高中化学人教版 (2019)选择性必修1第三节 金属的腐蚀与防护课后练习题
展开1.下列有关说法正确的是( )
A.反应Hg(1)+H2SO4(aq)═HgSO4(aq)+H2(g)在常温下不能自发进行,则△H<0
B.在海轮外壳连接锌块保护外壳不受腐蚀是采用了牺牲阳极的阴极保护法
C.SnCl2+H2O⇌Sn(OH)Cl↓+HCl配制氯化亚锡溶液时加入NaOH固体
D.当镀锡铁制品的镀层破损时,镀层仍能对铁制品起保护作用
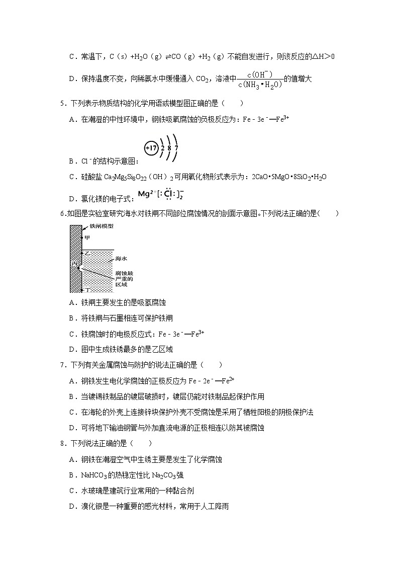
2.保护海水中钢闸门的一种方法如图所示。下列说法不正确的是( )
A.锌板做牺牲阳极
B.钢闸门做正极(阴极)
C.锌板发生的电极反应式为Zn﹣2e﹣═Zn2+
D.电子由钢闸门向锌板移动
3.铜板上铁铆钉若较长时间地没泡在海水中会生锈甚至腐烂,其腐蚀原理如图所示。下列有关此过程的说法不正确的是( )
A.正极上的主要电极反应式为:2H2O+O2+4e﹣═4OH﹣
B.此过程中铜并未被腐蚀
C.此过程中会有微小电流从Fe移向Cu
D.此过程中还涉及到反应:4Fe(OH)2+2H2O+O2═4Fe(OH)3
4.下列说法正确的是( )
A.马口铁(镀锡铁皮)镀层破损后铁仍不易腐蚀
B.合成氨生产中将NH3液化分离,一定能加快正反应速率,提高H2的转化率
C.常温下,C(s)+H2O(g)⇌CO(g)+H2(g)不能自发进行,则该反应的△H>0
D.保持温度不变,向稀氨水中缓慢通入CO2,溶液中的值增大
5.下列表示物质结构的化学用语或模型图正确的是( )
A.在潮湿的中性环境中,钢铁吸氧腐蚀的负极反应为:Fe﹣3e﹣═Fe3+
B.Cl﹣的结构示意图:
C.硅酸盐Ca2Mg5Si8O22(OH)2可用氧化物形式表示为:2CaO•5MgO•8SiO2•H2O
D.氯化镁的电子式:
6.如图是实验室研究海水对铁闸不同部位腐蚀情况的剖面示意图。下列说法正确的是( )
A.铁闸主要发生的是吸氢腐蚀
B.将铁闸与石墨相连可保护铁闸
C.铁腐蚀时的电极反应式:Fe﹣3e﹣═Fe3+
D.图中生成铁锈最多的是乙区域
7.下列有关金属腐蚀与防护的说法正确的是( )
A.钢铁发生电化学腐蚀的正极反应为Fe﹣2e﹣═Fe2+
B.当镀锡铁制品的镀层破损时,镀层仍能对铁制品起保护作用
C.在海轮的外壳上连接锌块保护外壳不受腐蚀是采用了牺牲阳极的阴极保护法
D.可将地下输油钢管与外加直流电源的正极相连以防其被腐蚀
8.下列说法正确的是( )
A.钢铁在潮湿空气中生锈主要是发生了化学腐蚀
B.NaHCO3的热稳定性比Na2CO3强
C.水玻璃是建筑行业常用的一种黏合剂
D.溴化银是一种重要的感光材料,常用于人工降雨
9.类比和推理是化学研究的重要方法。下列类比或推理正确的是( )
A.卤素单质的熔点从F2到I2逐渐升高,则碱金属单质的熔点从Li到Cs逐渐升高
B.碳素钢在潮湿的空气中容易被腐蚀,则不锈钢在潮湿的空气中容易被腐蚀
C.合金的硬度一般大于组分金属,则五角面值的铜合金长城币的硬度大于纯铜
D.氮气与氧气不容易化合,则磷单质与氧气不容易化合
10.下列说法正确的是( )
A.Fe(OH)3胶体带正电,通电时阴极附近红褐色加深
B.外加电流的阴极保护法的辅助阳极适宜选用惰性电极
C.裂化汽油和甲苯使溴水褪色的原理相同
D.工业上冶炼钠和冶炼银的能量转化形式相同
11.有关电化学的相关知识中,下列叙述正确的是( )
A.金属腐蚀就是金属失去电子被还原的过程
B.电解精炼铜时,阳极泥中常含有金属金、银、锌等
C.用惰性电极电解某溶液时,发现两极分别只有H2和O2生成,则电解一段时间后,该溶液的浓度可能不变
D.铜板上的铁铆钉处在潮湿的空气中直接发生反应:Fe﹣3e﹣═Fe3+,继而形成铁锈
12.下列有关说法正确的是( )
A.镀锌铁皮制品,锌镀层可减缓制品的腐蚀
B.向纯水中加酸或加碱均能使水的电离平衡逆向移动,水的离子积减小
C.已知2NO2(g)⇌N2O4(g)△H<0,在测定NO2的相对分子质量时,高温高压下的测定结果误差最小
D.精炼粗镍:Ni(s)+4CO(g)⇌Ni(CO)4(g),该反应能自发进行的原因是△H>0
13.材料是人类赖以生存的重要物质基础,而化学是材料科学发展的基础。
①世博会中国馆﹣“东方之冠”,它由钢筋混凝土、7000多块红色铝板和1200多块玻璃等建成。钢筋混凝土 复合材料(填“是”或“不是”)。
②有机玻璃(聚甲基丙烯酸甲酯)是一种线型高分子化合物,它具有 性(填“热塑”或“热固”)。
③据报道每年我国因金属腐蚀造成的损失占国民生产总值(GNP)的4%.钢铁在潮湿的空气中发生吸氧腐蚀时,则正极的电极反应式为 。
14.材料是人类社会发展的物质基础,材料科学的发展离不开化学。
(1)黏土是陶瓷的生产原料,其中江苏宜兴的高岭土是含有杂质较少的高品质黏士,其主要组成可表示为Al2Si2Ox(OH)4,则x= 。
(2)沪通铁路建设正在积极推进,其中如何防止铁轨的腐蚀是工程技术人员攻克的难题之一,铁在发生电化学腐蚀时的负极反应方程式为 。
15.材料是人类社会发展的物质基础
港珠澳大桥是世界最长的跨海大桥,建造过程中使用了多种新型材料。
①撑起这座海上“钢铁巨龙“的“不锈基座“所用的是双相不锈钢钢筋,这是利用了双相不锈钢钢筋的强度高、 (填字母,下同)的性质。
A.导热性 B.导电性C.耐腐蚀性
②建造大桥需用重达6000吨的钢筋混凝土预制件,海上吊装钢筋混凝土预制件的吊带是超高分子量聚乙烯纤维组成。这种超高分子量聚乙烯纤维属于 。
A.金属材料B.无机非金属材料C.复合材料
③建造大桥的过程中还使用了大量的钢结构,这些钢结构露置在潮湿的环境中易发生电化学腐蚀,写出发生电化学腐蚀时负极的电极反应式 。
1.【解答】解:A.反应不能自发,应满足△G=△H﹣T•△S>0,即△H>T•△S,而该反应的△S>0,故△H>0,故A错误;
B.海轮外壳连接锌块,锌为负极,保护外壳不受腐蚀,为牺牲阳极的阴极保护法,故B正确;
C.SnCl2在溶液中水解显酸性,加氢氧化钠会促进SnCl2水解,所以配制氯化亚锡溶液时加入HCl抑制水解,故C错误;
D.铁比锡活泼,当镀锡铁制品的镀层破损时,金属铁为负极,金属锡为正极,铁易被腐蚀,故D错误;
故选:B。
2.【解答】解:钢闸门和锌板在海水中形成了原电池,其中锌板做负极被腐蚀,钢闸门做正极被保护。
A.该防护原理为牺牲阳极的阴极防护法,故锌做牺牲阳极,故A正确;
B.钢闸门做原电池的正极被保护,故B正确;
C.锌板做负极被腐蚀,电极反应为Zn﹣2e﹣═Zn2+,故C正确;
D.钢闸门做正极被保护,锌板做负极失电子被腐蚀,故电子由锌板流向钢闸门,故D错误;
故选:D。
3.【解答】解:A、铜板上铁铆钉锈蚀过程发生了原电池反应,Fe为负极,Cu为正极,O2在Cu表面得到电子生成OH﹣,正极电极方程式为2H2O+O2+4e﹣=4OH﹣,故A正确;
B、此过程中Fe失去电子,O2得到电子,Cu并未失去或得到电子,因此Cu并未被腐蚀,故B正确;
C、铜板上铁铆钉锈蚀过程发生了原电池反应,Fe为负极,Cu为正极,微小电流从正极Cu移向负极Fe,故C错误;
D、负极Fe失去电子生成Fe2+,正极O2得到电子生成OH﹣,Fe2+与OH﹣结合生成Fe(OH)2,生成的Fe(OH)2不稳定、易被氧化成为Fe(OH)3,反应为4Fe(OH)2+2H2O+O2=4Fe(OH)3,故D正确;
故选:C。
4.【解答】解:A.镀锡铁镀层破损后在电解质溶液中形成原电池时,铁做负极,容易被腐蚀,故A错误;
B.合成氨生产中将NH3液化分离,生成物浓度减小,减小生成物的浓度会使得平衡正向移动,减小反应的速率,故B错误;
C.常温下,C(s)+H2O(g)⇌CO(g)+H2(g) 不能自发进行,则满足△H﹣T•△S>0,因△S>0,则△H>0,故C正确;
D.向氨水中不断通入CO2,随着CO2的增加,c(NH4+)逐渐增大,而氨水的Kb=不变,故不断减小,故D错误;
故选:C。
5.【解答】解:A.钢铁吸氧腐蚀的负极反应为,Fe﹣2e﹣═Fe2+,故A错误;
B.氯离子的核电荷数为17,核外电子总数为18,最外层为8个电子,氯离子的结构示意图为:,故B错误;
C.硅酸盐改写成氧化物的形式为:活泼金属氧化物•较活泼金属氧化物•SiO2•H2O,同时要遵循原子守恒,则硅酸盐Ca2Mg3Si8O22(OH)2可用氧化物形式表示为2CaO•5MgO•8SiO2•H2O,故C正确;
D.氯化镁为离子化合物,其电子式为:,故D错误;
故选:C。
6.【解答】解:A.海水溶液为弱酸性,发生吸氧腐蚀,在酸性较强的条件下才发生析氢腐蚀,故A错误;
B.铁闸连接石墨形成原电池,铁闸门做负极被腐蚀,腐蚀速率加快,故B错误;
C.Fe作负极失电子生成亚铁离子,故铁腐蚀时的电极反应式:Fe﹣2e﹣═Fe2+,故C错误;
D.在乙处,海水与氧气接触,与Fe最易形成原电池,发生的吸氧腐蚀的程度最大,生成铁锈最多,故D正确;
故选:D。
7.【解答】解:A.Fe作负极失电子生成亚铁离子,故铁腐蚀时的电极反应式:Fe﹣2e﹣═Fe2+,故A错误;
B.锡、铁和电解质溶液可形成原电池,铁作负极,锡做正极,加快了铁的腐蚀,镀层破损时,镀层不能对铁制品起保护作用,故B错误;
C.锌比铁活泼,铁、锌、海水形成原电池,锌失去电子作负极,发生氧化反应,铁作正极被保护,该方法是采用了牺牲阳极的阴极保护法,故C正确;
D.采用外加电流的阴极保护法时,被保护金属与直流电源的负极相连,与外加直流电源的正极相连,则输油管做阳极,更易被腐蚀,故D错误;
故选:C。
8.【解答】解:A.钢铁在潮湿空气中具备构成原电池的条件,发生吸氧腐蚀,负极上铁失电子发生氧化反应,电极反应式为:Fe﹣2e﹣=Fe2+,故A错误;
B.NaHCO3受热分解:2NaHCO3Na2CO3+H2O+CO2↑,说明NaHCO3的热稳定性比Na2CO3差,故B错误;
C.硅酸钠溶液俗名水玻璃,有黏性,并且不燃烧,也不支持燃烧,所以水玻璃”是建筑行业的一种黏合剂,故C正确;
D.溴化银不稳定,见光易分解,为重要的感光材料,可用于胶卷,碘化银分解吸热、而且产生的固体颗粒能加快水蒸气的凝结,大气中的水蒸气凝结在一起就形成雨,所以碘化银可用于人工降雨,故D错误;
故选:C。
9.【解答】解:A.卤素单质的熔点与相对分子质量有关,相对分子质量越大,熔点越高,则从F2到I2逐渐升高,金属的熔点与金属键有关,原子半径越小,金属键越强,熔点越高,所以碱金属单质的熔点从Li到Cs逐渐降低,故A错误;
B.碳素钢在潮湿的空气中容易发生吸氧腐蚀,不锈钢是合金钢,改变了金属的结构,使金属耐腐蚀,所以不锈钢在潮湿的空气中不容易被腐蚀,故B错误;
C.合金具有许多优良的特性,合金的硬度一般大于组分金属,五角面值的铜合金长城币的硬度大于纯铜,故C正确;
D.氮气性质稳定,氮气与氧气不容易化合,单质磷性质活泼,容易与氧气反应,故D错误。
故选:C。
10.【解答】解:A、Fe(OH)3胶体不带电,而是Fe(OH)3胶粒带正电,所以通电时阴极附近红褐色加深,故A错误;
B、外加电流的阴极保护法是利用电解池的原理,选择适宜的惰性电极作辅助阳极,将被保护的金属作阴极,故B正确;
C、甲苯为芳香烃,不含碳碳双键,裂化汽油中含碳碳双键,则使溴水褪色分别发生萃取、加成反应,原理不同,故C错误;
D、工业上用电解熔融的氯化钠冶炼钠,能量转换为电能转化化学能,用热分解法冶炼银,能量转换为热转化化学能,则能量转化形式不同,故D错误;
故选:B。
11.【解答】解:A.金属失去电子被氧化,而不是被还原,故A错误;
B.电解精炼粗铜时,阳极上Cu、Zn易失电子,Ag、Au以单质形式进入溶液而形成阳极泥,故B错误;
C.两极只有H2和O2生成,应为电解水型的电解,电解时阳极反应为:4OH﹣﹣4e﹣=2H2O+O2↑,阴极反应为:4H++4e﹣=2H2↑,可为电解含氧酸溶液、强碱溶液或活泼金属的含氧酸盐溶液,该溶液的浓度可能增加,如电解后没有达到饱和的氢氧化钠溶液,则浓度增大,可能不变,如电解的溶液为饱和氢氧化钠溶液,则浓度不变,故C正确;
D.与铜质水龙头连接处的钢质水管形成的原电池中,金属铁为负极,易被腐蚀,发生Fe﹣2e﹣=Fe2+,故D错误;
故选:C。
12.【解答】解:A.镀锌铁皮制品,锌比铁活泼,在发生电化学腐蚀时,锌失去电子作负极,铁作正极,锌镀层可减缓制品的腐蚀,故A正确;
B.向纯水中加酸或加碱均能抑制水的电离,使水的电离平衡逆向移动,水的离子积只与温度有关,题中未说明加入酸碱后溶液温度的情况,若在温度不变的条件下,水的离子积不变;若加入的酸碱溶于水时放热,温度升高,则水的离子积增大,故B错误;
C.由于存在平衡2NO2(g)⇌N2O4(g),N2O4的存在会影响二氧化氮的相对分子质量测定,故应采取措施使平衡向左移动,减小N2O4的含量,该反应正反应是体积减小的放热反应,减小压强平衡向逆反应移动,升高温度平衡向逆反应移动,故应采取高温低压,故C错误;
D.精炼粗镍过程中,Ni(CO)4(g)加热分解制得高纯镍,即反应Ni(s)+4CO(g)⇌Ni(CO)4(g)平衡逆向移动,升高温度,平衡逆向移动,有利于高纯镍的生成,则该反应为放热反应,△H<0,故D错误,
故选:A。
13.【解答】解:①钢筋混凝土是钢筋和混凝土组成的常见的复合材料;故答案为:是;
②有机玻璃(聚甲基丙烯酸甲酯)是一种线型高分子化合物,它具有热塑性;故答案为:热塑;
③钢铁在潮湿的空气中发生吸氧腐蚀,正极上氧气得电子发生还原反应,电极反应式为:2H2O+O2+4e﹣=4OH﹣,故答案为:2H2O+O2+4e﹣=4OH﹣。
14.【解答】解:(1)铝、硅、氧、氢氧根分别显+3价、+4价、﹣2价、﹣1价,依据化合物中各元素的化合价代数和为0,则有(+3)×2+(+4)×2+(﹣2)×x+(﹣1)×4=0,即x=5,
故答案为:5;
(2)金属的电化学腐蚀分为吸氧腐蚀和析氢腐蚀,以吸氧腐蚀更为普遍,在两种电化学腐蚀中,负极都是金属铁发生失电子的氧化反应,即Fe﹣2e﹣=Fe2+,
故答案为:Fe﹣2e﹣=Fe2+。
15.【解答】解:①不锈钢改变的物质结构,所以具有耐腐蚀性,撑起这座海上“钢铁巨龙“的“不锈基座“所用的是双相不锈钢钢筋,这是利用了双相不锈钢钢筋的强度高和耐腐蚀性,与导热性和导电性无关,故选c;
②聚乙烯为有机物,含有C、H元素,所以聚乙烯纤维不属于金属材料和无机非金属材料,属于复合材料,
故选c;
③钢铁在潮湿的环境中发生吸氧腐蚀,Fe易失电子作负极,生成亚铁离子,电极反应式为Fe﹣2e﹣═Fe2+,
故答案为:Fe﹣2e﹣═Fe2+。
高中化学人教版 (2019)选择性必修1第三节 化学反应的方向同步练习题: 这是一份高中化学人教版 (2019)选择性必修1第三节 化学反应的方向同步练习题,共5页。试卷主要包含了下列说法正确的是,下列有关反应限度的叙述正确的是,已知等内容,欢迎下载使用。
高中化学人教版 (2019)选择性必修1第三节 金属的腐蚀与防护同步练习题: 这是一份高中化学人教版 (2019)选择性必修1第三节 金属的腐蚀与防护同步练习题,共10页。
高中化学第三节 金属的腐蚀与防护当堂检测题: 这是一份高中化学第三节 金属的腐蚀与防护当堂检测题,共10页。

