高中化学第三节 金属的腐蚀与防护当堂检测题
展开(建议用时:40分钟)
[合格过关练]
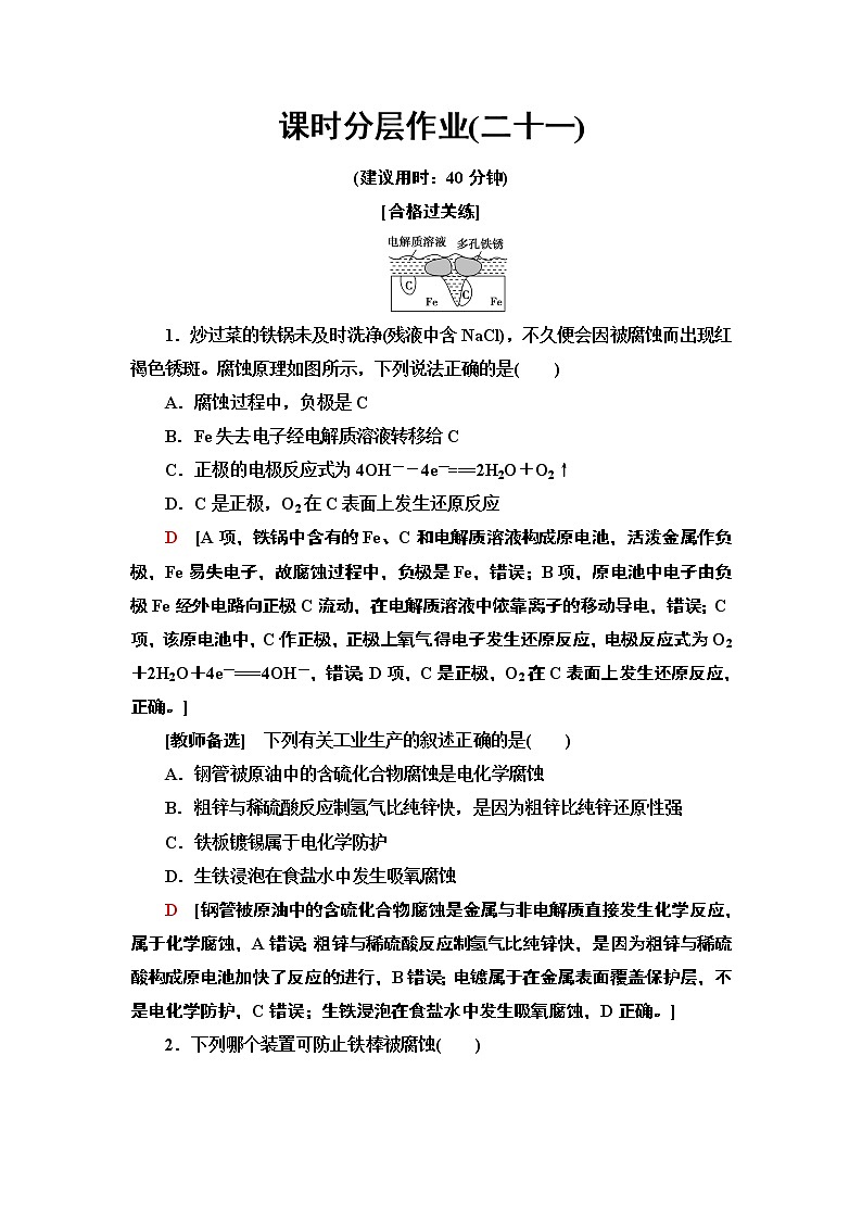
1.炒过菜的铁锅未及时洗净(残液中含NaCl),不久便会因被腐蚀而出现红褐色锈斑。腐蚀原理如图所示,下列说法正确的是( )
A.腐蚀过程中,负极是C
B.Fe失去电子经电解质溶液转移给C
C.正极的电极反应式为4OH--4e-===2H2O+O2↑
D.C是正极,O2在C表面上发生还原反应
D [A项,铁锅中含有的Fe、C和电解质溶液构成原电池,活泼金属作负极,Fe易失电子,故腐蚀过程中,负极是Fe,错误;B项,原电池中电子由负极Fe经外电路向正极C流动,在电解质溶液中依靠离子的移动导电,错误;C项,该原电池中,C作正极,正极上氧气得电子发生还原反应,电极反应式为O2+2H2O+4e-===4OH-,错误;D项,C是正极,O2在C表面上发生还原反应,正确。]
[教师备选] 下列有关工业生产的叙述正确的是( )
A.钢管被原油中的含硫化合物腐蚀是电化学腐蚀
B.粗锌与稀硫酸反应制氢气比纯锌快,是因为粗锌比纯锌还原性强
C.铁板镀锡属于电化学防护
D.生铁浸泡在食盐水中发生吸氧腐蚀
D [钢管被原油中的含硫化合物腐蚀是金属与非电解质直接发生化学反应,属于化学腐蚀,A错误;粗锌与稀硫酸反应制氢气比纯锌快,是因为粗锌与稀硫酸构成原电池加快了反应的进行,B错误;电镀属于在金属表面覆盖保护层,不是电化学防护,C错误;生铁浸泡在食盐水中发生吸氧腐蚀,D正确。]
2.下列哪个装置可防止铁棒被腐蚀( )
A B C D
B [当铁棒作为原电池的正极或作为电解池的阴极时不被腐蚀。]
3.缠有金属丝的铁钉插在含有酚酞的NaCl溶液中,如图所示,可以看到在贴近金属丝一边的溶液中出现粉红色。则该金属丝可能是( )
A.镁 B.铝
C.锌 D.铜
D [金属丝一边溶液出现粉红色,说明金属丝附近产生OH-,即正极反应式:2H2O+O2+4e-===4OH-,因此金属丝的活泼性比Fe差,铜符合题目要求。]
4.目前,脱氧保鲜剂已广泛用于食品保鲜、粮食及药材防虫、防霉等领域。含铁脱氧剂利用铁易被氧化的性质,完全吸收包装内的氧,从而对包装内的物品起到防氧化作用。当脱氧剂变成红棕色时则失效。下表是一种含铁脱氧保鲜剂的配方:
下列反应式中与铁脱氧原理无关的是( )
A.Fe-2e-===Fe2+
B.C+O2===CO2
C.4Fe(OH)2+O2+2H2O===4Fe(OH)3
D.2Fe(OH)3===Fe2O3·xH2O+(3-x)H2O
B [脱氧保鲜剂的脱氧原理与铁的吸氧腐蚀类似。铁锈的形成过程主要是FeC原电池发生吸氧腐蚀的过程:负极反应为2Fe-4e-===2Fe2+,正极反应为O2+2H2O+4e-===4OH-,Fe2+和OH-结合:Fe2++2OH-===Fe(OH)2,Fe(OH)2被空气氧化:4Fe(OH)2+O2+2H2O===4Fe(OH)3,Fe(OH)3缓慢分解:2Fe(OH)3===Fe2O3·xH2O+(3-x)H2O。铁锈的主要成分是Fe2O3·xH2O,也可含有未分解的Fe(OH)3。]
5.(双选)出土的锡青铜(铜锡合金)文物常有Cu2(OH)3Cl覆盖在其表面。下列说法正确的是( )
A.锡青铜的熔点比纯铜高
B.在自然环境中,锡青铜中的锡可对铜起保护作用
C.锡青铜文物在潮湿环境中的腐蚀比干燥环境中快
D.生成Cu2(OH)3Cl覆盖物是电化学腐蚀过程,但不是化学反应过程
BC [A项,锡青铜为合金,合金的熔点低于它的各成分金属的熔点,错误;B项,由于锡比铜活泼,在发生电化学腐蚀时,锡失电子保护铜,正确;C项,潮湿环境更易发生电化学腐蚀,加快金属的腐蚀,正确;D项,电化学腐蚀过程的实质是氧化还原反应,为化学过程,错误。]
6.下列与金属腐蚀有关的说法,正确的是( )
A.图1中,铁钉易被腐蚀
B.图2中,滴加少量K3[Fe(CN)6]溶液,没有蓝色沉淀出现
C.图3中,燃气灶的中心部位容易生锈,主要是由于高温下铁发生化学腐蚀
D.图4中,用牺牲镁块的方法来防止地下钢铁管道的腐蚀,镁块相当于原电池的正极
C [A项,图1中,铁钉处于干燥环境,不易被腐蚀;B项,负极反应式为Fe-2e-===Fe2+,Fe2+与K3[Fe(CN)6]反应生成Fe3[Fe(CN)6]2蓝色沉淀;D项为牺牲阳极的阴极保护法,镁块相当于原电池的负极。]
7.一定条件下,碳钢腐蚀与溶液pH的关系如下,下列说法不正确的是( )
A.在pH>14溶液中,碳钢腐蚀的正极反应为O2+4H++4e-===2H2O
B.在pH<4溶液中,碳钢主要发生析氢腐蚀
C.在pH>6溶液中,碳钢主要发生吸氧腐蚀
D.在煮沸除氧气的碱性溶液中,碳钢腐蚀速率会减缓
A [A项,pH>14的溶液为碱性,正极反应式为O2+2H2O+4e-===4OH-,故A符合题意;B项,pH<4溶液为酸性溶液,碳钢主要发生析氢腐蚀,正极反应式为2H++2e-===H2↑,故B不符合题意;C项,pH>6溶液中,碳钢主要发生吸氧腐蚀,正极反应式为O2+2H2O+4e-===4OH-,故C不符合题意;D项,在碱性溶液中碳钢发生吸氧腐蚀,煮沸除氧气后,腐蚀速率会减慢,故D不符合题意。]
8.某同学进行下列实验
下列说法不合理的是( )
A.生铁片发生吸氧腐蚀
B.中心区的电极反应式为Fe-2e-===Fe2+
C.边缘处的电极反应式为O2+2H2O+4e-===4OH-
D.交界处发生的反应为4Fe2++O2+10H2O===4Fe(OH)3+8H+
D [生铁片边缘处为红色,说明生成了OH-,O2+2H2O+4e-===4OH-,生铁片发生吸氧腐蚀,故A、C两项合理;根据实验现象,中心区域为蓝色,说明生成了Fe2+,Fe-2e-===Fe2+,故B项合理;在两色环交界处出现铁锈,是因为生成的氢氧化亚铁被氧气氧化成了氢氧化铁,不是4Fe2++O2+10H2O===4Fe(OH)3+8H+,故D项不合理。]
9.利用如图装置可以模拟铁的电化学防护。下列说法错误的是( )
A.若X为锌棒,开关K置于M处,可减缓铁的腐蚀
B.若X为锌棒,开关K置于M处,铁极发生氧化反应
C.若X为碳棒,开关K置于N处,可减缓铁的腐蚀
D.若X为碳棒,开关K置于N处,X极发生氧化反应
B [若X为锌棒,开关K置于M处时,锌作负极,铁作正极被保护,A项正确、B项错误;若X为碳棒,开关K置于N处,铁连接电源负极作阴极被保护,C项正确;X连接电源正极作阳极被氧化,D项正确。]
[素养培优练]
10.支撑海港码头基础的钢管桩,常用外加电流的阴极保护法进行防腐,工作原理如图所示,其中高硅铸铁为惰性辅助阳极。下列有关表述不正确的是( )
A.通入保护电流使钢管桩表面腐蚀电流接近于零
B.通电后外电路电子被强制从高硅铸铁流向钢管桩
C.高硅铸铁的作用是作为损耗阳极材料和传递电流
D.通入的保护电流应该根据环境条件变化进行调整
C [钢管桩接电源的负极,高硅铸铁接电源的正极,通电后,外电路中的电子从高硅铸铁(阳极)流向正极,从负极流向钢管桩(阴极),A、B正确;C项,题给信息高硅铸铁为“惰性辅助阳极”不损耗,错误。]
11.铝阳极氧化处理后形成的氧化膜比铝的天然氧化膜耐磨性、耐腐蚀性及装饰性有明显的提高,工业中以铝为阳极,置于硫酸溶液中电解,装置如图所示,下列说法正确的是( )
A.阳极电极反应式为2Al-6e-+6OH-===Al2O3+3H2O
B.随着电解的进行,溶液的pH逐渐增大
C.当阴极生成气体3.36 L(标准状况)时,阳极增重2.4 g
D.电解过程中H+移向铝电极
C [A项,硫酸溶液显酸性,阳极反应式为2Al-6e-+3H2O===Al2O3+6H+;B项,阴极反应式为6H++6e-===3H2↑,电解过程中H2O减少,pH减小;D项,电解过程中H+移向阴极(石墨极)。]
12.我国有多条高压直流电线路的瓷绝缘子出现铁帽腐蚀现象,在铁帽上加锌环能有效防止铁帽的腐蚀,防护原理如图所示。下列说法错误的是( )
A.通电时,锌环是阳极,发生氧化反应
B.通电时,阴极上的电极反应为2H2O+2e-===H2↑+2OH-
C.断电时,锌环上的电极反应为Zn2++2e-===Zn
D.断电时,仍能防止铁帽被腐蚀
C [锌环与电源的正极相连,为阳极,A项正确;断电时,Zn比铁活泼,作负极,电极反应为Zn-2e-===Zn2+,C项错误。]
13.用压强传感器探究生铁在pH=2和pH=4的醋酸溶液中发生腐蚀的装置及得到的图像如下:
pH=2时锥形瓶中气 pH=4时锥形瓶中气
体压强变化的曲线图 体压强变化的曲线图
分析图像,以下结论错误的是( )
A.溶液pH≤2时,生铁发生析氢腐蚀
B.在酸性溶液中生铁可能发生吸氧腐蚀
C.析氢腐蚀和吸氧腐蚀的速率一样快
D.两溶液中负极反应均为:Fe-2e-===Fe2+
C [由压强变化图像可知pH=2时,压强增大,说明生成氢气,发生析氢腐蚀,同理pH=4时,压强减小,说明消耗氧气,发生吸氧腐蚀,两溶液中负极反应均为:Fe-2e-===Fe2+,A、B、D选项正确;由斜率可知消耗氧气的速率比生成氢气的速率快,且消耗1 ml氧气转移4 ml电子,而生成1 ml氢气转移2 ml电子,所以吸氧腐蚀的速率大于析氢腐蚀速率,C选项错误。]
14.回答下列问题:
(1)如图是实验室研究海水对铁闸不同部位腐蚀情况的剖面示意图。
①该电化腐蚀称为______________。
②图中A、B、C、D四个区域,生成铁锈最多的是______(填字母)。
③以锌为负极,采用牺牲阳极的阴极保护法防止铁闸的腐蚀,图中锌块的固定位置最好应在________处(填字母)。
(2)石墨可用于自然水体中铜件的电化学防腐,完成如图防腐示意图,并作相应标注:
(3)下图所示的各容器中盛有海水,铁在其中被腐蚀时由快到慢的顺序是________。
① ② ③ ④
(4)如图,将铁棒和石墨棒插入盛有饱和NaCl溶液的U形管中,下列分析正确的是________(填字母)。
A.K1闭合,铁棒上发生的反应为2H++2e-===H2↑
B.K1闭合,石墨棒周围溶液pH逐渐升高
C.K2闭合,铁棒不会被腐蚀,属于牺牲阳极的阴极保护法
D.K2闭合,电路中通过0.002NA个电子时,两极共产生0.001 ml气体
[解析] (1)①金属在中性或较弱的酸性条件下发生的是吸氧腐蚀。②发生吸氧腐蚀,越靠近液面接触到的O2越多,腐蚀得越严重。③锌块应固定在腐蚀最严重的C处形成原电池,锌作负极,铁闸作正极,得到保护。
(2)要用石墨通过电化学腐蚀保护铜,只能用电解池原理,碳接电源正极,铜接电源负极。(3)当电解质溶液相同时,同一金属腐蚀的快慢是电解池的阳极>原电池的负极>化学腐蚀>原电池的正极>电解池的阴极。故本小题中,铁腐蚀由快到慢的顺序为④>②>①>③。(4)A项,K1闭合时,该装置构成了FeCNaCl溶液原电池,铁作负极,发生氧化反应,电极反应式是Fe-2e-===Fe2+;B项,石墨棒作正极,发生的电极反应式是2H2O+O2+4e-===4OH-,故石墨棒周围溶液pH逐渐升高;C项,K2闭合时,该装置构成了FeC外加电源的电解池,石墨棒作阳极,Fe作阴极而不被腐蚀,该方法称为外加电流的阴极保护法;D项,K2闭合时,阳极的电极反应式是2Cl--2e-===Cl2↑,阴极的电极反应式是2H++2e-===H2↑,所以当电路中通过0.002NA个即0.002 ml电子时,生成H2和Cl2的物质的量均为0.001 ml,则两极共产生0.002 ml气体。
[答案] (1)①吸氧腐蚀 ②B ③C
(2) (3)④>②>①>③ (4)B
15.[素养题]某研究小组为探究弱酸性条件下铁发生电化学腐蚀类型的影响因素,将混合均匀的新制铁粉和碳粉置于锥形瓶底部,塞上瓶塞(如图1)。从胶头滴管中滴入几滴醋酸溶液,同时测量容器中的压强变化。
图1
(1)请完成以下实验设计表(表中不要留空格):
(2)编号①实验测得容器中压强随时间变化如图2。t2时,容器中压强明显小于起始压强,其原因是铁发生了________腐蚀,请在图3中用箭头标出发生该腐蚀时电子流动方向;此时,碳粉表面发生了________(填“氧化”或“还原”)反应,其电极反应式是__________________________________________________
_______________________________________________________________。
图2 图3
[解析] (1)本题采用“控制变量法”进行研究,即保持其他条件相同,只考虑其中一个因素对实验的影响。探究醋酸浓度对电化学腐蚀的影响时,应保证碳粉和铁粉的质量与参照实验相同,因此实验②中铁粉为2.0 g;对比实验①和③可知,铁粉的质量及醋酸的浓度相同,而碳粉的质量不同,显然探究的是碳粉的含量对铁的电化学腐蚀的影响。
(2)当铁发生析氢腐蚀时,由于生成H2,容器的压强不断增大,而发生吸氧腐蚀时,由于消耗O2,容器的压强不断减小,t2时容器的压强明显小于起始压强,说明铁发生了吸氧腐蚀,此时Fe作负极,失去电子发生氧化反应;碳粉作正极,O2在其表面得到电子发生还原反应,电极反应式为O2+2H2O+4e-===4OH-。
[答案] (1)②2.0 ③碳粉含量的影响 (2)吸氧 还原 2H2O+O2+4e-===4OH-主要原料
用量
含碳4%的铸铁粉
80 g
滑石粉
40 g
食盐
4 g
乙醇
适量
pH
2
4
6
6.5
8
13.5
14
腐蚀快慢
较快
慢
较快
主要产物
Fe2+
Fe3O4
Fe2O3
FeOeq \\al(-,2)
操作
现象
取一块打磨过的生铁片,在其表面滴一滴含酚酞和K3[Fe(CN)6]的食盐水
放置一段时间后,生铁片上出现如图所示“斑痕”,其边缘为红色,中心区域为蓝色,在两色环交界处出现铁锈
编号
实验目的
碳粉/g
铁粉/g
醋酸/%
①
为以下实验作参照
0.5
2.0
90.0
②
醋酸浓度的影响
0.5
36.0
③
0.2
2.0
90.0
高中化学人教版 (2019)选择性必修1第三节 金属的腐蚀与防护同步练习题: 这是一份高中化学人教版 (2019)选择性必修1第三节 金属的腐蚀与防护同步练习题,共10页。
高中化学人教版 (2019)选择性必修1第三节 金属的腐蚀与防护课后练习题: 这是一份高中化学人教版 (2019)选择性必修1第三节 金属的腐蚀与防护课后练习题,共9页。试卷主要包含了下列有关说法正确的是,下列说法正确的是,类比和推理是化学研究的重要方法等内容,欢迎下载使用。
高中化学人教版 (2019)选择性必修1第三节 金属的腐蚀与防护课后作业题: 这是一份高中化学人教版 (2019)选择性必修1第三节 金属的腐蚀与防护课后作业题,共7页。试卷主要包含了了解化学反应原理,学会健康生活,下列说法正确的是等内容,欢迎下载使用。

