还剩20页未读,
继续阅读
所属成套资源:2021高考数学浙江版一轮复习知识梳理
成套系列资料,整套一键下载
2021版高考数学导与练一轮复习(浙江版)知识梳理:第六章第四节 函数y=Asin(ωx+)的图象与性质(一)
展开
第四节 函数y=Asin(ωx+)的图象与性质(一)
复习目标
学法指导
1.y=Asin(ωx+)的图象
(1)用五点法画出y=Asin(ωx+)的
图象.
(2)y=Asin(ωx+)与y=sin x的图象间的关系.
(3)函数y=Asin(ωx+)的振幅、周期.
(4)函数y=Asin(ωx+)的频率、相位和初相.
2.掌握函数y=Acos(ωx+)的图象与y=Asin(ωx+)的图象的联系.
1.由y=sin x的图象变换到y=Asin(ωx+)的图象时注意两种变换的区别:先相位变换再周期变换(伸缩变换),平移的量是||个单位;而先周期变换(伸缩变换)再相位变换,平移的量是(ω>0)个单位.原因在于相位变换和周期变换都是针对x而言,即x本身加减多少值,而不是依赖于ωx加减多少值.
2.作函数y=Asin(ωx+)的图象应注意的问题
(1)首先要确定函数的定义域.
(2)对于具有周期性的函数,应先求出周期,作图象时只要作出一个周期的图象,就可根据周期性作出整个函数的图象.
3.由函数图象求解析式的方法
(1)如果从图象可确定振幅和周期,则可直接确定函数表达式y=Asin(ωx+)中的参数A和ω,再选取“第一零点”(即五点作图法中的第一个点)的数据代入“ωx+=0”(要注意正确判断哪一点是“第一零点”)求得.
(2)通过若干特殊点代入函数解析式,可以求得相关待定系数A,ω,.依据是五点法.
(3)运用逆向思维的方法,根据图象变换可以确定相关的参数.
一、y=Asin(ωx+)(A>0,ω>0)的有关概念
y=Asin(ωx+)
(A>0,ω>0)
振幅
周期
频率
相位
初相
A
T=
f=
=
ωx+
二、用“五点法”作函数y=Asin(ωx+)(A>0,ω>0)的图象的一般
步骤
1.定点:如表.
x
-
ωx+
0
π
2π
y=Asin(ωx+)
0
A
0
-A
0
2.作图:在坐标系中描出这五个关键点,用光滑的曲线顺次连接这些点,就得到y=Asin(ωx+)在一个周期内的图象.
3.扩展:将所得图象,按周期向两侧扩展可得y=Asin(ωx+)在R上的图象.
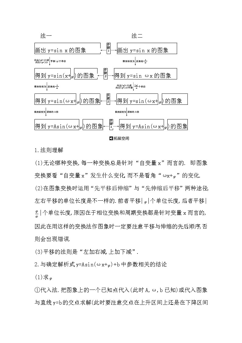
三、由函数y=sin x的图象变换得到y=Asin(ωx+)(A>0,ω>0)的图象的步骤
法一 法二
画出y=sin x的图象 画出y=sin x的图象
得到y=sin(x+)的图象 得到y=sin ωx的图象
得到y=sin(ωx+)的图象得到y=sin(ωx+)的图象
得到y=Asin(ωx+)的图象得到y=Asin(ωx+)的图象
1.法则理解
(1)无论哪种变换,每一种变换总是针对“自变量x”而言的. 即图象变换要看“自变量x”发生什么变化,而不是看角“ωx+”的变化.
(2)在图象变换时运用“先平移后伸缩”与“先伸缩后平移”两种途径,左右平移的单位长度是不一样的.前者平移||个单位长度,后者平移||个单位长度,原因在于相位变换和周期变换都是针对变量x而言的,因此在用这样的变换法作图象时一定要注意平移与伸缩的先后顺序,否则会出现错误.
(3)平移的法则是“左加右减,上加下减”.
2.与确定解析式y=Asin(ωx+)+b中参数相关的结论
(1)求
①代入法.把图象上的一个已知点代入(此时A,ω,b已知)或代入图象与直线y=b的交点求解(此时要注意交点在上升区间上还是在下降区间上).
②五点法.确定值时,往往寻找“五点法”中的一个点为突破口,具体如下:
选“第一点”(即图象上升时与x轴的交点)时,令ωx+=0;
选“第二点”(即图象的“峰点”)时,令ωx+=;
选“第三点”(即图象下降时与x轴的交点)时,令ωx+=π;
选“第四点”(即图象的“谷点”)时,令ωx+=;
选“第五点”时,令ωx+=2π.
(2)求ω
因为T=,所以求ω即求T.
①图象上相邻的两个最高点(或最低点)之间的距离为T,相邻的一个最高点与最低点之间的距离是.
②图象的相邻的对称轴(中心)之间的距离为,相邻的一个对称中心与对称轴之间的距离为.
1.将函数f(x)=sin(2x+θ)(-<θ<)的图象向右平移 (>0)个单位长度后得到函数g(x)的图象,若f(x),g(x)的图象都经过点P(0,),则的值可以是( B )
(A) (B) (C) (D)
解析:因为函数f(x)的图象过点P,
所以θ=,所以f(x)=sin(2x+).
又函数f(x)的图象向右平移个单位长度后,
得到函数g(x)=sin[2(x-)+]的图象,且g(x)的图象也过点P,
所以sin(-2)=,
所以可以为.故选B.
2.为了得到函数y=sin(2x-)的图象,只需将函数y=sin(2x+)的图象( B )
(A)向左平移个单位长度 (B)向右平移个单位长度
(C)向左平移个单位长度 (D)向右平移个单位长度
解析:y=sin(2x+)=sin[2(x+)],
y=sin(2x-)=sin[2(x-)]
=sin[2(x-+)],
所以将y=sin(2x+)的图象向右平移个单位长度得到y=sin(2x-)的图象.故选B.
3.已知函数f(x)=Mcos(ωx+)(M>0,ω>0,0<<π)为奇函数,该函数的部分图象如图所示,AC=BC=,∠ACB=90°,则f() 的值为 .
解析:依题意知,△ABC是直角边长为的等腰直角三角形,因此其斜边AB上的高是,函数f(x)的最小正周期是2,故M=,=2,ω=π,f(x)=cos(πx+).
又函数f(x)是奇函数,于是有=kπ+,其中k∈Z.
由0<<π,得=,
故f(x)=-sin πx,则f()=-sin =-.
答案:-
4.函数f(x)=Asin(ωx+)(A>0,ω>0,| |<π)的部分图象如图所示,则函数f(x)的解析式为 .
解析:由题图可知A=,=-=,
所以T=π,故ω=2,
因此f(x)=sin(2x+).
又函数图象过点(,0),
因此2×+=π+2kπ,k∈Z,
又||<π,所以=,
故f(x)=sin(2x+).
答案:f(x)=sin(2x+)
5.将函数y=cos x+sin x(x∈R)的图象向左平移m(m>0)个单位长度后,所得到的图象关于y轴对称,则m的最小值是 .
解析:y=cos x+sin x=2(cos x+sin x)=2sin(x+)的图象向左平移m个单位长度后,得到y=2sin(x+m+)的图象,此图象关于y轴对称,则x=0时,y=±2,即2sin(m+)=±2,
所以m+=+kπ,k∈Z,
即m=+kπ,k∈Z,
由于m>0,所以mmin=.
答案:
考点一 五点法作图
[例1] 设x∈R,函数y=f(x)=cos(ωx+)(ω>0,-<<0)的最小正周期为π,且f()=.
(1)求ω和的值;
(2)在给定坐标系中作出函数f(x)在[0,π]上的图象;
(3)若f(x)>,求x的取值范围.
解:(1)因为函数f(x)的最小正周期T==π,
所以ω=2,
因为f()=cos(2×+)=cos(+)=-sin =,且-<<0,
所以=-.
(2)由(1)知f(x)=cos(2x-),列表如下:
2x-
-
0
π
x
0
π
f(x)
1
0
-1
0
图象如图所示.
(3)因为f(x)>,
即cos(2x-)>,
所以2kπ-<2x-<2kπ+,k∈Z,
则2kπ+<2x<2kπ+,k∈Z,
即kπ+
所以x的取值范围是{x|kπ+
用“五点法”作y=Asin(ωx+)或y=Acos(ωx+)的简图,主要是通过列表、计算得出五点的坐标、描点后得到,由于表中“五点”相邻两点的横向距离均为,因此可以通过“定两端,分中间”的方法快速写出“五点”的坐标.
某同学用“五点法”画函数f(x)=Asin(ωx+)(ω>0,| |<)在某一个周期内的图象时,列表并填入了部分数据,如下表:
ωx+
0
π
2π
x
Asin(ωx+)
0
5
-5
0
(1)请将上表数据补充完整,并直接写出函数f(x)的解析式;
(2)将y=f(x)图象上所有点向左平行移动θ(θ>0)个单位长度,得到y=g(x)的图象.若y=g(x)图象的一个对称中心为(,0),求θ的最
小值;
(3)说明函数f(x)的图象可由y=sin x的图象经过怎样的变换而得到.
解:(1)根据表中已知数据,解得A=5,ω=2,=-,数据补全如下表:
ωx+
0
π
2π
x
Asin(ωx+)
0
5
0
-5
0
且函数解析式为f(x)=5sin(2x-).
(2)由(1)知f(x)=5sin(2x-),
则g(x)=5sin(2x+2θ-).
因为函数y=sin x图象的对称中心为(kπ,0),k∈Z,
令2x+2θ-=kπ,k∈Z,解得x=+-θ,k∈Z.
由于函数y=g(x)的图象关于点(,0)成中心对称,
所以令+-θ=,解得θ=-,k∈Z.
由θ>0可知,当k=1时,θ取得最小值.
(3)把y=sin x的图象上所有的点向右平移个单位长度,得到y=sin(x-)的图象,再把y=sin(x-)的图象上的所有点的横坐标缩短到原来的(纵坐标不变),得到y=sin(2x-)的图象,最后把y=sin(2x-)上所有点的纵坐标伸长到原来的5倍(横坐标不变),即可得到f(x)=5sin(2x-)的图象.
考点二 函数y=Asin(ωx+)(A>0,ω>0)的图象变换
[例2] (1)将函数f(x)=2sin(2x+)的图象向右平移 (>0)个单位,再将图象上每一点的横坐标缩短到原来的(纵坐标不变),所得图象关于直线x=对称,则的最小值为( )
(A)π (B)π (C)π (D)π
(2)将函数y=cos(2x+)的图象沿x轴向右平移个单位长度后,得到的图象关于原点对称,则的一个可能取值为( )
(A)- (B) (C) (D)
解析:(1)将函数f(x)=2sin(2x+)的图象向右平移 (>0)个单位,可得函数y=2sin[2(x-)+]=2sin(2x+-2)的图象;再将图象上每一点的横坐标缩短到原来的(纵坐标不变),可得函数y=2sin(4x+-2)的图象;再根据所得图象关于直线x=对称,可得π+-2=kπ+(k∈Z),即=-,k∈Z,又>0,所以的最小值为,故选D.
(2)将函数y=cos(2x+)的图象沿x轴向右平移个单位长度后,得到的图象对应的解析式为y=cos[2(x-)+]=cos(2x-+).再根据得到的图象关于原点对称,可得-+=kπ+,k∈Z,即=kπ+,k∈Z.结合所给的选项,只有D符合题意,故选D.
(1)解决三角函数图象变换问题,应先把变换前后两个函数化为同名函数,然后找出它们的不同,指出实施的变换.
(2)平移变换要注意平移量和平移方向,其实质是点的坐标的变换,横坐标的平移变换对应着图象的左右平移,纵坐标的平移变换对应着图象的上下平移.
(2019·温州高三模拟)将函数y=sin(x+)图象上所有点的横坐标缩短到原来的(纵坐标不变),再把所得图象向右平移个单位长度后得到函数y=f(x)的图象,则函数y=f(x)的图象( C )
(A)关于点(0,0)对称
(B)关于点(,0)对称
(C)关于直线x=对称
(D)关于直线x=π对称
解析:将函数y=sin(x+)图象上所有点的横坐标缩短到原来的(纵坐标不变),得到y=sin(2x+)的图象,
再把所得图象向右平移个单位长度,
得到y=sin[2(x-)+]=sin(2x-)的图象.
当x=时,y=sin(2×-)=sin=1.
所以直线x=为其对称轴.故选C.
考点三 求函数y=Asin(ωx+)+b的解析式
[例3] (1)函数y=Asin(ωx+)(ω>0,| |≤)的部分图象如图所示,则函数的一个解析式为( )
(A)y=-4sin(x+) (B)y=4sin(x-)
(C)y=-4sin(x-) (D)y=4sin(x+)
(2)已知函数f(x)=Asin(ωx+),x∈R(其中A>0,ω>0,0<<)的图象与x轴的交点中,相邻两个交点之间的距离为,且图象上一个最低点为M(,-2),则f(x)的解析式为 .
解析:(1)根据正弦函数y=Asin(ωx+)(ω>0,||≤)的图象的性质,可得T=2×|6-(-2)|=16,
故ω==,
又根据图象可知f(6)=0,
即Asin(×6+)=0.
由于||≤,故只能×6+=π,
解得=,
即y=Asin(x+),
又由f(2)=-4,即Asin(×2+)=-4,
解得A=-4,
故f(x)=-4sin(x+).故选A.
(2)由最低点为M(,-2)得A=2.
由题意得=,
即T=π,ω===2,
由点M(,-2)在图象上得2sin(2×+)=-2,
即sin(+)=-1,故+=2kπ-,k∈Z,
所以=2kπ-,k∈Z,
又∈(0,),所以=,
故f(x)=2sin(2x+).
答案:(1)A (2)f(x)=2sin(2x+)
确定y=Asin(ωx+)+b(A>0,ω>0)的解析式的步骤
(1)求A,b:确定函数的最大值M和最小值m,
则A=,b=.
(2)求ω:确定函数的周期T,则ω=.
(3)求:常用方法有①代入法:把图象上的一个与x轴的交点坐标代入(此时要注意该点在上升区间上还是在下降区间上)或把图象的最高点或最低点坐标代入.②五点法:确定值时,往往寻找“五点法”中的特殊点作为突破口.
已知函数f(x)=Atan(ωx+)(ω>0,||<),y=f(x)的部分图象如图,则f()等于( B )
(A)2+ (B) (C) (D)2-
解析:由题图可知T=2(-)=,
所以ω=2,
所以2×+=kπ+,k∈Z,得=+kπ,k∈Z,
又||<,
所以=.
又f(0)=1,所以Atan =1,得A=1,
所以f(x)=tan(2x+),
所以f()=tan(+)=tan=.
考点四 易错辨析
[例4] (2018·浙江金华十校模拟)已知函数f(x)=sin(ωx+)(x∈R,ω>0)与g(x)=cos(2x+)图象的对称轴完全相同,为了得到h(x)=cos(ωx+)的图象,只需将y=f(x)的图象( )
(A)向左平移个单位长度
(B)向右平移个单位长度
(C)向左平移个单位长度
(D)向右平移个单位长度
解析:因为对称轴一样,所以两个三角函数的周期必定一样,即ω=2,所以f(x)=sin(2x+),h(x)=cos(2x+)=sin[2(x+)+],故为了得到h(x)的图象只需将y=f(x)的图象向左平移个单位长度,故选A.
(1)忽略函数名称的不同,误以为同名三角函数图象之间的变换;(2)忽略系数ω的存在,误将x的变换认为是ωx的变换.
设偶函数f(x)=Asin(ωx+)(A>0,ω>0,0<<π)的部分图象如图所示,△KLM为等腰直角三角形,∠KML=90°,KL=1,则f()的值为 .
解析:由题意知,点M到x轴的距离是,
根据题意可设f(x)=cos ωx,
又由题图知·=1,所以ω=π,
所以f(x)=cos πx,故f()=cos =.
答案:
三角函数图象
[例题] 已知函数f(x)的图象是由函数g(x)=cos x的图象经如下变换得到:先将g(x)图象上所有点的纵坐标伸长到原来的2倍(横坐标不变),再将所得到的图象向右平移个单位长度.
(1)求函数f(x)的解析式,并求其图象的对称轴方程;
(2)已知关于x的方程f(x)+g(x)=m在[0,2π)内有两个不同的解
α,β.
①求实数m的取值范围;
②证明:cos(α-β)=-1.
(1)解:将g(x)=cos x的图象上所有点的纵坐标伸长到原来的2倍(横坐标不变)得到y=2cos x的图象,再将y=2cos x的图象向右平移个单位长度后得到y=2cos(x-)的图象,故f(x)=2sin x.
从而函数f(x)=2sin x图象的对称轴方程为x=kπ+(k∈Z).
(2)①解:f(x)+g(x)=2sin x+cos x=(sin x+cos x)=sin(x+)(其中sin =,cos =).
依题意知,sin(x+)=在 [0,2π)内有两个不同的解α,β,当且仅当||<1,故m的取值范围是(-,).
②证明:因为α,β是方程sin(x+)=m在[0,2π)内的两个不同的解,所以sin(α+)=,sin(β+)=.
当1≤m<时,α+β=2(-),
则α+=π-(β+);
当-
则α+=3π-(β+).
所以cos(α+)=-cos(β+).
于是cos(α-β)=cos[(α+)-(β+)]
=cos(α+)cos(β+)+sin(α+)sin(β+)
=-cos2(β+)+sin(α+)sin(β+)
=-[1-()2]+()2
=-1.
规范要求:(1)根据图象变换规律求出函数解析式,再根据对称轴的特点求对称轴方程.
(2)通过三角变换将f(x)+g(x)化为一个角的一种三角函数形式.
(3)利用分离参数法转化为求函数的值域,从而解绝对值不等式求得参数范围.
(4)利用三角函数相等,求得α,β的关系,从而判定cos(α+)与cos(β+)的关系,进而利用两角差的余弦公式求值.
(5)解决给值求值问题的关键是找出未知角与已知角的关系,从而选择对应公式求解.
[规范训练1] 已知函数f(x)=4cos ωx·sin(ωx+)+a(ω>0)图象上最高点的纵坐标为2,且图象上相邻两个最高点的距离为π.
(1)求a和ω的值;
(2)求函数f(x)在[0,π]上的单调递减区间.
解:(1)f(x)=4cos ωx·sin(ωx+)+a
=4cos ωx·(sin ωx+cos ωx)+a
=2sin ωxcos ωx+2cos2ωx-1+1+a
=sin 2ωx+cos 2ωx+1+a
=2sin(2ωx+)+1+a.
当sin(2ωx+)=1时,f(x)取得最大值2+1+a=3+a.
又f(x)图象的最高点的纵坐标为2,
所以3+a=2,即a=-1.
又f(x)图象上相邻两个最高点的距离为π,
所以f(x)的最小正周期为T=π,
所以2ω==2,ω=1.
(2)因为x∈[0,π],
所以2x+∈[,].
当2x+∈[,],
即x∈[,]时,f(x)单调递减,
所以f(x)在[0,π]上的单调递减区间为[,].
[规范训练2] 设关于x的方程cos x+sin x+a=0在区间(0,2π)内有相异的两个实根α,β.
(1)求实数a的取值范围;
(2)求α+β的值.
解:(1)原方程可化为sin(x+)=-,作出函数y=sin(x+) (x∈(0,2π))的图象如图.
由图知,方程在(0,2π)内有相异实根α,β的充要条件是
解得-2 所以实数a的取值范围是(-2,-)∪(-,2).
(2)由图知,当-∈(-1,),即- 所以=,所以α+β=.
当-∈(,1),即-2 由对称性知,=,所以α+β=.
综上所述,α+β=或π.
类型一 三角函数图象变换
1.把函数y=cos 2x+1的图象上所有点的横坐标伸长到原来的2倍(纵坐标不变),然后向左平移1个单位长度,再向下平移1个单位长度,得到的图象是( A )
解析:把函数y=cos 2x+1的图象上所有点的横坐标伸长到原来的2倍(纵坐标不变),得到函数y=cos x+1的图象,然后把所得函数图象向左平移1个单位长度,再向下平移1个单位长度,得到函数y=cos(x+1)的图象.故选A.
2.函数f(x)=sin(2x+)(||<)的图象向左平移个单位长度后所得函数图象关于原点对称,则函数f(x)在[0, ]上的最小值为( A )
(A)- (B)- (C) (D)
解析:由函数f(x)的图象向左平移个单位长度,
得g(x)=sin(2x++)的图象,
因为图象关于原点对称,
所以+=kπ,k∈Z,
又因为||<,所以=-,
所以f(x)=sin(2x-).
又x∈[0,],
所以2x-∈[-,],
所以当x=0时,f(x)取得最小值-.故选A.
类型二 求函数y=Asin(ωx+)+b的解析式
3.如图是函数y=Asin(ωx+)(A>0,ω>0)在一个周期内的图象,此函数的解析式可为( B )
(A)y=2sin(2x+)
(B)y=2sin(2x+)
(C)y=2sin(-)
(D)y=2sin(2x-)
解析:由题图可知A=2,=-(-)= ,
所以T=π,ω=2,
所以f(x)=2sin(2x+),
又f(-)=2sin(-+)=2,
即-+=+2kπ,k∈Z,
所以=+2kπ(k∈Z),结合选项知选B.
4.(2019·宁波高三检测)已知A,B,C,D,E是函数y=sin(ωx+)(ω>0,0<<)一个周期内的图象上的五个点,如图所示,A(-,0),B为y轴上的点,C为图象上的最低点,E为该函数图象的一个对称中心,B与D关于点E对称,在x轴上的投影为,则ω,的值为 ( A )
(A)ω=2,= (B)ω=2,=
(C)ω=,= (D)ω=,=
解析:如图,点F为图象最高点在x轴上的投影.
由E为该函数图象的一个对称中心,B与D关于点E对称, 在x轴上的投影为,
知OF=,
又A(-,0),
所以AF===,所以ω=2.
同时函数图象可以看作是由y=sin ωx的图象向左平移得到,
故可知==,
即=.故选A.
5.已知函数f(x)=Asin(ωx+)(A>0,ω>0,||<π)图象的最高点的纵坐标是4,相邻的两对称中心距离为,图象经过点(,0),则函数f(x)的解析式为 .
解析:由题意知A=4,T=2×=π,
所以=π,则ω=2,
所以f(x)=4sin(2x+).
又函数图象经过点(,0),
所以4sin(2×+)=0,
所以+=kπ(k∈Z),
所以=kπ-(k∈Z),
又||<π,
所以=-或=.
所以f(x)=4sin(2x-)或f(x)=4sin(2x+).
答案:f(x)=4sin(2x-)或f(x)=4sin(2x+)
类型三 函数y=Asin(ωx+)图象的应用
6.函数y=f(x)=Asin(ωx+)(A>0,ω>0,||<)的部分图象如图所示,若x1,x2∈(-,),且f(x1)=f(x2),则f(x1+x2)等于( D )
(A)1 (B) (C) (D)
解析:观察图象可知,A=1,T=π,
所以ω=2,f(x)=sin(2x+).
将(-,0)代入上式得sin(-+)=0,
由||<,得=,
则f(x)=sin(2x+).
函数图象的一条对称轴为x==.
又x1,x2∈(-,),且f(x1)=f(x2),
所以=,所以x1+x2=,
所以f(x1+x2)=sin(2×+)=.故选D.
7.已知直线y=b(b<0)与曲线y=f(x)=sin(2x+)在y轴右侧依次的三个交点的横坐标成等比数列,则b的值是 .
解析:如图,设三个交点的横坐标依次为x1,x2,x3,
由图及题意得解得x2=,
所以b=f()=-.
答案:-
复习目标
学法指导
1.y=Asin(ωx+)的图象
(1)用五点法画出y=Asin(ωx+)的
图象.
(2)y=Asin(ωx+)与y=sin x的图象间的关系.
(3)函数y=Asin(ωx+)的振幅、周期.
(4)函数y=Asin(ωx+)的频率、相位和初相.
2.掌握函数y=Acos(ωx+)的图象与y=Asin(ωx+)的图象的联系.
1.由y=sin x的图象变换到y=Asin(ωx+)的图象时注意两种变换的区别:先相位变换再周期变换(伸缩变换),平移的量是||个单位;而先周期变换(伸缩变换)再相位变换,平移的量是(ω>0)个单位.原因在于相位变换和周期变换都是针对x而言,即x本身加减多少值,而不是依赖于ωx加减多少值.
2.作函数y=Asin(ωx+)的图象应注意的问题
(1)首先要确定函数的定义域.
(2)对于具有周期性的函数,应先求出周期,作图象时只要作出一个周期的图象,就可根据周期性作出整个函数的图象.
3.由函数图象求解析式的方法
(1)如果从图象可确定振幅和周期,则可直接确定函数表达式y=Asin(ωx+)中的参数A和ω,再选取“第一零点”(即五点作图法中的第一个点)的数据代入“ωx+=0”(要注意正确判断哪一点是“第一零点”)求得.
(2)通过若干特殊点代入函数解析式,可以求得相关待定系数A,ω,.依据是五点法.
(3)运用逆向思维的方法,根据图象变换可以确定相关的参数.
一、y=Asin(ωx+)(A>0,ω>0)的有关概念
y=Asin(ωx+)
(A>0,ω>0)
振幅
周期
频率
相位
初相
A
T=
f=
=
ωx+
二、用“五点法”作函数y=Asin(ωx+)(A>0,ω>0)的图象的一般
步骤
1.定点:如表.
x
-
ωx+
0
π
2π
y=Asin(ωx+)
0
A
0
-A
0
2.作图:在坐标系中描出这五个关键点,用光滑的曲线顺次连接这些点,就得到y=Asin(ωx+)在一个周期内的图象.
3.扩展:将所得图象,按周期向两侧扩展可得y=Asin(ωx+)在R上的图象.
三、由函数y=sin x的图象变换得到y=Asin(ωx+)(A>0,ω>0)的图象的步骤
法一 法二
画出y=sin x的图象 画出y=sin x的图象
得到y=sin(x+)的图象 得到y=sin ωx的图象
得到y=sin(ωx+)的图象得到y=sin(ωx+)的图象
得到y=Asin(ωx+)的图象得到y=Asin(ωx+)的图象
1.法则理解
(1)无论哪种变换,每一种变换总是针对“自变量x”而言的. 即图象变换要看“自变量x”发生什么变化,而不是看角“ωx+”的变化.
(2)在图象变换时运用“先平移后伸缩”与“先伸缩后平移”两种途径,左右平移的单位长度是不一样的.前者平移||个单位长度,后者平移||个单位长度,原因在于相位变换和周期变换都是针对变量x而言的,因此在用这样的变换法作图象时一定要注意平移与伸缩的先后顺序,否则会出现错误.
(3)平移的法则是“左加右减,上加下减”.
2.与确定解析式y=Asin(ωx+)+b中参数相关的结论
(1)求
①代入法.把图象上的一个已知点代入(此时A,ω,b已知)或代入图象与直线y=b的交点求解(此时要注意交点在上升区间上还是在下降区间上).
②五点法.确定值时,往往寻找“五点法”中的一个点为突破口,具体如下:
选“第一点”(即图象上升时与x轴的交点)时,令ωx+=0;
选“第二点”(即图象的“峰点”)时,令ωx+=;
选“第三点”(即图象下降时与x轴的交点)时,令ωx+=π;
选“第四点”(即图象的“谷点”)时,令ωx+=;
选“第五点”时,令ωx+=2π.
(2)求ω
因为T=,所以求ω即求T.
①图象上相邻的两个最高点(或最低点)之间的距离为T,相邻的一个最高点与最低点之间的距离是.
②图象的相邻的对称轴(中心)之间的距离为,相邻的一个对称中心与对称轴之间的距离为.
1.将函数f(x)=sin(2x+θ)(-<θ<)的图象向右平移 (>0)个单位长度后得到函数g(x)的图象,若f(x),g(x)的图象都经过点P(0,),则的值可以是( B )
(A) (B) (C) (D)
解析:因为函数f(x)的图象过点P,
所以θ=,所以f(x)=sin(2x+).
又函数f(x)的图象向右平移个单位长度后,
得到函数g(x)=sin[2(x-)+]的图象,且g(x)的图象也过点P,
所以sin(-2)=,
所以可以为.故选B.
2.为了得到函数y=sin(2x-)的图象,只需将函数y=sin(2x+)的图象( B )
(A)向左平移个单位长度 (B)向右平移个单位长度
(C)向左平移个单位长度 (D)向右平移个单位长度
解析:y=sin(2x+)=sin[2(x+)],
y=sin(2x-)=sin[2(x-)]
=sin[2(x-+)],
所以将y=sin(2x+)的图象向右平移个单位长度得到y=sin(2x-)的图象.故选B.
3.已知函数f(x)=Mcos(ωx+)(M>0,ω>0,0<<π)为奇函数,该函数的部分图象如图所示,AC=BC=,∠ACB=90°,则f() 的值为 .
解析:依题意知,△ABC是直角边长为的等腰直角三角形,因此其斜边AB上的高是,函数f(x)的最小正周期是2,故M=,=2,ω=π,f(x)=cos(πx+).
又函数f(x)是奇函数,于是有=kπ+,其中k∈Z.
由0<<π,得=,
故f(x)=-sin πx,则f()=-sin =-.
答案:-
4.函数f(x)=Asin(ωx+)(A>0,ω>0,| |<π)的部分图象如图所示,则函数f(x)的解析式为 .
解析:由题图可知A=,=-=,
所以T=π,故ω=2,
因此f(x)=sin(2x+).
又函数图象过点(,0),
因此2×+=π+2kπ,k∈Z,
又||<π,所以=,
故f(x)=sin(2x+).
答案:f(x)=sin(2x+)
5.将函数y=cos x+sin x(x∈R)的图象向左平移m(m>0)个单位长度后,所得到的图象关于y轴对称,则m的最小值是 .
解析:y=cos x+sin x=2(cos x+sin x)=2sin(x+)的图象向左平移m个单位长度后,得到y=2sin(x+m+)的图象,此图象关于y轴对称,则x=0时,y=±2,即2sin(m+)=±2,
所以m+=+kπ,k∈Z,
即m=+kπ,k∈Z,
由于m>0,所以mmin=.
答案:
考点一 五点法作图
[例1] 设x∈R,函数y=f(x)=cos(ωx+)(ω>0,-<<0)的最小正周期为π,且f()=.
(1)求ω和的值;
(2)在给定坐标系中作出函数f(x)在[0,π]上的图象;
(3)若f(x)>,求x的取值范围.
解:(1)因为函数f(x)的最小正周期T==π,
所以ω=2,
因为f()=cos(2×+)=cos(+)=-sin =,且-<<0,
所以=-.
(2)由(1)知f(x)=cos(2x-),列表如下:
2x-
-
0
π
x
0
π
f(x)
1
0
-1
0
图象如图所示.
(3)因为f(x)>,
即cos(2x-)>,
所以2kπ-<2x-<2kπ+,k∈Z,
则2kπ+<2x<2kπ+,k∈Z,
即kπ+
某同学用“五点法”画函数f(x)=Asin(ωx+)(ω>0,| |<)在某一个周期内的图象时,列表并填入了部分数据,如下表:
ωx+
0
π
2π
x
Asin(ωx+)
0
5
-5
0
(1)请将上表数据补充完整,并直接写出函数f(x)的解析式;
(2)将y=f(x)图象上所有点向左平行移动θ(θ>0)个单位长度,得到y=g(x)的图象.若y=g(x)图象的一个对称中心为(,0),求θ的最
小值;
(3)说明函数f(x)的图象可由y=sin x的图象经过怎样的变换而得到.
解:(1)根据表中已知数据,解得A=5,ω=2,=-,数据补全如下表:
ωx+
0
π
2π
x
Asin(ωx+)
0
5
0
-5
0
且函数解析式为f(x)=5sin(2x-).
(2)由(1)知f(x)=5sin(2x-),
则g(x)=5sin(2x+2θ-).
因为函数y=sin x图象的对称中心为(kπ,0),k∈Z,
令2x+2θ-=kπ,k∈Z,解得x=+-θ,k∈Z.
由于函数y=g(x)的图象关于点(,0)成中心对称,
所以令+-θ=,解得θ=-,k∈Z.
由θ>0可知,当k=1时,θ取得最小值.
(3)把y=sin x的图象上所有的点向右平移个单位长度,得到y=sin(x-)的图象,再把y=sin(x-)的图象上的所有点的横坐标缩短到原来的(纵坐标不变),得到y=sin(2x-)的图象,最后把y=sin(2x-)上所有点的纵坐标伸长到原来的5倍(横坐标不变),即可得到f(x)=5sin(2x-)的图象.
考点二 函数y=Asin(ωx+)(A>0,ω>0)的图象变换
[例2] (1)将函数f(x)=2sin(2x+)的图象向右平移 (>0)个单位,再将图象上每一点的横坐标缩短到原来的(纵坐标不变),所得图象关于直线x=对称,则的最小值为( )
(A)π (B)π (C)π (D)π
(2)将函数y=cos(2x+)的图象沿x轴向右平移个单位长度后,得到的图象关于原点对称,则的一个可能取值为( )
(A)- (B) (C) (D)
解析:(1)将函数f(x)=2sin(2x+)的图象向右平移 (>0)个单位,可得函数y=2sin[2(x-)+]=2sin(2x+-2)的图象;再将图象上每一点的横坐标缩短到原来的(纵坐标不变),可得函数y=2sin(4x+-2)的图象;再根据所得图象关于直线x=对称,可得π+-2=kπ+(k∈Z),即=-,k∈Z,又>0,所以的最小值为,故选D.
(2)将函数y=cos(2x+)的图象沿x轴向右平移个单位长度后,得到的图象对应的解析式为y=cos[2(x-)+]=cos(2x-+).再根据得到的图象关于原点对称,可得-+=kπ+,k∈Z,即=kπ+,k∈Z.结合所给的选项,只有D符合题意,故选D.
(1)解决三角函数图象变换问题,应先把变换前后两个函数化为同名函数,然后找出它们的不同,指出实施的变换.
(2)平移变换要注意平移量和平移方向,其实质是点的坐标的变换,横坐标的平移变换对应着图象的左右平移,纵坐标的平移变换对应着图象的上下平移.
(2019·温州高三模拟)将函数y=sin(x+)图象上所有点的横坐标缩短到原来的(纵坐标不变),再把所得图象向右平移个单位长度后得到函数y=f(x)的图象,则函数y=f(x)的图象( C )
(A)关于点(0,0)对称
(B)关于点(,0)对称
(C)关于直线x=对称
(D)关于直线x=π对称
解析:将函数y=sin(x+)图象上所有点的横坐标缩短到原来的(纵坐标不变),得到y=sin(2x+)的图象,
再把所得图象向右平移个单位长度,
得到y=sin[2(x-)+]=sin(2x-)的图象.
当x=时,y=sin(2×-)=sin=1.
所以直线x=为其对称轴.故选C.
考点三 求函数y=Asin(ωx+)+b的解析式
[例3] (1)函数y=Asin(ωx+)(ω>0,| |≤)的部分图象如图所示,则函数的一个解析式为( )
(A)y=-4sin(x+) (B)y=4sin(x-)
(C)y=-4sin(x-) (D)y=4sin(x+)
(2)已知函数f(x)=Asin(ωx+),x∈R(其中A>0,ω>0,0<<)的图象与x轴的交点中,相邻两个交点之间的距离为,且图象上一个最低点为M(,-2),则f(x)的解析式为 .
解析:(1)根据正弦函数y=Asin(ωx+)(ω>0,||≤)的图象的性质,可得T=2×|6-(-2)|=16,
故ω==,
又根据图象可知f(6)=0,
即Asin(×6+)=0.
由于||≤,故只能×6+=π,
解得=,
即y=Asin(x+),
又由f(2)=-4,即Asin(×2+)=-4,
解得A=-4,
故f(x)=-4sin(x+).故选A.
(2)由最低点为M(,-2)得A=2.
由题意得=,
即T=π,ω===2,
由点M(,-2)在图象上得2sin(2×+)=-2,
即sin(+)=-1,故+=2kπ-,k∈Z,
所以=2kπ-,k∈Z,
又∈(0,),所以=,
故f(x)=2sin(2x+).
答案:(1)A (2)f(x)=2sin(2x+)
确定y=Asin(ωx+)+b(A>0,ω>0)的解析式的步骤
(1)求A,b:确定函数的最大值M和最小值m,
则A=,b=.
(2)求ω:确定函数的周期T,则ω=.
(3)求:常用方法有①代入法:把图象上的一个与x轴的交点坐标代入(此时要注意该点在上升区间上还是在下降区间上)或把图象的最高点或最低点坐标代入.②五点法:确定值时,往往寻找“五点法”中的特殊点作为突破口.
已知函数f(x)=Atan(ωx+)(ω>0,||<),y=f(x)的部分图象如图,则f()等于( B )
(A)2+ (B) (C) (D)2-
解析:由题图可知T=2(-)=,
所以ω=2,
所以2×+=kπ+,k∈Z,得=+kπ,k∈Z,
又||<,
所以=.
又f(0)=1,所以Atan =1,得A=1,
所以f(x)=tan(2x+),
所以f()=tan(+)=tan=.
考点四 易错辨析
[例4] (2018·浙江金华十校模拟)已知函数f(x)=sin(ωx+)(x∈R,ω>0)与g(x)=cos(2x+)图象的对称轴完全相同,为了得到h(x)=cos(ωx+)的图象,只需将y=f(x)的图象( )
(A)向左平移个单位长度
(B)向右平移个单位长度
(C)向左平移个单位长度
(D)向右平移个单位长度
解析:因为对称轴一样,所以两个三角函数的周期必定一样,即ω=2,所以f(x)=sin(2x+),h(x)=cos(2x+)=sin[2(x+)+],故为了得到h(x)的图象只需将y=f(x)的图象向左平移个单位长度,故选A.
(1)忽略函数名称的不同,误以为同名三角函数图象之间的变换;(2)忽略系数ω的存在,误将x的变换认为是ωx的变换.
设偶函数f(x)=Asin(ωx+)(A>0,ω>0,0<<π)的部分图象如图所示,△KLM为等腰直角三角形,∠KML=90°,KL=1,则f()的值为 .
解析:由题意知,点M到x轴的距离是,
根据题意可设f(x)=cos ωx,
又由题图知·=1,所以ω=π,
所以f(x)=cos πx,故f()=cos =.
答案:
三角函数图象
[例题] 已知函数f(x)的图象是由函数g(x)=cos x的图象经如下变换得到:先将g(x)图象上所有点的纵坐标伸长到原来的2倍(横坐标不变),再将所得到的图象向右平移个单位长度.
(1)求函数f(x)的解析式,并求其图象的对称轴方程;
(2)已知关于x的方程f(x)+g(x)=m在[0,2π)内有两个不同的解
α,β.
①求实数m的取值范围;
②证明:cos(α-β)=-1.
(1)解:将g(x)=cos x的图象上所有点的纵坐标伸长到原来的2倍(横坐标不变)得到y=2cos x的图象,再将y=2cos x的图象向右平移个单位长度后得到y=2cos(x-)的图象,故f(x)=2sin x.
从而函数f(x)=2sin x图象的对称轴方程为x=kπ+(k∈Z).
(2)①解:f(x)+g(x)=2sin x+cos x=(sin x+cos x)=sin(x+)(其中sin =,cos =).
依题意知,sin(x+)=在 [0,2π)内有两个不同的解α,β,当且仅当||<1,故m的取值范围是(-,).
②证明:因为α,β是方程sin(x+)=m在[0,2π)内的两个不同的解,所以sin(α+)=,sin(β+)=.
当1≤m<时,α+β=2(-),
则α+=π-(β+);
当-
所以cos(α+)=-cos(β+).
于是cos(α-β)=cos[(α+)-(β+)]
=cos(α+)cos(β+)+sin(α+)sin(β+)
=-cos2(β+)+sin(α+)sin(β+)
=-[1-()2]+()2
=-1.
规范要求:(1)根据图象变换规律求出函数解析式,再根据对称轴的特点求对称轴方程.
(2)通过三角变换将f(x)+g(x)化为一个角的一种三角函数形式.
(3)利用分离参数法转化为求函数的值域,从而解绝对值不等式求得参数范围.
(4)利用三角函数相等,求得α,β的关系,从而判定cos(α+)与cos(β+)的关系,进而利用两角差的余弦公式求值.
(5)解决给值求值问题的关键是找出未知角与已知角的关系,从而选择对应公式求解.
[规范训练1] 已知函数f(x)=4cos ωx·sin(ωx+)+a(ω>0)图象上最高点的纵坐标为2,且图象上相邻两个最高点的距离为π.
(1)求a和ω的值;
(2)求函数f(x)在[0,π]上的单调递减区间.
解:(1)f(x)=4cos ωx·sin(ωx+)+a
=4cos ωx·(sin ωx+cos ωx)+a
=2sin ωxcos ωx+2cos2ωx-1+1+a
=sin 2ωx+cos 2ωx+1+a
=2sin(2ωx+)+1+a.
当sin(2ωx+)=1时,f(x)取得最大值2+1+a=3+a.
又f(x)图象的最高点的纵坐标为2,
所以3+a=2,即a=-1.
又f(x)图象上相邻两个最高点的距离为π,
所以f(x)的最小正周期为T=π,
所以2ω==2,ω=1.
(2)因为x∈[0,π],
所以2x+∈[,].
当2x+∈[,],
即x∈[,]时,f(x)单调递减,
所以f(x)在[0,π]上的单调递减区间为[,].
[规范训练2] 设关于x的方程cos x+sin x+a=0在区间(0,2π)内有相异的两个实根α,β.
(1)求实数a的取值范围;
(2)求α+β的值.
解:(1)原方程可化为sin(x+)=-,作出函数y=sin(x+) (x∈(0,2π))的图象如图.
由图知,方程在(0,2π)内有相异实根α,β的充要条件是
解得-2 所以实数a的取值范围是(-2,-)∪(-,2).
(2)由图知,当-∈(-1,),即- 所以=,所以α+β=.
当-∈(,1),即-2 由对称性知,=,所以α+β=.
综上所述,α+β=或π.
类型一 三角函数图象变换
1.把函数y=cos 2x+1的图象上所有点的横坐标伸长到原来的2倍(纵坐标不变),然后向左平移1个单位长度,再向下平移1个单位长度,得到的图象是( A )
解析:把函数y=cos 2x+1的图象上所有点的横坐标伸长到原来的2倍(纵坐标不变),得到函数y=cos x+1的图象,然后把所得函数图象向左平移1个单位长度,再向下平移1个单位长度,得到函数y=cos(x+1)的图象.故选A.
2.函数f(x)=sin(2x+)(||<)的图象向左平移个单位长度后所得函数图象关于原点对称,则函数f(x)在[0, ]上的最小值为( A )
(A)- (B)- (C) (D)
解析:由函数f(x)的图象向左平移个单位长度,
得g(x)=sin(2x++)的图象,
因为图象关于原点对称,
所以+=kπ,k∈Z,
又因为||<,所以=-,
所以f(x)=sin(2x-).
又x∈[0,],
所以2x-∈[-,],
所以当x=0时,f(x)取得最小值-.故选A.
类型二 求函数y=Asin(ωx+)+b的解析式
3.如图是函数y=Asin(ωx+)(A>0,ω>0)在一个周期内的图象,此函数的解析式可为( B )
(A)y=2sin(2x+)
(B)y=2sin(2x+)
(C)y=2sin(-)
(D)y=2sin(2x-)
解析:由题图可知A=2,=-(-)= ,
所以T=π,ω=2,
所以f(x)=2sin(2x+),
又f(-)=2sin(-+)=2,
即-+=+2kπ,k∈Z,
所以=+2kπ(k∈Z),结合选项知选B.
4.(2019·宁波高三检测)已知A,B,C,D,E是函数y=sin(ωx+)(ω>0,0<<)一个周期内的图象上的五个点,如图所示,A(-,0),B为y轴上的点,C为图象上的最低点,E为该函数图象的一个对称中心,B与D关于点E对称,在x轴上的投影为,则ω,的值为 ( A )
(A)ω=2,= (B)ω=2,=
(C)ω=,= (D)ω=,=
解析:如图,点F为图象最高点在x轴上的投影.
由E为该函数图象的一个对称中心,B与D关于点E对称, 在x轴上的投影为,
知OF=,
又A(-,0),
所以AF===,所以ω=2.
同时函数图象可以看作是由y=sin ωx的图象向左平移得到,
故可知==,
即=.故选A.
5.已知函数f(x)=Asin(ωx+)(A>0,ω>0,||<π)图象的最高点的纵坐标是4,相邻的两对称中心距离为,图象经过点(,0),则函数f(x)的解析式为 .
解析:由题意知A=4,T=2×=π,
所以=π,则ω=2,
所以f(x)=4sin(2x+).
又函数图象经过点(,0),
所以4sin(2×+)=0,
所以+=kπ(k∈Z),
所以=kπ-(k∈Z),
又||<π,
所以=-或=.
所以f(x)=4sin(2x-)或f(x)=4sin(2x+).
答案:f(x)=4sin(2x-)或f(x)=4sin(2x+)
类型三 函数y=Asin(ωx+)图象的应用
6.函数y=f(x)=Asin(ωx+)(A>0,ω>0,||<)的部分图象如图所示,若x1,x2∈(-,),且f(x1)=f(x2),则f(x1+x2)等于( D )
(A)1 (B) (C) (D)
解析:观察图象可知,A=1,T=π,
所以ω=2,f(x)=sin(2x+).
将(-,0)代入上式得sin(-+)=0,
由||<,得=,
则f(x)=sin(2x+).
函数图象的一条对称轴为x==.
又x1,x2∈(-,),且f(x1)=f(x2),
所以=,所以x1+x2=,
所以f(x1+x2)=sin(2×+)=.故选D.
7.已知直线y=b(b<0)与曲线y=f(x)=sin(2x+)在y轴右侧依次的三个交点的横坐标成等比数列,则b的值是 .
解析:如图,设三个交点的横坐标依次为x1,x2,x3,
由图及题意得解得x2=,
所以b=f()=-.
答案:-
相关资料
更多

