- 5.4 密度知识的应用 学案 学案 4 次下载
- 6.1 力 学案 学案 3 次下载
- 6.3 弹力与弹簧测力计 学案 学案 3 次下载
- 6.4 来自地球的力 学案 学案 3 次下载
- 6.5 滑动摩擦力 学案 学案 4 次下载
沪科版八年级全册第二节 怎样描述力学案及答案
展开一、学习目标:
1.了解力的三要素。了解力的单位。能用力的示意图描述力。
2.通过实验使物体受力后产生不同的作用效果来了解力的三要素。通过画力的示意图,从而学会描述力。
3.通过画力的示意图,养成良好的学习习惯和实事求是的科学态度。
二、学习重点:了解力的三要素。
学习难点:能用力的示意图描述力。
三、学习过程:
(一)力的三要素
活动1:实验探究力的作用效果与哪些因素有关。
1.尝试用大小不同或方向不同或作用在距离门轴不同位置上的力拉门,观察产生的效果是否相同?用控制变量法说明:
(1)力的大小不变、力的方向不变,而力的 发生变化时,力产生的效果不同。
(2)力的大小不变、力的作用位置不变、而力的 改变,力产生的效果不同。
(3)力的作用位置不变、力的方向不变,而力的 改变,力产生的效果也不同。
2. 你还能说出哪些力的三要素影响作用效果的例子?
探究活动1:用大小不同的力以同样的方式试着拉开同一个拉力器。
女生力气小,很_____拉开弹簧,男生力气大,很_____拉开弹簧(选填“容易”或“难”)
此实验说明:力的作用效果跟力的_________有关。
探究活动2:用大约同样的力作用在弹簧的同一个位置使弹簧发生形变。
向下压弹簧,弹簧会变_____。向上拉弹簧,弹簧会变______。(选填“长”或“短”)
此实验说明:说明力的作用效果与力的________有关。
探究活动3:在铁片的不同位置用同样方向和大小的力使铁片发生形变。
1.将手指放在铁片上端的A处,很____使铁片发生形变。(选填“容易”或“难”)
2.将手指放在铁片下端的B处,很____使铁片发生形变。(选填“容易”或“难”)
此实验说明:力的作用效果还跟力的______有关。
填一填:
影响力的作用效果的因素有三个,它们是力的 、
和 ,我们把它们叫做力的三要素.
(二)力的单位
活动2:阅读课本P106内容,完成下列内容。
1.在物理学中,力的单位是牛顿,简称______,用符号______表示,这个名称是为了纪念英国科学家牛顿而命名的。
2.用手托起两个鸡蛋的力约为 N。你还知道哪些力的大小?
3.托起你的物理课本,估测一下这个力约为_____N。托起一瓶矿泉水的力大约为_____N。
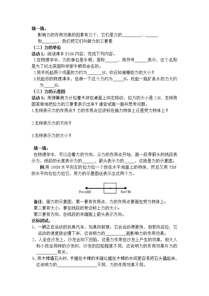
(三)力的示意图
活动3:用弹簧测力计拉着木块在桌面上向右移动,拉力的大小是2 N,怎样用图简单地把拉力的三要素表示出来?请尝试画一画并思考问题。
1.怎样表示力的作用点?力的作用点应该标在施力物体上还是受力物体上?
2.怎样表示力的方向?
3.怎样表示力的大小?
填一填:
在物理学中,可以沿着力的方向,从力的作用点开始,画一段带箭头的线段表示力,线段的长度表示力的______,箭头表示力的_____,这就是力的示意图。
例.用100N水平向左的拉力拉一个放在水平地面上的物体,然后又用75N的水平向右拉力拉它,用力的示意图法表示出这两个力。
备注:画力的示意图,第一要有作用点,力的作用点要画在受力物体上;
第二要有大小,要在线段的旁边标上力的大小;
第三要有方向,在线段的末端画上箭头表示方向。
达标测试:
1、一辆正在运动的玩具汽车,如果向前推,它会运动得更快,但若向后拉,它运动的速度就会慢下来,这说明力的 能影响力的作用效果。
2、人坐在沙发上,沙发会向下凹陷,这是力作用在沙发上产生的效果,但大人和小孩坐同样的沙发时,沙发的凹陷程度不同,这说明力的作用效果与力的__________有关。
3、用木棒撬石头时,手握在木棒的末端比握在木棒的中间更容易把石头撬起来,这说明力的 __________不同,力的作用效果不同。
4、在开门时,要考虑人作用于门的力的__________、__________和__________。因为这些都关系到力的作用效果 我们可以用________________把这个力的三要素表示出来。
5、一个同学用50N的力提一桶水上楼,这个同学提水桶的力的大小是________N,方向是________,作用点在________上。
6、下列不会影响力的作用效果的是( )
A、力的单位 B、力的大小 C、力的方向 D、力的作用点
7、小明用力向上提水时,他对水桶施加了一个提力, 同时水桶对小明的手也施加了一个拉力,那么这两个力的三要素( )
A、完全相同
B、大小、方向相同,作用点不同
C、大小相同,方向和作用点都不同
D、作用点相同,大小和方向都不同
8、下列说法正确的是( )
A、两个大小相等的力,产生的效果一定相同
B、甲、乙两个同学都向东推箱子,则这两个力的效果相同
C、若两个力大小、方向都相同,则它们的效果就一定相同
D、用一只手将铁锨抬平,将手放在锨把的中间比放在锨把的末端感到容易是因为力的作用点不同
9、说明下列现象是哪个要素在影响力的效果。
(1)拧螺丝时,手握在螺丝刀柄上比握在刀杆上省力( )
(2)大人可将更大的石块举起来( )
(3)起瓶盖时,手向下压起子将打不开瓶盖。( )
10、作图题(在图上画出力的示意图)
(1) 用50N的力水平向左推桌子。
(2) 箱子对水平地面的压力是200N。
(3) 用150N的力提起一桶水。
(4)用100N的拉力沿斜面向上拉箱子。
初中物理人教版八年级上册第2节 密度学案设计: 这是一份初中物理人教版八年级上册第2节 密度学案设计,共6页。
教科版2 电功率导学案: 这是一份教科版2 电功率导学案,共10页。
人教版八年级上册第2节 密度优秀学案: 这是一份人教版八年级上册第2节 密度优秀学案,共3页。

