


所属成套资源:人教版四年级上册数学试卷、练习
- (单元提升培优)第8单元 数学广角-优化 专项02 填空题-2025-2026学年四年级数学上册单元提升培优精练人教版(含答案解析)试卷0 次下载
- (单元提升培优)第8单元 数学广角-优化 专项03 判断题-2025-2026学年四年级数学上册单元提升培优精练人教版(含答案解析)试卷0 次下载
- (期末考点)2025-2026学年四年级数学上册期末复习练习人教版专项03 判断题(含答案解析)试卷1 次下载
- (期末考点)2025-2026学年四年级数学上册期末复习练习人教版专项01 选择题(含答案解析)试卷3 次下载
- (期末考点)2025-2026学年四年级数学上册期末复习练习人教版专项06 应用题(一)(含答案解析)试卷3 次下载
小学数学人教版(2024)四年级上册数学广角—优化巩固练习
展开 这是一份小学数学人教版(2024)四年级上册数学广角—优化巩固练习,共36页。试卷主要包含了有2021粒棋子等内容,欢迎下载使用。
学校:___________姓名:___________班级:___________考号:___________
1.妈妈处理好鱼后,让小明帮助烧鱼,他洗鱼、切鱼、切姜片葱花、洗锅、煎烧,各道工序共花了17分钟(如下图),请你设计一个顺序,使花费的时间最少。
2.5个人各拿一只水壶到水龙头前等候打水,他们打水所需时间分别是1分钟、2分钟、3分钟、4分钟、5分钟。现在只有这一个水龙头可用,问怎样安排他们的打水次序,才能使他们排队和打水时间的总和最小?并求出最小值。
3.小李、小王和小赵分别拿了2个、3个、1个暖水瓶一起去打热水,热水龙头只有一个,试问怎样安排他们的打水顺序,才使他们打完水所花的总时间(包括等候的时间)最少?
4.五(1)班赵明、孙勇、李佳三位同学同时到达学校卫生室,等候校医治病。赵明打针需要5分钟,孙勇包纱布需要3分钟,李佳点眼药水需要1分钟。卫生室只有一位校医,校医如何安排三位同学的治病次序,才能使三位同学留在卫生室的时间总和最短?
5.妈妈让小明给客人烧水沏茶,洗开水壶要1分钟,烧开水要15分钟,洗茶壶要1分钟,洗茶杯要1分钟,拿茶叶要2分钟,为了使客人早点喝上茶,按你认为最合理的安排,多少分钟就能沏好茶了?
6.家里来客人了,丽丽准备给客人沏茶,下面是她要做的几件事及所用时间。
放自来水(1分钟) 烧水(10分钟) 洗茶杯(2分钟) 找茶叶(1分钟) 沏茶(1分钟)
请你先为丽丽安排一个合理的顺序,并求出丽丽至少要花多少分钟才能沏好茶?
7.小明、小强、小刚和小丽分别为全班同学表演节目。他们的表演时间如下:
要使他们所花的时间总和最少,应怎样安排他们的表演顺序?所花的时间总和最少是多久?
8.白兔妈妈开了一个小吃部,准备招聘一名服务员,为此,她出了一道测试题,看谁最会合理地利用时间:炒蛋要做7项工作,敲蛋1分钟,搅蛋3分钟,切葱2分钟,洗锅2分钟,烧热锅2分钟,烧热油4分钟,炒蛋4分钟,完成这些工作最少需要多少时间?
9.小芳为家里做饭,她择菜需要8分钟,洗菜5分钟,放水3分钟,淘米3分钟,煮饭10分钟,切菜4分钟,炒菜6分钟。若小芳家使用的是单火眼煤气灶,她怎样安排做饭顺序最省时合理?若小芳家使用的是双火眼煤气灶,又将怎样安排才合理?最省时间分别是多少?
10.有2021粒棋子。甲、乙两人分别轮流取棋子,每次最少取1粒,最多取4粒,不能不取,取到最后一粒的为胜者。现在两人通过抽签决定谁先取。你认为先取的能胜,还是后取的能胜?怎样取法才能获胜?
11.有一个93人的旅游团,其中男47人,女46人,住到一个旅馆里。旅馆里有可住11人,7人,4人的三种房间,经过服务员的安排,这个旅游团的男、女分别住在不同的房间里,而且每个房间都按原定人数住满了旅游团的成员。服务员最少用了多少个房间?
12.两个人做一个移火柴的游戏,比赛的规测是:两人从一堆火柴中轮流移走1至7根火柴,直到移尽为止,谁移走最后一根就算谁输。如果开始有1000根火柴,首先移火柴的人在第一次移走多少根时才能在游戏中保证获胜?
13.两人轮流报数,每次只能报1或2,把两人报的所有数加起来,准报数后和是20,谁就获胜。想一想:如果让你先报数,为了确保获胜,你第一次应该报几?接下来应该怎么报?
14.三(2)班46人去公园划船,每条大船可坐6人,租金50元,每条小船可坐4人,租金40元,怎样租船最省钱?至少要花多少钱?
15.妈妈每天早晨上班前要做几件事情:整理房间8分钟,刷牙洗脸4分钟,用洗衣机洗衣服15分钟,晾晒衣服4分钟,吃早饭6分钟,应当怎样安排,所用时间最短?
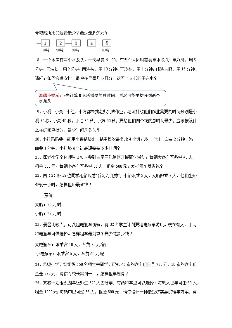
16.在一条公路上,每隔10千米有一座仓库(如图),共有五座,图中的数表示各仓库库存货物的重量。现在要把所有的货物集中存放在一个仓库里,如果每吨货物运输1千米需要运费1元,问:集中到哪个仓库运费最少?运费最少为几元?
17.在一条笔直的公路上,每隔10千米建有一个粮站,一号粮站存有10吨粮食,2号粮站存有20吨粮食,3号粮站存有30吨粮食,4号粮站是空的,5号粮站存有40吨粮食,现在要把全部粮食集中放在一个粮站里,如果每吨1千米的运费是0.5元,那么粮食集中到第几号粮站所用的运费最少?最少是多少元?
18.一个水房有两个水龙头,一天早晨6:00,有五个人同时需要用水龙头:甲刷牙,用5分钟;乙洗脸,用2分钟;丙洗头,用10分钟;丁浇花,用1分钟;戊洗衣服,用15分钟。请问:如何合理安排,最快在早晨几点几分,这五个人都能用完水?
19.小明、小亮、小红、小方都去找老师批改作业,老师批改他们作业需要的时间分别是小明50秒,小亮40秒,小红30秒,小方60秒,要想他们四个花的总时间最少,应该按照什么样的顺序批改,最少时间是多久?
20.小红妈妈要小红用平底锅烙饼,锅中每次最多放4个饼。烙一个饼一面要2分钟,另一面要1分钟,小红烙6个饼最短需要多少时间?
21.阳光小学全体师生370人要到曲阜三孔景区开展研学活动。每辆大客车可乘坐40人,租金600元;每辆小客车可乘坐25人,租金500元。怎样租车最省钱?
22.四(2)班38位同学租船观看“沂河灯光秀”,小船限乘5人,大船限乘7人,他们坐船游玩一小时,怎样租船最省钱?
23.景区比较大,可以租电瓶车游玩,有32名学生计划要租电瓶车游玩。现在有大、小两种电瓶车可供选择。怎样租车最划算?最少花多少钱?
24.希望小学计划组织150名师生去研学,已知45座的客车租金是720元,30座的客车租金是580元。请你为校长策划一下,怎样租车划算?
25.某校计划组织四年级师生320人去研学,有两种车型可以选择:每辆大巴车可坐50人,租金1000元;每辆中巴可坐35人,租金800元。请你设计一种最经济实惠的租车方案,算一算最少要花多少钱?
26.动物园推出“一日游”活动,有两种购票方案:
①成人每人150元,儿童每人60元;
②团体10人以上(包含10人)每人100元。
(1)成人3人,儿童7人,选哪种方案合算?
(2)成人7人,儿童3人,选哪种方案合算?
27.有22枚棋子,每人每次可以拿1或2枚,拿到最后一枚的人赢。
(1)你觉得先拿赢还是后拿赢?
(2)请用写一写、画一画的办法说明你是怎么拿的?
28.动物园推出“一日游”的两种价格方案。6名家长带领5个儿童去游玩,选哪种方案合算?
方案一:成人每人180元,儿童每人60元。
方案二:团体10人以上(包括10人)每人120元。
29.聪聪要帮爸爸复印文字资料,正反都要复印,如果复印机只能单面复印,且一次最多可放2张,每次复印需要6秒,如果要复印5张文字资料,最少需要_______秒才能印完,要使复印时间最少,关键是_______,请在下面框格里用图示的方法简单清楚的表示出复印的过程。
30.周末宁宁要做以下家务:拖地要10分钟,收拾厨房要15分钟,用全自动洗衣机洗衣服需要30分钟,晾衣服要10分钟。按你认为最合理最省时间的安排,宁宁做完这些事至少需要多少分钟?(用流程图表示解决问题的顺序和方案)
31.要把46颗巧克力装在下面两个大小不同的盒子里,如果每只盒子都装满,怎么装能全部装完?把不同的方案都列出来。
32.李阿姨要为自己的宝宝买13盒奶粉,怎样买最省钱?最少需要多少钱?
33.下面是某品牌兔洗洗手液同一型号不同组合的售价。张老师要为学校购买47瓶这样的兔洗洗手液,最少要花多少钱?
34.小明和小芳各有三张扑克牌,点数大的赢,三局两胜,下面怎样的牌局可以保证小明会赢?
35.实验小学4位老师带领28名同学去游乐园游玩。
(1)游乐园一天的开放时间是几小时?
(2)师生一起都玩划船,怎样租船最便宜?
36.王伯伯家的菜地收获了18吨白菜,用载质量5吨和载质量3吨的两辆车把这些白菜运到收购站,如果每次车都装满,怎样安排正好运完18吨白菜?
37.下面是同一种盒装彩笔的价钱,一位老师要买47盒这种彩笔,怎么买最省钱?需要多少钱?
38.下面是同一种啤酒的价格,一饭店要买50瓶这种啤酒,怎样买最省钱?最少需要多少钱?
39.一个旅游团共46人去景区乘坐游船,下边是该景区游船的价格表。
游船价格表
六人小船:1小时72元
八人大船:1小时60元
(1)这个旅游团最少需要租多少条船?
(2)这个旅游团租船1小时最少要付多少元?
40.实验小学10名教师带领95名学生去电影院看电影,怎样购票最省钱?一共需要多少钱?
41.四年级两位老师带38名同学参观航天展,成人票每张48元。学生票半价。如果10人以上(包含10人)可以购买团体票,每人25元。这些师生可以怎样购票?其中最优惠的价格是多少元?
42.星期天,阳阳在家帮妈妈做家务。整理房间要15分钟,擦桌子要5分钟,拖地要12分钟,找齐要洗的衣服要5分钟,用全自动洗衣机洗好衣服要56分钟,晾衣服要5分钟。想一想:阳阳怎么做最省时间?最少需要多长时间?画出流程图,并计算。
43.光明小学的16位老师带领324名学生准备租车去春游,每辆大车可坐40人,租金900元;每辆小车可坐20人,租金500元。怎样租车最省钱?
44.超市里同一种自动铅笔有下面三种不同的包装。刘老师要买37支这样的自动铅笔作为奖品发给学生,你认为怎样买最省钱?要花多少钱?
45.某工厂要运送32吨货物,一辆小货车载质量是4吨,运费320元;一辆大货车载质量是6吨,运费380元,怎样安排车辆最省钱?最少需要运费多少元?
46.龙岩古田会议会址景区里有甲、乙两种脚踏车(如下图)。15名游客要骑脚踏车游览景区,如果两种车都要租,且每辆车都坐满,可以怎样租车?请写出所有符合条件的租车方案。
47.下面是同一种酸奶不同包装规格的售价,陈叔叔要买40瓶这种酸奶,怎样买最省钱?最少需要多少元?
48.小货车一次运12吨,运费180元。大货车一次运18吨,运费216元。现在有396吨货物需要运走,怎样安排车辆费用最少?最少需要多少元?
49.晚餐妈妈要做红烧肉和米饭。洗肉、切肉要10分钟,烧红烧肉15分钟,淘米3分钟,蒸米饭15分钟。请你帮忙设计一下,怎样安排可以用最少的时间就可以吃上美味?
50.星光小学20名老师领210名学生到橘子洲观光游览。大型观光车每辆租金630元,小型观光车每辆租金400元。
(1)如果他们只租大型观光车,需要租几辆?
(2)请你制订一个最省钱的租车方案。(可以有空座位)
51.动物园推出两种游园价格方案。新世纪幼儿园的25名老师带领115名小朋友参观动物园,怎样买票更省钱?要花多少元?
52.红旗小学四年级组织秋游,共115人参加。大客车限坐40人,每辆租金1000元;小客车限坐25人,每辆租金650元,怎样租车最省钱?最少要花多多少钱?
53.游乐园推出优惠价格如下:
(1)成人6人,儿童4人,怎样买票最合算?
(2)成人4人,儿童6人,怎样买票最合算?
54.四(1)班有44人租船游湖,小船每只28元,大船每只36元。怎样租船最省钱?要多少钱?
55.动物园有两种购买门票的方案。
(1)成人5人,儿童4人,选哪种方案合算?
(2)成人4人,儿童5人,选哪种方案合算?
小明
小强
小刚
小丽
4分钟
5分钟
2分钟
7分钟
票价
大船:30元/时
小船:25元/时
大电瓶车:限乘客10人,车费80元/辆
小电瓶车:限乘客6人,车费60元/辆
婴儿奶粉促销:
58元1盒
99元2盒
开放时间:
上午—下午
票价:
小船限坐4人,租金10元。
大船限坐6人,租金14元。
成人:每人40元
学生:每人15元
团体(30人及以上):每人20元
A方案:成人票每张20元,儿童票每张12元。
B方案:满30人可以购买团体票,每张15元。
成人:150元/人
儿童:75元/人
团体(10人以上含10人):110元/人
方案一
成人每人30元
儿童每人10元
方案二
团体9人以上(包括9人)每人20元
参考答案与试题解析
1.顺序见详解;12分钟
【分析】根据优化问题,要使花费的时间最少,可以先洗锅,然后将锅烧热的同时洗鱼,将油烧热的同时切鱼和切姜葱,最后煎烧即可。
【解析】
如图:
2+2+3+5
=4+3+5
=7+5
=12(分钟)
答:最少花费12分钟。
2.五人打水时间由少到多的顺序排队; 35分钟
【分析】把打水时间少的排在前面,其他人等候的时间才会短些,总时间才能更省些,据此先让用时1分钟的人打水,再分别让用时2分钟、3分钟、4分钟、5分钟的人打水,这样才能使他们排队和打水时间的总和最小。5个人,第1个人在打水,剩下4人都在等候,第2个人打水,剩下的3个人在等候,依此类推,据此计算出最小值即可。
【解析】由分析可得:将五人打水时间由少到多的顺序排队,才能使他们排队和打水时间的总和最小,所用的总时间是:
1×5+2×4+3×3+4×2+5×1
=5+8+9+8+5
=13+9+8+5
=22+8+5
=30+5
=35(分钟)
答: 将五人打水时间由少到多的顺序排队,才能使他们排队和打水时间的总和最小,最小值是35分钟。
3.小赵→小李→小王
【分析】根据题意,不论顺序是什么,实际打水所需要的时间是一样的,则只需要等候的时间最短即可,暖水瓶少的人先打,则剩下的人等候的时间最短,据此排序即可。
【解析】1<2<3
答:顺序为小赵→小李→小王时,他们打完水所花的总时间(包括等候的时间)最少。
4.先安排李佳治病,然后孙勇治病,最后赵明治病。
【分析】由题目可知,校医应该给治疗时间最短的先治病,治疗时间长的最后治疗,才能使三位同学留在卫生室的时间总和最短。这样,三位同学留在卫生室的时间分别是:李佳1分钟,孙勇1+3=4(分钟),赵明1+3+5=9(分钟),即可解题。
【解析】由分析可知:
李佳1分钟
孙勇1+3=4(分钟)
赵明1+3+5=9(分钟)
时间总和是1+4+9=14(分钟)。
答:先安排李佳治病,然后孙勇治病,最后赵明治病。
5.16分钟
【分析】由题目可知,先用1分钟洗开水壶,然后用15分钟烧开水,烧开水的同时可以洗茶壶、洗茶杯和拿茶叶,这样可以节约1+1+2=4分钟,即可解题。
【解析】由分析可知:
合理安排:洗开水壶1分钟,烧开水要15分钟,烧开水的同时洗茶壶1分钟,洗茶杯1分钟,拿茶叶2分钟。
1+15=16(分钟)
答:16分钟就能沏好茶了。
6.顺序见详解;12分钟
【分析】由题目可知,先放自来水用1分钟,然后烧水10分钟,在烧水的同时,可以洗茶杯和找茶叶,这样可以节约2+1=3分钟,最后沏茶用1分钟,即可解题。
【解析】由分析可知:
1+10+1=12(分钟)
答:放自来水1分钟→烧水10分钟(同时洗茶杯2分钟,找茶叶1分钟)→沏茶1分钟;至少要花12分钟才能沏好茶。
7.小刚→小明→小强→小丽;37分钟
【分析】根据题意,不论顺序如何表演完所需要的时间是一样的,则等候时间越短,所花的时间总和越少,节目短的先表演即可;用第一个人表演的时间乘4,第二个人表演的时间乘3,第三个人表演的时间乘2,将三个时间相加最后加上最后一个人表演的时间,即可求出所花的时间总和最少是多久。
【解析】2<4<5<7
2×4+4×3+5×2+7
=8+12+10+7
=20+10+7
=30+7
=37(分钟)
答:要使他们所花的时间总和最少,表演顺序为小刚→小明→小强→小丽,所花的时间总和最少是37分钟。
8.12分钟
【分析】根据优化问题的解题思路,要使完成所需要的时间最少,应合理安排这些工作。先洗锅,然后烧热锅的同时切葱,烧热油的同时敲蛋和搅蛋,最后炒蛋,将时间相加即可求出完成这些工作最少需要多少时间。
【解析】2+2+4+4
=4+4+4
=8+4
=12(分钟)
答:完成这些工作最少需要12分钟。
9.(1)安排见详解;29分钟
(2)安排见详解;26分钟
【分析】(1)若小芳家使用单火眼灶具,则炒菜和煮饭不能同时进行,可这样安排:淘米3分钟,煮饭10分钟(同时择菜、洗菜),补洗菜3分钟,放水3分钟,切菜4分钟,炒菜6分钟,据此即可解题。
(2)若小芳家使用双火眼灶具,则炒菜和煮饭可同时进行,这样安排:择菜8分钟,洗菜5分钟,放水3分钟(同时淘米),煮饭10分钟(同时切菜、炒菜),据此即可解题。
【解析】由分析可知:
(1)3+10+3+3+4+6=29(分钟)
答:可这样安排:淘米3分钟,煮饭10分钟(同时择菜、洗菜),补洗菜3分钟,放水3分钟,切菜4分钟,炒菜6分钟,最省时间是29分钟。
(2)8+5+3+10=26(分钟)
答:这样安排:择菜8分钟,洗菜5分钟,放水3分钟(同时淘米),煮饭10分钟(同时切菜、炒菜),最省时间是26分钟。
10.先取的人能胜;先取的人取1粒,以后保证每次两人所取的粒数和是5即可获胜。
【分析】当棋子数为5的倍数时,后拿者胜,必胜的策略是:无论对方拿几粒,只要使自己拿的粒数与对方拿的粒数之和正好等于5;当棋子数不是5的倍数时,先拿者胜,必胜的策略是:先拿取该数除以5后的余数,给对方剩下5的倍数,在以后的取数中无论对方拿几粒,只要使自己拿的粒数与对方拿的粒数之和正好等于5即可。
【解析】2021÷(1+4)
=2021÷5
=404……1
答:我认为先取的能胜,先取的人取1粒,以后保证每次两人所取的粒数和是5即可获胜。
【点评】此类题型比较常见,也比较简单,主要考查学生对决胜对策知识的理解和应用,解答本题的关键是先拿取该数除以5后的余数,给对方剩下5的倍数,在以后的取数中无论对方拿几粒,只要使自己拿的粒数与对方拿的粒数之和正好等于5即可获胜。
11.11间
【分析】根据题意,要想用的房间最少,则男女都优先入住11人的,看剩下的人数是否可以住7人的,如果7人的没法住满则少住一间11人的多住一间7人的,如果还有剩余则用同样的方式减少11人间,增加7人间,直到正好全部住满,据此分析即可。
【解析】47÷11=4(间)……3(人)
剩下的3人不能住满任意房间,则住3间11人的。
47-3×11=47-33=14(人),14÷7=2(间)
男生住3间11人的,2间7人的用的房间最少。
男生房间数:3+2=5(间)
女生比男生少1人,则先假设女生住2间11人的。
46-2×11=46-22=24(人)
24÷4=6(间)
2+6=8(间)
假设女生住1间11人的。
46-11=35(人)
35÷7=5(间)
1+5=6(间)
6<8
女生住1间11人的,5间7人的用的房间最少。
5+6=11(间)
答:服务员最少用了11个房间。
【点评】本题考查了解决问题的策略,学会寻找解决问题的最佳方法,培养了应用意识和解决实际问题的能力,完成本题要注意是求最少动用了多少房间,因此安排时应多安排11人间,反复研究各种策略,在所有的可能策略中,选择一个最优策略。
12.7根
【分析】因为每次可以移走1至7根火柴,要想获胜,必须使得最后一轮剩下8根火柴。这样无论对方移走几根,自己都能移走剩下的全部火柴,从而获胜。最后一步只要取走第999根火柴即可。因此,只要取到第991根就可以了。由此推下去,甲只要取到第983根、第975根……第7根就能保证获胜。
【解析】1000÷(1+7)
=1000÷8
=125
1000除以8无余数,所以第一次移走7根时才能获胜。
答:首先移火柴的人在第一次移走7根时才能在游戏中保证获胜。
13.2;接下来保证以后每次两人所报数的和是3
【分析】因为每次只能报1或2,所以两人一轮报数的和最小为1+1=2,最大为2+2=4。为了获胜,要保证每轮两人报数之和为3。20÷3=6……2第一次我应该报2,接下来对方报1我就报2,对方报2我就报1,这样就能保证每轮两人报数之和为3,经过6轮后,总和为18,加上先报的2正好是20,从而获胜。
【解析】20÷(1+2)
=20÷3
=6(次)……2
答:为了确保获胜,我第一次先报2,接下来保证以后每次两人所报数的和是3,就能获胜。
14.租7条大船1条小船;390元
【分析】根据题意,先用50÷6求出大船的人均租金,再用40÷4求出小船的人均租金,尽量租便宜的,用46除以限载人数求出的商即为需要租的条数,余数为剩下的人数,看是否正好可以坐另一种船,也可以少租一条便宜的多租一条贵的,用条数乘每条的租金即可求出至少要花的钱数。
【解析】大船:50÷6≈8(元)
小船:40÷4=10(元)
8<10,尽量租大船。
46÷6=7(条)……4(人)
租7条大船,余下的4人恰好租1条小船。
7×50+40
=350+40
=390(元)
答:租7条大船1条小船最省钱,至少要花390元。
15.整理房间、刷牙洗脸、吃早饭的同时用洗衣机洗衣服,然后晾晒衣服
【分析】整理房间8分钟,加上刷牙洗脸4分钟,再加上吃早饭的6分钟,这段时间需要用8+4+6=18(分钟),18>15,那么这段时间可以同时用洗衣机洗衣服,最后加上晾晒衣服4分钟;据此解答。
【解析】8+4+6+4=22(分钟)
答:整理房间、刷牙洗脸、吃早饭的同时用洗衣机洗衣服,然后晾晒衣服所用时间最短。
16.D;1700元
【分析】按照“少往多移”的原则,E点60吨,存的货物最多,那么先处理小货物;A往E那个方向集中,集中到B,B变成10+30=40(吨),判断仍是E的货物最多;所以继续向E方向集中,B点集中到C点,C点变成10+30+20=60(吨);此时C点和E点都是60吨,那么C、E谁看成大货物都可以,例如把E点集中到D点,D点变为60+10=70(吨),所以C点也要集中到D点;用移的吨数乘10可以计算出总千米数,分别计算出每次运的总千米数再相加,最后乘1计算出运费;据此解答。
【解析】10×10+(10+30)×10+60×10+(10+30+20)×10
=100+40×10+600+60×10
=100+400+600+600
=1700(千米)
1700×1=1700(元)
答:集中到D仓库运费最少,运费最少为1700元。
【点评】本题注意一般遵循“小往大处靠”的原则。
17.3号;600元
【分析】数量少的仓库搬运时所需的运费较少,按照“小往大处靠”的原则,现在5号仓库是最多的,那么先往5号仓库靠近,把1号仓库的10吨运到2号仓库,这时2号仓库变成了10+20=30(吨),依然是5号仓库最多,再把2号仓库的运到3号仓库,这时3号仓库变成了30+30=60(吨),3号仓库此时多于5号仓库的粮食,那么把5号仓库的往3号仓库移动,最终把粮食集中到3号仓库的费用最少,用运送的距离乘单价再乘运送的吨数即可求出运送费用。
【解析】1号仓库运送到2号仓库的费用:10×0.5=5(元),5×10=50(元)
2号仓库的运到3号仓库的费用:10×0.5=5(元),5×30=150(元)
5号仓库的运到4号仓库的费用:10×0.5=5(元),5×40=200(元)
4号仓库的运到3号仓库的费用:10×0.5=5(元),5×40=200(元)
50+150+200+200
=200+200+200
=400+200
=600(元)
答:粮食集中到第3号粮站所用的运费最少,最少是600元。
【点评】解答本题的关键是要知道运用“小往大处靠”。
18.6点17分
【分析】先用加法求出他们一共用水的时间,再除以2,看一看平均分配到每个水龙头的时间,然后根据每个人用水的时间进行调整即可。
【解析】5+2+10+1+15=33(分钟)
33÷2=16(分钟)……1(分钟)
则至少需要17分钟
1+5+10=16(分钟)
15+2=17(分钟)
6时+17分=6时17分
答:一个水龙头按照甲、丙、丁顺序使用,另一个水龙头按照乙、戊的顺序使用最快在早晨6点17分,这五个人都能用完水。
19.小红、小亮、小明、小方;400秒
【分析】最佳批改顺序为先批改需要时间最短的作业,依次为小红30秒,小亮40秒、小明50秒、小方60秒,那么用30秒批改小红作业的时候,其他3人都要等待30秒,也就是批改加等待为4个30秒;用40秒批改小亮作业的时候,其他2人都要等待40秒,也就是批改加等待为3个40秒;用50秒批改小明作业的时候,剩下1人也要等待50秒,也就是批改加等待为2个50秒;最后批改剩下的小方花费60秒,将所有的时间用乘法计算出来再相加即可;据此解答。
【解析】批改顺序从短到长:小红、小亮、小明、小方
30×4+40×3+50×2+60×1
=120+120+100+60
=400(秒)
答:应该按照小红、小亮、小明、小方的顺序批改,最少时间是400秒。
【点评】注意批改作业的正确顺序,是按时间最短到时间最长来批改,是解答本题的关键。
20.5分钟
【分析】结合所学知识,一次最多放4个饼,一面时间为2分钟,另一面要1分钟,要求所花的时间最少,就要在保证火炉不空着的情况下,尽可能高效地烙饼,则需要交替进行,据此分析解答即可。
【解析】答:先依次放上第一到第四个饼,烙2分钟然后拿下第三、四两个饼,把第一、二两个饼翻过去,加上第五、六两个饼,烙1分钟;然后取下第一、二两个饼,放上第三、四两个饼再烙1分钟;然后再把第五、六两个饼翻过去,接着烙1分钟,烙6个饼最短需要2+1+1+1=5分钟。
21.租8辆大客车和2辆小客车
【分析】由题意得,每辆大客车可乘坐40人,租金600元。可以先用除法算出大客车每人需要多少钱,即600÷40=15(元)。每辆小客车可乘坐25人,租金500元,也可以用除法算出小客车每人需要多少钱,即500÷25=20(元)。对比可知,大客车更便宜,在没有空位的情况下尽量租大客车更省钱。370÷40=9(辆)……10(人),即租9辆大客车后还有10人剩余,这10人无论是租大客车还是小客车都会有空位。所以,让前面9辆大客车中的1辆大客车上的人和剩下的10人一起来租小客车。40+10=50(人),50÷25=2(辆),此时租2辆小客车刚好没有空位。据此解答。
【解析】600÷10=15(元)
500÷25=20(元)
15<20,即大客车更便宜,在没有空位的情况下尽量租大客车更省钱。
370÷40=9(辆)……10(人)
剩下的10人无论是租大客车还是小客车都会有空位,不划算。所以可以让1辆大客车上的人和剩下的10人一起租小客车。
9-1=8(辆)
40+10=50(人)
50÷25=2(辆)
8×600+2×500
=4800+1000
=5800(元)
答:租8辆大客车和2辆小客车比较省钱。
22.租4条大船和2条小船最省钱
【分析】每条大船限乘人数乘条数可以算出大船能坐多少人;每条小船限乘人数乘条数可以算出小船能坐多少人。每条大船租金乘条数可以算出租大船需要多少元,每条小船租金乘条数可以算出租小船需要多少元,大船租金加上小船租金,可以算出一共需要多少元。据此列表算出各种租船方案需要的钱数,再选择最省钱的方案。
【解析】
170<175<185<190<200<205<210
答:租4条大船和2条小船省钱。
23.租2辆大电瓶车和2辆小电瓶车最划算,最少花280元。
【分析】因为大电瓶车每人租金为:80÷10=8(元);小电瓶车每人租金为:60÷6=10(元),所以尽量租用大电瓶车且尽量满载最省钱。由此根据总人数及大电瓶车的限坐人数,通过调整使之满座或空座数最少,然后进行分析计算即可。
【解析】80÷10=8(元)
60÷6=10(元)
8>6
尽量多的租大电瓶车。
32÷10=3(辆)……2(名)
剩余2名学生租一辆小电瓶车有空座,可以少租一辆大电瓶车。
32-2×10
=32-20
=12(名)
12÷6=2(辆)
租2辆大电瓶车和2辆小电瓶车正好满座,最省钱。
80×2+60×2
= 160+120
= 280( 元)
答:租2辆大电瓶车,2辆小电瓶车最划算,最少花280元。
24.租45座的客车2辆,再租30座的车2辆,没有空座位,租金最少,最划算。
【分析】根据题意可知,45座的车,每个座位费用为(720÷45)元,30座的车,每个座位费用为(580÷30)元,显然尽可能多采用45座车,并且空座位最少时便宜。用总人数除以45,得到最多的45座车数量,再结合余数判断是否租30座车,据此解答。
【解析】720÷45=16(元)
580÷30=19(元)……10(元)
16<19,尽量多的租用45座车。
150÷45=3(辆)……15(人)
剩余15人租1辆30座车有空座,可以租2辆45座车。
150-2×45
=150-90
=60(名)
60÷30=2(辆)
租2辆45座车和2辆30座车正好没有空座。
720×2+580×2
=1440+1160
=2600(元)
答:租45座的客车2辆,再租30座的车2辆,没有空座位,租金最少,最划算。
25.租5辆大巴车和2辆中巴车;最少需要6600元
【分析】每辆大巴车乘坐人数乘租的大巴车辆数,可以算出大巴车乘坐人数;每辆中巴车乘坐人数乘租的中巴车辆数,可以算出中巴车乘坐人数。每辆大巴车租金乘租的辆数,可以算出租大巴车需要的钱数;每辆中巴车租金乘租的辆数,可以算出租中巴车需要的钱数。据此列举出各种租车方案,再选择最经济实惠的租车方案。
【解析】
8000>7600>7400>7200>7000>6800>6600
答:租5辆大巴车和2辆中巴车最省钱,最少需要6600元。
26.(1)选方案①合算
(2)选方案②合算
【分析】(1)根据方案①:成人每人150元,儿童每人60元;用成人票价×人数+儿童票价×人数,求出成人3人,儿童7人需要的钱数;根据方案②:团体10人以上(包括10人),每人100元;3+7=10(人);10=10;用100×10,求出团体票需要的钱数,再和方案一比较,即可解答。
(1)根据方案①:成人每人150元,儿童每人60元;用成人票价×人数+儿童票价×人数,求出成人7人,儿童3人需要的钱数;根据方案②:团体10人以上(包括10人),每人100元;3+7=10(人);10=10;用100×10,求出团体票需要的钱数,再和方案一比较,即可解答。
【解析】(1)方案①:分开买,
150×3+60×7
=450+420
=870(元)
方案②:合购团体票,
100×(3+7)
=100×10
=1000(元)
1000>870
所以,3个成人和7个儿童,选方案①合算。
答:选方案①合算。
(2)方案①:分开买,
150×7+60×3
=1050+180
=1230(元)
方案②:合购团体票,
100×(3+7)
=100×10
=1000(元)
1230>1000
所以,7个成人和3个儿童,选方案②合算。
答:选方案②合算。
27.(1)先拿赢
(2)见详解
【分析】(1)(2)关键是掌握取棋子的方法;依据每人可以取1枚或2枚,要想获胜,则保证自己倒数第二次取完后还剩3枚;最后3枚中,无论对方取还是自己取,自己都可以取1枚或2枚,保证取完;用22除以(1+2)可知,先拿1枚,后面每次拿的枚数与对手拿的枚数之和都为3枚,这样保证能赢,依此进行解答即可。
【解析】(1)答:我觉得先拿会赢。
(2)22÷(1+2)
=22÷3
=7(次)……1(枚)
先拿的拿1颗,后面每次拿的枚数与对手拿的枚数之和都为3枚。
画图如下:
28.方案二合算
【分析】根据题意,方案一:需要花费的钱数=成人人数×成人票价+儿童人数乘儿童票价;方案二:先求出他们的总人数,再看是否满足团体票价,不满10人的话就用10乘团体票价,满10人话再用总人数乘团体票价即可;最后比较两种方案的哪个花的钱少即可。
【解析】方案一:6×180+5×60
=1080+300
=1380(元)
方案二:6+5=11(人)
11×120=1320(元)
1320<1380,方案二花的钱少。
答:选方案二合算。
29.30;两张同时复印;画图见详解
【分析】要使复印的总时间最少,那么每一次就应复印两张,然后计算出时间总和即可;
第一次:第1张的正面,第2张的正面,用时6秒;
第二次:第1张饼的反面,第3张的正面,用时6秒;
第三次:第3张的反面,第2张饼的反面,用时6秒;
第四次:第4张的正面,第5张的反面,用时6秒;
第五次:第5张的正面,第4张的反面,用6秒;依此解答。
【解析】5×6=30(秒)
根据分析,解答如下:
最少需要30秒才能印完,要使复印时间最少,关键是两张同时复印。画图如下:
30.40分钟;流程图见详解
【分析】用洗衣机洗衣服的同时,宁宁可以拖地、收拾厨房,共用时30分钟。衣服洗好了,再晾晒,用时10分钟。宁宁做完这些事至少需要(30+10)分钟。
【解析】(流程图画法不唯一)
30+10=40(分钟)
答:宁宁做完这些事至少需要40分钟。
31.大盒用2个,小盒用5个;或大盒用5个,小盒用1个都能每只盒子都装满,且全部装完。
【分析】
巧克力的总数-大盒装的颗数=剩下的颗数,剩下的颗数÷小盒装的颗数,商采用进一法得到的整数就是需要小盒的个数;
大盒装的颗数×用的大盒数+小盒装的颗数×用的小盒数=一共装的颗数,据此解答。
【解析】
如图:大盒用的个数从1开始分析,
答:大盒用2个,小盒用5个;或大盒用5个,小盒用1个都能每只盒子都装满,且全部装完。
32.买6个2盒装,1个1盒装的; 652元。
【分析】
根据题意可知,买2盒一组比买1盒便宜,则尽可能的多买2盒一组的,用13÷2即可求出可以买多少组2盒一组的,用组数乘99即可求出购买2盒一组所花的总钱数,如果有余数则上再加上一盒的价格,据此解答即可。
【解析】99÷2≈100÷2=50(元),50<58,2盒一组的便宜,尽可能多买。
13÷2=6(组)……1(盒)
6×99+58
=594+58
=652(元)
答:买6个2盒装,1个1盒装的最省钱,最少需要652元。
33.575元
【分析】根据题意可知,一瓶需要15元;3瓶40元,每瓶大约是13元;10瓶120元,每瓶是12元。要想花费钱数最少,应尽量多买10瓶一箱的手洗液,不够10瓶的可以买3瓶40元,最后再考虑1瓶15元的;根据单价×数量=总价求出总的价钱,据此解答。
【解析】47÷10=4(箱)……7(瓶)
7÷3=2(组)……1(瓶)
可以买四箱、两个3瓶和单独1瓶。
4×120+2×40+1×15
=480+80+15
=575(元)
答:最少要花575元。
34.见详解
【分析】根据三局两胜制规则,要想小明赢,那么小明至少有两张牌比小芳的牌大,小芳的三张牌分别是7、5、3,那么那么小明的牌有一张比3大,有一张比5大即可。
【解析】由分析知,小明的三张牌是2、6、4即可保证小明赢。
35.(1)8小时
(2)4条大船、2条小船
【分析】(1)根据经过时间=结束时刻-开始时刻,代入数据分段计算后相加即可。
(2)通过生活经验可知,一般大船比较便宜,哪一种便宜就尽量多租便宜的船型,余下的人坐另一种船型,并且尽量使每一条船都坐满才最省钱,总人数除以每船坐的人数,得到的商就是坐该种船型的条数,余数就表示还有多少人,从而推算出租另一种船型的条数。
【解析】(1)12:00-9:00=3(小时)
3+5=8(小时)
答:游乐园一天的开放时间是8小时。
(2)(4+28)÷6
=32÷6
=5(条)……2(人)
剩下的2人坐小船有空座,可以少租1辆大船,让余下的人都坐小船。
(4+28)-(5-1)×6
=32-4×6
=32-24
=8(人)
8÷4=2(条)
答:租4条大船,2条小船最省钱。
36.安排载重5吨的车运3次和载重3吨的车运1次或安排载重3吨的车运6次都正好运完18吨白菜。
【分析】根据题意可知,载重为5吨的车运的次数×5+载重为3吨的车运的次数×3=这两辆车运的总吨数,依此填表,最后选择两辆车运的总吨数刚好为18吨的方案即可。
【解析】列表如下:
答:安排载重5吨的车运3次和载重3吨的车运1次或安排载重3吨的车运6次都正好运完18吨白菜。
37.买5箱8盒装,1箱5盒装,2箱1盒装最省钱;479元
【分析】8盒装的每箱80元,则每盒价钱:80÷8=10(元);5盒装的每箱55元,则每盒价钱:55÷5=11(元);1盒装的每箱12元,则每盒价钱12元;要想最省钱,应尽量多的购买8盒装,其次是购买5盒装,最后再买1盒装;用要购买的盒数除以8,求出购买8盒装的箱数;用余数除以5,求出购买5盒装的箱数;再用这次得到的余数除以1,求出1盒装的箱数;据此解答。
【解析】47÷8=5(箱)……7(盒)
7÷5=1(箱)……2(盒)
2÷1=2(箱)
80×5+55×1+12×2
=400+55+24
=455+24
=479(元)
答:买5箱8盒装的、1箱5盒装的和2箱1盒装的最省钱,需要479元。
38.先买2箱,再买3组20元3瓶的,最后再买1瓶7元的,最少需要307元。
【分析】先分别计算出三种包装规格的酸奶每瓶的单价是多少,尽可能买单价最低的,然后依次买到50瓶,再把买每种饮料的钱数算出来,最后相加。据此作答即可。
【解析】箱装:120÷20=6(元)
3瓶装:20÷3=6(元)……2(元)
即箱装最便宜,其次是3瓶装,最后是单瓶。
50÷20=2(箱)……10(瓶)
2×120=240(元)
10÷3=3(个)……1(瓶)
3×20=60(元)
240+60+7=307(元)
答:先买2箱,再买3组20元3瓶的,最后再买1瓶7元的,最少需要307元。
39.(1)6条
(2)360元
【分析】(1)六人小船1小时72元,每人平均72÷6=12(元)。八人大船1小时60元,每人平均60÷8=7(元)……4(元)。满座时尽量多的租八人大船。用总人数除以8,求出租八人大船的数量,再结合余数判断是否六人小船,据此解答。
(2)根据总价=单价×数量,求出租船1小时需要付的钱数。
【解析】(1)72÷6=12(元)
60÷8=7(元)……4(元)
7<12,尽量多的租八人大船。
46÷8=5(条)……6(人)
剩余的6人租一条六人小船或租一条八人大船,但租八人大船更便宜。
5+1=6(条)
答:这个旅游团最少需要租6条船。
(2)6×60=360(元)
答:这个旅游团租船1小时最少要付360元。
40.10名教师和20名学生购买团体票,剩下的学生购买学生票最省钱,一共需要1725元
【分析】结合图示信息可知,购买票的方案可以分为以下三种:
方案一:教师购成人票,学生购学生票,求出需要的钱数,用教师人数乘票价加上学生人数乘票价。
方案二:购团体票,求出本次看电影的总人数,即教师人数加上学生人数,再乘团体票价,即可算出总钱数。
方案三:由于成人票每张40元,学生票每张15元,故可以让10名教师和20名学生购买团体票,剩下的学生购买学生票,算出需要的钱数。
最后对上述三个方案的钱数进行比较,找出花费最少的就是最省钱的。
【解析】结合分析,三个如下方案:
方案一:教师购成人票,学生购学生票,需要的钱数是:
40×10=400(元)
95×15=1425(元)
400+1425=1825(元)
方案二:购团体票,需要的钱数是:
10+95=105(人)
105×20=2100(元)
方案三:10名教师和20名学生购买团体票,剩下的学生购买学生票,需要的钱数是:
20×(10+20)+15×(95-20)
=20×30+15×75
=600+1125
=1725(元)
1725<1825<2100,所以方案三花钱最少,最少需要1725元。
答:10名教师和20名学生购买团体票,剩下的学生购买学生票最省钱,一共需要1725元。
41.老师买成人票、学生买学生票;两位老师和8名学生买团体票,余下的学生买学生票;全部买团体票;970元
【分析】方案一:两位老师买2张成人票,38名学生买38张学生票。每张成人票票价乘买的张数,可以算出买成人票需要多少元;每张学生票票价乘买的张数,可以算出买学生票需要多少元;买成人票需要的钱数加上买学生票需要的钱数,即可算出一共需要多少元。
方案二:两位老师和8名学生买团体票,余下的(38-8)名学生买学生票。每张团体票票价乘买的张数,可以算出买团体票需要多少元;每张学生票票价乘买的张数,可以算出买学生票需要多少元;买团体票需要的钱数加上买学生票需要的钱数,即可算出一共需要多少元。
方案三:全部购买团体票,需要购买(38+2)张,每张团体票票价乘买的张数,可以算出一共需要多少元。
比较三种方案需要的钱数,再选择最优惠的方案。
【解析】48÷2=24(元)
48×2+38×24
=96+912
=1008(元)
25×10+(38-8)×24
=25×10+30×24
=250+720
=970(元)
(38+2)×25
=40×25
=1000(元)
970<1000<1008
答:可以老师买成人票、学生买学生票;也可以两位老师和8名学生买团体票,余下的学生买学生票;还可以全部买团体票。最优惠的价格是970元。
42.阳阳①先找齐要洗的衣服②然后用全自动洗衣机洗衣服,同时整理房间、擦桌子、拖地③最后晾衣服最省时间;最少需要66分钟,流程图见详解。
【分析】安排时间时,要保证每道程序不相互矛盾冲突,又能节约时间的思想进行设计,因此最节省的顺序是:先找齐要洗的衣服,然后用全自动洗衣机洗衣服,同时整理房间、擦桌子、拖地,最后晾衣服,这样可以节约:15+5+12=32(分钟);求最少需要的时间,用5+56+5计算即可,据此画图。
【解析】根据上述分析,作图如下:
根据题干,最节省的顺序是:先找齐要洗的衣服,然后用全自动洗衣机洗衣服,同时整理房间、擦桌子、拖地,最后晾衣服,这样可以节约:15+5+12=32(分钟)。
最少需要时间:5+56+5=66(分钟)。
答:最节省的顺序是:①先找齐要洗的衣服;②然后用全自动洗衣机洗衣服,同时整理房间、擦桌子、拖地③最后晾衣服,最少需要66分钟。
43.租8辆大车和1辆小车最省钱
【分析】先用老师人数加上学生人数求出总人数,再用总人数除以每辆车可坐的人数,分别算出只租大车,只租小车,优先租大车,剩下的人坐小车这三种方案各花多少钱,再比较找出最便宜的即可,注意用到进一法。
【解析】16+324=340(人)
方案一只租大车:340÷40=8(辆)……20(人)
8+1=9(辆)
9×900=8100(元)
方案二只租小车:340÷20=17(辆)
17×500=8500(元)
方案三优先租大车,剩下的人租小车:340÷40=8(辆)……20(人)
20÷20=1(辆)
8×900+500
=7200+500
=7700(元)
8500>8100>7700
答:租8辆大车和1辆小车最省钱。
44.买大盒装的3盒,3支装的两盒,再买1支最省钱;208元
【分析】先算出每种方式中每支多少元,即1大盒中每支多少元,1小盒中每支多少元,再将这三种单价进行比较,尽量买单价最便宜的,且支数没有剩余时最省钱。
【解析】55÷10=5(元)……5(元)
18÷3=6(元)
5<6<7
所以优先按1大盒1大盒地买。
可以买大盒(10支):37÷10=3(盒)……7(支)
7=3×2+1
所以剩下7支买两盒3支装的和买1支装的。
55×3+18×2+7
=165+36+7
=201+7
=208(元)
答:买大盒装的3盒,3支装的两盒,再买1支最省钱;要花208元。
45.安排4辆大货车和2辆小货车最省钱;2160元
【分析】根据题意可知,一辆小货车载质量是4吨,运费320元,每吨平均运费320÷4=80(元)。一辆大货车载质量是6吨,运费380元,每吨平均运费380÷6=63(元)……2(元),80>63,所以尽量用大货车,并尽量满载。用运送货物的总吨数除以一辆大货车可载的吨数,求出需要大货车的数量,再结合余数判断是否需要小货车;据此计算解答即可。
【解析】320÷4=80(元)
380÷6=63(元)……2(元)
80>63
所以尽量用大货车。
32÷6=5(辆)……2(吨)
可以安排5辆大货车和1辆小货车,需要运费:
5×380+320
=1900+320
=2220(元)
4×6+2×4
=24+8
=32(人)
可以安排4辆大货车和2辆小货车,需要运费:
4×380+2×320
=1520+640
=2160(元)
2220元>2160元
答:安排4辆大货车和2辆小货车最省钱;最少需要运费2160元。
46.租6辆甲车和1辆,或者租3辆甲车和3辆乙车。
【分析】每辆甲车可以坐2人,每辆乙车可以坐3人,两种车都租,每辆车都要坐满。用列表的方法把不同的租车方案一一列举出来,再选择乘坐人数等于15人的那些方案即可。
【解析】
答:两种车都要租,且每辆车都坐满,可以租6辆甲车和1辆乙车,或者租3辆甲车和3辆乙车。
47.买一箱24瓶装,4组4瓶装;216元
【分析】先分别计算出三种包装规格的酸奶每瓶的单价是多少,尽可能买单价最低的,然后依次买到40瓶,据此作答即可。
【解析】箱装:120÷24=5(元)
4瓶装:24÷4=6(元)
5元<6元<7元
一箱24瓶,剩余40-24=16(瓶)买4瓶装规格的酸奶。
16÷4=4(组)
120+24×4
=120+96
=216(元)
答:买1箱24瓶装的,4组4瓶装的酸奶省钱。需要216元。
48.用大货车运22次,需要4752元
【分析】小货车一次运12吨,运费180元,平均每吨货物的运费是180÷12=15(元)。大货车一次运18吨,运费216元,平均每吨货物的运费是216÷18=12(元)。满载时用大货车运货物省钱,应尽量使用大货车。用货物总重量除以大货车一次运货物重量,得到最多的大货车运送数量,再结合余数判断是否租小货车以及是否调整大货车运送数量。再根据总价=单价×数量,求出总费用。
【解析】180÷12=15(元)
216÷18=12(元)
15>12
尽量多的用大货车。
396÷18=22(次)
22×216=4752(元)
答:应该用大货车运22次,费用最少,需要4752元。
49.安排见详解过程;28分钟
【分析】先淘米需要3分钟,蒸米饭要15分钟,在蒸米饭的同时可以洗肉、切肉和烧红烧肉(5分钟),洗肉、切肉和烧红烧肉一共可以节约10+5=15(分钟),据此即可解答问题。
【解析】先淘米3分钟,再蒸米饭15分钟,在蒸米饭过程中同时洗肉、切肉10分钟和烧红烧肉5分钟,最后再烧红烧肉10分钟,则需要:
3+15+(15-5)
=3+15+10
=18+10
=28(分钟)
答:最少28分钟就可以吃上美味。
50.(1)7辆
(2)租6辆大型观光车和1小型观光车最省钱
【分析】(1)先用老师的人数加上学生的人数,求出到橘子洲观光游览人数,再除以每辆大型观光车能坐的人数,即可求出需要的车子数,如果有余数则还需要再加上一辆车;
(2)先用每辆租金除以每辆车能坐的人数,分别求出两种车每人需要的钱数,比较每人需要钱数,尽量租人均钱数较少的车子,再看余数确定租小型观光车的数量。
【解析】(1)(20+210)÷35
=230÷35
=6(辆)……20(人)
6+1=7(辆)
答:只租大型观光车,需要租7辆。
(2)大型观光车每人需要的钱数为:630÷35=18(元)
小型观光车每人需要的钱数为:400÷20=20(元)
18<20
所以尽量租大型观光车,且没有空座时最省钱。
(210+20)÷35
=230÷35
=6(辆)……20(人)
20÷20=1(辆)
6×630+400
=3780+400
=4180(元)
答:租6辆大型观光车和1小型观光车最省钱。
51.买30张团体票和110张儿童票更省钱,要花1770元
【分析】根据题意可知,可以买25张成人票和115张儿童票,也可以买(25+115)张团体票,还可以买30张团体票以及(25+115-30)张儿童票。根据总价=单价×数量,分别求出三种方案花费的钱数,再比较大小解答。
【解析】方案一:
25×20+115×12
=500+1380
=1880(元)
方案二:
(25+115)×15
=140×15
=2100(元)
方案三:
30×15+(25+115-30)×12
=30×15+110×12
=450+1320
=1770(元)
1770<1880<2100
答:买30张团体票和110张儿童票更省钱,要花1770元。
52.租1辆大客车和3辆小客车;2950元
【分析】先根据“单价=总价÷数量”分别计算出租大客车和小客车时每人需要的钱,要使租车最省钱,则应尽量租最便宜的一种车型,并且使每辆车都坐满,没有空位;因此用总人数除以最便宜的一种车型可坐的人数,再根据计算出的结果进行解答即可。
一共需要的租金=租小客车的辆数×每辆小客车的租金+租大客车的辆数×每辆大客车的租金,依此计算并解答。
【解析】1000÷40=25(元)
650÷25=26(元)
26元>25元,因此尽量多租大客车
115÷40=2(辆)……35(人)
剩下的35人租1辆大客车
方案1:租3辆大客车,共需要:1000×3=3000(元)
40+35=75(人)
75÷25=3(辆)
方案2:租1辆大客车和3辆小客车,共需要:
1000+650×3
=1000+1950
=2950(元)
2950元<3000元
答:租1辆大客车和3辆小客车最省钱,最少要花2950元。
53.(1)购买10张团体票
(2)购买4张成人票和6张儿童票
【分析】(1)成人6人,儿童4人,一共有10人。有两种购买方案,方案一:购买6张成人票和4张儿童票。方案二:购买10张团体票。分别求出两种方案花费的钱数,再比较大小。
(2)成人4人,儿童6人,一共有10人。有两种购买方案,方案一:购买4张成人票和6张儿童票。方案二:购买10张团体票。分别求出两种方案花费的钱数,再比较大小。
【解析】(1)6×150+4×75
=900+300
=1200(元)
(6+4)×110
=10×110
=1100(元)
1200>1100
答:购买10张团体票更合算。
(2)4×150+6×75
=600+450
=1050(元)
(4+6)×110
=10×110
=1100(元)
1100>1050
答:购买4张成人票和6张儿童票更合算。
54.租6条大船2条小船;272元
【分析】先计算出大船和小船的单价,然后进行比较,看哪种船比较便宜,在设计方案的时候,在保证尽量不空座位的前提下,尽量租便宜的车。据此解答。
【解析】36÷6=6(元)
28÷4=7(元)
6<7,所以尽量租大船便宜。并且最好不要有空位。
44÷6=7(只)……2(人)
租7只大船,1只小船,有2个空位,需要:
7×36+28
=252+28
=280(元)
租6只大船,2只小船,可以坐下:
6×6+2×4
=36+8
=44(人)
需要:
6×36+2×28
=216+56
=272(元)
272<280
答:租6条大船2条小船最省钱,要272元。
【点评】本题主要考查租船问题的优化,解决此题的时候,要注意当有空座位时,要调整方案尽量不要空座位。
55.(1)方案二最合算;(2)方案一最合算。
【分析】根据票价×人数=总价,求出买成人票和儿童票所花的钱数,分别按照两种不同的方案算出成人和儿童购票花的总钱数,然后再比较即可。
【解析】(1)方案一:5×30+4×10=150+40=190(元)
方案二:(5+4)×20=9×20=180(元)
190>180
答:按方案二方法购票更合算。
(2)方案一:4×30+5×10=120+50=170(元)
方案二:(4+5)×20=9×20=180(元)
170<180
答:按方案一方法购票更合算。
大船/条
小船/条
乘坐人数/人
租金/元
0
8
5×8=40
25×8=200
1
7
7+5×7=42
30+25×7=205
2
5
7×2+5×5=39
30×2+25×5=185
3
4
7×3+5×4=41
30×3+25×4=190
4
2
7×4+5×2=38
30×4+25×2=170
5
1
7×5+5=40
30×5+25=175
6
0
7×6=42
30×7=210
大巴车/辆
中巴车/辆
乘坐人数/人
租金/元
7
0
50×7=350
1000×7=7000
6
1
50×6+35=335
1000×6+800=6800
5
2
50×5+35×2=320
1000×5+800×2=6600
4
4
50×4+35×4=340
1000×4+800×4=7200
3
5
50×3+35×5=325
1000×3+800×5=7000
2
7
50×2+35×7=345
1000×2+800×7=7600
1
8
50+35×8=330
1000+800×8=7400
0
10
35×10=350
800×10=8000
大盒用的个数
小盒用的个数
能装的巧克力总颗数
1
7
1×8+7×6=8+42=50
2
5
2×8+5×6=16+30=46
3
4
3×8+4×6=24+24=48
4
3
4×8+3×6=32+18=50
5
1
5×8+1×6=40+6=46
派车方案
载质量5吨
载质量3吨
运的吨数
①
4
0
20
②
3
1
18
③
2
3
19
④
1
5
20
⑤
0
6
18
租车方案
甲车数量
乙车数量
乘坐人数
①
6辆
1辆
15人
②
5辆
2辆
16人
③
4辆
3辆
17人
④
3辆
3辆
15人
⑤
2辆
4辆
16人
⑥
1辆
5辆
17人
相关试卷
这是一份小学数学人教版(2024)四年级上册数学广角—优化巩固练习,共36页。试卷主要包含了有2021粒棋子等内容,欢迎下载使用。
这是一份小学数学人教版(2024)四年级上册数学广角—优化精品达标测试,共39页。试卷主要包含了周末,乐乐帮妈妈做饭,星期天,笑笑在家做下面的这些事等内容,欢迎下载使用。
这是一份小学人教版(2024)数学广角—优化习题,共30页。
相关试卷 更多
- 1.电子资料成功下载后不支持退换,如发现资料有内容错误问题请联系客服,如若属实,我们会补偿您的损失
- 2.压缩包下载后请先用软件解压,再使用对应软件打开;软件版本较低时请及时更新
- 3.资料下载成功后可在60天以内免费重复下载
免费领取教师福利 






.png)
.png)
(1)(1).png)



