搜索
      上传资料 赚现金

      [精] 【学案】 第二单元第二课 烛之武退秦师-部编高教版2023 中职语文 基础模块下册

      加入资料篮
      立即下载
      部编高教版2023 中职语文 基础模块下册 第二单元第二课 烛之武退秦师-学案第1页
      高清全屏预览
      1/4
      部编高教版2023 中职语文 基础模块下册 第二单元第二课 烛之武退秦师-学案第2页
      高清全屏预览
      2/4
      还剩2页未读, 继续阅读

      中职部编高教版(2023)二 烛之武退秦师精品学案

      展开

      这是一份中职部编高教版(2023)二 烛之武退秦师精品学案,共4页。学案主要包含了学习目标,课前预习,课堂探究,课堂小结与拓展,课后作业等内容,欢迎下载使用。
      1、了解《左传》的体例、文学地位及春秋时期秦晋郑三国的历史背景,积累文中通假字、古今异义、词类活用等文言知识,准确翻译重点语句。
      2、梳理“秦晋围郑—烛之武临危受命—说退秦师—晋军退兵”的故事情节,明确事件的起因、经过、结果,把握文章叙事脉络。
      3、赏析烛之武的辩说技巧,分析其“以利为核心、引史为鉴、分化敌盟”的说服逻辑,理解人物“志士、勇士、辩士”的形象特点。
      4、体会文章“情节波澜起伏、伏笔照应得当、详略安排合理”的写作特色,感受古代外交辞令的智慧与魅力。
      二、课前预习
      1、文学常识与史书体例:
      《烛之武退秦师》选自《左传》(/《春秋左氏传》),该书是我国第一部详细完整的编年体历史著作,相传为鲁国史官左丘明所著,与《公羊传》《谷梁传》并称为“春秋三传”。
      2、历史背景与人物预习:
      秦晋围郑的直接理由是“以其无礼于晋”和“郑贰于楚”,深层原因是两国均有向外扩张(/争夺霸权)的愿望,且晋文公曾受秦穆公帮助,两国关系密切。
      烛之武是郑国大夫,虽曾“怀才不遇”(填处境),但在郑国危难时挺身而出,其说服秦伯的核心逻辑是“亡郑利晋损秦”(用文中利益关系概括)。
      3、文言基础积累:解释下列加点词的含义,指出通假字并解释。
      今老矣,无能为也已(已:通“矣”,语气词,相当于“了”)
      行李之往来,共其乏困(行李:古今异义,出使的人;共:通“供”,供给)
      夫晋,何厌之有(厌:通“餍”,满足)
      若不阙秦,将焉取之(阙:使动用法,使……削减)
      三、课堂探究
      (一)整体感知:梳理故事情节
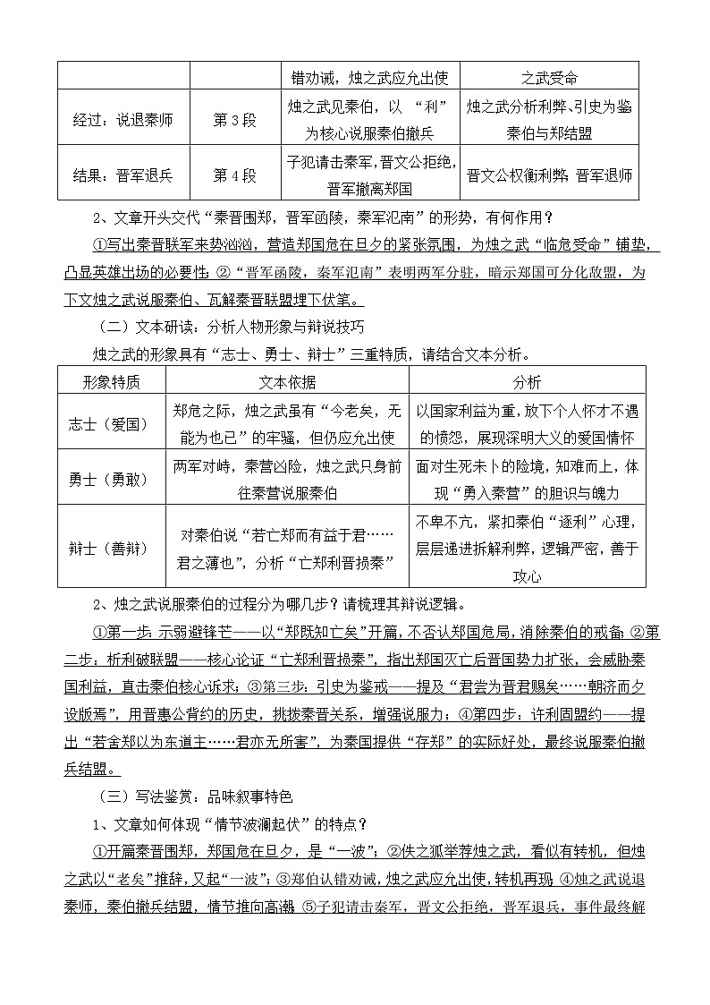
      阅读全文,按“起因—经过—结果”梳理事件脉络,完成表格。
      2、文章开头交代“秦晋围郑,晋军函陵,秦军氾南”的形势,有何作用?
      ①写出秦晋联军来势汹汹,营造郑国危在旦夕的紧张氛围,为烛之武“临危受命”铺垫,凸显英雄出场的必要性;②“晋军函陵,秦军氾南”表明两军分驻,暗示郑国可分化敌盟,为下文烛之武说服秦伯、瓦解秦晋联盟埋下伏笔。
      (二)文本研读:分析人物形象与辩说技巧
      烛之武的形象具有“志士、勇士、辩士”三重特质,请结合文本分析。
      2、烛之武说服秦伯的过程分为哪几步?请梳理其辩说逻辑。
      ①第一步:示弱避锋芒——以“郑既知亡矣”开篇,不否认郑国危局,消除秦伯的戒备;②第二步:析利破联盟——核心论证“亡郑利晋损秦”,指出郑国灭亡后晋国势力扩张,会威胁秦国利益,直击秦伯核心诉求;③第三步:引史为鉴戒——提及“君尝为晋君赐矣……朝济而夕设版焉”,用晋惠公背约的历史,挑拨秦晋关系,增强说服力;④第四步:许利固盟约——提出“若舍郑以为东道主……君亦无所害”,为秦国提供“存郑”的实际好处,最终说服秦伯撤兵结盟。
      (三)写法鉴赏:品味叙事特色
      1、文章如何体现“情节波澜起伏”的特点?
      ①开篇秦晋围郑,郑国危在旦夕,是“一波”;②佚之狐举荐烛之武,看似有转机,但烛之武以“老矣”推辞,又起“一波”;③郑伯认错劝诫,烛之武应允出使,转机再现;④烛之武说退秦师,秦伯撤兵结盟,情节推向高潮;⑤子犯请击秦军,晋文公拒绝,晋军退兵,事件最终解决。情节“危—转机—再危—再转机—解决”,层层推进,跌宕起伏。
      2、文中的“伏笔”与“照应”体现在哪里?请举例说明。
      ①伏笔:开篇“晋军函陵,秦军氾南”(两军分驻),为下文烛之武分化秦晋联盟、单独说服秦伯埋下伏笔;
      ②照应:前文“以其无礼于晋”(郑对晋无礼),与后文晋文公“微夫人之力不及此”(提及受秦帮助,暗含“不攻秦”的理由)相照应,解释晋军最终退兵的逻辑,使情节完整闭环。
      (四)文言知识巩固
      1、指出下列句子中的词类活用现象并解释。
      (1)若亡郑而有益于君 亡:使动用法,使……灭亡
      (2)越国以鄙远 鄙:意动用法,把……当作边邑;远:形容词作名词,远方的国家(指郑国)
      (3)且贰于楚也 贰:数词作动词,从属二主
      2、翻译下列特殊句式(注意宾语前置、状语后置)。
      (1)夫晋,何厌之有?(宾语前置)
      晋国,有什么满足的呢?(“何厌之有”即“有何厌”)
      (2)若亡郑而有益于君(状语后置)
      如果使郑国灭亡对您有好处(“有益于君”即“于君有益”)
      四、课堂小结与拓展
      1、主题总结:
      用简洁的语言概括《烛之武退秦师》的核心内容与主旨。
      文章记叙了春秋时期秦晋联军围攻郑国,郑国大夫烛之武临危受命,凭借出色的辩说技巧,以“利”为核心说服秦伯撤兵,最终瓦解秦晋联盟、使郑国免于灭亡的故事。赞扬了烛之武深明大义的爱国精神、勇敢无畏的胆识与机智善辩的才华,也体现了古代外交辞令的智慧。
      五、课后作业
      以“烛之武的智慧”为话题,写一篇200字左右的短文,从“爱国”“辩才”“胆识”中任选一个角度展开论述,结合文本具体语句分析。
      示例:烛之武的智慧,藏在他“以利攻心”的辩才中。面对秦伯,他不空谈道义,而是紧扣秦国“逐利”的核心诉求,层层拆解“亡郑”与“存郑”的利弊:先点明“亡郑利晋损秦”,让秦伯意识到围郑对己无利;再以晋惠公背约的历史警示秦伯,打破其对晋国的信任;最后提出“存郑为东道主”的好处,给予秦伯实际利益。全程不卑不亢,逻辑严密,既未讨好秦伯,也未贬低郑国,而是用理性分析让秦伯主动选择撤兵。这种“直击对方核心需求、用利弊说服”的智慧,正是烛之武能“妙语退秦师”的关键。情节阶段
      对应段落
      核心内容
      关键人物行为
      起因:秦晋围郑
      第1段
      秦晋联军围攻郑国,交代围郑理由与两军分驻形势
      晋侯、秦伯围郑;郑伯面临亡国危机
      经过:临危受命
      第2段
      佚之狐举荐烛之武,郑伯认错劝诫,烛之武应允出使
      佚之狐举荐;郑伯道歉;烛之武受命
      经过:说退秦师
      第3段
      烛之武见秦伯,以 “利” 为核心说服秦伯撤兵
      烛之武分析利弊、引史为鉴;秦伯与郑结盟
      结果:晋军退兵
      第4段
      子犯请击秦军,晋文公拒绝,晋军撤离郑国
      晋文公权衡利弊;晋军退师
      形象特质
      文本依据
      分析
      志士(爱国)
      郑危之际,烛之武虽有“今老矣,无能为也已”的牢骚,但仍应允出使
      以国家利益为重,放下个人怀才不遇的愤怨,展现深明大义的爱国情怀
      勇士(勇敢)
      两军对峙,秦营凶险,烛之武只身前往秦营说服秦伯
      面对生死未卜的险境,知难而上,体现“勇入秦营”的胆识与魄力
      辩士(善辩)
      对秦伯说“若亡郑而有益于君…… 君之薄也”,分析“亡郑利晋损秦”
      不卑不亢,紧扣秦伯“逐利”心理,层层递进拆解利弊,逻辑严密,善于攻心

      相关学案

      中职部编高教版(2023)二 烛之武退秦师精品学案:

      这是一份中职部编高教版(2023)二 烛之武退秦师精品学案,共4页。学案主要包含了学习目标,课前预习,课堂探究,课堂小结与拓展,课后作业等内容,欢迎下载使用。

      部编高教版(2023)基础模块 下册二 烛之武退秦师导学案及答案:

      这是一份部编高教版(2023)基础模块 下册二 烛之武退秦师导学案及答案,共5页。学案主要包含了基础梳理,文言基础训练,人物性格分析,拓展思考等内容,欢迎下载使用。

      语文基础模块 下册二 烛之武退秦师学案设计:

      这是一份语文基础模块 下册二 烛之武退秦师学案设计,共7页。学案主要包含了学习引导,学习目标,学习重难点,学习方法,学习过程,学习后记等内容,欢迎下载使用。

      资料下载及使用帮助
      版权申诉
      • 1.电子资料成功下载后不支持退换,如发现资料有内容错误问题请联系客服,如若属实,我们会补偿您的损失
      • 2.压缩包下载后请先用软件解压,再使用对应软件打开;软件版本较低时请及时更新
      • 3.资料下载成功后可在60天以内免费重复下载
      版权申诉
      若您为此资料的原创作者,认为该资料内容侵犯了您的知识产权,请扫码添加我们的相关工作人员,我们尽可能的保护您的合法权益。
      入驻教习网,可获得资源免费推广曝光,还可获得多重现金奖励,申请 精品资源制作, 工作室入驻。
      版权申诉二维码
      中职语文部编高教版(2023)基础模块 下册电子课本

      二 烛之武退秦师

      版本: 部编高教版(2023)

      年级: 基础模块 下册

      切换课文
      • 同课精品
      • 所属专辑111份
      欢迎来到教习网
      • 900万优选资源,让备课更轻松
      • 600万优选试题,支持自由组卷
      • 高质量可编辑,日均更新2000+
      • 百万教师选择,专业更值得信赖
      微信扫码注册
      手机号注册
      手机号码

      手机号格式错误

      手机验证码 获取验证码 获取验证码

      手机验证码已经成功发送,5分钟内有效

      设置密码

      6-20个字符,数字、字母或符号

      注册即视为同意教习网「注册协议」「隐私条款」
      QQ注册
      手机号注册
      微信注册

      注册成功

      返回
      顶部
      精选专题 初中月考 教师福利
      添加客服微信 获取1对1服务
      微信扫描添加客服
      Baidu
      map