若您为此资料的原创作者,认为该资料内容侵犯了您的知识产权,请扫码添加我们的相关工作人员,我们尽可能的保护您的合法权益。
还剩10页未读,
继续阅读
所属成套资源:2026年七年级上册数学同步试题(沪科版)(含答案)
成套系列资料,整套一键下载
沪科版(2024)七年级上册(2024)整式加减随堂练习题
展开
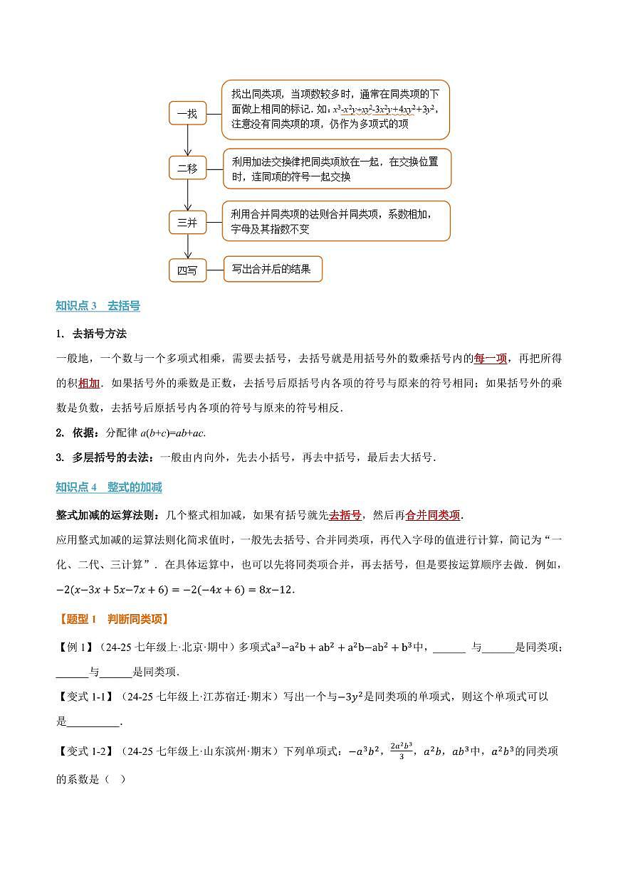
这是一份沪科版(2024)七年级上册(2024)整式加减随堂练习题,文件包含专题23整式加减讲义原卷版pdf、专题23整式加减讲义解析版pdf等2份试卷配套教学资源,其中试卷共55页, 欢迎下载使用。
相关试卷
初中数学华东师大版(2024)七年级上册(2024)整式的加减复习练习题:
这是一份初中数学华东师大版(2024)七年级上册(2024)整式的加减复习练习题,文件包含专题23整式的加减讲义原卷版pdf、专题23整式的加减讲义解析版pdf等2份试卷配套教学资源,其中试卷共55页, 欢迎下载使用。
初中数学沪科版七年级上册2.2 整式加减优秀练习题:
这是一份初中数学沪科版七年级上册2.2 整式加减优秀练习题,共6页。试卷主要包含了2 整式加减》同步练习,下列代数式中单项式共有个,计算ab-的结果是等内容,欢迎下载使用。
沪科版七年级上册第2章 整式加减2.2 整式加减同步达标检测题:
这是一份沪科版七年级上册第2章 整式加减2.2 整式加减同步达标检测题,共5页。试卷主要包含了单选题,填空题,解答题等内容,欢迎下载使用。
相关试卷 更多
资料下载及使用帮助
版权申诉
- 1.电子资料成功下载后不支持退换,如发现资料有内容错误问题请联系客服,如若属实,我们会补偿您的损失
- 2.压缩包下载后请先用软件解压,再使用对应软件打开;软件版本较低时请及时更新
- 3.资料下载成功后可在60天以内免费重复下载
版权申诉
免费领取教师福利

