搜索
      上传资料 赚现金

      第二单元 中国戏法和杂技—表内乘法(一)(整单元)教案(表格式)-2025-2026年度小学数学青岛版二上

      • 4.68 MB
      • 2025-08-29 17:29:14
      • 182
      • 4
      • 永恒锁钥
      加入资料篮
      立即下载
      第二单元 中国戏法和杂技—表内乘法(一)(整单元)教案-2025-2026年度小学数学青岛版二上第1页
      1/77
      第二单元 中国戏法和杂技—表内乘法(一)(整单元)教案-2025-2026年度小学数学青岛版二上第2页
      2/77
      第二单元 中国戏法和杂技—表内乘法(一)(整单元)教案-2025-2026年度小学数学青岛版二上第3页
      3/77
      还剩74页未读, 继续阅读

      数学青岛版(2024)二 中国戏法和杂技——表内乘法(一)教案及反思

      展开

      这是一份数学青岛版(2024)二 中国戏法和杂技——表内乘法(一)教案及反思,共77页。教案主要包含了课标要求,学习目标,教学重点,教学难点,学习过程,一、你敢挑战吗?,二、你需要学什么?,三、你将学会什么?等内容,欢迎下载使用。

      分课时学历案(2-1课时)
      分课时学历案(2-2课时)
      第 3 课时
      单元名称:中国的戏法和杂技—表内乘法(一)
      第 3 课时名称:5 的乘法口诀
      【课标要求】
      内容要求:1、数与运算
      (5)探索乘法的算理与算法,会简单的整数乘法。
      2、数量关系
      (1)在简单的生活情景中,运用数和数的运算解决问题,能解释结果的实际意义,形成初步的应用意识。
      学业要求:1、数与运算
      能描述四则运算的含义,知道乘法是加法的简便计算。
      2、数量关系
      能在熟悉的生活情景中运用数和数的运算,合理表达简单的数量关系,解决简单的问题。
      能在解决问题的过程中,体会解决问题的道理,解释计算结果的实际意义,感悟数学与现实世界的关联,形成初步的模型意识、几何直观和应用意识。教学提示:在具体情境中,启发学生理解乘法是加法的简便运算。在教学活动中,始终关注学生运算能力和推理意识的发展。
      学业质量:结合现实生活情景,尝试用数学语言描述生活中的实际问题,运用所学的数学知识和方法解决问题,形成初步的数感和应用意识。
      【学习目标】
      1.结合两个小朋友观看杂技表演骑独轮车的情景,通过点子图,建立口诀与加法的关联,形成数感。
      2.能正确编制5 的乘法口诀,并用数学语言表达口诀的递进规律,形成初步的数学模型意识。
      3.利用5 的乘法口诀知识解决简单的实际问题,感受数学与生活的联系,形成初步的应用意识。
      【教学重点】
      结合两个小朋友观看杂技表演骑独轮车的情景,通过点子图,建立口诀与加法的关联,形成数感。
      【教学难点】感受数学与生活的联系,形成初步的应用意识。
      【学习过程】
      热身:
      上节节课我们看到杂技演员的戏法表演,学到了 1 的乘法口诀。今天我们再去看杂技,又会给我们带来怎样的惊喜呢?小朋友们想不想知道?
      课件出示情境图
      看图说数学信息并提出数学问题
      任务一:学习5 的乘法口诀
      解决:有 5 辆小车,如果每辆小车上有 1 人,一共有多少人?如果每辆小车上有2 人、3 人、4 人、5 人呢?
      单元名称
      中国戏法和杂技—表内乘法(一)
      年级册次
      二年级上册
      【一、你敢挑战吗?】
      学校即将举办“传统文化艺术节”,二年级学生需要策划一场“杂技秀”。杂技团的小演员们遇到了许多需要数学帮忙的问题:计算道具数量、安排队员分组、设计表演队形……请你用刚学的乘法知识帮助杂技团解决以下问题:
      1.道具计算:杂技团有4辆独轮车,每辆车上有3人,一共需要多少演员?
      2.队形设计:灯笼表演中,每串挂4个灯笼,5串需要多少个灯笼?
      3.观众互动:如果每排坐6位观众,6排能坐多少人?
      评价量规
      指标
      等级及具体描述
      自评
      互评
      优秀
      良好
      需进一步提高
      内容
      1.正确列出乘法算式并计算。
      2.能解释算式的意义。
      算式正确但未解释意义。
      算式或计算错误。
      逻辑结构
      1. 分步骤解决问题(列式→计算→验证)。
      2. 用画图、摆学具等方式辅助理解。
      步骤完整但缺少辅助方法。
      步骤混乱或缺失。
      设计
      1.设计直观的图表或模型。
      2.用清晰的语言描述解决方案。
      1.设计简单但能表达意图。
      2.描述基本清楚,但缺乏细节。
      1.无图表或设计。
      2.表述模糊,难以理解。
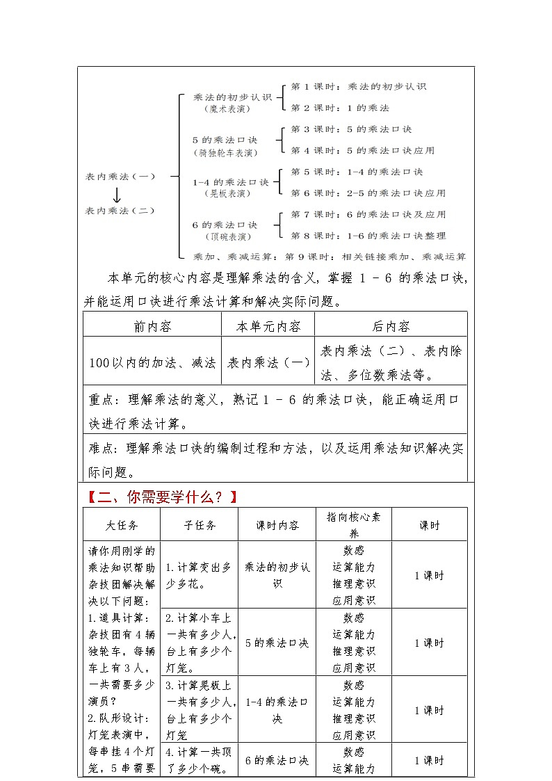
      要完成这个任务,我们需要学习本单元:表内乘法(一)。本单元的知识架构如图所示:
      本单元的核心内容是理解乘法的含义,掌握 1 - 6 的乘法口诀,并能运用口诀进行乘法计算和解决实际问题。
      前内容
      本单元内容
      后内容
      100以内的加法、减法
      表内乘法(一)
      表内乘法(二)、表内除法、多位数乘法等。
      重点:理解乘法的意义,熟记 1 - 6 的乘法口诀,能正确运用口诀进行乘法计算。
      难点:理解乘法口诀的编制过程和方法,以及运用乘法知识解决实际问题。
      【二、你需要学什么?】
      大任务
      子任务
      课时内容
      指向核心素养
      课时
      请你用刚学的乘法知识帮助杂技团解决解决以下问题: 1.道具计算:杂技团有4辆独轮车,每辆车上有3人,一共需要多少演员?
      2.队形设计:灯笼表演中,每串挂4个灯笼,5串需要多少个灯笼? 3.观众互动:如果每排坐6位观众,6排能坐多少人?
      1.计算变出多少多花。
      乘法的初步认识
      数感
      运算能力
      推理意识
      应用意识
      1课时
      2.计算小车上一共有多少人,台上有多少个灯笼。
      5的乘法口决
      数感
      运算能力
      推理意识
      应用意识
      1课时
      3.计算晃板上一共有多少人,台上有多少个灯笼
      1-4的乘法口决
      数感
      运算能力
      推理意识
      应用意识
      1课时
      4.计算一共顶了多少个碗。
      6的乘法口决
      数感
      运算能力
      推理意识
      应用意识
      1课时
      5.计算一共有多少个 和⚪
      乘加、乘减
      数感
      运算能力
      推理意识
      应用意识
      1课时
      ——
      单元测试
      数感
      运算能力
      推理意识
      应用意识
      1课时
      【三、你将学会什么?】
      1.结合变魔术和杂技表演的具体情境,通过思考、操作、交流等方式,理解乘法的意义,能熟练背诵1-6的乘法口诀,并能正确口算,发展数感和运算能力。
      2.经历乘法算式和口诀产生的过程,通过摆小棒、画图形等操作活动,理解乘法的意义,并能用语言或图示说明算理,发展推理意识。
      3.在应用乘法的知识解决问题的过程中,主动选择乘法策略,并能在小组合作中交流思路,体会数学的简洁性,感受数学与生活的密切联系,形成应用意识。
      【四、给你支招!】
      本单元隶属 “数与代数” 范畴,是在掌握百以内加减法的基础上展开教学,作为乘法口诀学习的开篇,为后续进一步学习表内除法、多位数乘除法筑牢根基。乘法的引入,极大地简化了求相同加数和的运算,是数感发展的一次飞跃。
      教材以 “中国戏法和杂技” 为主线,知识推进由浅入深、循序渐进,遵循了“建立概念 → 编制口诀 → 记忆口诀 → 应用口诀”的认知路径。以乘法的初步认识作为开篇,体会乘法是求几个相同加数和的简便计算,接着以5 的乘法口诀为引领,自主探究并掌握 5 的乘法口诀编制方法与意义。之后方法迁移到1-4和6的乘法口诀,在这一过程中,不仅熟练编制口诀,还能深入理解乘法意义,感受口诀间规律,提升自主探究与知识迁移能力,丰富对乘法口诀体系的认知。然后借助具体情境思考如何用乘加、乘减算式解决问题进一步巩固乘法口诀运用,理解乘加、乘减运算顺序,提升综合运用知识解决实际问题的能力。最后“我学会了吗”是对单元知识的全面检验与拓展。需综合运用乘法口诀、乘加乘减知识,自主分析问题,确定解题思路,选择合适方法解决问题。
      1.为何学?
      在生活里,乘法应用十分广泛。比如去超市买东西,一包糖果有 5 颗,买 3 包,就需要知道一共多少颗,这时用乘法就能快速得出答案。乘法是将相同数累加的简便算法,学会它,能让我们更快更准地解决这类问题,为后续学习乘除法的复杂运算、数学应用题以及其他学科涉及的计算内容打好基础。
      2.如何学?
      (1)巧用生活实例,理解乘法意义。
      乘法源于生活中对相同数量累加问题的简便运算需求。在日常生活里,要善于捕捉乘法的影子,理解乘法是求几个相同加数和的简便算法,尝试用乘法去描述和计算,加深对乘法含义的领悟。
      (2)自主编制口诀,探寻记忆窍门。
      编制乘法口诀是本单元的关键环节。在学习时,要积极参与编制过程。以 5 的乘法口诀为例,借助手指或小棒等工具,通过实际操作,从 “一五得五” 逐步推导到 “五五二十五”,明晰口诀的由来和意义。编制完成后,仔细观察口诀,探寻其中的规律,如相邻两句口诀得数相差 5 等。对于较难记忆的口诀,可结合具体情境,如 “三四十二”,联想 3 组每组 4 个苹果的画面,强化记忆。此外,利用课间和同学玩对口诀游戏,或者自己制作口诀卡片,随时随地进行背诵练习,提升口诀记忆的熟练度。
      (3)勤做习题巩固,提升解题能力。
      课后认真完成课本上的习题至关重要。做题时,先认真审题,明确题目中蕴含的 “几个几” 的数量关系,再运用对应的乘法口诀进行计算,逐步提升解题能力,强化对乘法知识的掌握。
      (4)积极参与实践,拓展知识应用。
      主动参与各类与乘法相关的实践活动,能让所学知识 “活” 起来。在实践中深化对乘法知识的理解和运用,体会数学在解决实际问题中的强大作用,增强学习数学的兴趣和自信心,为今后的数学学习积累丰富的经验。
      3.学习资源
      图书馆、在线教育平台:等。
      单元名称:中国戏法和杂技——表内乘法
      第1课时名称:乘法的初步认识
      【课标要求】
      核心素养:
      运算能力、推理意识、模型意识、初步应用意识等。
      内容要求:(P18)
      1.数与运算:
      (3)在具体情境中,了解四则运算的意义,感悟运算之间的关系。
      (4)探索加法的算理与算法,会整数加法。
      (5)探索乘法的算理与算法,会简单的整数乘法。
      (6)在解决生活情境问题的过程中,体会数与运算的意义,形成初步的符号意识、数感运算能力和推理意识。
      2.数量关系:
      (1)在简单的生活情境中,运用数和数的运算解决问题,能解释结果的实际意义,形成初步的应用意识。
      (2)探索用数或符号表达简单情境中的变化规律。
      学业要求:(P19)
      1.数与运算:
      能描述四则运算的含义,乘法是加法的简便运算;能熟练口算20以内数的加减法和表内乘法,能口算简单的百以内数的加减法;能计算两位数的加减法。形成初步的运算能力。
      2.数量关系
      能在熟悉的生活情境中运用数和数的运算,合理表达简单的数量关系,解决简单的问题。
      能在解决问题的过程中,体会解决问题的道理,解释计算结果的实际意义,感悟数学与现实世界的关联,形成初步的模型意识、几何直观和应用意识。
      在具体情境中,启发学生理解乘法是加法的简便运算。在教学活动中,始终关注学生运算能力和推理意识的形成与发展。
      教学提示:(P20)
      数量关系的教学。通过创设简单的情境,提出合适的问题,引导学生发现数量关系;利用画图、实物操作等方法,引导学生用学过的知识表达情境中的数量关系,体会几何直观,形成初步的应用意识。
      学业质量:(P81)
      能结合具体情境,描述四则运算的含义,能进行简单的整数四则运算,形成初步的数感、运算能力和符号意识。
      结合现实生活情境,尝试用数学语言描述生活中的实际问题,运用所学的数学知识和方法解决问题,形成初步的数感、量感和应用意识。
      通过操作等活动,对数学产生一定的好奇心,形成学习数学的兴趣和初步的合作交流意识与独立思考的学习习惯。
      【学习目标】因单元目标己经三维叙写了,故课时目标可以指标化
      1. 结合具体情境,通过相同加数连加的计算,体会乘法的意义,通过加法算式列出乘法算式,并知道乘法算式中各部分的名称。
      2. 自主学习,通过个性表达,体会相同加数连加加法运算的局限性。
      3. 通过数与算的过程,体会乘法产生的必要性以及乘法与加法之间的关系,感受乘法计算的简捷性,形成初步符号感。
      4. 体验乘法与日常生活的密切联系,通过个性化学习及交流中获得成功的体验,初步形成合作意识。
      【教学重点】
      体会到相同加数连加加法运算的局限性,体会乘法的简便性。
      【教学难点】
      在个性化学习及交流中获得成功的体验,初步形成合作意识。
      【学习过程】
      热身:
      算一算
      1+1+1+1+1= 9+9+9= 5+5+5+5=
      7+7+7+7+7= 3+3+3= 6+6+6+6=
      出示情景图
      同学们知道魔术吗?魔术在中国叫做戏法,今天老师带领0大家一起观看中国戏法。
      学习任务:
      学习活动一:3次变出了几朵花?4次呢?8次呢?(指向学习目标1)
      评价任务1
      你能列出加法算式吗?
      试着将加法算式转化成乘法算式。
      2.乘法算式中各部分的名称是什么?
      3.说一说,组内分享 。
      评价标准
      水平一:能正确列出加法算式,并能正确将加法
      转化成乘法算式。
      水平二:能准确说出乘法算式中各部分名称。
      水平三:积极表达。
      样题:
      把加法改写成乘法
      学习活动二:一共变出了多少条鱼?(指向学习目标2)
      评价任务2
      尝试在练习本上写出加法算式和乘法算式。
      在计算时你有什么发现?(体会乘法的简便性)
      3.说一说,组内分享 。

      评价标准
      水平一:能正确列出算式。
      水平二:能有所发现 。
      水平三:积极表达。
      样题:
      学习活动三:你会计算1x3 1x4 1x5吗?(指向学习目标3)
      评价任务3
      学习单上计算出结果。

      对比两组算式你有什么发现?(体会乘法的简便性)
      3.说一说,组内分享 。


      评价标准
      水平一:能正确列出算式。
      水平二:能有所发现 。
      水平三:积极表达。
      课堂小结:
      乘法是加法的简便运算,所以在生活当需要计算多个相同数相加时,用乘法算式代替加法算式,书写更简洁,计算更高效。
      巩固练习
      1.巧填符号并说出算式各部分名称。(检测目标1)
      5( )3=15 5( )3=8
      5( )3=2 5( )5=0
      5( )5=10 5( )2=10
      这两道题目让学生独立完成,教师巡视指导,集体订正,从而让学生更加深入的理解乘法的意义
      2..数学书第 12页自主练习第6题的 1、2 两小题( 检测目标2)
      通过基本的练习,让学生说清楚列式的理由及两个因数表示的意义,进一步熟悉 加法算式与乘法算式之间的关系,加深学生对乘法概念的理解。
      【检测与作业】
      写出算式的各部分名称。(检测目标1)
      6( )x5( )=30( )
      3 ( )x8 ( )=24( )
      2.数学书第12页自主练习第4 题 (检测目标2)
      让学生先想一想 乘法和加法之间的关系,交流后再进行列式。(注意必须是相同的加数才能转化成乘法)
      3. 生活中的乘法 (检测目标3)
      (1)3 个星期有( )天。
      (2)我们每天在校的时间大约是 6 小时,一周(双休)在校学习时间大约是( )小时。学生可以交流讨论小组合作完成。
      【学后反思】
      乘法在我们的生活中无处不在,比如计算物品总数、分配资源等,掌握它能让问题解决更轻松。
      希望大家课后多练习用乘法解决实际问题,感受数学的简洁与力量!明天我们将继续探索乘法的奥秘,加油!
      单元名称:中国戏法和杂技—表内乘法(一)
      第2课时名称:1的乘法
      【课标要求】
      《义务教育数学课程标准》(2022年版新课标)中关于(数与代数)有如下要求:
      内容要求:
      探索加法和乘法的算理与算法,体会乘法的意义。会整数加减法,会简单的整数乘法。
      (6)在解决生活情境问题的过程中,体会数与运算的意义,形成初步的符号意识、数感、运算能力和推理意识。
      (1)在简单的生活情境中,运用数和数的运算解决问题,能解释结果的实际意义,形成初步的应用意识,
      (2)探索用数或符号表达简单情境中的变化规律(例4和例5)。(p18)
      学业要求:
      1. 数与运算
      能用数表示物体的个数或事物的顺序,能认、读、写万以内的数;能说出不
      同数位上的数表示的数值;能用符号表示数的大小关系(例6),形成初步的数感和符号意识。
      2. 数量关系
      能在熟悉的生活情境中运用数和数的运算,合理表达简单的数量关系,解决简单的问题。能在解决问题的过程中,体会解决问题的道理,解释计算结果的实际意义,感悟数学与现实世界的关联,形成初步的模型意识、几何直观和应用意识。 (p18)
      教学提示:
      数与运算的教学。数的认识与数的运算具有密切的联系,既要注重各自的特征,也要关注二者的联系。数的认识是数的运算的基础,通过数的运算有助于学生更好地认识数数的认识教学应提供学生熟悉的情境,使学生感受具体情境中的数量,可以用对应的方法,借助小方块、圆片和小棒等表示相等的数量,然后过渡到用数字表达,使学生体会可以用一个数字符号表示同样的数量;知道不同数位上的数字表示不同的值。教学中应注意,10以内数的教学重点是使学生体验1~9 同是在新的位置上写 1,这个位置叫十位,十位上的 1 表示 1个十,1个十用数宇符号 10表达.同理认识百以内数、万以内数。通过数量多少的比较,理解数的大小关系(例7)。在这样的教学活动中,帮助学生形成初步的符号意识和数感(p20 )
      学业质量:
      能运用数及数的运算解决生活中的简单问题,并能对结果的实际意义作出解释.能用口诀进行计算。在归纳口诀和编儿歌的过程中,引导学生进行简单的有条理的思考。
      能结合具体情境,形成初步的数感、运算能力和符号意识;能结合现实生活中的事物,形成初步的数据意识。尝试用数学方法解决问题,积累数学活动经验,形成初步的量感和应用意识。结合现实生活情境,尝试用数学语言描达生活中的实际问题,运用所学的数学知识和方法解决问题,形成初步的数感、量感和应用意识。通过操作、游戏、制作等丰富多彩的活动,对数学产生一定的好奇心,形成学习数学的兴趣和初步的合作交流意识与独立思考的学习习惯。(p81)
      【学习目标】
      1.通过具体情境,观察、分析和交流,能正确列出乘法算式并说出有关1的乘法算式的意义。培养学生的数感,量感。
      2.通过观察、思考,发现并正确说出1的乘法算式的规律,正确计算。
      3.解决有关1的乘法的实际问题。想法正确。
      【教学重点】
      通过具体情境,观察、分析和交流,能正确列出乘法算式并说出有关1的乘法算式的意义
      【教学难点】
      .进一步体会乘法的意义,体会乘法和加法之间的关系,体验乘法与日常生活的密切关系。
      【学习过程】
      任务一:热身
      1.填一填(投影出示)
      3+3+3+3=()×() 7+7+7=()×()
      5+5+5+5+5+5=()×()6+6+6+6=()×()
      2.写出乘法算式各部分的名称,并说说乘法算式的意义:
      4 × 3 = 12
      ( ) ( ) ( )
      任务二:关于1的乘法探究表示过程(检测目标1)
      活动1:同学们,前几节课我们一起看了魔术:变花、变鱼。今天神奇的魔术家今天给我们带来了一个新的节目,让我们一起来看看魔术家的表演吧!(课件演示)
      观察情境图,提出有价值的问题。
      问题1: 原来三顶帽子里有几只鸽子?
      现在三顶帽子里有几只鸽子?
      活动2:三顶帽子一共有几只鸽子?说一说怎样列式呢?(检测目标2)
      你能用不同的方法列式吗?
      方法1:
      方法2:
      评价任务
      评价标准
      认真读题,通过摆一摆、画一画、算一算的方法在规定的时间内列出算式解决问题。
      水平3:多种方法列算式,计算结果正确,大胆展示成果,语言清晰,表达流畅。
      水平2:规定时间内正确列出算式,
      结果正确。
      水平1:规定时间内正确列出算式。
      活动3:有关1的连加计算及乘法计算(检测目标1)
      三顶帽子里有几只鸽子?
      你是怎么知道的?能列一个算式吗?1+1+1=3(只)
      你能把它写成乘法算式吗?
      1×3=3(只)或3×1=3(只)
      加法算式是3个1相加,就要列成3×1或1×3。
      1表示什么?3又表示什么呢?
      师小结:1表示每顶帽子里有一只鸽子,3表示有三顶这样的帽子
      任务三:总结有关1的乘法计算规律(检测目标2、3)
      活动1:同学们真棒,看来这么厉害的魔术师没有难倒你们。让我们继续接受新的挑战吧。
      评价任务
      评价标准
      认真读题,在规定的时间内解决问题
      水平3:规定时间内认真完成练习题,结果正确
      ,大胆展示成果,语言清晰,表达流畅。
      水平2:规定时间内认真完成练习题,结果正确。
      水平1:规定时间内认真完成练习题,
      结果不一定正确。
      (1)1+1+1+1= 写成乘法算式:()×( )=( )
      1+1= 写成乘法算式:()×( )=( )
      (2)你会计算1×3、1×4和1×5吗?学生小组内讨论后汇报。
      活动2:总结升华(检测目标2)
      通过上面的计算,你发现了什么?
      在乘法算式中,一个因数是1,积与另一个因数相同。
      引导学生总结规律:1和任何数相乘都得任何数。
      活动3:巩固练习
      第1小题-图中一共有几棵树?你是怎么知道的?谁能列出加法算式?谁能列出乘法算式?你为什么要这样列算式?学生独立解答后,小组交流乘法算式的意义。
      (2)第2小题-树上一共结了多少个果子?你是用什么办法算出来的?什么方法数得快、算得快?请你在书上列出加法和乘法算式。
      上来5个同学,每人手里拿一支铅笔,谁能用乘法算式表示出他们5个一共拿了多少支铅笔?
      课堂小结:1和任何数相乘都得任何数。
      【检测与作业】
      基础作业a
      一只海狮头顶1个球,6只海狮一共顶几只球?
      2.一共有多少只刺猬?a
      【学后反思】
      1.通过这节课的学习,你学到了哪些数学知识、重要的数学思想和方法。
      2.这节课还存在哪些问题和困惑?
      评价任务
      评价标准
      会根据点子图列算式并编 5 的乘法 口诀。
      水平一:会根据点子图的方法列出加法算式。
      水平二:能根据点子图正确列出乘法算式。
      水平三:能正确列出乘法算式。并正确编出 乘法口诀。并会说乘法的意义。
      评价样题:照样子填一填
      任务二:学习5 的乘法口诀的应用
      解 决:台上一共有多少个灯笼?
      评价样题:解决问题
      课堂小结:
      回顾这节课,说 说我们主要学习了哪些知识?(学生交流)
      这节课我们学习了 5 的乘法口诀,通过点子图,列加法算式,列乘法算式,编乘法口诀的方法学习并记忆口诀,能够看着算式说出口诀,根据口诀列出算式。
      评价任务
      评价标准
      会用5 的乘法口诀解决问题。
      水平一:能正确列出算式。
      水平二:能正确列出算式,说出理由。
      水平三:会两种方法列乘法算式,并能
      说出自己的想法。
      【检测与作业】
      1.照样子填一填(检测目标 2)三五 ( )
      ( ) 一十( ) 二十( ) 得五五五 ( )
      2.看图填空写算式(检测目标 1、2)
      3.看图填空写算式(检测目标 1 、2 、3)
      4. 连一连(检测目标 1、2、3)
      【学后反思】
      1.今天学了5 的乘法口诀,我感觉很神奇,像变魔术一样。
      2.我老想用加法代替乘法。
      3.学五五二十五的时候我有点晕了,偷偷掰了好几次手指才算清真是 25.
      4.我可以用5 的乘法口诀数妈妈给我买的零食和积木了。
      分课时学历案(2-4课时)
      分课时学历案(2-5课时)
      分课时学历案(6课时)

      分课时学历案(2-7课时)
      分课时学历案(2-8课时)
      分课时学历案(2-9课时)
      分课时学历案(2-10课时)
      分课时学历案(2-11课时)
      单元测试
      【单元测试框架】
      【题目设计】
      必做题
      一、口算。
      1×3= 4×2= 4×5= 4×4= 3×5-6=
      4+4= 4×3= 1×1= 9-2= 0×7+8=
      0×9= 5×6= 3×4= 3×6= 6+2×4=
      2×5= 0×0= 5×0= 2×4= 8-2×3=
      二、填空。
      1、把口诀填完整。
      二( )一十 三五( ) ( )十六
      ( )二十五 ( )四十二 三( )十八
      2、找规律,填一填:(6分)
      (1)15、20、25、( ),( ),( )。
      (2)9、12、15、( ),( ),( )。
      3、在( )里填合适的数。
      ( )×3=15 4×( )=20 ( )×( )=12
      3×( )=9 4×( )=24 ( )×( )=8
      4、比较大小。
      2×4 ○ 3×3 6×6 ○ 3×4 5×6 ○ 6×5
      2×2 ○ 2+2 20○5+5+5+5 5×2○3×4
      5、先写口诀再写算式。
      三五( ) ( )四十六 三( )十二


      6、在○里填上“+”、“-”或“ ×”。
      3○3=9 2○3=5 6○4=2 5○0=0
      7、 里最大能填几?
      3× < 13 ×4 < 10 1× < 1 ×5< 26
      三、判断题。
      1、求6个3相加,和是多少,列式6+3=9。 ( )
      2、5乘6,写成乘法算式为5×6。 ( )
      3、一个因数是2,另一个因数是4,积是8。 ( )
      4、每一句乘法口诀都可以写出两个乘法算式。 ( )
      5、求几个数的和,用乘法计算比较简便。 ( )
      四、看图列算式。

      五、操作题
      用你喜欢的图形画出下面算式的意义。
      4×3
      6×2
      六、解决问题。
      1、老师买篮球、排球、足球各4个,一共买了多少个球?

      2、二年级(1)班的学风是“比学习,比勤奋,比努力,比进步”。他们班的学风一共有多少个字?
      3、我们4人擦一个窗户,擦4个窗户需要多少人?
      4、买文具。
      3元 4元 2元 5元
      (1)买4个文具盒需要多少元?
      (2)买5盒蜡笔和1本笔记本需要多少元?
      (3)你还能提出哪些用乘法计算的问题?试着解答出来。
      选做题
      爸爸要据6段木头,锯一次需要2分钟,一共需要多少分钟?
      学后反思:
      1.通过口算、填空等基础题型练习,1-6的乘法口诀多数能快速反应,一些简单解决问题,能主动关联乘法口诀,将实际问题转化为乘法计算,体现了知识与生活场景的结合。

      2.存在问题:对相近或得数相同的口诀易混淆,如“三四十二”与“三流十八”练习中多次出现计算错误。课后要整理易混淆口诀,制作对比卡片,通过“找不同、辨得数”的方式强化记忆;每天用5分钟进行“易错口诀抽查”,提升反应准确性。
      3. 多练习一些两步计算的生活场景题(如购物、分物品),解题时先让自己说清“第一步算什么、第二步算什么”,再动笔计算,逐步养成清晰的解题逻辑。
      单元名称:表内乘法(一)
      第4课时名称:5的乘法口诀应用
      【课标要求】
      《义务教育数学课程标准》(2022年版)中关于“表内乘法(一)”有如下要求:
      内容要求:
      1.数与运算
      (5)探索乘法的算理与算法,会简单的整数乘法。P18
      (6)在解决生活情境问题的过程中,体会数和运算的意义,形成初步的符号意识、数感运算能力和推理意识。P18
      2.数量关系:
      (1)在简单的生活情境中,运用数和数的运算解决问题,能解释结果的实际意义 ,形成初步的应用意识。P19
      学业要求:
      1.数与运算
      知道乘法是加法的简便运算,能熟练口算表内乘法。形成初步的运算能力。P19
      2.数量关系
      能在解决问题的过程中,体会解决问题的道理,解样计算结果的实际意义感悟数学与现实世界的关联,形成初步的模型意识和应用意识。P19
      教学提示:
      在具体情境中,启发学生理解乘法是加法的简便运算,在教学活动中始终关注学生运算能力和推理意识的形成与发展。
      通过创设简单的情境,提出合适的问题,引导学生发现数量关系:利用画图实物操作等方法 ,引导学生用学过的知识表达情境中的数量关系,体会几何直观,形成初步的应用意识。P20
      学业质量:
      结合现实生活情境,尝试用数学语言描述生活中的实际问题,运用所学的数学知识和方法解决问题,形成初步的数感、量感和应用意识。
      通过操作、游戏、制作等丰富多彩的活动,对数学产生一定的好奇心,形成学习数学的兴趣和初步的合作交流意识与独立思考的学习习惯。P81
      核心素养:
      数感主要是指对于数与数量、数量关系及运算结果的直观感悟。能够在真实情境中理解数的意义,能用数表示物体的个数或事物的顺序;能在简单的真实情境中进行合理估算,作出合理判断;能初步体会并表达事物蕴含的简单数量规律。数感是形成抽象能力的经验基础。建立数感有助于理解数的意义和数量关系,初步感受数学表达的简洁与精确,增强好奇心,培养学习数学的兴趣。P7
      符号意识主要是指能够感悟符号的数学功能。知道符号表达的现实意义;能够初步运用符号表示数量、关系和一般规律;知道用符号表达的运算规律和推理结论具有一般性;初步体会符号的使用是数学表达和数学思考的重要形式。符号意识是形成抽象能力和推理能力的经验基础。P8
      运算能力主要是指根据法则和运算律进行正确运算的能力。能够明晰运算的对象和意义,理解算法与算理之间的关系;能够理解运算的问题,选择合理简洁的运算策略解决问题;能够通过运算促进数学推理能力的发展。运算能力有助于形成规范化思考问题的品质,养成一丝不苟、严谨求实的科学态度。P8
      应用意识主要是指有意识地利用数学的概念、原理和方法解释现实世界中的现象与规律,解决现实世界中的问题。能够感悟现实生活中蕴含着大量的与数量和图形有关的问题,可以用数学的方法予以解决;初步了解数学作为一种通用的科学语言在其他学科中的应用,通过跨学科主题学习建立不同学科之间的联系。应用意识有助于用学过的知识和方法解决简单的实际问题,养成理论联系实际的习惯,发展实践能力。P10
      【学习目标】
      1. 通过练习,进一步理解乘法算式的意义,巩固对5的乘法口诀的记忆,能够熟练背诵5的乘法口诀。
      2.能根据具体情境,灵活地运用5的乘法口诀,解决生活中一些简单的问题。
      3.在解决5的乘法口诀问题的过程中,学会用数学的眼光观察现实生活,体会数学与生活的联系。
      【教学重点】
      能根据具体情境,灵活地运用5的乘法口诀,解决生活中一些简单的问题
      【教学难点】在解决5的乘法口诀问题的过程中,学会用数学的眼光观察现实生活,体会数学与生活的联系
      【学习过程】
      热身:
      1.谈话引入:上节课我们学会学到了什么,学生讨论说一说。
      2. 小结并揭示课题:5的乘法口诀应用
      任务1:基本练习,巩固新知
      1.
      2.
      提问:仔细看5的乘法口诀,你发现了什么?
      学生思考后交流自己的发现。
      任务2:综合练习,应用新知
      1.

      2.
      3.
      任务3:拓展练习,发展新知
      评价任务:
      1、独立思考。解决问题 2、说出自己的想法。
      评价标准:
      1、结果正确 2、方法得当 3、能有条理的说出自己的想法
      1.
      (1)学生独立完成。
      (2)小组交流,说一说为什么这么做。
      (3)汇报交流。
      2.
      小组之间说一说图片中的信息,要解决什么问题。
      学生独立完成。
      汇报交流
      课堂小结
      通过这节课的练习,不仅能熟练背诵口诀,还能运用5的乘法口诀解决一些生活中的实际问题。谁来说一说通过一节课的练习,对5的乘法口诀你又有什么新的认识?
      学生交流讨论,老师总结。
      【检测与作业】
      1.
      1个5 5×1=5 一五得五
      2个5 ( ) ( )
      3个5 ( ) ( )
      4个5 ( ) ( )
      5个5 ( ) ( )
      根据口诀写出乘法算式
      四五二十 __________ __________
      二五一十 __________ __________
      三五十五 __________ __________
      五五二十五 __________
      一五得五 __________ __________
      【学后反思】
      1.通过这节课的学习,你学到了哪些数学知识、重要的数学思想和方法?
      2.这节课还存在哪些问题和困惑?
      单元名称:中国的戏法和杂技—表内乘法(一)
      第5课时名称:4和2、3的乘法口诀
      【课标要求】
      课标相关内容摘录
      根据数学课程标准(2022 年版)中关于表内乘法的相关要求:
      内容要求:能熟练口算表内乘法,理解乘法的意义,初步形成运算能力。
      学业要求:能结合具体情境理解乘法的意义,能正确、熟练地口算表内乘法,能运用乘法解决简单的实际问题。
      教学提示:通过具体情境和操作活动,引导学生理解乘法的意义,经历编制乘法口诀的过程,体会乘法口诀的价值。
      【学习目标】因单元目标己经三维叙写了,故课时目标可以指标化
      1.我能结合“晃板表演”“小丑顶球”的杂技场景,找出相同加数相加的情况,比如“3个小丑各顶2个球”,理解2、3、4的乘法口诀和乘法的意义,能列出像2×3、3×4这样的乘法算式,还能说清“2×3表示3个2相加”这样的列式理由。初步形成数感、量感。
      2.我能跟着老师一起,从1×2=2、1×3=3这样的乘法算式开始,试着编出“一二得二”“一三得三”等2、3、4的乘法口诀;也能发现口诀的规律,比如2的乘法口诀相邻两句积差2,用规律记住所有口诀,还能快速口算相关乘法题。进一步理解算理,优化算法,提高计算能力。
      3.我能用2、3、4的乘法口诀解决生活里的问题,比如看到“4辆车,每辆坐4人”,能想到用“四四十六”口诀算出总人数;还能在生活中找能用这些口诀解决的事,像“每组3人,4组一共多少人”,自己分析、列式并算对。激发对数学的学习兴趣,增强学习数学的自信心,提升数学素养。
      【教学重点】
      能结合具体情境理解乘法的意义,能正确、熟练地口算表内乘法,能运用乘法解决简单的实际问题
      【教学难点】通过具体情境和操作活动,引导学生理解乘法的意义,经历编制乘法口诀的过程,体会乘法口诀的价值
      【学习过程】
      每课时一般安排2-4个任务或环节,前面加上热身,后面加上小结。
      热身:
      回顾乘法的意义:提问 “2+2 表示什么?可以写成什么乘法算式?”,引导学生说出 “2 个 2 相加,写成 2×2”,强化 “求几个相同加数的和用乘法计算” 的认知。
      情境导入:出示杂技表演中 4 个晃板的图片,提问 “每个晃板上的人数不同,一共有多少人呢?”,引出关于 2、3、4 的乘法问题。
      任务1:探究 2、3、4 的乘法算式的意义
      呈现信息:有 4 个晃板,每个晃板上分别有 1 人、2 人、3 人、4 人;1 个小丑顶 2 个球,3 个小丑顶多少个球等。
      独立思考后小组交流:
      列算式:每个晃板上有 2 人,4 个晃板一共有多少人,写成乘法算式 2×4 或 4×2;每个晃板上有 3 人,4 个晃板一共有多少人,写成乘法算式 3×4 或 4×3;每个晃板上有 4 人,4 个晃板一共有多少人,写成乘法算式 4×4;3 个小丑顶球数量写成 2×3 或 3×2 等。
      说意义:结合评价标准(列式正确得 1 颗星,说清意义得 2 颗星),组内互评。
      汇报总结:明确 “2×3 表示 3 个 2 相加,3×4 表示 4 个 3 相加” 等,与乘法的意义一致,都是求几个相同加数的和。
      任务2:编制 2、3、4 的乘法口诀
      尝试编制:根据 1×2=2,引导学生编制口诀 “一二得二”;2×2=4,编制口诀 “二二得四”;1×3=3,编制口诀 “一三得三”;2×3=6,编制口诀 “二三得六”;3×3=9,编制口诀 “三三得九”;1×4=4,编制口诀 “一四得四”;2×4=8,编制口诀 “二四得八”;3×4=12,编制口诀 “三四十二”;4×4=16,编制口诀 “四四十六”。
      质疑讨论:
      展示编制的口诀,提问 “为什么 2×3 的口诀是‘二三得六’呢?”,明确口诀中前两个数表示乘数,后一个数表示积。
      观察 2、3、4 的乘法口诀,讨论 “你发现了什么规律?”,引导学生发现相邻两句口诀的积分别相差 2、3、4。
      归纳总结:2、3、4 的乘法口诀各有其对应的内容,每句口诀都与相应的乘法算式相对应。
      任务3:巩固应用 2、3、4 的乘法口诀
      基础练习:完成对口令游戏,如教师说 “二三”,学生接 “得六”;教师说 “三四”,学生接 “十二” 等,巩固口诀记忆。
      计算练习:完成 2×5、3×6、4×7 等算式的计算,说说运用的是哪句口诀。
      解决问题:“4 辆车最多能坐几人?(每辆车限乘 4 人)” 引导学生列出 4×4,运用 “四四十六” 口诀计算。
      课堂小结:(每节课的最后一定要留点时间小结所学或引导学生反思所学)
      知识梳理:2、3、4 的乘法口诀的内容及意义,计算时要准确运用口诀。
      方法提炼:编制乘法口诀可以根据乘法算式的结果,观察口诀的规律有助于记忆。
      情感回顾:感受乘法口诀在解决问题中的便捷性,体会数学与生活的联系。
      【检测与作业】
      课前预习,课中练习随学习进阶呈现
      课前预习:回顾乘法的意义,思考 “几个 2、3、4 相加,用乘法怎么表示?”(指向目标 1)
      课中练习:
      填空:3×4=( ),口诀( );( )×2=8,口诀( )。
      计算:2×6= 3×7= 4×8= 2×9=(指向目标 2)
      课后作业:
      背诵 2、3、4 的乘法口诀,家长检查签字。
      完成课本中相关练习题,如看图列式计算等。
      找一找生活中能用 2、3、4 的乘法口诀解决的问题,记录下来并解答。(指向目标 3)
      【学后反思】
      本节课学到的数学知识:2、3、4 的乘法口诀的内容和意义,运用口诀进行计算的方法。
      存在的问题或困惑:有时会混淆不同数字的乘法口诀;在解决实际问题时,不能快速确定使用哪句口诀。
      单元名称:第二单元表内乘法
      第6课时名称:2-5的乘法口诀应用
      【课标要求】
      【内容要求】
      1. 数与运算
      (3)在具体情境中,了解四则运算的意义,感悟运算之间的关系。
      (5)探索乘法和除法的算理与算法,会简单的整数乘除法。
      (6)在解决生活情境问题的过程中,体会数和运算的意义,形成初步的符号意识、数感、运算能力和推理意识。
      2.数量关系
      (1)在简单的生活情境中,运用数和数的运算解决问题,能解释结果的实际意义,形成初步的应用意识。
      (2)探索用数或符号表达简单情境中的变化规律。
      【学业要求】
      1. 数与运算
      能描述四则运算的含义,知道乘法是加法的简便运算、除法是乘法的逆运算;形成初步的运算能力。
      2. 数量关系
      能在熟悉的生活情境中运用数和数的运算,合理表达简单的数量关系,解决简单的问题。
      能在解决问题的过程中,体会解决问题的道理,解释计算结果的实际意义,感悟数学与现实世界的关联,形成初步的模型意识、几何直观和应用意识。
      【教学提示】
      第一学段是学生进入小学学习的开始,要充分考虑学生在幼儿园阶段形成的活动经验和生活经验,遵循本阶段学生的思维特点和认知规律,为学生提供生动有趣的活动,更好地完成从幼儿园阶段到小学阶段的学习过渡。
      数与运算的教学。数的认识与数的运算具有密切的联系,既要注重各自的特征,也要关注二者的联系。数的认识是数的运算的基础,通过数的运算有助于学生更好地认识数。
      数的运算教学应让学生感知数的加减运算要在相同数位上进行,体会简单的推理过程。引导学生通过具体操作活动,利用对应的方法理解加法的意义,感悟减法是加法的逆运算;在具体情境中,启发学生理解乘法是加法的简便运算,感悟除法是乘法的逆运算。在教学活动中,始终关注学生运算能力和推理意识的形成与发展。
      数量关系的教学。通过创设简单的情境,提出合适的问题,引导学生发现数量关系;利用画图、实物操作等方法,引导学生用学过的知识表达情境中的数量关系,体会几何直观,形成初步的应用意识。
      【学业质量】
      能结合具体情境,认识万以内的数及其大小关系,描述四则运算的含义,能进行简单的整数四则运算,形成初步的数感、运算能力和符号意识;尝试用数学方法解决问题,积累数学活动经验,形成初步的量感和应用意识。
      结合现实生活情境,尝试用数学语言描述生活中的实际问题,运用所学的数学知识和方法解决问题,形成初步的数感、量感和应用意识。
      通过操作、游戏、制作等丰富多彩的活动,对数学产生一定的好奇心,形成学习数学的兴趣和初步的合作交流意识与独立思考的学习习惯。
      【学习目标】
      1.结合1-5乘法口诀整理的具体情境,进一步理解和掌握1-5的乘法的含义。
      2.对1-5的乘法口诀进行练习,使学生能较熟练地掌握用1-5的乘法口诀求积的方法。
      3.在自主探究与合作交流中,使学生体验数学魅力,培养学生解决问题的能力,感受生活中的数学。
      【教学重点】
      对1-5的乘法口诀进行练习,使学生能较熟练地掌握用1-5的乘法口诀求积的方法
      【教学难点】.根据规律记忆1-5的乘法口诀;根据算式说出相应的乘法口诀。
      【学习过程】
      一、问题回顾,再现新知。
      1.口诀越学越多。怎样记忆?

      将所学1-5的乘法口诀编制完整。
      2、你发现了什么规律?
      讨论乘法口诀有什么规律?
      3、记忆乘法口诀。
      用自己喜欢的方式记忆乘法口诀,看看谁背得最准确、最快?
      二、分层练习,巩固提高。
      同学们对1-5的乘法口诀已经掌握的非常熟练、准确了,现在我们就用它来解决生活中的数学问题吧!比一比谁能运用最准确而又灵活!
      (一)基本练习,巩固新知(检测目标1、2)
      把口诀补充完整。
      三( )十五 四五( )
      二( )得六 四四( )
      ( )十六 二四( )
      找朋友。
      9 4×5
      12 2×5
      20 3×4
      8 2×5
      10 2×4
      3.比一比,谁能赢得冠军。
      3×1= 5×3=
      1×5= 4×2=
      3×3= 4×4=
      2×4= 5×5=
      做乘法算式想乘法口诀。利用乘法口诀求出乘法算式的积。
      (二)综合练习,应用新知(检测目标2、3)
      1.一共有多少根火腿肠?

      2、一共有多少个爱心?

      3、一串葡萄有4颗,3串葡萄有几颗?4串呢?


      知道每道题考查的几个几相加,理解乘法的意义,并能正确列出乘法算式。
      学生独立做后集体订正。
      (三)拓展练习,发展新知(检测目标1、2、3)
      1、4只蜜蜂采花忙,4只蜜蜂来帮忙,4只蜜蜂在呐喊,4只蜜蜂懒洋洋。算一算,一共有几只蜜蜂?

      2、兰兰和她的3名同学一起去植物园游玩, 20元买门票够吗?
      3、已经栽好了多少棵树?

      知道每道题考查的几个几相加,理解乘法的意义,能正确列出乘法算式,知道用的是哪句乘法口诀计算出积。
      学生独立做后集体订正。
      三、梳理总结,提升认知。
      1. 同学们,这节课你最大的收获是什么?你觉得自己的表现怎么样?
      学生自由发言,教师及时总结、评讲。
      2.找找生活中用到的乘法口诀的问题。
      【检测与作业】
      1、看口诀写算式。(检测目标1)
      二四得八 三五十五 四四十六


      2、看图列算式。(检测目标1、2)

      3、每位杂技演员顶5个碗。3位演员顶多少个碗? (检测目标2、3)

      【学后反思】
      1、过这节课的学习,你学到了哪些数学知识、重要的数学思想和方法。
      横着看,1的乘法口诀有1句,2的乘法口诀有2句,3的乘法口诀有3句,4的乘法口诀有4句,5的乘法口诀有5句。
      5的乘法口诀,相邻的口诀之间相差5.
      4的乘法口诀,相邻的口诀之间相差4.
      ……
      我会用1-5的乘法口诀解决生活中的问题。
      这节课还存在哪些问题和困惑?
      单元名称:中国戏法与杂技-表内乘法(一)
      第7课时名称:6的乘法口诀及应用
      【课标要求】
      内容要求:
      探索乘法的算理和算法,会计算简单的乘法。在解决生活情景问题的过程中,体会数和运算的意义,形成初步的符号意识、数感、运算能力和推理意识。(p18)
      学业要求:
      能描述乘法的含义,知道乘法是加法的简便运算,能熟练口算表内乘法,形成初步的运算能力。(p19)
      教学提示:
      在具体情境中,提出合适的问题,发现数量关系,启发学生理解乘法是加法的简便运算。(p20)
      学业质量:
      能结合具体情境,进行简单的乘法运算,形成初步的数感,运算能力和符号意识。结合现实生活情境,尝试用数学语言描述生活中的实际问题,运用所学的数学知识和方法解决问题,形成初步的数感、量感和应用意识。(p81)
      【学习目标】
      1.结合“6人台上表演杂技”的现实情境,通过自主学习,合作探究等活动,经历编制6的乘法口诀的过程,理解6的乘法口诀的意义。
      2.初步熟记6的乘法口诀,并能熟练的运用口诀进行乘法计算。
      3.能够运用6的乘法口诀解决生活中的实际问题,在解决问题的过程中,感受乘法口诀与生活的密切联系。
      【教学重点】
      结合“6人台上表演杂技”的现实情境,通过自主学习,合作探究等活动,经历编制6的乘法口诀的过程,理解6的乘法口诀的意义
      【教学难点】利用6的乘法口诀解决问题,并通过检测与作业,检验学生学习效果
      【学习过程】
      热身:
      观察情境图,根据数学信息,提出问题。
      问题:2人头上一共顶了多少个碗?3人、4人、5人、6人呢?
      任务一:探究编制6的乘法口诀(指向目标1)
      评价任务
      评价标准
      用学具摆一摆或者在图中数一数来填写表格。
      根据表格写出相应的乘法算式。
      水平1:能正确填写表格。☆
      水平2:填写正确且能正确写出乘法算式。☆☆
      (1)填一填,感知“几个6”
      (2)写一写,列出算试。
      1个6是6,怎样列乘法算式呢?(课件出示表格2,指导学生在表格里列出两道乘法算式。) 表2
      几个6
      1个6
      2个6
      3个6
      4个6
      5个6
      6个6
      乘法算式
      (3)编一编,创造口决。
      任务二:发现规律,记忆口诀。(指向目标2)
      1.找规律,仔细观察这6句口诀,你有什么发现?
      小结:从上往下看,积依次增加6。
      从下往上看,积依次减少6。
      每一句口诀的第一个字依次是“一、二、三、四、五、六”
      除最后一句,其他口诀都对应两道乘法算式。
      2.记口诀。
      多种形式记忆:齐读、男女生对口令、师生对口令、开火车背。
      记忆小窍门:如果忘了“四六多少”,可以想“三六十八”再加一个6是二十四,或者想“五六三十”再减一个6是二十四。
      任务三:6的乘法口诀的应用。(指向目标3)
      评价任务
      评价标准
      1.想一想:这题实际上是求什么的。
      2.做一做:你如何列式?
      3.议一议:说出用到了哪句口诀。
      水平1:能正确列算试。☆
      水平2:列式正确且能有条理出为什么这养列式。☆☆
      水平3:能有条理的说出计算过程。☆☆
      1.求一共有多少个小球实际是求6个3相加的和是多少。
      2.求有多少小球可以用口诀“三六十八”来计算。
      巩固练习
      把口诀补充完整。
      二六( ) ( )六三十 六( )三十六
      ( )六得六 三六( ) ( )六二十四
      2.想一想,下面算式各用哪一句口诀计算?
      6×3= 2×6= 3×5= 4×2=
      5×6= 1×6= 6×6= 6×4=
      课堂小结:
      1.6的乘法口诀:一六得六,二六十二,三六十八,四六二
      十四,五六三十,六六三十六。
      2.在6的乘法口诀中,每相邻两句口诀的得数相差6。
      3.在一道乘法算式中,其中一个乘数是6,另一个乘数小于
      或等于6,计算这道乘法算式时,可以用6的乘法口诀。
      【检测与作业】
      ?条
      1.每个鱼缸( )条鱼,
      有( )个鱼缸,一共有
      多少条鱼?
      算试:( )(检测目标2.3)
      2.在生活中找一找与6相关的乘法问题,并解决它? (检测目标3)
      (1)组装2个这样的鞋架需要多少块短板?
      (2)组装6个这样的鞋架需要多少块长板?
      【学后反思】
      1、通过这节课的学习,你学到了哪些数学知识、重要的数学思想和方法。
      2、这节课还存在哪些问题和困惑?
      单元名称:表内乘法(一)
      第8课时名称:1-6的乘法口诀整理
      【课标要求】
      依据《义务教育数学课程标准(2022年版))数与代教中关于第一学权(1.2年级)涉及水单元的学段目标如下:
      经历简单的数的抽象过程,形成初步的最格、符与急识和运算能力,使在教师指导下,从日常生活中提出简单的数学问题,尝试运用所学的知识和方法解决问题。在解决问题的过程中,感染分析问题和解决问题的基本方法,感受数学在生活中的应用,形成初步的应用意识。
      对身边与数学有关的事物有好奇心,使参与数字学习活动。在他人帮助下,尝试克限困难,感受数学活动中的成功。了解数学可以描述生活中的一些现象,感受教学与生活有密切联系,格受数学关。能倾听他人的意见,尝试对他人的想法提出建议。(p12)
      内容要求:
      1、数与运算
      (5)探索乘法的算理和算法,会简单的整数乘法。
      (6)在解决生活情境问题的过程中,体会到数与运算的意义,形成初步的符号意识、数感、运算能力和推理意识(p18)
      2、数量关系
      (1)在简单的生活情境中,运用数和数的运算解决问题,能解释结果的实际意义,形成初步的应用意识。(p19)
      学业要求:
      乘法是加法的简使运算;能熟练口算表内乘法,形成初步的运算能力;能在熟悉的生活情境中运用数和数的运算,合理表达简单的数量关系,解决简单的问题。体会解决问题的道理,解释计算结果的实际意义。感语数学与现实世界的联系,形成初步的模型意识和应用意识。(p19)
      教学提示:
      在具体情境中,启发学生程解乘法是加法的简便运算。在教学活动中,始终关注学生的活算能力和推理意识的形成与发展。(p20)
      学业质量:
      结合现实生活情境。尝试用数学语言描述生活中的实际问题,运用所学的数学知识和方法解决问题,形成初步的数感和应用意识,
      通过操作、游戏,制作等丰富多彩的活动,对数学产生一定的好奇心,形成学习数学的兴趣和初步的合作交流意识与独立思考的学习习惯。(p81)
      核心素养:
      数感主要是指对于数与数量、数量关系及运算结果的直观感悟。能够在真实情境中理解数的意义,能用数表示物体的个数或事物的顺序;能在简单的真实情境中进行合理估算,作出合理判断;能初步体会并表达事物蕴含的简单数量规律。数感是形成抽象能力的经验基础。建立数感有助于理解数的意义和数量关系,初步感受数学表达的简洁与精确,增强好奇心,培养学习数学的兴趣。(P7)
      【学习目标】
      1. 结合杂技的表演,通过观察、操作等方式,完整的整理出1-6的乘法口诀表
      2.结合整理出1 - 6乘法口诀表,通过观察等方式,发现1-6的乘法口诀表的排列规律。
      3. 通过观察、思考、整理乘法口诀表内,理解整理的方法和意义;分析口诀表规律,总结记忆口诀的有效方法;用乘法口诀描述和解决生活中的乘法问题。
      【教学重点】
      结合“6人台上表演杂技”的现实情境,通过自主学习,合作探究等活动,经历编制6的乘法口诀的过程,理解6的乘法口诀的意义
      【教学难点】通过观察、思考、整理乘法口诀表内,理解整理的方法和意义;分析口诀表规律,总结记忆口诀的有效方法;用乘法口诀描述和解决生活中的乘法问题
      【学习过程】
      热身:
      直接写得数练习
      4×4 = 、5×6 = 、3×2 = 、
      5×3 = 、4×2 = 、2×5 = 、
      2×6 = 、3×4 = 、6×3 = ,
      评价任务:
      1.根据口诀完成口算
      评价标准:
      水平一:填出得数
      水平二:填出正确的得数
      水平三:填出正确的得数,并说出相对应的乘法口诀
      设计意图:
      通过复习旧知识,巩固乘法口诀的运用,为整理口诀表做铺垫。提出问题激发学生的学习兴趣和探究欲望。
      任务一:整理乘法口诀表
      引导整理方法
      一一得一
      一二得二、二二得四
      一三得三、二三得六、三三得九
      一四得四、二四得八、三四十二、四四十六
      一五得五、二五一十、三五十五、四五二十、五五二十五
      一六得六、二六十二、三六十八、四六二十四、五六三十、六六三十六
      评价任务:
      完整的整理出1-6的乘法口诀
      评价标准:
      水平一:完整的整理出1-6的乘法口诀
      水平二:完整的整理出1-6的乘法口诀,可以横着整理,也可以竖着整理
      水平三:完整的整理出1-6的乘法口诀,可以横着整理,也可以竖着整理,并能用流利的语言说出来
      设计意图:
      让学生亲自参与乘法口诀表的整理过程,培养他们的自主探究能力和合作交流能力,同时加深对乘法口诀的理解。
      任务二:探究口诀表规律
      引导观察规律
      一一得一
      一二得二、二二得四
      一三得三、二三得六、三三得九
      一四得四、二四得八、三四十二、四四十六
      一五得五、二五一十、三五十五、四五二十、五五二十五
      一六得六、二六十二、三六十八、四六二十四、五六三十、六六三十六
      “第一列的第一个乘数是一,第二列的第一个乘数是二……”以及“每一列的第一个乘数是几,相邻两句口诀的得数就相差几”。
      评价任务:
      找出1-6的乘法口诀的规律
      评价标准:
      水平一:找出1-6的乘法口诀的规律
      水平二:找出1-6的乘法口诀的规律,小组讨论积极
      水平三:找出1-6的乘法口诀的规律,小组讨论积极,结果汇报清晰
      设计意图:
      通过引导学生观察和讨论,让学生自主发现乘法口诀表的规律,培养他们的观察能力和逻辑思维能力,同时利用规律帮助学生更好地记忆口诀。
      任务三:分享记忆方法
      鼓励分享交流
      一一得一
      一二得二、二二得四
      一三得三、二三得六、三三得九
      一四得四、二四得八、三四十二、四四十六
      一五得五、二五一十、三五十五、四五二十、五五二十五
      一六得六、二六十二、三六十八、四六二十四、五六三十、六六三十六
      ‘我喜欢横着记口诀,几的口诀就有几句。’
      ‘我喜欢竖着记口诀,每一列的第一个乘数是几,相邻两句口诀的得数就相差几。

      评价任务:
      找出1-6的乘法口诀的记忆方法
      评价标准:
      水平一:找出1-6的乘法口诀的记忆方法
      水平二:找出1-6的乘法口诀的记忆方法,小组讨论积极
      水平三:找出1-6的乘法口诀的记忆方法,小组讨论积极,结果汇报清晰
      设计意图:
      通过分享记忆方法,拓宽学生的学习思路,让学生在交流中找到适合自己的记忆方法,提高记忆效率。
      课堂小结
      总结课堂内容
      我们今天这节课学习了1-6乘法口诀表的整理、规律和记忆方法;知道了乘法口诀表规律的重要性,它能帮助我们更好地记忆口诀。
      评价标准:
      课堂内容回顾度:☆☆☆
      收获分享质量:☆☆☆
      学习态度积极性:☆☆☆
      设计意图:
      通过课堂总结,帮助学生梳理本节课的知识,强化重点内容,同时了解学生的学习收获,为后续教学提供参考。
      【检测与作业】
      基础作业
      1.完成下面的乘法表。
      2. 小组内说出1 - 6的乘法口诀表的规律。
      3. 小组内说出1 - 6的乘法口诀表的记忆方法。
      4. 制作一张1 - 6的乘法口诀卡片,随时进行复习。
      拓展作业
      1. 用乘法口诀解决生活中的实际问题,如计算家里水果的总数。
      2. 与家长玩乘法口诀接龙的游戏,提高记忆口诀的兴趣。
      3. 尝试自己编写一些乘法口诀的应用题目,并解答。
      【学后反思】
      通过这节课的学习,你学到了哪些数学知识、重要的数学思想和方法。
      这节课还存在哪些问题和困惑?
      单元名称:中国戏法和杂技
      第9课时名称:相关链接乘加 乘减运算
      【课标要求】
      依据《义务教育数学课程标准(2022 年版)》数与代数中关于第一学段(1-2 年级)涉及本单元的学段目标如下:
      能在教师指导下,从日常生活中提出简单的数学问题尝试运用所学的知识和方法解决问题。在解决问题的过程中,感悟分析问题和解决问题的基本方法,感受数学在生活中的应用,形成初步的应用意识。
      对身边与数学有关的事物有好奇心,能参与数学学习活动。在他人帮助下,尝试克服困难,感受数学活动中的成功。了解数学可以描述生活中的一些现象,感受数学与生活有密切联系,感受数学美。能倾听他人的意见,尝试对他人的想法提出建议。(p12)
      本课时的主题是:数与运算、数量关系
      内容要求:
      1、探索乘法的算理与算法,会简单的整数乘法。(p18)
      2、在解决生活情境的问题中,体会数和运算的意义,形成初步的符号意识、数感、运算能力和推理意识。(p18)
      学业要求:
      能在熟悉的生活情境中运用数和数的运算,合理表达简单的数量关系,解决简单的问题。
      能在解决问题的过程中,体会解决问题的道理,解释计算结果的实际意义,感悟数学与现实世界的关联,形成初步的模型意识和应用意识。
      教学提示:
      通过创设简单的情境, 提出合适的问题,引导学生发现数量关系;利用画图、实物操作等方法,引导学生用学过的知识表达情境中的数量关系,形成初步的应用意识。(p20)
      学业质量:
      结合现实生活情境,尝试用数学语言描述生活中的实际问题,运用所学的数学知识和方法解决问题,形成初步的数感和应用意识。
      通过操作、游戏等丰富多彩的活动,对数学产生一定的好奇心,形成学习数学的兴趣和初步的合作交流意识与独立思考的学习习惯。
      本课时要落实的核心素养是:
      符号意识、推理意识、数据意识、模型意识和应用意识。(p7)
      【学习目标】
      1.结合“小正方体和小圆片”具体情境,通过合作学习、自主探究等活动理解乘加、乘减的意义,能正确进行乘加、乘减的计算。
      2.理解和掌握乘加、乘减混合运算的运算顺序。
      3.经历解决实际问题的过程形成初步的应用意识,体会数学与生活的联系。
      【教学重点】
      理解和掌握乘加、乘减混合运算的运算顺序
      【教学难点】经历解决实际问题的过程形成初步的应用意识,体会数学与生活的联系
      【学习过程】
      热身:
      任务1:一共有多少个小正方体?
      出示情境图,分析数学信息、提出数学问题。
      评价任务(1)
      评价标准(最高)
      想一想;你想用什么方法列式计算?
      做一做:把你的想法记录在你的学习单上。
      (3)说一说:把你的想法清晰有序的分享给大家。
      水平一:能正确列出算式。
      水平二:计算结果正确并清晰说出解题思路。

      交流算法,体会算法多样化
      (1)每行的小正方体的个数连加。5+5+5+2=17(个)
      (2)前三行一共有 5×3=15(个),再加上第四行的 2 个,15+2=17(个)
      (3)先算 3 个 5 是多少,再加上 2 个。5×3+2=17(个)
      2对比算法,理解算理
      (1)我们发现第三种做法只有一个算式,既有乘法又有加法。结合图形来理解这个算式,“5×3”表示前三行一共有多少,也就是 3 个 5 是多少,“5×3+2”表示比 3 个 5多 2。这种算式就是乘加算式。
      (2)也可以把第四行也看成 5 个,先算 4 个 5 是多少,再减去 3 个。5×4—3=17(个),先算 4 个 5 是多少,再减去 3 个。这个算式的意义是:比 5 个 4 少 3。这种算式就是乘减算式。
      3.探究乘加、乘减的运算顺序
      +
      5 × 3 + 2 = 117 5 × 4 - 3=17
      -
      15 20
      先算5×3,
      再用5×3的积加2。 先算5×4,再用5×4的积减3。
      4.总结
      在乘加、乘减算式中,要先算乘法,再算加法或减法。
      任务2:一共有多少个小圆片?
      评价任务2
      评价标准(最高)
      想一想;你想用什么方法列式计算?
      做一做:把你的想法记录在你的学习单上。
      (3)说一说:把你的想法清晰有序的分享给大家。
      水平一:能正确列出算式。
      水平二:计算结果正确并清晰说出解题思路。
      学生独立完成。
      课堂小结:
      1.只有乘法和加法的算式是乘加算式;只有乘法和减法的算式是乘减算式。
      2.计算乘加、乘减算式时,要先算乘法,后算加、减法。
      3.解决问题时,要根据题目信息,灵活选择不同的方法进行解决。
      【检测与作业】
      1、评价样题一(检测目标1)
      2、评价样题二(检测目标1、2)
      3、评价样题三(检测目标1、2、3)
      【学后反思】
      通过这节课的学习,你学到了哪些数学知识、重要的数学思想和方法。
      这节课还存在哪些问题和困惑?
      单元名称:中国的戏法和杂技--表内乘法(一)
      第10课时名称:我学会了吗
      【课标要求】
      依据《义务教育数学课程标准(2022年版)》数与代数中关于第一学段(1-2年级)涉及本课时的学段目标如下:
      经历简单的数的抽象过程,形成初步的数感、符号意识和运算能力。能在教师指导下,从日常生活中提出简单的数学问题尝试运用所学的知识和方法解决问题。在解决问题的过程中,感悟分析问题和解决问题的基本方法,感受数学在生活中的应用,形成初步的应用意识。
      对身边与数学有关的事物有好奇心,能参与数学学习活动。在他人帮助下,尝试克服困难,感受数学活动中的成功。了解数学可以描述生活中的一些现象,感受数学与生活有密切联系,感受数学美。能倾听他人的意见,尝试对他人的想法提出建议。(p12)
      本课时的主题是:数与运算
      内容要求:
      1、数与运算
      探索乘法的算理和算法,会简单的整数乘法。在解决生活情境问题的过程中,体会到数与运算的意义,形成初步的符号意识、数感、运算能力和推理意识。(p18)
      2、数量关系
      在简单的生活情境中,运用数和数的运算解决问题,能解释结果的实际意义,形成初步的应用意识。(p19)
      学业要求:
      知道乘法是加法的简便运算;能熟练口算表内乘法,形成初步的运算能力;能在熟悉的生活情境中运用数和数的运算,合理表达简单的数量关系,解决简单的问题,体会解决问题的道理,解释计算结果的实际意义,感悟数学与现实世界的联系,形成初步的模型意识和应用意识。(p19)
      教学提示:
      在具体情境中,启发学生理解乘法是加法的简便运算。在教学活动中,始终关注学生的运算能力和推理意识的形成与发展。(p20)
      学业质量:
      结合现实生活情境,尝试用数学语言描述生活中的实际问题,运用所学的数学知识和方法解决问题,形成初步的数感和应用意识。
      通过操作、游戏、制作等丰富多彩的活动,对数学产生一定的好奇心,形成学习数学的兴趣和初步的合作交流意识与独立思考的学习习惯。(p81)
      本课时要落实的核心素养是:
      数感、符号意识、运算能力、推理意识、数据意识、模型意识和应用意识。(p7)
      【学习目标】
      1.复习归纳表内乘法(一)的过程,理解每句口诀的含义。熟练记忆表内乘法(一)的乘法口诀,并能准确计算表内乘法(一)的乘法算式。
      2.经历对本单元知识的回顾与整理过程,梳理乘法口诀的应用方法,感悟数学和知识之间的内在联系,自我反思和知识总结能力。
      3.体验乘法与日常生活的密切联系,在解决问题的过程中,进一步体验数学与生活的联系,养成合作参与的意识,感受探索的乐趣。
      【教学重点】
      经历对本单元知识的回顾与整理过程,梳理乘法口诀的应用方法,感悟数学和知识之间的内在联系,自我反思和知识总结能力
      【教学难点】体验乘法与日常生活的密切联系,在解决问题的过程中,进一步体验数学与生活的联系,养成合作参与的意识,感受探索的乐趣
      【学习过程】
      热身:
      游戏一:乘法拳 (拍手游戏)
      这是一个两人对战游戏,锻炼你的反应速度和口诀熟练度。
      玩法:
      1. 两人面对面,双手准备击掌。
      2. 游戏开始,一起有节奏地拍手(比如先自己拍一下,再和对方对拍一下)。
      3. 在某一轮中,其中一人可以在击掌的同时,说出一句乘法口诀的前半部分,例如 “三六”。
      4. 另一人必须在下次击掌前,迅速说出答案 “十八”。
      5. 如果说对了,游戏继续;如果卡壳或说错,就算输一分。
      趣味点: 节奏会越来越快,非常刺激!你也可以突然出击,打乱对方的节奏。
      任务1:回顾整理表内乘法(一)的相关知识点。
      评价任务1
      评价标准
      1、浏览第二单元:14页到35页的内容,总结出表内乘法(一)的主要知识点。
      2、在学习的过程中,还有哪些问题不明白?
      水平一:规定时间内能正确说出口诀。
      水平二:规定时间内能正确说出口诀,计算结果不全正确,并能订正。
      水平三:规定时间内能正确说出口诀,计算结果正确。
      全班反馈交流形成知识结构图。
      怎样整理呢?先整理1的口诀,再依次整理2-6的口诀。把1-6的口诀按顺序整理到一个表里。
      口诀越学越多,怎样记呢?有规律吗?
      横着看,1的口诀有一句,2的口诀有两句,3的口诀有三句,4的口诀有四句,5的口诀有五句,六的口诀有六句。
      竖着看,第一列的第一个乘数是一,第二列的第一个乘数是二,第三~六列的第一个乘数分别是三~六。
      我发现,竖着看,每一列的第一个乘数是几,相邻两句口诀的得数就相差几。
      口诀表中的规律,能帮助我们更好地记忆口诀。
      你喜欢用什么方法记口诀?与同学分享一下吧!
      我喜欢横着记口诀,几的口诀就有几句。
      我喜欢竖着记口诀,每一列的第一个乘数是几,相邻两句口诀的得数就相差几。
      任务1:巩固练习
      评价任务2
      评价标准(最高)
      1、能根据乘法算式说出算式所表达的意思。
      2、能根据口诀正确的列式并计算出结果。
      水平一:规定时间内能正确说出口诀。
      水平二:规定时间内能正确说出口诀,计算结果不全正确,并能订正。
      水平三:规定时间内能正确说出口诀,计算结果正确。
      1.基本练习、巩固新知(检测目标1)
      2.综合练习、应用新知(检测目标2)
      3.拓展练习、发展新知(检测目标3)
      梳理总结、提升认识
      通过本节课的学习,你有了哪些收获?
      1.表内乘法(一)乘法口诀表有很多规律,能帮助我们更好地记忆口诀。
      2.几的乘法口诀就有几句,1~6的乘法口诀一共有21句。
      3.每一列的第一个乘数是几,相邻两句口诀的得数就相差几。
      同学们课下可以反思一下自己整节课的表现,自己在小组交流、倾听、做题等方面能达到一个什么等级。以后有什么需要改进的地方。
      【检测与作业】(时间:10分钟,每题5分,共15分。)
      1.评价样题一(检测目标1)
      2.评价样题二(检测目标2)
      3.评价样题三(检测目标3)
      【学后反思】
      1、通过这节课的学习,你学到了哪些数学知识、重要的数学思想和方法。
      2、这节课还存在哪些问题和困惑?
      单元名称:中国戏法和杂技——表内乘法
      第11课时名称:分类数图形
      【课标要求】
      《义务教育数学课程标准》(2022年版)中关于(有序数图形)有如下要求:
      核心素养:
      几何直观、逻辑推理能力等。(P7)
      内容要求:
      1.图形的认识与测量
      (1)通过实物和模型辨认简单的立体图形和平面图形,能对图形分类,会用简单图形拼图。
      (2)在图形认识与测量的过程中,形成初步的空间观念和量感。(P28)
      学业要求:
      1.图形的认识与测量
      能辨认长方形、正方形、平行四边形、三角形、圆等平面图形,能直观描述这些平面图形的特征。能根据描述的特征对图形进行简单分类。(P28)
      会用简单的图形拼图,能在组合图形中说出各组成部分图形的名称;能说出立体图形中某一个面对应的平面图形。形成初步的空间观念。(P28)
      教学提示:
      图形的认识与测量的教学。结合低年级学生的年龄特点,充分利用学生在幼儿园阶段积累的有关图形的经验,以直观感知为主。(P29)
      图形的认识教学要选用学生身边熟悉的素材,鼓励学生动手操作,感知立体图形和平面图形的特点以及这两类图形的关联,引导学生经历图形的抽象过程,积累观察物体的经验,形成初步的空间观念。(P29)
      学业质量:
      能结合现实生活中的事物,认识并描述常见的立体图形和平面图形特征,会对常见物体的长度进行测量,形成初步的空间观念和量感。(P81)
      结合现实生活情境,尝试用数学语言描述生活中的实际问题,运用所学的数学知识和方法解决问题,形成初步的数感、量感和应用意识。通过操作、游戏、制作等丰富多彩的活动,对数学产生一定的好奇心,形成学习数学的兴趣和初步的合作交流意识与独立思考的学习习惯。(P81)
      【学习目标】
      1.结合“数窗户”的具体情境,通过观察、操作、比较等方式,掌握分类数图形的方法,发展几何直观。
      2.通过数一数、分一分、算一算等方法,体会有顺序去数做到不重复不遗漏的探究过程,发展有序思想,渗透分类思想,形成推理意识。
      3.通过运用分类数图形的知识解决问题的过程,体验数学学习乐趣,感受分类数图形在生活中的广泛应用,提高应用意识。
      【教学重点】利用探究分类数图形的方法解决问题,并通过检测与作业,检验学生学习效果
      【教学难点】结合“两个小朋友观察窗户”的现实情境,通过观察、操作、比较等方式,掌握分类数图形的方法。
      【学习过程】
      热身:
      1.复习回顾:
      数一数,填一填。(怎样才能不重复不遗漏)
      怎样才能做到不重复不遗漏呢?
      2.出示信息窗
      图形在我们的生活中无处不在。瞧,这窗户上面有什么图形?(长方形) 那你能提出什么数学问题呢?
      问题提出:窗户上一共有多少个长方形?
      任务:
      数窗户上的长方形个数。
      评价任务
      评价标准
      1.想一想:怎样数?
      2.做一做:用数一数、分一分、算一算等方法,数出有多少个长方形。
      3.说一说:把你的想法在组内交流。
      水平一:能正确数出长方形的个数。
      水平二:能按顺序准确数出长方形的个数。
      水平三:能按顺序准确数出长方形的个数。并能清晰的表达出来。
      汇报交流:
      1.有4个长方形,分别有3个,还有1个大长方形。
      2.有6个。按从左到右的顺序。首先,第一个长方形为起点,依次手拉手,可以得到3个长方形。再用第二个长方形为起点,依次手拉手,可以得到2个长方形。再次用第三个为起点,可以得到1个长方形。最后把结果相加3+2+1=6(个)。
      2.按从小到大的顺序数的。
      先数小长方形有:3个
      再数中长方形有:2个
      最后数最大的长方形有:1个。
      把最后的结果合起来:共6个。

      小结:为了不重复不遗漏,我们可以按顺序数图形。
      总结提升:
      为了方便简洁,我们可以给每个图形编上号码。



      一个图形组成的长方形有:①、②、③ 共3个
      二个图形组成的长方形有:①②、②③ 共2个
      三个图形组成的长方形有:①②③ 共1个
      一共有:3+2+1=6(个)
      小结:先分类再按顺序数图形这就是分类数图形的方法。
      评价样题:
      你能数出现在有多少个长方形吗?




      一个图形组成的长方形有:①、②、③、④ 4个
      两个图形组成的长方形有:①②、②③、③④ 3个
      三个图形组成的长方形有:①②③、②③④ 2个
      四个图形组成的长方形有:①②③④ 1个
      一共4+3+2+1=10(个)
      课堂小结:
      巩固练习:
      1.数一数,图中有多少个长方形?(检测目标1)
      ( )个
      2.数一数,图中各有多少条线段?(检测目标1和2)
      ( )条

      ( )条
      ( )条

      ( )条
      3.魔方每个面上有多少个正方形?(检测目标3)

      【检测与作业】
      要求:3分钟独立完成,共10★。8-10★优秀,6-7★良好,5★合格,4★以下需努力。
      1.数一数,图中各有多少个三角形?( 2★)(检测目标1)
      2.数一数,图中各有多少个角?( 4★)(检测目标1和2)
      ( )个 ( )个
      3.数一数,图中一共有多少个正方形?( 4★)(检测目标1、2、3)

      【学后反思】
      1.通过这节课的学习,你学到了哪些数学知识、重要的数学思想和方法?
      2.绘制本节课知识的思维导图。
      命题目的:第二单元:表内乘法(一)
      1.考查基础知识点的掌握情况:围绕乘法的意义、1-6的乘法口乘加乘减等内容,检验学生是否建立符号意识,熟记乘法口诀。
      2.强化1-6的乘法口诀的运算与应用能力:通过口算题考查基础计算技能,同时结合生活情境设计解答题,检验学生将乘法运用于解决简单实际问题的能力,培养观察、分析、理解、应用等能力,感知数学在生活中的应用价值,激发学习数学的兴趣,培养用数学眼光观察生活的意识。
      3.全面综合检测学习效果:通过填空、判断、选择、口算、操作、解答等多种题型,从不同角度检测学生对乘法的意义、1-6的乘法口诀、乘加乘减等知识点的掌握程度,为后续数学学习7-9的乘法口诀夯实基础。
      考察内容
      认知水平维度(用“√”勾选)
      其他考量
      大观念
      记忆
      理解
      应用
      分析
      评价
      创造
      题型
      核心素养
      评分标准
      理解乘法的意义





      填空判断
      看图列算式
      数感
      符号意识
      分析有理有据列式正确
      理解熟记1-6的乘法口诀





      口算填空判断
      数感
      符号意识
      运算能力
      计算正确分析有理有据
      利用乘法口诀解决问题



      解决问题
      数感
      符号意识运算能力分析推理应用能力
      正确列式解答
      测试时间: 40 分钟
      1.单元设计依据
      【课标要求】
      【内容要求】
      1. 数与运算
      (1)在具体情境中,了解四则运算的意义,感悟运算之间的关系。
      (2)理解乘法是加法的简便运算,熟练口算表内乘除法。
      (3)在解决生活情境问题的过程中,体会数和运算的意义,形成初步的符号意识、数感、运算能力和推理意识。
      2.数量关系
      (1)在简单的生活情境中,运用数和数的运算解决问题,能解释结果的实际意义,形成初步的应用意识。
      (2)探索用数或符号表达简单情境中的变化规律。
      【学业要求】
      1. 数与运算
      能描述四则运算的含义,知道乘法是加法的简便运算、除法是乘法的逆运算;形成初步的运算能力。
      2. 数量关系
      能在熟悉的生活情境中运用数和数的运算,合理表达简单的数量关系,解决简单的问题。
      【教学提示】
      第一学段是学生进入小学学习的开始,要充分考虑学生在幼儿园阶段形成的活动经验和生活经验,遵循本阶段学生的思维特点和认知规律,为学生提供生动有趣的活动,更好地完成从幼儿园阶段到小学阶段的学习过渡。
      数与运算的教学。数的认识与数的运算具有密切的联系,既要注重各自的特征,也要关注二者的联系。数的认识是数的运算的基础,通过数的运算有助于学生更好地认识数。
      数的运算教学应让学生感知数的加减运算要在相同数位上进行,体会简单的推理过程。引导学生通过具体操作活动,利用对应的方法理解加法的意义,感悟减法是加法的逆运算;在具体情境中,启发学生理解乘法是加法的简便运算,感悟除法是乘法的逆运算。在教学活动中,始终关注学生运算能力和推理意识的形成与发展。
      数量关系的教学。通过创设简单的情境,提出合适的问题,引导学生发现数量关系;利用画图、实物操作等方法,引导学生用学过的知识表达情境中的数量关系,体会几何直观,形成初步的应用意识。
      【学情分析】
      一、学生已有知识基础
      1.加法基础:
      学生已熟练掌握100以内加减法,理解"相同加数连加"的计算(如3+3+3=9),这是乘法学习的基石。
      需关注部分学生对"几个几"表述的理解是否清晰(如4个2是多少)。
      2.初步乘法经验:
      部分学生通过生活经验或学前教育接触过乘法口诀,但可能仅停留在机械记忆,缺乏对意义的理解。
      二、学习难点预测
      1.概念理解困难:
      乘法意义的抽象性(如"3×4"既可表示3个4相加,也可表示4个3相加)。
      易混淆"乘数"与"积"的概念,尤其在解决问题时。
      2.口诀记忆与应用:
      口诀背诵易出现顺序混淆(如"六七四十二"记作"六八四十二")。
      逆向运用困难(如"几乘6等于24")。
      3.实际问题迁移:
      难以将生活情境转化为乘法算式(如"每组5人,有4组,共有多少人?")。
      2.单元设计创意
      一、情境创设:故事化+游戏化驱动
      1. 主情境:
      变魔术和杂技,理解乘法的意义,探究乘法口诀的方法。
      2. 辅助情境:
      “乘法小火车”:每节车厢标有乘法算式(如2×3、4×5),学生需按顺序“接龙”回答,帮助火车顺利到站。
      二、任务分解:分层活动与实操结合
      层级
      任务类型
      具体活动
      能力目标
      基础层
      理解乘法意义
      用积木摆“几个几”(如3个2),列算式并实物验证。
      建立“乘法是加法的简便运算”概念。
      进阶层
      口诀记忆与应用
      “跳格子游戏”:地面画乘法口诀表,学生跳到对应格子并快速回答(如跳到“3×4”需喊“12”)。
      熟练记忆口诀,提高速度。
      拓展层
      解决实际问题
      设计“班级采购清单”(如每人需要3颗糖,全班8人需要多少颗?)。
      从具体情境中抽象出乘法模型。
      三、进阶理解:从具象到抽象的思维工具
      1. 问题链设计:
      基础问题:4个2相加,用乘法怎么表示?
      进阶问题:为什么3×5和5×3的结果相同?(通过摆方格图或阵列观察交换律)。
      挑战问题:如果1个花瓶插6朵花,7个花瓶的花够不够装饰50朵花的展台?
      2. 可视化工具:
      “阵列图”:用点子图或方格纸绘制3行4列的阵列,理解3×4=12。
      “乘法转盘”:制作可旋转的转盘,内圈为乘数,外圈为积,动态匹配算式与结果。
      四、作业设计:分层+生活化+趣味性
      1. 基础作业(必做):
      “口诀闯关卡”:完成口诀填空表(如“三七____”),并录制1分钟口诀背诵视频。
      “家庭小调查”:找出家中用乘法计算的物品(如鞋子的双数、碗筷的只数)。
      2. 实践作业(选做):
      “乘法日记画”:用漫画记录一天中遇到的乘法问题(如“妈妈买了4袋面包,每袋5个”)。
      “创意算式”:用自然物(树叶、石子)摆出乘法算式并拍照。
      3. 挑战作业(延伸):
      “设计乘法桌游”:用卡纸制作简易乘法棋盘,玩家通过答题前进(如答对“6×7”前进6步)。
      五、反思设计:多元评价与成长追踪
      1. 学生反思:
      “自评小卡片”:完成句子:“我今天学会了______,但我还想知道______。”
      2. 教师反思:
      “错误分析墙”:收集学生常错的口诀或应用题,归类分析(如混淆“6×8”和“7×8”)。
      3. 延伸思考:
      关联后续单元:乘法如何帮助解决除法问题?(如“3×4=12”对应“12÷3=4”)。
      3.教学实施建议
      1.具象化引入概念:
      利用实物(小棒、圆片)或图形(阵列图)演示"几个几",建立乘法与加法的联系。
      设计对比练习(如2+2+2 vs 2×3),强化乘法是"简便运算"的意识。
      2. 分阶段掌握口诀:
      逐步记忆:先学1-5的口诀(与生活联系紧密),再学6-9,避免一次性。
      游戏化巩固:口诀接龙、卡片配对、乘法转盘等。
      理解性记忆:通过"跳数数"(如5,10,15…)推导口诀。
      3.强化问题解决能力:
      提供多样化情境题(如分组、排列、购物),引导学生用"圈一圈""画一画"的方式分析数量关系。
      对比乘法和加法的适用场景(如"3个小朋友每人2颗糖"vs"3个小朋友共有6颗糖")。
      4. 易错点针对性练习:
      口诀混淆:专项对比练习(如"四六二十四"vs"四七二十八")。
      符号混淆:设计"+""×"混合算式(如2×3 vs 2+3)。
      单位量理解:通过图示区分"每份数"和"份数"(如苹果图:5盘每盘3个 vs 3盘每盘5个)。
      参考资料
      数学课程标准(2022年版)
      青岛版二年级上册数学教师教学用书
      青岛版二年级上册数学课本

      相关教案

      数学青岛版(2024)二 中国戏法和杂技——表内乘法(一)教案及反思:

      这是一份数学青岛版(2024)二 中国戏法和杂技——表内乘法(一)教案及反思,共77页。教案主要包含了课标要求,学习目标,教学重点,教学难点,学习过程,一、你敢挑战吗?,二、你需要学什么?,三、你将学会什么?等内容,欢迎下载使用。

      小学数学青岛版(2024)二年级上册(2024)二 中国戏法和杂技——表内乘法(一)表格教学设计:

      这是一份小学数学青岛版(2024)二年级上册(2024)二 中国戏法和杂技——表内乘法(一)表格教学设计,共3页。教案主要包含了情景设计,导入新课,自主活动,探索新知,当堂训练,课堂总结,布置作业等内容,欢迎下载使用。

      青岛版(2024)二年级上册(2024)二 中国戏法和杂技——表内乘法(一)表格教案:

      这是一份青岛版(2024)二年级上册(2024)二 中国戏法和杂技——表内乘法(一)表格教案,共5页。教案主要包含了情境设计,导入新课,自主活动,探索新知,当堂训练,课堂小结,布置作业等内容,欢迎下载使用。

      资料下载及使用帮助
      版权申诉
      • 1.电子资料成功下载后不支持退换,如发现资料有内容错误问题请联系客服,如若属实,我们会补偿您的损失
      • 2.压缩包下载后请先用软件解压,再使用对应软件打开;软件版本较低时请及时更新
      • 3.资料下载成功后可在60天以内免费重复下载
      版权申诉
      若您为此资料的原创作者,认为该资料内容侵犯了您的知识产权,请扫码添加我们的相关工作人员,我们尽可能的保护您的合法权益。
      入驻教习网,可获得资源免费推广曝光,还可获得多重现金奖励,申请 精品资源制作, 工作室入驻。
      版权申诉二维码
      小学数学青岛版(2024)二年级上册(2024)电子课本 新教材

      二 中国戏法和杂技——表内乘法(一)

      版本: 青岛版(2024)

      年级: 二年级上册(2024)

      切换课文
      欢迎来到教习网
      • 900万优选资源,让备课更轻松
      • 600万优选试题,支持自由组卷
      • 高质量可编辑,日均更新2000+
      • 百万教师选择,专业更值得信赖
      微信扫码注册
      手机号注册
      手机号码

      手机号格式错误

      手机验证码 获取验证码 获取验证码

      手机验证码已经成功发送,5分钟内有效

      设置密码

      6-20个字符,数字、字母或符号

      注册即视为同意教习网「注册协议」「隐私条款」
      QQ注册
      手机号注册
      微信注册

      注册成功

      返回
      顶部
      精选专题 初中月考 教师福利
      添加客服微信 获取1对1服务
      微信扫描添加客服
      Baidu
      map