所属成套资源:沪科版数学2024七年级上册 课件+教案+导学案+练习
沪科版(2024)七年级上册(2024)三元一次方程组及其解法示范课课件ppt
展开
这是一份沪科版(2024)七年级上册(2024)三元一次方程组及其解法示范课课件ppt,文件包含35三元一次方程组及其解法ppt、35三元一次方程组及其解法2教案docx、35三元一次方程组及其解法练习doc、35三元一次方程组及其解法学案docx等4份课件配套教学资源,其中PPT共19页, 欢迎下载使用。
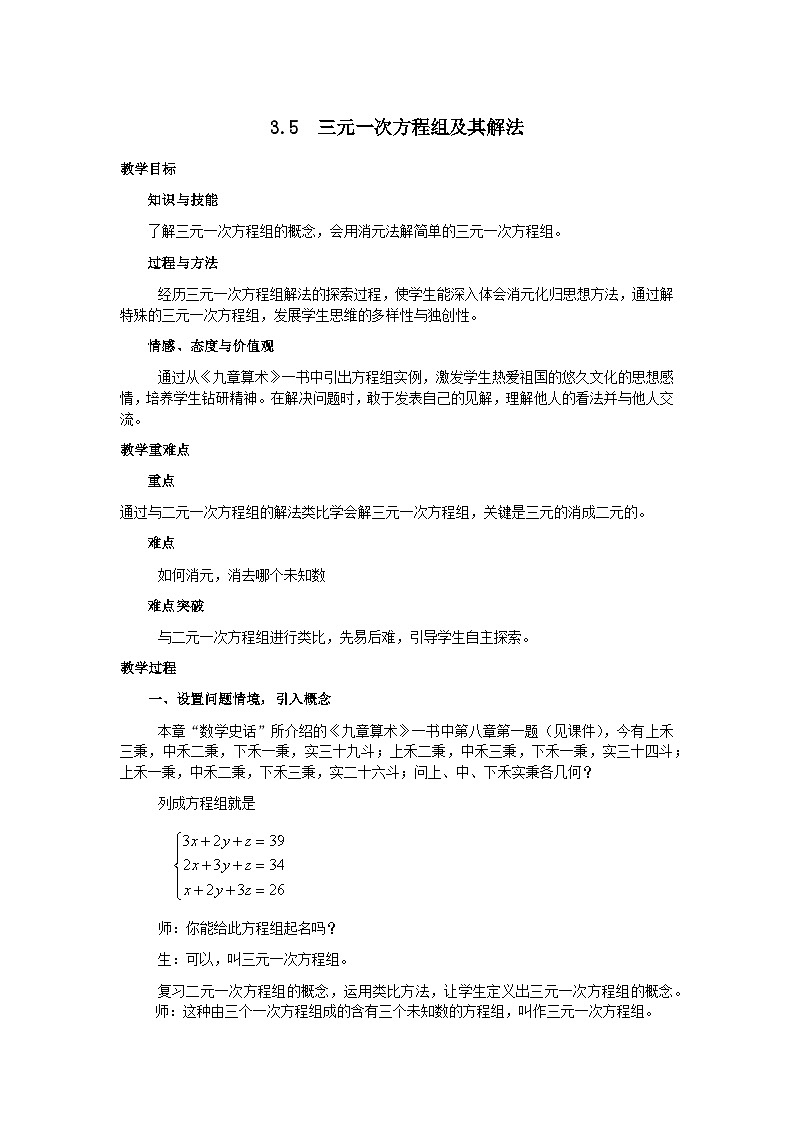
3.5 三元一次方程组及其解法
1.理解三元一次方程(组)解的概念;2.能解简单的三元一次方程组.(重点、难点)
三个小动物年龄之和为26岁
流氓兔年龄的2倍加上米老鼠的年龄之和比加菲猫大18岁
问题1:题中有未知量?你能找出哪些等量关系?
每一个未知量都用一个字母表示
(1)流氓兔的年龄+加菲猫的年龄+米老鼠的年龄=26
(2)流氓兔的年龄-1=加菲猫的年龄
(3)2×流氓兔的年龄+米老鼠的年龄=加菲猫的年龄+18
问题2:观察列出的三个方程,你有什么发现?
因三个小动物的年龄必须同时满足上述三个方程,故将三个方程联立在一起.
由三个一次方程组成的含三个未知数的方程组,叫做三元一次方程组.
下列方程组不是三元一次方程组的是 ( )
[注意] 组成三元一次方程组的三个一次方程中,不一定要求每一个一次方程都含有三个未知数.
(1)回顾解二元一次方程组的思路。
(2)如何解三元一次方程组?
(3)消元方法: ① 代入法(代入消元法) ② 加减法(加减消元法)
通过消元,将三元一次方程组的问题转化为二元一次方程组的问题
归纳:通过消元,将一个较复杂的三元一次方程组化为简单易解的阶梯型方程组,从而通过回代得出其解,整个求解过程就称为用消元法解三元一次方程组.
将y、z的值代入中,得x=3.
通过消元,将二元一次方程组的问题转化为一元一次方程组的问题
例2 解《九章算术》第八章第一题的方程组
-,×3-,得
例3 幼儿营养标准中要求每一个幼儿每天所需的营养量中应包含35单位的铁、70单位的钙和35单位的维生素.现有一批营养师根据上面的标准给幼儿园小朋友们配餐,其中包含A、B、C三种食物,下表给出的是每份(50g)食物A、B、C分别所含的铁、钙和维生素的量(单位)
(1)如果设食谱中A、B、C三种食物各位x、y、z份,请列出方程组,使得A、B、C三种食物中所含的营养量刚好满足婴儿营养标准中的要求. (2)解该三元一次方程组,求出满足要求的A、B、C的份数.
解:(1)设食谱中A,B,C三种食物各x,y,z份,由该食谱中包含35单位的铁、70单位的钙和35单位的维生素,得方程组
(2)-×4,-,得
通过回代,得 z=2,y=1,x=2.
答:该食谱中包含A种食物2份,B中食物1份,C种食物2份.
2.甲、乙、丙三数的和是26,甲数比乙数大1,甲数的两倍与丙数的和比乙数大18,求这三个数.
相关课件
这是一份初中数学沪科版(2024)七年级上册(2024)整式加减示范课ppt课件,文件包含222去括号添括号ppt、222去括号添括号2教案docx、222去括号添括号练习doc、222去括号添括号学案docx等4份课件配套教学资源,其中PPT共20页, 欢迎下载使用。
这是一份沪科版(2024)七年级上册(2024)线段、射线、直线图片课件ppt,共5页。
这是一份沪科版(2024)七年级上册(2024)近似数多媒体教学课件ppt,共5页。PPT课件主要包含了7近似数,辨一辨,概念学习,近似数,准确数,做一做,合作探究,典例精析,总结归纳,精确到001等内容,欢迎下载使用。
相关课件 更多
- 1.电子资料成功下载后不支持退换,如发现资料有内容错误问题请联系客服,如若属实,我们会补偿您的损失
- 2.压缩包下载后请先用软件解压,再使用对应软件打开;软件版本较低时请及时更新
- 3.资料下载成功后可在60天以内免费重复下载
免费领取教师福利

