


所属成套资源:人教部编版语文七年级下册(2024)课件+教案+学习任务单
语文七年级下册(2024)活板一等奖教学设计及反思
展开 这是一份语文七年级下册(2024)活板一等奖教学设计及反思,共6页。教案主要包含了学习目标,学习任务,课时安排,学习过程,参考译文等内容,欢迎下载使用。
1.借助注释,把握文章的基本内容,积累文言词汇。
2.理清文章结构,了解活字印刷术及其主要特点,学习程序说明。
3.了解活字印刷术,感受我国古代劳动人民的高超智慧和创造才能。
【学习任务】
1.朗读课文,疏通文意
2.细读课文,理清结构
3.细节探究,品析活板
4.品析精神,体悟情感
【课时安排】
2课时
【学习过程】
一、导入新课
同学们,上课之前,我先给大家提个问题。你们知道中华民族举世闻名的四大发明是什么吗?
课件出示
这四大发明,对推动科学文化的发展有重大的作用。其中,活字印刷是北宋庆历年间毕昇发明的。今天,我们就一起学习介绍活字印刷的文章《活板》,看看活字印刷的神奇之处在哪里。
认识作者:
【沈括】(1031一1095),字存中,钱塘(今浙江杭州)人,北宋科学家、政治家。沈括博学多闻,在天文、地理、典制、律历、音乐、医药等方面都有研究。晚年撰写《梦溪笔谈》,《梦溪笔谈》一书包括《笔谈》《补笔谈》《续笔谈》三部分,内容丰富,涉及天文、地理、数学、物理、文艺、历史等多个学科的知识,反映了我国古代特别是北宋时期的科技成就,被英国学者李约瑟誉为“中国科学史”上的坐标。
背景链接:(具体见配套学习任务单)
二、任务开展
任务一:朗读课文,疏通文意
1.读准字音。
学生自读课文,借助工具书给生字或易读错的字注音。
冯瀛(yínɡ)王 毕昇(shēnɡ)
和(huò)纸灰 持就火炀(yánɡ)之 字平如砥(dǐ)
更(ɡēnɡ)互用之 以纸帖(tiè)之 木格贮(zhù)之
沾(zhān)水 与药相粘(zhān) 不若燔(fán)土
用讫(qì)再火令药镕 以手拂(fú)之 为余群从(cónɡ)所得
2.读准节奏。
全班齐读课文,请一位朗读较好的同学范读,其他同学边听边划分朗读节奏。
板印书籍,唐人/尚未/盛为之。自/冯瀛王/始印五经,已后典籍/皆为板本。
庆历中,有/布衣毕昇,又为/活板。其法:用胶泥/刻字,薄/如钱唇,每字/为一印,火烧/令坚。先/设一铁板,其上/以松脂、蜡和纸灰之类/冒之。欲印,则/以一铁范/置铁板上,乃/密布字印,满铁范/为一板,持/就火/炀之;药稍镕,则/以一平板/按其面,则/字平如砥。若止印三二本,未为简易;若/印数十百千本,则/极为神速。常作/二铁板,一板/印刷,一板/已自/布字,此印者/才毕,则第二板已具,更互用之,瞬息可就。每一字/皆有数印,如“之”“也”等字,每字/有二十余印,以备/一板内有重复者。不用,则/以纸/帖之,每韵/为一帖,木格/贮之。有奇字/素无备者,旋刻之,以草火烧,瞬息可成。不以木/为之者,木理/有疏密,沾水/则高下不平,兼/与药相粘,不可取;不若燔土,用讫/再火/令药镕,以手拂之,其印自落,殊/不沾污。
昇死,其印/为余群从/所得,至今宝藏。
3.疏通文意。
【参考译文】
雕版印刷书籍,唐朝人还没有大规模地做。自从冯道开始(用雕版)印五经,以后的典籍,就都是版印书籍了。
庆历年间,有个平民毕昇,又发明了活版。他的方法是:用胶泥刻字,(字)像铜钱的边缘那样薄,每个字做一枚印,用火烧使其坚固。先准备一块铁板,它的上面用松脂、蜡混合纸灰之类的东西覆盖住。想印书,就拿一个铁模子放在铁板上,然后(在其中)密密地排布活字印,排满铁模子就是一版,拿它靠近火烘烤;(等到)松脂、蜡等的混合物稍微熔化了,就用一块平板压在字面上,这样(所有排在铁板上的)活字就平得像磨刀石一样了。如果只印两三本的话,(这种方法)并不简易;但若是印数十乃至成百上千本,就极为神速。通常准备两块铁板,一块用来印刷,一块已经另外排了字,这一版才印完,第二版就已经准备好了,交替使用,很快可以完成。每一个字都有数枚活字印,像“之”“也”等字,每个字有二十多个活字印,用来预备一版之内有重复用字的情况。不用时,就用纸来标记活字,每个韵部做一个标签,用木格(分别)贮存这些活字。有生僻字平常没有准备的,(现场)随即刻一个活字印,用火烧一下,马上可以成型。之所以不用木头做活字印,(是因为)木头的纹理有疏密,沾上水就会高低不平,而且还会和松脂、蜡等相粘,不能取下;不如用泥烧的字印,用完了再用火把松脂、蜡等熔化,用手拂去,字印自己就能脱落,根本不会沾污。
毕昇死后,他的活字印被我的堂兄弟及子侄们得到,珍藏至今。
任务二:细读课文,理清结构
1.学生在熟读课文的基础上,概括各段的主要内容,分析各段之间的逻辑关系。
预设:
第1段:简要交代雕版印刷情况。(①交代雕版印刷的历史,突出“活板”在印刷术发展史上的重大突破和重要意义。②引出文章的介绍重点,也为下文突出活字印刷的特点和优点作铺垫。)
第2段:介绍活字印刷全过程。(刻字、制版、印刷、拆版)
第3段:交代“活板”的下落。(①结构上:照应第2段开头“又为活板”,使文章结构严谨;
②内容上:“至今宝藏”表明这一发明在当时已经引起人们的重视,受到人们的珍爱;也证明毕昇的发明是真实可信的。)
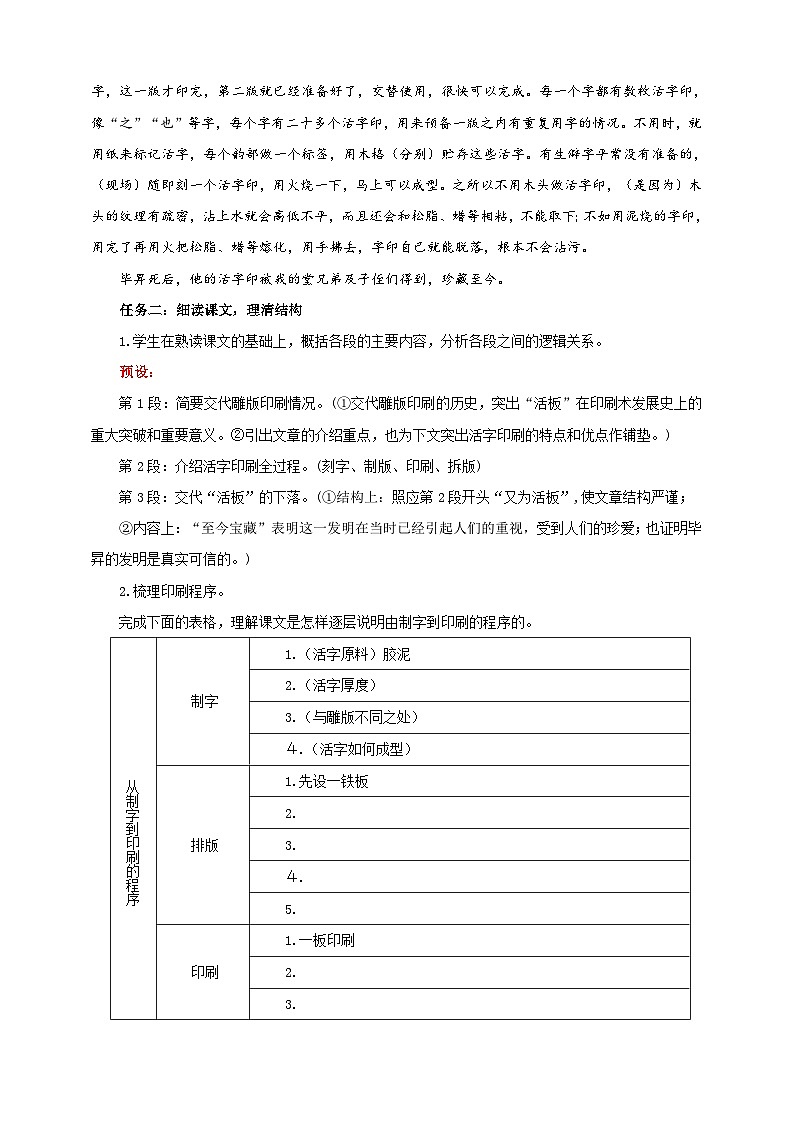
2.梳理印刷程序。
完成下面的表格,理解课文是怎样逐层说明由制字到印刷的程序的。
预设:
3.根据课文内容,绘制活板排版的流程图。
示例:
任务三:细节探究,品析活板
1.在对比中体会活板的“活”。
雕版是活板的基础,与雕版相比,活板有哪些优势?
预设:
2.总结概括活板的“活”具体表现在哪些方面。
预设:
字印活:“每字为一印”,取用灵活。
排版活:“密布字印”,随时排用。
印刷活:“一板……一板……”“更互用之”,统筹用板,提高效率。
印数活:“每一字皆有数印”,以便一板当中多次出现使用。
选用活:“以纸帖之,每韵为一帖,木格贮之”,放在不同的木格中,便于灵活取用。
做法活:“有奇字素无备者,旋刻之”,随时可以增补。
拆版活:“用讫再火令药镕,以手拂之,其印自落,殊不沾污”,可灵活拆板,重复使用。
任务四:品析精神,体悟情感
1.找出文中介绍毕昇的文字,讨论:这个成功发明活字印刷术的人必须具备什么精神?
预设:
“庆历中,有布衣毕昇,又为活板。”作为一介平民,没有地位,看到雕版印刷的不足,敢于革新,有创新精神;富有智慧,有工匠精神。“活”的印刷术,是他智慧的结晶。
2.结合下面助读资料,了解我国印刷术的发展,感悟创新精神。
资料一:吾之活板,尚有不足。囿于生产条件等诸多要吾无以改进。然素,然吾有子孙万代,若能精专于此,定能改良此技艺,使之传于世,便于民。
——毕昇寄语《毕氏活板》
资料二:汉字激光照排系统的奠基人——王选
针对汉字印刷在互联网电子应用中的难点,他开创性地研制了汉字激光照排系统,引发了一场中文印刷业的技术革命,推动了我国报业和印刷出版业的发展。被誉为“中国现代汉字印刷革命的奠基人 ”“告别铅与火,迈入光与电。”
课堂小结
我们在传承中创新,在创新中发展,不断汲取着先人的智慧,书写着新时代的华章。从雕版印刷到活字印刷再当代的数字印刷,我们在传承过程中不断创新发展。科技的制高点在创新,科技创新的希望在青年。愿吾辈之青年,弘创新精神,登科技高峰!
四、课后延学
1.搜集相关资料,了解我国古代和世界印刷历史的相关资料,了解更多的印刷知识。
2.课外阅读《梦溪笔谈》,了解我国古代特别是北宋时期更多的科技成就。
从制字到印刷的程序
制字
1.(活字原料)胶泥
2.(活字厚度)
3.(与雕版不同之处)
4.(活字如何成型)
排版
1.先设一铁板
2.
3.
4.
5.
印刷
1.一板印刷
2.
3.
从制字到印刷的程序
制字
1.(活字原料)胶泥
2.(活字厚度)薄如钱唇
3.(与雕版不同之处)每字为一印,印时,排在铁板上
4.(活字如何成型)用胶泥刻字,火烧令坚
排版
1.先设一铁板
2.以松脂、蜡和纸灰之类冒之
3.以一铁范置铁板上,乃密布字印,满铁范为一板
4.持就火炀之
5.药稍镕,则以一平板按其面,则字平如砥
印刷
1.一板印刷
2.一板已自布字
3.更互用之
雕版
活版
每部书需要许多块木版。
雕刻一套书版要几年。
发现错误不好改正。
按刻好的木版逐块印刷,速度慢。
使用频率高的字,如 “之”“也”,需要一个就要刻一个。
雕版
活板
每部书需要许多块木版。
以一个个活字为单位,按照书稿排字,使用灵活。一个活字块可不断使用,直至不能使用为止。
雕刻一套书版要几年。
制版容易。在铁板上“密布字印,满铁范为一板”。
发现错误不好改正。
发现错误,可以随时改正。
按刻好的木版逐块印刷,速度慢。
常作二板,一板印刷,一板布字。“此印者才毕,则第二板已具,更互用之,瞬息可就。”
使用频率高的字,如 “之”“也”,需要一个就要刻一个。
每字皆有数印,如“之”“也”等使用频率高的字,每字有二十余枚,使用极为方便。
相关教案
这是一份语文七年级下册(2024)活板一等奖教学设计及反思,共6页。教案主要包含了学习目标,学习任务,课时安排,学习过程,参考译文等内容,欢迎下载使用。
这是一份初中语文人教部编版(2024)七年级下册活板教案,共17页。教案主要包含了教材分析,教学设计等内容,欢迎下载使用。
这是一份人教部编版七年级下册活板教案,共10页。教案主要包含了教学目标,重难点,教学过程等内容,欢迎下载使用。

- 1.电子资料成功下载后不支持退换,如发现资料有内容错误问题请联系客服,如若属实,我们会补偿您的损失
- 2.压缩包下载后请先用软件解压,再使用对应软件打开;软件版本较低时请及时更新
- 3.资料下载成功后可在60天以内免费重复下载
免费领取教师福利 






.png)





