人教版 (2019)必修1《分子与细胞》第3节 细胞中的糖类和脂质优秀导学案
展开一、细胞中的糖类
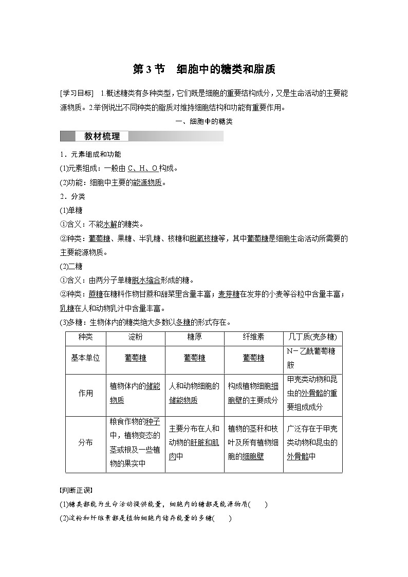
1.元素组成和功能
(1)元素组成:一般由C、H、O构成。
(2)功能:细胞中主要的能源物质。
2.分类
(1)单糖
①含义:不能水解的糖类。
②种类:葡萄糖、果糖、半乳糖、核糖和脱氧核糖等,其中葡萄糖是细胞生命活动所需要的主要能源物质。
(2)二糖
①含义:由两分子单糖脱水缩合形成的糖。
②种类:蔗糖在糖料作物甘蔗和甜菜里含量丰富;麦芽糖在发芽的小麦等谷粒中含量丰富;乳糖在人和动物乳汁中含量丰富。
(3)多糖:生物体内的糖类绝大多数以多糖的形式存在。
判断正误
(1)糖类都能为生命活动提供能量,细胞内的糖都是能源物质( )
(2)淀粉和纤维素都是植物细胞内储存能量的多糖( )
(3)人和动物血液中葡萄糖含量低于正常时,肝糖原、肌糖原便会分解产生葡萄糖及时补充( )
答案 (1)× (2)× (3)×
解析 (1)糖类并不都是细胞内的能源物质,如纤维素是细胞壁的成分,不作为能源物质。
(2)纤维素不能储存能量。
(3)人和动物血液中葡萄糖含量低于正常时,肝糖原会分解产生葡萄糖及时补充,而肌糖原无法直接水解为葡萄糖补充血糖。
任务一:归纳糖类的分类及功能
1.请完善表格
2.细胞中的糖类按化学性质可分为还原糖和非还原糖,请分别列举。
(1)还原糖:葡萄糖、果糖、麦芽糖、乳糖、核糖、脱氧核糖、半乳糖等。
(2)非还原糖:蔗糖、淀粉、糖原、纤维素、几丁质等。
3.请将下列糖类按功能进行划分。
葡萄糖、核糖、脱氧核糖、淀粉、糖原、纤维素、几丁质
(1)细胞生命活动的主要能源物质:葡萄糖。
(2)储能物质:淀粉、糖原。
(3)结构物质:核糖、脱氧核糖、纤维素、几丁质。
1.如图表示糖类的化学组成和种类,下列相关叙述正确的是( )
A.①②③依次代表单糖、二糖、多糖,它们均可继续水解
B.①②均是可被细胞直接吸收利用的小分子物质
C.④⑤分别为纤维素、肌糖原,二者均储存能量,可作为储能物质
D.几丁质是多糖,是昆虫外骨骼的重要成分
答案 D
解析 ①②③依次代表单糖、二糖、多糖,单糖不可继续水解,A错误;①单糖是可被细胞直接吸收利用的小分子物质,②二糖不是,B错误;④⑤分别为纤维素、肌糖原,肌糖原可储存能量,可作为储能物质,纤维素是植物细胞壁的主要成分,不储存能量,C错误。
2.下列关于糖类化合物的叙述,正确的是( )
A.蔗糖和麦芽糖属于二糖,糖原是植物体内重要的储能物质
B.淀粉、糖原、纤维素都是由葡萄糖聚合而成的多糖
C.葡萄糖、果糖、半乳糖都具有还原性,但元素组成不同
D.蔗糖、麦芽糖、乳糖都可与斐林试剂反应生成砖红色沉淀
答案 B
解析 蔗糖和麦芽糖属于二糖,糖原是动物体内重要的储能物质,A错误;葡萄糖、果糖、半乳糖的组成元素都是C、H、O,C错误;斐林试剂用来检测还原糖,蔗糖是非还原糖,不能与斐林试剂反应生成砖红色沉淀,D错误。
二、细胞中的脂质
1.元素组成:主要是C、H、O,有些还含有N、P。相对于糖类,脂质分子中氧含量低,氢含量高。
2.性质:脂质通常不溶于水,而溶于脂溶性有机溶剂。
3.分类和功能
4.糖类和脂质的相互转化
糖类和脂肪之间的转化程度是有明显差异的。糖类在供应充足的情况下,可以大量转化为脂肪;而脂肪一般只在糖类代谢发生障碍,引起供能不足时,才会分解供能,而且不能大量转化为糖类。
判断正误
(1)苏丹Ⅲ染液可以将脂质染成橘黄色( )
(2)脂质存在于所有细胞中,脂肪只存在于动物的脂肪细胞中( )
(3)磷脂由C、H、O三种元素构成,是构成细胞膜的重要成分( )
答案 (1)× (2)× (3)×
解析 (1)脂质有脂肪、磷脂、固醇等,而苏丹Ⅲ染液可以将脂肪染成橘黄色。
(2)磷脂是组成细胞膜的重要成分,故脂质存在于所有细胞中,但脂肪不只存在于动物脂肪细胞中,植物细胞中也有。
(3)磷脂除了含有C、H、O三种元素外,还含有N、P元素。
任务二:脂质的分类及功能
1.请结合教材P26图2-6脂肪分子式,回答下列问题:
(1)相同质量的糖类和脂肪相比,在元素组成上有以下特点:脂肪和糖类的组成元素都是C、H、O,但是脂肪的氢含量高,氧含量低。
(2)与糖原相比,脂肪是良好的储能物质的原因是:
①与糖类相比,脂肪分子中氧含量远远低于糖类,氢含量更高,所以等质量的糖类和脂肪彻底氧化分解时,脂肪消耗的氧气多,产生的水多,释放的能量多。
②单位质量的脂肪的体积比糖原的小很多,有利于储藏。
2.植物细胞中也有脂肪,请据图分析导致花生油为液态,猪油为固态的原因。
提示 动物脂肪大多含有饱和脂肪酸,室温时呈固态。植物脂肪大多含有不饱和脂肪酸,室温时呈液态。
资料拓展 必需脂肪酸和反式脂肪酸
必需脂肪酸是指一些脂肪酸对维持身体的机能不可缺少,但是机体又不能合成,必须从食物中获取的脂肪酸。它们通常都是一些不饱和脂肪酸,例如:ω-3、ω-6以及最为知名的DHA(俗称脑黄金)。不饱和脂肪酸链上的双键上两个碳原子结合的两个氢原子,如果在同侧,我们则称之为顺式不饱和脂肪酸(如图1),这是自然界中绝大多数不饱和脂肪酸的存在形式。反之,如果与双键上两个碳原子结合的两个氢原子,分别位于两侧,则称之为反式脂肪酸(如图2)。反式脂肪酸能够增加食品的口感和美味,成本更加低廉,常见的饼干、糕点、奶茶、炸薯条等,其中含量比较高。由于反式脂肪酸会增加人体血液的黏稠度和凝聚力,容易导致血栓的形成,所以健康的饮食习惯应该控制摄入反式脂肪酸。
3.为什么儿童晒太阳能预防佝偻病?
提示 日光中的紫外线能使皮肤表皮细胞中的胆固醇转变为维生素D(两者均为固醇类物质),而维生素D可促进肠道对钙、磷的吸收,在一定程度上可预防佝偻病的发生。
4.给家畜、家禽提供富含糖类的饲料,为什么会起到“肥育”的效果?
提示 细胞中的糖类和脂肪是可以相互转化的,动物从体外吸收的多余糖类可以在体内转变成脂肪。
3.下列关于脂质的叙述正确的是( )
A.磷脂由C、H、O、N四种元素组成,是构成细胞膜和多种细胞器膜的重要成分
B.性激素的化学本质是蛋白质,对维持生物体的生殖过程起着重要的调节作用
C.大多数动物脂肪含有饱和脂肪酸,饱和脂肪酸的熔点较高,容易凝固
D.胆固醇会引起人心血管类疾病,应该不要摄入
答案 C
解析 磷脂由C、H、O、N、P五种元素组成,是构成细胞膜和多种细胞器膜的重要成分,A错误;性激素的化学本质是脂质(固醇),对维持生物体的生殖过程起着重要的调节作用,B错误;胆固醇是构成动物细胞膜的成分,还参与人体血液中脂质的运输,应该适量摄入,D错误。
4.科学研究表明:花生种子发育过程中,可溶性糖的含量逐渐减少,脂肪的含量逐渐增加,花生种子萌发过程中,脂肪的含量逐渐减少,可溶性糖含量逐渐增加。下列分析错误的是( )
A.花生种子萌发过程中,脂肪转变为可溶性糖,需要大量的O元素
B.同等质量的花生种子和小麦种子,萌发过程中耗氧较多的是花生种子
C.花生种子发育过程中,可溶性糖转变为脂肪,更有利于能量的储存
D.花生种子萌发过程中,脂肪转变为可溶性糖,该过程在人体内也可以大量转化
答案 D
解析 花生种子萌发过程中,脂肪转变为可溶性糖,在人体内脂肪不能大量转化为糖类,D错误。
题组一 细胞中的糖类
1.人体摄入的糖类,有的能被细胞直接吸收,有的必须经过水解后才能被细胞吸收,下列糖类中能直接被细胞吸收的是( )
A.葡萄糖 B.蔗糖
C.麦芽糖 D.乳糖
答案 A
解析 葡萄糖属于单糖,可被细胞直接吸收;蔗糖、麦芽糖、乳糖属于二糖,只有水解形成单糖才能被细胞吸收利用。
2.(2023·云南昆明高一期中)下列关于糖类的生理作用的叙述,不正确的是( )
A.核糖和脱氧核糖是核酸的组成成分
B.葡萄糖是细胞的重要能源物质
C.纤维素是高等植物细胞壁的主要成分
D.糖原是植物细胞中重要的储存能量的物质
答案 D
解析 糖原是动物细胞中重要的储能物质,D错误。
3.壳多糖是已知的含氮多糖,其广泛存在于虾、蟹、昆虫的外壳中。下列关于壳多糖和其他多糖的叙述,错误的是( )
A.多糖均含有C、H、O这三种元素
B.糖原只分布在动物的肝脏细胞中
C.纤维素能促进胃肠的蠕动和排空
D.壳多糖可用于制作人造皮肤
答案 B
解析 糖原包括肝糖原和肌糖原,主要分布在人和动物的肝脏细胞和肌肉细胞中,B错误。
4.如图为糖的分类示意图,下列相关叙述正确的是( )
A.图中①与②的区别为是否能够被水解
B.图中的③只代表葡萄糖
C.枯枝落叶中的纤维素经微生物分解可产生葡萄糖
D.图中的④都能与血液中的葡萄糖相互转化,以维持血糖浓度的相对稳定
答案 C
解析 图中①与②分别为二糖和多糖,两者都能水解,二糖可以水解为2个单糖,多糖可以水解为多个单糖,A错误;图中的③表示动植物共有的糖,除了葡萄糖外,还有核糖和脱氧核糖等,B错误;图中的④表示糖原,有肌糖原和肝糖原,肌糖原不能与血液中的葡萄糖相互转化,肝糖原能与血液中的葡萄糖相互转化,以维持血糖浓度的相对稳定,D错误。
5.肥胖与长期糖摄入超标有关,培养健康的饮食习惯,控制高糖类副食的摄入,是防止肥胖发生的有效手段。下列认识正确的是( )
A.糖是细胞内主要的储能物质,常被形容为“生命的燃料”
B.糖在生产生活中有广泛的用途,某些糖可用于废水处理、制作人造皮肤等
C.糖类在供应充足的情况下,可以大量转化为脂肪,在糖类代谢发生障碍时,脂肪也能大量转化为糖类
D.糖尿病是一种常见的糖代谢异常疾病,病人饮食中不能含任何糖类
答案 B
解析 葡萄糖是细胞内主要的能源物质,常被形容为“生命的燃料”,A错误;糖在生产生活中有广泛的用途,某些糖可用于废水处理、制作人造皮肤等,如几丁质,B正确;糖类在供应充足的情况下,可以大量转化为脂肪,在糖类代谢发生障碍时,脂肪不能大量转化为糖类,C错误;糖尿病是一种常见的糖代谢异常疾病,病人饮食不应该含有过多的糖类,但并不意味着不能含任何糖类,D错误。
题组二 细胞中的脂质
6.下列各项不属于脂肪的生理作用的是( )
A.良好的储能物质
B.维持体温
C.缓冲减压,保护内脏
D.细胞膜的组成成分之一
答案 D
解析 脂肪是细胞中良好的储能物质,还具有缓冲、减压、维持体温的作用,而细胞膜的组成成分之一为磷脂,不是脂肪,D符合题意。
7.基于对脂质的组成及其功能的理解,下列有关脂质的叙述正确的是( )
A.磷脂是构成动物细胞膜的重要成分,同时还能够参与血液中脂质的运输
B.脂质的元素组成是C、H、O、N
C.维生素D能够促进人体对钙和磷的吸收,所以在补钙的同时需要补充一定量的维生素D
D.性激素是一种蛋白质类激素,它可以促进人和动物生殖器官的发育以及生殖细胞的产生
答案 C
解析 胆固醇和磷脂是动物细胞膜的重要成分,胆固醇还能参与血液中脂质的运输,A错误;磷脂的元素组成是C、H、O、N、P,固醇和脂肪的元素组成是C、H、O,B错误;性激素是一种固醇类激素,而不是蛋白质类激素,D错误。
8.(2022·江苏金湖中学高一月考)常言道:“马无夜草不肥”,其实是有科学依据的。生物体内有一种被称为“BMAL1”的蛋白质,能促进脂肪堆积,这种蛋白质在白天减少,夜间增多。下列有关叙述正确的是( )
A.糖类和脂肪都是细胞中主要的能源物质
B.“BMAL1”在夜间可能会促进脂肪转化为糖类
C.脂肪不仅能储存能量,还具有保温作用
D.脂肪分子中氢的含量远远少于糖类
答案 C
解析 糖类是细胞中的主要能源物质,脂肪是细胞中良好的储能物质,A错误;“BMAL1”在夜间可能会促进糖类转化为脂肪,B错误;脂肪不仅有储存能量的作用,还有保温、缓冲的作用,C正确;脂肪分子中氢的含量多于糖类,氧的含量少于糖类,D错误。
9.下列概念与图示相符的是( )
A.a表示脂肪,b、c、d可分别表示三分子的脂肪酸
B.a表示固醇,b、c、d可分别表示脂肪、胆固醇、维生素D
C.a表示脂质,b、c、d可分别表示脂肪、磷脂、固醇
D.a表示固醇,b、c、d可分别表示胆固醇、性激素、几丁质
答案 C
解析 由题图可知,图中的a是由b、c、d构成的,脂肪由一分子的甘油和三分子的脂肪酸结合而成,A错误;脂肪不属于固醇,B错误;脂肪、磷脂、固醇属于脂质,C正确;几丁质属于糖类,其化学本质不是固醇,D错误。
10.如图是生物细胞中某种有机分子的结构式,下列相关叙述错误的是( )
A.这种物质在室温下往往呈固体形态
B.这种物质水解能产生合成磷脂的物质
C.构成脂肪的脂肪酸的种类和分子长短相同
D.人体皮下组织中含有丰富的这类物质
答案 C
解析 图中为脂肪分子,该脂肪含有的是饱和脂肪酸,在室温下往往呈固体形态,A正确;脂肪酸的种类和分子长短不相同,C错误;人体皮下组织中含有丰富的脂肪,D正确。
11.(2023·重庆江北区高一期末)低聚果糖是一种新型甜味剂,由 1分子蔗糖与1~3分子果糖聚合而成。低聚果糖甜度为蔗糖的0.3~0.6倍,不能被人体直接消化吸收,但能被肠道菌吸收利用,具有调节肠道菌群、促进肠道对钙的吸收、抗龋齿等保健功能。下列分析不正确的是( )
A.低聚果糖合成过程中会有水分子生成
B.低聚果糖可以作为糖尿病患者的甜味剂
C.低聚果糖与胆固醇的功能有相似之处,可有效防止骨质疏松症
D.低聚果糖具有抗龋齿功能,推测可能是因为其不能被口腔细菌利用
答案 C
解析 低聚果糖是由 1分子蔗糖与1~3分子果糖聚合而成,其合成过程中会有水分子生成,A正确;低聚果糖不能被人体直接消化吸收,可以作为糖尿病患者的甜味剂,B正确;低聚果糖可促进肠道对钙的吸收,有效防止骨质疏松症,胆固醇没有防止骨质疏松症的功能,C错误;低聚果糖可能是不能被口腔细菌利用,因此具有抗龋齿功能,D正确。
12.根据下表中同质量的脂肪和糖类在彻底氧化分解时的差异进行分析,以下说法错误的是( )
A.相同质量条件下,脂肪比糖类在氧化分解时耗氧量多
B.脂肪中的H的比例是12%
C.相同质量的脂肪和糖类氧化分解时产生的水量X>Y
D.脂肪中H的比例较高,氧化分解时释放的能量较少
答案 D
解析 根据元素守恒,脂肪和糖类氧化分解时H的去向是生成水,脂肪中H的比例大,生成水多,即X>Y,氧化分解时释放的能量较多,C正确,D错误。
13.如图是油菜种子在发育和萌发过程中糖类和脂肪的变化曲线。下列分析正确的是( )
A.种子形成时,可溶性糖更多地转变为脂肪
B.种子萌发时,脂肪转变为可溶性糖,说明可溶性糖是油菜种子主要的储能物质
C.可溶性糖和脂质的化学元素组成完全相同
D.种子发育过程中,由于可溶性糖更多地转变为脂肪,种子需要的N增加
答案 A
解析 种子萌发时,脂肪转变为可溶性糖,说明脂肪是油菜种子主要的储能物质,B错误;可溶性糖的组成元素为C、H、O,而脂质的化学元素组成主要为C、H、O,有的还含有P和N,显然可溶性糖和脂质的化学元素的组成不完全相同,C错误;种子发育过程中,由于可溶性糖更多地转变为脂肪,但脂肪和可溶性还原糖的组成元素均为C、H、O,据此不能推测种子需要的N增加,D错误。
14.如图分别表示动植物细胞中糖类和脂质的种类与关系,请回答下列问题:
(1)若图甲表示植物细胞中糖类的种类与关系图解,则a部分对应的糖是________。
(2)若图乙中①为良好的储能物质,则②表示______,其主要功能是____________________。
(3)动物细胞中某种脂质可以促进生殖器官的发育,则其应对应图乙中________(填序号)。
答案 (1)麦芽糖 (2)磷脂 构成细胞膜和细胞器膜的重要成分 (3)④
解析 (1)a为植物细胞中含有的二糖,且具有还原性,应为麦芽糖。(2)图乙中②为磷脂,主要功能是构成细胞膜及细胞器膜的重要成分。(3)性激素可促进生殖器官的发育和生殖细胞的形成,对应图乙中的④。
15.(2022·山东临沂第一中学高一期中)根据下列生物学事实回答问题:
材料1:熊在入冬之前要吃大量的食物,在体内转化为脂肪储存起来,以便冬眠时分解利用维持生命活动。生活在南极寒冷环境中的企鹅,体内脂肪可厚达4 cm。
材料2:“瘦素”是最近由研究人员发现的一种重要激素。注射“瘦素”后,人的食欲会下降,从而对人体是否发胖起到至关重要的作用。
(1)材料1说明脂肪具有________、__________的作用。
(2)某校生物兴趣小组想利用以下材料设计实验验证“瘦素”能控制动物的食欲,起到减肥作用。
材料用具:大鼠若干只、普通饲料、一定剂量的“瘦素”溶液、生理盐水,其他所需条件均满足。
请写出实验思路、实验结果及结论。
实验思路:_______________________________________________________________________
________________________________________________________________________________
________________________________________________________________________________
_______________________________________________________________________________;
实验结果及结论:________________________________________________________________
_______________________________________________________________________________。
答案 (1)保温 储能 (2)选取身体健康、生长状况基本相同的大鼠若干只,随机平均分为两组(甲、乙);甲组每天注射一定剂量的“瘦素”溶液,乙组每天注射等量的生理盐水;在相同且适宜的条件下分别饲养一段时间,观察大鼠的食欲状况,称量并统计各组大鼠的体重 甲组大鼠的食欲与体重均比乙组的差,说明“瘦素”能控制动物的食欲,起到减肥作用种类
淀粉
糖原
纤维素
几丁质(壳多糖)
基本单位
葡萄糖
葡萄糖
葡萄糖
N-乙酰葡萄糖胺
作用
植物体内的储能物质
人和动物细胞的储能物质
构成植物细胞细胞壁的主要成分
甲壳类动物和昆虫的外骨骼的重要组成成分
分布
粮食作物的种子中,植物变态的茎或根及一些植物的果实中
主要分布在人和动物的肝脏和肌肉中
植物的茎秆和枝叶及所有植物细胞的细胞壁
广泛存在于甲壳类动物和昆虫的外骨骼中
种类
常见种类
分布
功能
单糖
五碳糖
核糖(C5H10O5)
动植物细胞
组成RNA
脱氧核糖
(C5H10O4)
组成DNA
六碳糖
(C6H12O6)
葡萄糖
细胞中主要的能源物质
果糖
植物细胞(主要)
-
半乳糖
动物细胞(主要)
-
二糖
(C12H22O11)
蔗糖
(蔗糖→葡萄糖+果糖)
甜菜、甘蔗、水果等植物细胞中,可用于加工红糖、白糖、冰糖
能水解成单糖而供能
麦芽糖
(麦芽糖→葡萄糖+葡萄糖)
发芽的小麦等植物细胞中
乳糖
(乳糖→葡萄糖+半乳糖)
人和动物的乳汁中
多糖
(C6H10O5)n
淀粉
(淀粉→许多葡萄糖)
玉米、小麦、水稻、马铃薯、山药等植物细胞中
植物细胞中重要的储能物质
纤维素
(纤维素→许多葡萄糖)
植物细胞壁
植物细胞壁的主要成分
糖原
(糖原→许
多葡萄糖)
肝糖原
主要存在于人和动物的肝脏和肌肉中
糖原是人和动物细胞中重要的储能物质,肝糖原可调节血糖含量,肌糖原可为肌肉供能
肌糖原
几丁质(壳多糖)
广泛存在于甲壳类动物和昆虫的外骨骼中
甲壳类动物和昆虫的外骨骼的重要组成成分
分类
组成
生理功能
脂肪
(三酰甘油)
三分子脂肪酸、一分子甘油
①细胞内良好的储能物质;
②很好的绝热体,有隔热、保温作用;
③具有缓冲和减压作用,可以保护内脏器官
磷脂
甘油、脂肪酸、磷酸及其他衍生物
构成细胞膜和多种细胞器膜的重要成分
固醇
胆固醇
①构成动物细胞膜的重要成分;
②参与血液中脂质的运输
性激素
促进人和动物生殖器官的发育以及生殖细胞的形成
维生素D
能有效地促进人和动物肠道对钙和磷的吸收
物质
部分元素的比例
氧化分解
C
O
最终产物
产生的水量
脂肪
75%
13%
CO2、H2O
X
糖类
44%
50%
CO2、H2O
Y
高中生物人教版 (2019)必修1《分子与细胞》第2节 细胞的分化精品导学案: 这是一份高中生物人教版 (2019)必修1《分子与细胞》<a href="/sw/tb_c162379_t4/?tag_id=42" target="_blank">第2节 细胞的分化精品导学案</a>,共11页。
人教版 (2019)必修1《分子与细胞》第2节 细胞的能量“货币”ATP精品导学案: 这是一份人教版 (2019)必修1《分子与细胞》<a href="/sw/tb_c162364_t4/?tag_id=42" target="_blank">第2节 细胞的能量“货币”ATP精品导学案</a>,共12页。
高中生物人教版 (2019)必修1《分子与细胞》二 酶的特性优质第2课时学案设计: 这是一份高中生物人教版 (2019)必修1《分子与细胞》<a href="/sw/tb_c162361_t4/?tag_id=42" target="_blank">二 酶的特性优质第2课时学案设计</a>,共14页。

