高中生物第2章 组成细胞的分子第3节 细胞中的糖类和脂质达标测试
展开1.细胞中的糖类
2.细胞中的脂质
3.实验:检测生物组织中的糖类、脂肪
(1) 斐林试剂与双缩脲试剂的相同点
①都含有NaOH和CuSO4两种成分。
②所用NaOH溶液浓度都是0.1 g/mL。
(2) 斐林试剂与双缩脲试剂的不同点
①浓度不同:二者成分中CuSO4的浓度不同,斐林试剂是0.05 g/mL,双缩脲试剂是0.01 g/mL。
②使用方法不同:斐林试剂是甲、乙液等量混合后使用,双缩脲试剂是先加A液后加B液。
③条件不同:斐林试剂需水浴加热,而双缩脲试剂不需要加热。
④现象不同:斐林试剂检测还原糖,产生砖红色沉淀,双缩脲试剂检测蛋白质,产生紫色物质。
4.实验的选材
(1)可溶性还原糖的鉴定实验中选材的标准:
需选用还原糖含量较高且为白色或近于无色的生物组织(或器官)因为颜色反应明显,易于观察。
(2)不能选用甘蔗、甜菜或马铃薯鉴定还原糖的原因:
甘蔗和甜菜所含糖为蔗糖,属于非还原糖,马铃薯所含糖为淀粉,都不宜作为实验材料。
(3)脂肪的鉴定实验中,实验材料最好选择花生种子,不宜选用芝麻或核桃等种子,因为芝麻太小,核桃具坚硬的壳,都不容易切片。
(4)蛋白质的鉴定实验,最好选用富含蛋白质的生物组织。植物材料常用大豆,且浸泡1~2 d,适于研磨,动物材料常用鸡蛋蛋白。
【考法/题型一览】
糖类的元素组成及种类
糖类的功能
细胞中的糖类和脂质
脂质的元素组成及种类
脂质的功能
糖类与脂质实验辨析
【考法/题型精析】
考法1 糖类的元素组成及种类
1.下列物质中属于单糖的是( )
A.纤维素B.蔗糖C.麦芽糖D.果糖
【答案】D
【分析】单糖包括核糖、脱氧核糖、葡萄糖、半乳糖、果糖;二糖包括蔗糖、麦芽糖、乳糖;多糖包括纤维素、糖原、淀粉。
【详解】A、纤维素属于多糖,A错误;
B、蔗糖属于二糖,B错误;
C、麦芽糖属于二糖,C错误;
D、果糖属于单糖,D正确。
故选D。
考法2 糖类的功能
2.下列有关多糖的叙述中哪一项是不可能的?( )
A.某些种类是生物的储能物质B.某些种类是植物细胞壁的主要成分
C.某些种类是遗传信息的载体D.它们的相对分子质量大
C
【分析】糖类根【答案】据是否能水解分为单糖、二糖和多糖,多糖包括糖原、淀粉和纤维素,糖原是动物细胞的储能物质,淀粉是植物细胞的储能物质,纤维素是植物细胞壁的成分。
【详解】A、多糖中的糖原和淀粉分别是动物和植物的储能物质,A正确;
B、多糖中的纤维素是构成植物细胞壁的主要成分,B正确;
C、遗传信息的载体是核酸,不是多糖,C错误;
D、多糖是由葡萄糖形成的聚合体,相对分子质量大,属于生物大分子,D正确。
故选C。
考法3 脂质的元素组成及种类
3.下面是关于脂质的叙述,其中正确的是( )
A.磷脂由C、H、O三种元素组成,是构成细胞膜的主要成分
B.胆固醇是动物细胞膜的成分并参与人体血液中脂质的运输
C.脂肪只存在于动物的脂肪细胞中,在其他部位和植物细胞中没有
D.性激素的化学本质是蛋白质,对生物体的生殖过程起重要的调节作用
【答案】B
【分析】脂质包括脂肪、磷脂和固醇,脂肪是生物体内重要的储能物质;磷脂是生物膜的重要成分;固醇包括胆固醇、性激素和维生素D。
【详解】A、磷脂中除了C、H、O三种元素,还含有N、P元素,A错误;
B、胆固醇属于脂质,是动物细胞膜的成分,参与人体血液中脂质的运输,B正确;
C、脂肪存在于动物细胞中,也可以存在于植物细胞中,C错误;
D、性激素的化学本质是脂质中的固醇,对维持生物体生殖过程起着重要的调节作用,D错误。
故选B。
4.蜂蜡和蜂蜜都是良好的保健品,蜂蜡中富含饱和脂肪酸等脂类物质,而蜂蜜的主要成分是葡萄糖和果糖。下列关于蜂蜡和蜂蜜的叙述,不正确的是( )
A.蜂蜡在室温下呈液态
B.蜂蜜的主要成分能被人体直接吸收
C.蜂蜜中加入斐林试剂并水浴加热后能产生砖红色沉淀
D.蜂蜡的主要成分与蜂蜜的相比,其氢的含量高但氧的含量低
【答案】A
【分析】1、糖类是生物体的主要能源物质,大致分为单糖、二糖和多糖;二糖包括蔗糖、乳糖和麦芽糖,蔗糖由葡萄糖和果糖组成,麦芽糖是由2分子葡萄糖组成,乳糖是由葡萄糖和半乳糖组成,多糖包括淀粉、纤维素和糖原,多糖的基本组成单位都是葡萄糖;多糖和二糖只有水解形成单糖才能被细胞吸收利用。
2、脂质分为脂肪、磷脂和固醇,脂肪是良好的储能物质,磷脂是细胞膜的主要组成成分之一,固醇包括胆固醇、性激素和维生素D。
【详解】A、蜂蜡中富含饱和脂肪酸等脂类物质,在室温下呈固态,A错误;
B、蜂蜜的主要成分是葡萄糖和果糖,均为单糖,能被人体直接吸收,B正确;
C、蜂蜜的主要成分是葡萄糖和果糖,为还原糖,加入斐林试剂并水浴加热后能产生砖红色沉淀,C正确;
D、蜂蜡的主要成分是脂类物质,与蜂蜜的相比,其氢的含量高但氧的含量低,D正确。
故选A。
考法4 脂质的功能
5.下列关于生物体内脂质与糖类的叙述,正确的是( )
A.脂质与糖类的组成元素相同
B.脂肪与糖类可以大量相互转化
C.脂肪、淀粉、糖原都是人体细胞内的储能物质
D.相同质量的脂肪和糖原氧化分解时,前者耗氧多,释放的能量也多
【答案】D
【分析】1、脂质主要是由C、H、O三种化学元素组成,有些还含有N和P。脂质包括脂肪、 磷脂、和固醇。
2、糖类由C、H、O三种元素组成的,分为单糖、二糖和多糖,是主要的能源物质。
【详解】A、脂质与糖类的组成元素不一定相同,如脂质中磷脂的组成元素除了含有C、H、O外还含有P和N,而糖类的组成元素一般为C、H、O,A错误;
B、糖类可以大量转化为脂肪,但脂肪不可以大量转化为糖类,B错误;
C、淀粉和脂肪是植物细胞中的储能物质,脂肪、糖原都是人体细胞内的储能物质,C错误;
D、相同质量的脂肪和糖原相比,脂肪中O含量较低、H含量更高,氧化分解时,脂肪耗氧多,释放的能量也多,D正确。
故选D。
6.下列物质不属于脂质的是( )
A.磷脂B.性激素C.脂肪酶D.脂肪
【答案】C
【分析】脂质分为脂肪、磷脂和固醇,固醇包括胆固醇、性激素和维生素D,与糖类相比,脂肪分子中的氢含量多,氧含量少,氧化分解时产生的能量多,因此是良好的储能物质,磷脂双分子层构成生物膜的基本骨架,固醇中的胆固醇是动物细胞膜的重要组成成分,也参与脂质在血液中的运输。
【详解】A、磷脂属于脂质,且以双分子层的形式构成细胞中生物膜的基本骨架,与题意不符,A错误;
B、性激素属于脂质,能促进生殖器官的发育和生殖细胞的成熟,与题意不符,B错误;
C、脂肪酶能催化脂肪的分解,其化学本质是蛋白质,不属于脂质,与题意相符,C正确;
D、脂肪属于脂质,是细胞中主要的储能物质,与题意不符,D错误。
故选C。
7.糖类和脂质与人体健康息息相关,下列叙述错误的是( )
A.分布在内脏器官周围的脂肪具有缓冲作用
B.磷脂是构成细胞膜和细胞器膜的重要成分
C.细胞中的糖类和脂质是可以相互大量转化的
D.胆固醇既是动物细胞膜的重要组分,又参与血液中脂质的运输
【答案】C
【分析】脂质主要是由C、H、O三种化学元素组成,有些还含有N和P。脂质包括脂肪、磷脂、和固醇;脂肪是生物体内的储能物质。 除此以外,脂肪还有保温、缓冲、减压的作用;磷脂是构成包括细胞膜在内的膜物质重要成分;固醇类物质主要包括胆固醇、性激素、维生素D等,这些物质对于生物体维持正常的生命活动,起着重要的调节作用;胆固醇是构成动物细胞膜的重要成分,在人体内还参与血液中脂质的运输;性激素能促进人和动物生殖器官的发育及生殖细胞的形成;维生素D能有效地促进人和动物肠道对钙和磷的吸收。
【详解】A、分布在内脏器官周围的脂肪具有缓冲作用,可以保护内脏器官,A正确;
B、磷脂是构成细胞膜和细胞器膜的重要成分,B正确;
C、糖类可以大量转化成脂肪,但是脂肪不能大量转化成糖类,C错误;
D、胆固醇既是细胞膜的重要成分,又参与血液中脂质的运输,D正确。
故选C。
考法5 糖类与脂质实验辨析
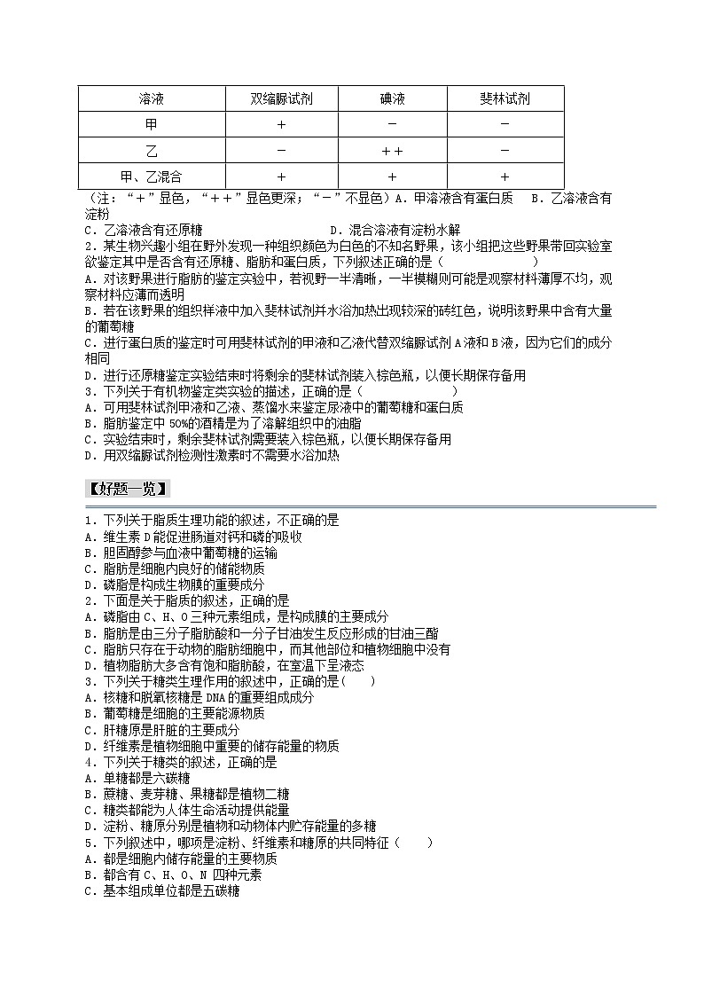
8.某同学进行了物质鉴定实验,据下表中实验结果所进行的推测,错误的是( )
(注:“+”显色,“++”显色更深;“-”不显色)A.甲溶液含有蛋白质B.乙溶液含有淀粉
C.乙溶液含有还原糖D.混合溶液有淀粉水解
【答案】C
【分析】还原糖可以用斐林试剂鉴定;蛋白质遇双缩脲试剂会呈现紫色反应;淀粉可以用碘液鉴定;脂肪遇苏丹Ⅲ染液呈橘黄色。
【详解】A、甲溶液与双缩脲试剂有颜色反应,说明其含有蛋白质,A正确;
B、乙溶液与碘液有颜色反应,含有淀粉,B正确;
C、乙溶液与斐林试剂没有相应的颜色反应,说明不含还原糖,C错误;
D、甲、乙混合与碘液有颜色反应,但颜色比乙溶液与碘液混合溶液的颜色浅,说明混合溶液有淀粉水解,D正确。
故选C。
9.某生物兴趣小组在野外发现一种组织颜色为白色的不知名野果,该小组把这些野果带回实验室欲鉴定其中是否含有还原糖、脂肪和蛋白质,下列叙述正确的是( )
A.对该野果进行脂肪的鉴定实验中,若视野一半清晰,一半模糊则可能是观察材料薄厚不均,观察材料应薄而透明
B.若在该野果的组织样液中加入斐林试剂并水浴加热出现较深的砖红色,说明该野果中含有大量的葡萄糖
C.进行蛋白质的鉴定时可用斐林试剂的甲液和乙液代替双缩脲试剂A液和B液,因为它们的成分相同
D.进行还原糖鉴定实验结束时将剩余的斐林试剂装入棕色瓶,以便长期保存备用
【答案】A
【分析】生物组织中化合物的鉴定:
(1)斐林试剂可用于鉴定还原糖,在水浴加热的条件下,溶液的颜色变化为砖红色(沉淀),斐林试剂只能检验生物组织中还原糖(如葡萄糖、麦芽糖、果糖)存在与否,而不能鉴定非还原性糖(如淀粉);
(2)蛋白质可与双缩脲试剂产生紫色反应;
(3)脂肪可用苏丹Ⅲ染液(或苏丹Ⅳ染液)鉴定,呈橘黄色(或红色)。
【详解】A、脂肪可用苏丹Ⅲ染液鉴定,若视野一半清晰,一半模糊则可能是观察材料材料薄厚不均导致的,用显微镜观察的材料应薄而透明,A正确;
B、若在该野果的组织样液中加入斐林试剂并水浴加热出现较深的砖红色,说明该野果中含有大量的还原糖,并不能说明有大量的葡萄糖,因为还原糖的种类很多,B错误;
C、双缩脲试剂和斐林试剂除了甲乙两液添加方式不同外,CuSO4溶液浓度也不同,故不可用斐林试剂的甲液和乙液直接代替双缩脲试剂A液和B液,C错误;
D、斐林试剂需要现用现配用,因此,还原糖鉴定实验结束时不能将剩余的斐林试剂装入棕色瓶中长期保存备用,D错误。
故选A。
10.下列关于有机物鉴定类实验的描述,正确的是( )
A.可用斐林试剂甲液和乙液、蒸馏水来鉴定尿液中的葡萄糖和蛋白质
B.脂肪鉴定中50%的酒精是为了溶解组织中的油脂
C.实验结束时,剩余斐林试剂需要装入棕色瓶,以便长期保存备用
D.用双缩脲试剂检测性激素时不需要水浴加热
【答案】A
【分析】生物组织中化合物的鉴定:(1)斐林试剂可用于鉴定还原糖,在水浴加热的条件下,溶液的颜色变化为砖红色(沉淀);(2)蛋白质可与双缩脲试剂产生紫色反应;(3)脂肪可用苏丹Ⅲ染液鉴定,呈橘黄色。
【详解】A、斐林试剂可用于鉴定葡萄糖,此外斐林试剂与双缩脲试剂的物质组成相同,浓度不完全相同,其中斐林试剂可用蒸馏水进行稀释配制成双缩脲试剂,双缩脲试剂可用于鉴定蛋白质,A正确;
B、脂肪鉴定中50%的酒精是为了溶解染色剂,以便洗去浮色,B错误;
C、斐林试剂需要现配现用,C错误;
D、用双缩脲试剂检测的是蛋白质,而非性激素,D错误。
故选A。
【好题一览】
1.下列关于脂质生理功能的叙述,不正确的是
A.维生素D能促进肠道对钙和磷的吸收
B.胆固醇参与血液中葡萄糖的运输
C.脂肪是细胞内良好的储能物质
D.磷脂是构成生物膜的重要成分
【答案】B
【详解】A、维生素D能促进肠道对钙和磷的吸收,A正确;
B、胆固醇是构成动物细胞膜的重要成分,也参与血液中脂质的运输,B错误;
C、脂肪是细胞内良好的储能物质,因为同等质量的脂肪比糖类储存更多的能量,C正确;
D、磷脂是构成细胞膜、细胞器膜核膜等生物膜的重要成分,D正确。
故选B。
2.下面是关于脂质的叙述,正确的是
A.磷脂由C、H、O三种元素组成,是构成膜的主要成分
B.脂肪是由三分子脂肪酸和一分子甘油发生反应形成的甘油三酯
C.脂肪只存在于动物的脂肪细胞中,而其他部位和植物细胞中没有
D.植物脂肪大多含有饱和脂肪酸,在室温下呈液态
【答案】B
【分析】脂质的种类及其功能:
【详解】A、磷脂的组成元素是C、H、O、N、P,A错误;
B、脂肪是由三分子脂肪酸和一分子甘油发生反应形成的,也叫甘油三酯,B正确;
C、在动物的一般组织中都有脂肪的分布,此外,脂肪也可以分布在植物细胞中,C错误;
D、植物脂肪大多含有不饱和脂肪酸,D错误。
故选B。
3.下列关于糖类生理作用的叙述中,正确的是( )
A.核糖和脱氧核糖是DNA的重要组成成分
B.葡萄糖是细胞的主要能源物质
C.肝糖原是肝脏的主要成分
D.纤维素是植物细胞中重要的储存能量的物质
【答案】B
【详解】核糖是RNA的重要组成部分,脱氧核糖是DNA的重要组成部分,A错;葡萄糖是细胞的主要能源物质,B正确;肝脏储存肝糖原,肝糖原只是肝脏细胞的储存物,C错;植物细胞中重要的储存能量的物质是淀粉,纤维素是细胞壁的成分,D错;故选B。
【分析】考查糖类的生理作用,对糖类的分布和生理作用,组成DNA与RNA上的差异的综合理解应用,把握知识点间的内在联系是解题的关键。
故选B。
4.下列关于糖类的叙述,正确的是
A.单糖都是六碳糖
B.蔗糖、麦芽糖、果糖都是植物二糖
C.糖类都能为人体生命活动提供能量
D.淀粉、糖原分别是植物和动物体内贮存能量的多糖
【详解】A、单糖包括五碳糖和六碳糖,A错误;
B、果糖属于单糖,B错误;
C、五碳糖是组成核酸的物质,纤维素是组成细胞壁的成分,它们不能为人体生命活动提供能量,C错误;
D、淀粉、糖原分别是植物和动物体内贮存能量的多糖,D正确。
故选D。
5.下列叙述中,哪项是淀粉、纤维素和糖原的共同特征( )
A.都是细胞内储存能量的主要物质
B.都含有C、H、O、N 四种元素
C.基本组成单位都是五碳糖
D.基本组成单位都是六碳糖
【答案】D
【分析】淀粉、纤维素和糖原都是多糖,组成元素都是C、H、O三种,基本组成单位都是葡萄糖。纤维素是植物细胞细胞壁的主要成分,不是细胞内储存能量的主要物质。
【详解】A、纤维素是在植物细胞中组成细胞壁,不能提供能量,A错误;
B、都含有C、H、O三种元素,B错误;
C、基本组成单位都是葡萄糖,C错误;
D、基本组成单位都是葡萄糖,葡萄糖是六碳糖,D正确。
故选D。
6.下列关于糖的叙述,正确的是( )
A.葡萄糖和果糖分子均有还原性B.葡萄糖和麦芽糖可被水解
C.构成纤维素的单体是葡萄糖和果糖 D.乳糖可以被小肠上皮细胞直接吸收
【答案】A
【分析】糖类的分类:
1、根据水解程度分为单糖、二糖和多糖。单糖:葡萄糖、果糖、核糖、脱氧核糖、半乳糖等。二糖:麦芽糖、蔗糖、乳糖等。多糖:糖元、淀粉、纤维素。
2、根据是否具有还原性分为还原糖和非还原糖。常见的还原糖有:葡萄糖、果糖、麦芽糖等。
【详解】A、糖类分还原糖和非还原糖,其中还原糖指可被氧化充当还原剂的糖。常见的还原糖有葡萄糖、果糖、五碳糖等,A正确;
B、葡萄糖属于单糖,不可以被水解,B错误;
C、纤维素是由葡萄糖组成的大分子多糖,其单体是葡萄糖,C错误;
D、乳糖的分子结构是由一分子葡萄糖和一分子半乳糖缩合形成,需水解成单糖后被吸收,D错误。
故选A。
7.组成糖原和脂肪的化学元素分别是
A.C.H.O和C.H、O
B.C.H.O和C.H、O、N
C.C.H.O、N和C.H、O
D.C.H.O和C.H、O、N、P
【答案】A
【分析】本题考查有机化合物的化学元素组成。
【详解】糖原的化学元素组成是C、H、O,脂肪的化学元素组成是C、H、O,A项正确。
故选A。
8.下列有关糖类、脂质的叙述,正确的是
A.组成多糖的基本单位是葡萄糖
B.脂肪分子中氢的含量少于糖类,而氧的含量更多
C.单糖和二糖均属还原糖,在加热条件下与斐林试剂发生反应将产生砖红色沉淀
D.糖类、脂质都是生物大分子,都是由许多基本单位连接而成
【答案】A
【分析】1、糖类分为单糖、二糖和多糖,单糖包括葡萄糖、核糖、脱氧核糖,二糖包括麦芽糖、蔗糖、乳糖,多糖包括纤维素、淀粉和糖原;根据是否具有还原性分为还原糖和非还原糖,还原糖包括葡萄糖、核糖、脱氧核糖麦芽糖等,不同糖类在动植物细胞中的分布不同,动植物细胞共有的糖类包括葡萄糖、核糖、脱氧核糖等;植物细胞特有的糖类是果糖、麦芽糖、蔗糖、淀粉、纤维素,动物细胞特有的糖类是半乳糖、乳糖、糖原。与脂质相比,同质量的糖类含有的氧多,氢少。
2、脂质分为脂肪、磷脂和固醇,固醇包括胆固醇、性激素、维生素D。
【详解】A、多糖是由葡萄糖聚合而成的,因此组成多糖的基本单位是葡萄糖,A正确;
B、脂质分子中氧的含量少于糖类,而氢的含量更多,这也是脂肪作为储能物质的原因之一,B错误;
C、还原糖包括单糖以及二糖中的麦芽糖和乳糖,二糖中的蔗糖不属于还原糖,C错误;
D、糖类中的多糖是生物大分子,单糖和二糖都是小分子物质,脂质也不是生物大分子,D错误。
故选A。
9.身体较胖的人往往身体内脂肪较多,夏天特别怕热,其主要原因是
A.脂肪具有储存能量的作用
B.脂肪能减少体内热量的散失,有保温作用
C.脂肪是主要的供能物质
D.脂肪能够减少内脏器官之间的摩擦和缓冲外界压力
【答案】B
【详解】身体胖的人体内脂肪含量较高,脂肪具有保温作用。
故选B。
10.下列关于糖类的叙述,正确的是
A.葡萄糖和果糖分子均有还原性
B.动、植物细胞中糖的种类完全不同
C.纤维素、淀粉、糖原的单体不同
D.糖类是细胞内主要的储能物质
【答案】A
【详解】常见的还原性糖包括葡萄糖、果糖和麦芽糖,A正确;动植物细胞中都含有核糖和脱氧核糖等,B错误;纤维素、淀粉、糖原的单体相同,都是葡萄糖,C错误;糖类是细胞的主要能源物质,D错误。
故选A
11.东北虎主要分布于我国长白山、小兴安岭等地区,华南虎主要分布于我国长江流域以南的地区。试根据所学知识判断,东北虎体内含量明显高于华南虎的物质是( )
A.脂肪B.糖原C.蛋白质D.核酸
【答案】A
【分析】脂肪:①细胞内良好的储能物质;②保温、缓冲和减压作用。糖原是动物细胞的多糖,能存储能量。蛋白质是生命活动的承担者。核酸属于遗传物质。
【详解】我国长白山、小兴安岭等地与长江流域以南地区相比,气温比较低。东北虎主要分布于我国长白山、小兴安岭等地,为了适应低温环境,体内脂肪含量相对较多,可起保温作用,防止热量散失,能抵抗严寒环境,即A正确,BCD错误。
故选A。
12.下列是人体血脂的正常生理指标数据。请分析判断下列有关脂质的说法,正确的是
A.磷脂含有C、H、O、N、P,是构成细胞膜的主要成分
B.胆固醇脂占血液中脂质的70%~75%,在人体内参与血液中脂质的运输
C.胆固醇能促进人体对钙和磷的吸收
D.在血浆中能够检测到性激素、脂肪酸等固醇类物质
【答案】A
【分析】1、脂质的化学特点
(1)元素组成:主要是C、H、O,有些脂质还含有P和N。
(2)化学性质:脂质的分子结构差异很大,通常不溶于水,而溶于脂溶性有机溶剂。
2、脂质的种类和功能
【详解】A、磷脂含有C、H、O、N、P、是构成膜的主要成分,A正确;
B、胆固醇在人体内参与血液中脂质的运输,B错误;
C、维生素D促进人体对钙和磷的吸收,不是胆固醇,C错误;
D、固醇类物质包括:胆固醇、性激素、维生素D等,不包括脂肪酸,D错误。
故选A。
13.有关还原性糖、脂肪两种有机物的鉴定实验中,以下操作错误的是
A.只有脂肪的鉴定需要使用显微镜
B.葡萄糖、果糖为还原性糖
C.使用斐林试剂最好是现用现配
D.还原性糖的鉴定可用酒精灯直接加热产生砖红色沉淀
【答案】D
【分析】生物组织中化合物的鉴定:(1)斐林试剂可用于鉴定还原糖,在水浴加热的条件下,溶液的颜色变化为砖红色(沉淀),斐林试剂只能检验生物组织中还原糖(如葡萄糖、麦芽糖、果糖)存在与否,而不能鉴定非还原性糖(如淀粉)。(2)蛋白质可与双缩脲试剂产生紫色反应。(3)脂肪可用苏丹Ⅲ染液(或苏丹Ⅳ染液)鉴定,呈橘黄色(或红色)。
【详解】A、只有脂肪的鉴定需要使用显微镜,用来观察细胞内的脂肪颗粒,A正确;
B、斐林试剂只能检验生物组织中还原糖(如葡萄糖、麦芽糖、果糖),B正确;
C、使用斐林试剂要现配现用,甲乙液等量混均使用,C正确;
D、可溶性还原糖的鉴定,应用水浴加热而不能用酒精灯直接加热产生砖红色沉淀,D错误;
故选D。
14.下表分析了同等质量的脂肪和糖类在氧化分解时的差异,以下说法错误的是( )( )
A.同等质量下,脂肪比糖类在氧化分解时耗氧量多
B.脂肪中氢的比例是12%
C.X少于Y
D.脂肪中C、H的比例较高,所以释放能量较多
【答案】C
【分析】本题是脂肪和糖类在元素组成特点上、耗氧量、放能多少方面进行比较的题目,分析题干表格可知,同质量的脂肪和糖类相比,O元素含量少,H元素含量多,释放的能量也较多。
【详解】A、由于同质量的脂肪和糖类相比,H元素含量多,产生的还原氢较多,耗氧量多,A正确;
B、脂肪中H的比例是1-75%-13%=12%,B正确;
C、有氧呼吸的第三阶段是还原氢与氧气反应生成水,脂肪中H的比例大,产生的还原氢多,生成水多,即X>Y,C错误;
D、脂肪中C、H的比例较高,所以彻底氧化分解释放的能量较多,D正确。
故选C。
15.下列有关脂质的说法中正确的是
A.脂肪由C、H、O、N等元素组成,是细胞内良好的储能物质
B.1克糖原比1克脂肪氧化分解时释放的能量多
C.磷脂是构成细胞膜的重要成分,所以在细胞中含量最多
D.胆固醇是构成动物细胞膜的重要成分,在人体内也参与血液中脂质的运输
【答案】D
【分析】1、细胞内的化合物分为有机物和无机物,细胞内含量最多的化合物是水,含量最多的有机物是蛋白质。植物细胞壁的主要成分是纤维素和果胶,基本单位是葡萄糖。2、脂质的种类及功能:
(1)脂肪:良好的储能物质;
(2)磷脂:构成生物膜结构的重要成分;
(3)固醇:分为胆固醇(构成细胞膜的重要成分,在人体内参与血液中脂质的运输)、性激素(能促进人和动物生殖器官的发育以及生殖细胞的形成)、维生素D(能有效促进人和动物肠道对钙和磷的吸收)。
【详解】A、脂肪的组成元素只有C、H、O,A错误;
B、1克糖原比1克脂肪氧化分解时释放的能量少,B错误;
C、磷脂是构成细胞膜的重要成分,但构成细胞骨架的重要成分是蛋白质,C错误;
D、胆固醇是构成细胞膜的重要成分,在人体内也参与血液中脂质的运输,D正确;
故选D。
16.下列哪项不是细胞内的脂质具有的功能( )
A.维持高等动物第二性征
B.是构成细胞膜等生物膜的重要物质
C.减少体内热量散失,维持体温恒定
D.催化体内能源物质分解,利于机体抵御寒冷天气
【答案】D
【详解】性激素的化学本质是脂质,其可以维持高等动物第二性征,A正确;
脂质中的磷脂是构成细胞膜等生物膜的重要物质,B正确;
脂肪减少体内热量散失,维持体温恒定,C正确;
催化体内能源物质分解的网站是酶,其化学本质是蛋白质或RNA,不是脂质,D错误。
故选D
17.①属于二糖,且可用斐林试剂鉴定;②五碳糖且存在于DNA中;③属于多糖,存在于植物细胞而不存在于动物细胞。下列糖类与题干条件一一对应的是
A.蔗糖、核糖、纤维素
B.麦芽糖、脱氧核糖、纤维素
C.麦芽糖、核糖、糖原
D.葡萄糖、脱氧核糖、糖原
【答案】B
【分析】主要考查糖类的分类,二糖有麦芽糖、乳糖、蔗糖等,可溶性还原性糖有葡萄糖、果糖、麦芽糖和乳糖等;DNA中含有脱氧核糖,而RNA中含有核糖;仅存在与植物细胞内的糖:单糖有果糖,二糖有蔗糖、麦芽糖,多糖有淀粉、纤维素等。
【详解】①属于二糖且可用斐林试剂鉴定的糖类为麦芽糖和乳糖;
②存在于DNA中而不存在于RNA中的糖类是脱氧核糖;
③存在于植物细胞中而不存在于动物细胞中的糖类:单糖有果糖,二糖有蔗糖、麦芽糖,多糖有淀粉、纤维素。
故选B。
18.某植物体可以完成下列反应式(其中◇、○代表不同的单糖)其中代表的二糖可能是( )
A.麦芽糖B.乳糖C.蔗糖D.B和C
【答案】C
【分析】通过题意可知,该二糖由两分子不同的单糖构成,该糖可能是蔗糖或乳糖。
【详解】A、通过题意可知,该二糖由两分子不同的单糖构成,而麦芽糖由两分子相同的葡萄糖构成,A错误;
B、该二糖由两分子不同的单糖构成,乳糖由一分子半乳糖和一分子葡萄糖,该糖可能是乳糖,但乳糖存在于动物体中,B错误;
C、该二糖由两分子不同的单糖构成,蔗糖由一分子葡萄糖和一分子果糖构成,只存在于植物体内,C 正确;
D、乳糖存在于动物体中,D错误。
故选C。
19.如图所示,关于动植物糖类、脂质的分类与比较,正确的是( )
A.B.
C.D.
【答案】A
【分析】1、糖类分为单糖、二糖和多糖,二糖包括麦芽糖、蔗糖、乳糖;多糖包括淀粉、纤维素和糖原。
2、脂质分为脂肪、磷脂和固醇,固醇包括胆固醇、性激素和维生素D。
3、多糖、蛋白质、核酸等都是生物大分子,都是由许多基本的组成单位连接而成的,这些基本单位称为单体。
【详解】A、动植物细胞共有的糖是葡萄糖、核糖、脱氧核糖。麦芽糖、蔗糖、淀粉、纤维素是植物细胞特有的糖,糖原、乳糖是动物细胞特有的糖,A正确;
B、葡萄糖、果糖是单糖,也属于还原性糖,蔗糖不是还原性糖,B错误;
C、脂肪和固醇都属于脂质,是并列关系,不存在包含关系,C错误;
D、固醇不是生物大分子,D错误。
故选A。
20.下列关于糖类的生理作用的叙述中,不正确的是( )
A.核糖和脱氧核糖是核酸的组成成分
B.葡萄糖是细胞的重要能源物质
C.纤维素是高等植物细胞壁的主要成分
D.糖原是植物细胞中重要的储存能量的物质
【答案】D
【详解】核糖是核糖核酸的组成成分,脱氧核糖是脱氧核糖核酸的组成成分,故A正确。葡萄糖是细胞的重要能源物质,故B正确。纤维素是植物细胞壁的主要成分,故C正确。糖原是动物细胞中重要的储能物质,故D错误。
【分析】本题考查细胞中的糖类相关知识,意在考察考生对知识点的识记理解掌握程度。
故选D
21.下列关于脂质的叙述不正确的是
A.有些脂质可以作为生物体内的储能物质
B.有些脂质可以参与血液中糖类的运输
C.有些脂质是所有细胞都具有的重要成分
D.有些脂质可以促进钙的吸收
【答案】B
【详解】脂质包括脂肪、磷脂和固醇。脂肪是生物体内良好的贮能物质,A项正确;固醇中的胆固醇参与人体血液中脂质的运输,B项错误;所有细胞都具有细胞膜,磷脂是构成细胞膜、细胞器膜等生物膜的重要成分,C项正确;固醇中的维生素D能有效地促进肠道对Ca、P的吸收,D项正确。
【分析】脂质的种类和功能。解答此类题目时,要准确记忆和理解脂质的种类和功能
故选B
22.玉米茎秆细胞中最重要的二糖和多糖分别是 ( )
①乳糖和葡萄糖 ②乳糖和麦芽糖 ③蔗糖和麦芽糖
④糖原和纤维素 ⑤淀粉和纤维素
A.①④B.②⑤C.③⑤D.③④
【答案】C
【分析】糖类由C、H、O组成,是构成生物重要成分、主要能源物质.种类有:
①单糖:葡萄糖(重要能源)、果糖(植物)、核糖、脱氧核糖(构成核酸)、半乳糖(动物)。
②二糖:蔗糖、麦芽糖(植物);乳糖(动物)。
③多糖:淀粉、纤维素(植物);糖原(动物)。
【详解】植物细胞中特有的二糖是麦芽糖和蔗糖,植物细胞中特有的多糖是淀粉和纤维素,结合所给答案,③⑤正确,C正确,ABD错误。
故选C。
23.根据下列生物学事实回答问题:
材料一 熊在入冬之前要吃大量的食物,在体内转化为脂肪储存起来,冬眠时,进行分解利用,维持生命活动。
材料二 生活在南极寒冷环境中的企鹅,体内脂肪可厚达4cm。
材料三 幼儿常晒太阳,可以使皮肤表皮细胞内的胆固醇转化为维生素D,预防佝偻病。
(1)材料一说明脂肪是____________________。分布在动物内脏器官周围的脂肪还具有__________和__________的作用。
(2)材料二说明脂肪具有__________的作用。
(3)材料三说明维生素D具有____________________________________________________________的作用。该物质属于__________类物质,除此之外,该类物质还包括__________和__________等。
【答案】 良好的储能物质 缓冲 减压 保温 促进人和动物肠道对钙和磷的吸收 固醇 胆固醇 性激素
【分析】脂质的种类及功能:脂肪:储能、维持体温;磷脂:构成生物膜(细胞膜、液泡膜、线粒体膜等)结构的重要成分;固醇:维持新陈代谢,对生殖有重要调节作用,分为胆固醇、性激素、维生素D。
【详解】(1)材料一 熊在入冬之前要吃大量的食物,在体内转化为脂肪储存起来,冬眠时,进行分解利用,维持生命活动。说明脂肪是细胞内良好的储能物质。脂肪还具有缓冲和减压的作用。
(2)材料二 生活在南极寒冷环境中的企鹅,体内脂肪可厚达4cm。说明脂肪具有保温作用。
(3)材料三 幼儿常晒太阳,可以使皮肤表皮细胞内的胆固醇转化为维生素D,预防佝偻病。说明维生素D具有促进人和动物肠道对钙磷的吸收的作用。该物质属于固醇类物质,除此之外还包括胆固醇和性激素。
24.通常情况下,糖尿病患者的尿液中含有葡萄糖,正常人的尿液中不含葡萄糖。已知甲是一个正常人,乙怀疑自己患了糖尿病。为了判断乙的怀疑是否正常,请完成以下实验步骤。
(1)取三支试管,分别标上A、B、C,在A试管中加入2ml甲的尿液;在B试管中加入__________;在C试管中加入2ml质量分数为0.1%的葡萄糖溶液。
(2)在三支试管中分别加入1ml_________;水浴加热,观察并记录实验现象。
(3)预测实验现象。
A试管中的溶液:________________________________
B试管中的溶液:_________________________________
C试管中的溶液:_________________________________
(4)结论:如果A试管与B试管的颜色反应相同,而与C试管的颜色反应不同,则说明 ________________________,如果_______________________________________,则说明乙患糖尿病。
【答案】 2ml乙的尿液 斐林试剂 无砖红色沉淀生成 有或者无砖红色沉淀生成 有砖红色沉淀生成 乙未患糖尿病 B与C试管的颜色相同,与A不同
【详解】试题分析:本题以实验为载体,考查了还原糖鉴定、实验设计及结果预期与分析等相关知识,意在考查学生设计对照实验、控制单一变量、分析实验现象的能力。斐林试剂与葡萄糖在水浴加热条件下反应,可出现砖红色沉淀。该实验的目的是鉴定乙是否患上了糖尿病,即检测乙的尿液中是否含有葡萄糖。检测葡萄糖可用斐林试剂,即取乙的尿液加入斐林试剂经水浴加热,若出现砖红色沉淀,则证明其尿液中含有葡萄糖,其可能患了糖尿病。在实验设计时应遵循对照原则与单一变量原则。据此答题。
(1)根据实验设计的基本原则可知,A、C是对照组,B是实验组,实验组应加入2ml乙的尿液。
(2)葡萄糖是还原糖,鉴定尿液中是否含有葡萄糖,应加入斐林试剂,水浴加热,观察并记录实验现象。
(3)A试管加的是正常人的尿液,所以实验现象是无砖红色沉淀生成;B试管加的是乙的尿液,所以实验现象是有或者无砖红色沉淀生成;C 试管加的是葡萄糖溶液,所以实验现象是出现砖红色沉淀。
(4)如果A试管与B试管的颜色反应相同,而与C试管的颜色反应不同,则说明乙未患糖尿病,如果B与C试管的颜色相同,与A不同,则说明乙患糖尿病。
25.现有无标签的稀蛋清、葡萄糖、淀粉和淀粉酶溶液各一瓶,可用双缩脲试剂、斐林试剂和淀粉溶液将它们鉴定出来(淀粉酶的化学成分是蛋白质,淀粉酶能将淀粉水解为还原糖)。请回答下列问题。
(1)用试剂将上述4种溶液初步鉴定如下,请填充相应内容:
①____________ ②___________ ③_________ ④_______⑤___________
(2)区分发生显色反应一组溶液的方法及鉴定结果:将_____________分别与发生显色反应的两种溶液混合,一段时间后,用斐林试剂分别处理上述两种混合液,并进行______℃水浴加热2min,出现砖红色沉淀的溶液是___________溶液,另一溶液不出现砖红色沉淀。
【答案】 ①稀蛋清、淀粉酶 ②葡萄糖、淀粉 ③斐林 ④葡萄糖 ⑤淀粉 淀粉溶液 50~65 淀粉酶
【分析】由于稀蛋清和淀粉酶溶液的本质是蛋白质,蛋白质能与双缩脲试剂发生紫色反应,而葡萄糖和淀粉属于糖类,不能与双缩脲试剂发生显色反应,所以可以用双缩脲试剂将4种溶液分为两组,因此图中①是稀蛋清、淀粉酶,②是葡萄糖、淀粉;由于葡萄糖是还原性糖,而淀粉是非还原性糖,所以用斐林试剂可区分不发生显色反应的一组溶液,因此③是斐林试剂, ④是葡萄糖,⑤是淀粉。
【详解】(1)根据以上分析已知,图中①是稀蛋清和淀粉酶,②是葡萄糖和淀粉,③是斐林试剂, ④是葡萄糖,⑤是淀粉。
(2)区分发生显色反应一组溶液(稀蛋清、淀粉酶)的方法及鉴定结果是:将淀粉溶液分别与稀蛋清和淀粉酶溶液混合,一段时间后,在淀粉酶的催化下,淀粉会被水解为还原糖,用斐林试剂分别处理上述两种混合液,并进行50~65℃水浴加热2min,淀粉酶溶液中会出现砖红色沉淀,稀蛋清溶液中不会出现砖红色沉淀。
溶液
双缩脲试剂
碘液
斐林试剂
甲
+
-
-
乙
-
++
-
甲、乙混合
+
+
+
功能分类
化学本质分类
功能
储藏脂类
脂 肪
储藏能量,缓冲压力,减少摩擦,保温作用
结构脂类
磷 脂
是细胞膜、细胞器膜和细胞核膜的重要成份
调节脂类
固醇
胆固醇
细胞膜的重要成份,与细胞膜的流动性有关
性激素
促进生殖器官的生长发育,激发和维持第二性征及雌性动物的性周期
维生素D
促进动物肠道对钙磷的吸收,调节钙磷的平衡
项目
含量
总脂
4.5~7.0(g·L-1)
总胆固醇
2.8~6.0(mml·L-1)
胆固醇脂
占总胆固醇的70%~75%
磷脂
1.7~3.2(mml·L-1)
甘油三酯
0.23~1.24(mml·L-1)
种类
功能
脂肪
(l)细胞内良好昀储能物质
(2)是一种很好的绝热体,皮下的脂肪层起到保温作用
(3)分布在内脏周围的脂肪具有缓冲和减压作用,保护内脏器官
磷脂
构成细胞膜及多种细胞器膜的重要成分
固醇
胆固醇
构成动物细胞膜的重要成分,在人体内参与血液中脂质的运输
性激素
促进人和动物生殖器官的发育及生殖细胞的形成
维生素D
促进人和动物肠道对钙和磷的吸收
物质
各元素比例
氧化分解时
C
O
耗氧量
释放能量
产生的水
脂肪
75%
13%
较多
较多
X
糖类
44%
50%
较少
较少
Y
高中生物人教版 (2019)必修1《分子与细胞》第1节 细胞中的元素和化合物当堂检测题: 这是一份高中生物人教版 (2019)必修1《分子与细胞》第1节 细胞中的元素和化合物当堂检测题,文件包含第2讲细胞中的元素与化合物解析版-分类归纳2022-2023学年高一生物考法和题型分类精讲人教版2019必修1docx、第2讲细胞中的元素与化合物原卷版-分类归纳2022-2023学年高一生物考法和题型分类精讲人教版2019必修1docx等2份试卷配套教学资源,其中试卷共15页, 欢迎下载使用。
人教版 (2019)必修1《分子与细胞》第3节 细胞呼吸的原理和应用练习题: 这是一份人教版 (2019)必修1《分子与细胞》第3节 细胞呼吸的原理和应用练习题,文件包含第14讲细胞呼吸的原理和应用解析版-分类归纳2022-2023学年高一生物考法和题型分类精讲人教版2019必修1docx、第14讲细胞呼吸的原理和应用原卷版-分类归纳2022-2023学年高一生物考法和题型分类精讲人教版2019必修1docx等2份试卷配套教学资源,其中试卷共41页, 欢迎下载使用。
人教版 (2019)必修1《分子与细胞》第2节 细胞的能量“货币”ATP复习练习题: 这是一份人教版 (2019)必修1《分子与细胞》第2节 细胞的能量“货币”ATP复习练习题,文件包含第13讲细胞的能量“货币”ATP解析版-分类归纳2022-2023学年高一生物考法和题型分类精讲人教版2019必修1docx、第13讲细胞的能量“货币”ATP原卷版-分类归纳2022-2023学年高一生物考法和题型分类精讲人教版2019必修1docx等2份试卷配套教学资源,其中试卷共23页, 欢迎下载使用。

