高中4.2 指数函数教案
展开1. 理解指数函数的概念与意义,掌握指数函数的定义域、值域的求法.(重点)
2. 理解指数函数增长变化迅速的特点(难点)
3. 培养勇于探索的精神,体会由特殊到一般的研究方法,发展数学核心素养。
二、教学重难点
1. 重点:理解指数函数的概念与意义,掌握指数函数的定义域、值域的求法.
2. 难点:理解指数函数增长变化迅速的特点;
三、教学过程
(一)、创设问题情境
对于幂 ,我们已经把指数 的范围拓展到了实数.上一章学习了函数的概念和基本性质,通过对幂函数的研究,进一步了解了研究一类函数的过程和方法.下面继续研究其他类型的基本初等函数.
【设计意图】开门见山,通过对指数幂运算及函数概念和性质学习的铺垫,提出研究课题:指数函数。培养和发展数学抽象和数学建模的核心素养。
(二)、探索新知
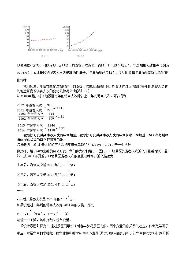
问题1 随着中国经济高速增长,人民生活水平不断提高,旅游成了越来越多家庭的重要生活方式.由于旅游人数不断增加,A,B两地景区自2011年起采取了不同的应对措施,A地提高了景区门票价格,而B地则取消了景区门票.下表给出了A,B两地景区2011年至2015年的游客人次以及逐年增加量.
比较两地景区游客人次的变化情况,你发现了怎样的变化规律?为了有利于观察规律,根据表,分别画出A,B两地景区采取不同措施后的15年游客人次的图
观察图象和表格,可以发现,A地景区的游客人次近似于直线上升(线性增长),年增加量大致相等(约为10万次);B地景区的游客人次则是非线性增长,年增加量越来越大,但从图象和年增加量都难以看出变化规律.
我们知道,年增加量是对相邻两年的游客人次做减法得到的.能否通过对B地景区每年的游客人次做其他运算发现游客人次的变化规律呢?请你试一试.
从2002年起,将B地景区每年的游客人次除以上一年的游客人次,可以得到
做减法可以得到游客人次的年增加量,做除法可以得到游客人次的年增长率.增加量、增长率是刻画事物变化规律的两个很重要的量.
结果表明,B 地景区的游客人次的年增长率都约为1.11-1=0.11,是一个常数
像这样,增长率为常数的变化方式,我们称为指数增长.因此,B地景区的游客人次近似于指数增长.显然,从2001年开始,B地景区游客人次的变化规律可以近似描述为:
1年后,游客人次是2001年的1.111倍;
2年后,游客人次是2001年的1.112倍;
3年后,游客人次是2001年的1.113倍;
……
x年后,游客人次是2001年的1.11x倍.
如果设经过x年后的游客人次为2001年的y倍,那么
y= 1.11x (x∈[0,+∞)). ①
这是一个函数,其中指数x是自变量.
【设计意图】探究1.通过景区门票价格制定与参观景区人数,两个变量函数关系的建立,体会数学源于生活,发展学生数学抽象、数学建模和数学运算核心素养.通过典例问题的分析,让学生体验实际问题分析方法,及指数函数变化特点。培养分析问题与解决问题的能力;
问题2 当生物死亡后,它机体内原有的碳14含量会按确定的比率衰减(称为衰减率),大约每经过5730年衰减为原来的一半,这个时间称为“半衰期”.按照上述变化规律,生物体内碳14含量与死亡年数之间有怎样的关系?
设死亡生物体内碳14含量的年衰减率为狆,如果把刚死亡的生物体内碳14含量看成1个单位,那么;
死亡1年后,生物体内碳14含量为(1-p)1;
死亡2年后,生物体内碳14含量为(1-p)2 ;
死亡3年后,生物体内碳14含量为(1-p)3 ;……
死亡5730年后,生物体内碳14含量为(1-p)5730 .
根据已知条件, (1-p)5730=,从而1-p=,所以p=1-.
设生物死亡年数为x,死亡生物体内碳14含量为y,那么y=(1-p)x ,
即, (x∈[0,+∞)). 这也是一个函数,指数x是自变量.死亡生物体内碳14含量每年都以1-减率衰减.像这样,衰减率为常数的变化方式,我们称为指数衰减.因此,死亡生物体内碳14含量呈指数衰减.
如果用字母a代替上述①②两式中的底数1.11和
,那么函数y= 1.11x 和
可以表示为的形式,
【设计意图】探究2.通过生物体死亡时间与体内碳14含量,函数关系的建立,体会指数函数应用的广泛性,并建立指数函数的概念。体会由特殊到一般的研究方法,发展学生数学抽象、数学建模和数学运算核心素养;
指数函数的概念
一般地,函数y=ax(a>0,且a≠1)叫做指数函数,其中x是自变量,函数的定义域是___.
思考:指数函数定义中为什么规定a大于0且不等于1?
1.思考辨析
(1)y=x2是指数函数.( )
(2)函数y=2-x不是指数函数.( )
(3)指数函数的图象一定在x轴的上方.( )
[答案] (1)× (2)× (3)√
(三)典例解析
例1.已知指数函数设f(x)=ax(a>0, 且a≠1),且f(3)=π
求f(0),f(1),f(-3)的值;
分析:要求f(0),f(1),f(-3)的值,应先求出f(x)=ax的解析式即先求出a的值;
解:因为 f(x)=ax ,且 f(3)=π,则 = π,解得 = ,
于是f(x)=,所以f(0)==1,f(1)==,f(-3)==
跟踪训练1:已知函数f(x)为指数函数,且,
则f(-2)=________.
解析:设f(x)=ax(a>0且a≠1),由f eq \b\lc\(\rc\)(\a\vs4\al\c1(-\f(3,2)))=eq \f(\r(3),9)得aeq \s\up12(-eq \f(3,2))=eq \f(\r(3),9),
所以a=3,又f(-2)=a-2,所以f(-2)=3-2=eq \f(1,9).
[规律方法]
1.在指数函数定义的表达式中,要牢牢抓住三点:
(1)底数是大于0且不等于1的常数;
(2)指数函数的自变量必须位于指数的位置上;
(3)ax的系数必须为1.
2.求指数函数的解析式常用待定系数法
例2(1)在问题1中,如果平均每位游客出游一次可给当地带来1000元门票之外的收入,A地景区的门票价格为150元,比较这15年间A,B两地旅游收入变化情况.
解:(1)设经过x年,游客给A,B两地带来的收入分别为f(x)和g(x),则f(x)=1150×(10x+600),g(x)=1000×278×1.11x.
利用计算工具可得,
当x=0时,f(0)-g(0)=412000.
当x≈10.22时,f(10.22)≈g(10.22).
结合图可知:当x<10.22时,f(x)>g(x),
当x>10.22时,f(x)<g(x).
当x=14时,f(14)-g(14)≈347303.
这说明,在2001年,游客给A地带来的收入比B地多412000万元;随后10年,虽然f(x)>g(x),但g(x)的增长速度大于f(x);根据上述数据,并考虑到实际情况,在2011年2月某个时刻就有f(x)=g(x),
这时游客给A地带来的收入和B地差不多;此后,f(x)<g(x),游客给B地带来的收入超过了A地;由于g(x)增长得越来越快,在2015年,B地的收入已经比A地多347303万元了.
【设计意图】通过典例分析,进一步熟悉指数函数的概念,及认识到指数函数变化迅速的特点;
三、当堂达标
1.下列函数一定是指数函数的是( )
A.y=2x+1 B.y=x3 C.y=3·2x D.y=3-x
【答案】D [由指数函数的定义可知D正确.]
2.下列图象中,有可能表示指数函数的是( ).
【答案】C [由指数函数的增长速度及定义,可知C正确.]
3.已知函数f(x)=(2a-1)x是指数函数,则实数a的取值范围是________.
【答案】eq \b\lc\(\rc\)(\a\vs4\al\c1(\f(1,2),1))∪(1,+∞) [由题意可知eq \b\lc\{\rc\ (\a\vs4\al\c1(2a-1>0,,2a-1≠1,))解得a>eq \f(1,2),且a≠1,
所以实数a的取值范围是eq \b\lc\(\rc\)(\a\vs4\al\c1(\f(1,2),1))∪(1,+∞).]
4.若函数f(x)是指数函数,且f(2)=2,则f(x)=________.
【答案】eq \r(2)x [设f(x)=ax(a>0且a≠1),则f(2)=a2=2,
∴a=eq \r(2)(a=-eq \r(2)舍去),∴f(x)=eq \r(2)x.]
【设计意图】通过练习巩固本节所学知识,巩固指数函数的概念,及了解指数函数变化特点,增强学生的数学抽象和数学直观和数学运算的素养。
高中数学人教A版 (2019)必修 第一册4.2 指数函数教案及反思: 这是一份高中数学人教A版 (2019)必修 第一册<a href="/sx/tb_c4000274_t8/?tag_id=27" target="_blank">4.2 指数函数教案及反思</a>,共6页。教案主要包含了教学目标,教学重难点,教学过程等内容,欢迎下载使用。
高中人教A版 (2019)4.4 对数函数教学设计: 这是一份高中人教A版 (2019)<a href="/sx/tb_c4000276_t8/?tag_id=27" target="_blank">4.4 对数函数教学设计</a>,共6页。教案主要包含了教学目标,教学重难点,教学过程等内容,欢迎下载使用。
高中数学人教A版 (2019)必修 第一册4.1 指数优质教案设计: 这是一份高中数学人教A版 (2019)必修 第一册4.1 指数优质教案设计,共4页。

