还剩16页未读,
继续阅读
成套系列资料,整套一键下载
1、五年级下册语文 第一单元大单元整体教案 2023-2024学年 部编版
展开
这是一份1、五年级下册语文 第一单元大单元整体教案 2023-2024学年 部编版,共19页。
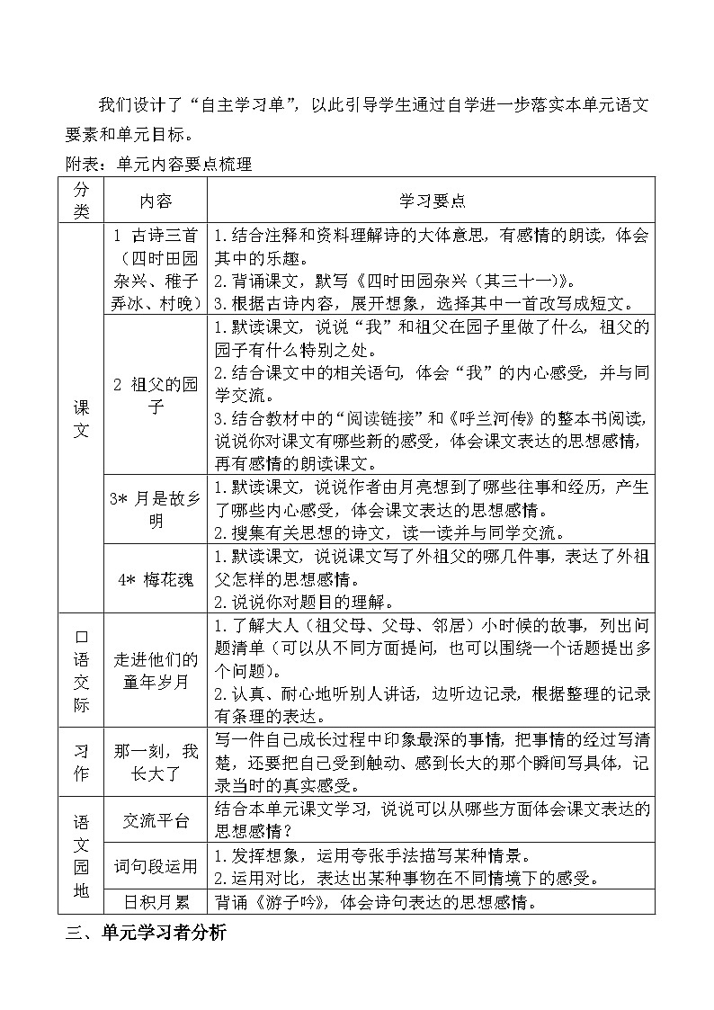
部编版语文 五年级下册 大单元教学设计第一单元学科: 语 文 主备人: 执教人:单元学习主题:深刻的童年记忆二、单元教材分析“童年往事”是本单元人文主题,语文要素主要有以下两个:“体会课文表达的思想感情”和 “把一件事的重点部分写具体”。教材所选的四篇课文写了作者或课文中人物的童年往事,抒发了作者或文中人物的思想感情:从《古诗三首》中,我们会体会到童年的乐趣;《祖父的园子》抒发了作者对童年自由生活的向往和对祖父的深刻怀念;《月是故乡明》抒发了作者的思乡之情;《梅花魂》抒发了身处异国的外祖父的思乡和爱国之情。课文写了“别人”的童年往事,口语交际则安排了学生去了解自己的亲人(祖父母、父母)或邻居的童年,与同学交流自己了解到的情况和从中获得的感受。习作(那一刻,我长大了)是回忆自己成长的历程,记录自己感觉长大的某一个瞬间。“课文”“口语交际”“习作”是按照读“别人”的童年---了解“亲人或邻居”的童年----写“自己”的童年思路来编排的,由“读”到“说”再到“写”,学生的“阅读能力”“口语交际能力”和“习作能力”得以逐步落实。语文园地中的“交流平台”围绕本单元语文要素(体会课文表达的思想感情),旨在引导学生交流总结“如何体会课文表达的思想感情”的方法;“词句段运用”重点训练“用夸张说情景”和“用对比写句子”;“日积月累”中孟郊的《游子吟》让我们感受到了慈母对临行游子的爱。 “体会课文表达的思想感情”这一语文要素,也是学段阅读目标要求之一,在五年级上册教材中也有所涉及:如五上第一单元“初步了解课文借助具体事物抒发感情的方法”,五上第四单元“结合资料,体会课文表达的思想感情”;五上第六单元“体会作者描写的场景、细节中蕴含的感情”。这样编排,体现了“初步了解”到“具体感受”再到“整体感受”的设计思路,是对学段阅读目标之“体会作者的思想感情”的逐步落实。我们设计了“自主学习单”,以此引导学生通过自学进一步落实本单元语文要素和单元目标。附表:单元内容要点梳理三、单元学习者分析通过五上教材的学习,学生已经“初步了解”了课文借助具体事物抒发感情的方法,且学习了结合“资料”“场景、细节”来体会课文表达的思想感情,本单元课文的学习,是学生对五上所学阅读方法的进一步实践和运用。五年级的小学生对于刚刚经历的童年,更有难以抹去的记忆,他们对于“成长”更有深刻的体会。学生已经积累了一定的字词,通过阅读把握课文主要内容已经基本没有障碍。在四上语文第八单元,学生已经学习了“写一件事,把事情写清楚”,在此基础上落实本单元习作要求“把一件事的重点部分写具体”,应该不成问题。四、单元教学目标1.认识“昼、耘、稚”等36个生字和“供、晃、燕”三个多音字;会写“昼、耘、桑”等17个生字和“蝴蝶、蜻蜓”等12个词语并在具体语境中学会运用。2.学习《古诗三首》《祖父的园子》《月是故乡明》《梅花魂》四篇课文,了解与主人公相关的几件事情,体会其中表达的思想感情。3.写一件自己成长过程中印象最深的事情,把重点部分写具体,记录当时的真实感受。4.有感情的朗读课文,背诵“古诗三首”,默写《四时田园杂兴(其三十一)》,积累《游子吟》和思乡的诗文。五、单元教学思路六、课型教学设计2020年1月23日星期四分类内容学习要点课文1 古诗三首(四时田园杂兴、稚子弄冰、村晚)1.结合注释和资料理解诗的大体意思,有感情的朗读,体会其中的乐趣。2.背诵课文,默写《四时田园杂兴(其三十一)》。3.根据古诗内容,展开想象,选择其中一首改写成短文。2 祖父的园子1.默读课文,说说“我”和祖父在园子里做了什么,祖父的园子有什么特别之处。2.结合课文中的相关语句,体会“我”的内心感受,并与同学交流。3.结合教材中的“阅读链接”和《呼兰河传》的整本书阅读,说说你对课文有哪些新的感受,体会课文表达的思想感情,再有感情的朗读课文。3* 月是故乡明1.默读课文,说说作者由月亮想到了哪些往事和经历,产生了哪些内心感受,体会课文表达的思想感情。2.搜集有关思想的诗文,读一读并与同学交流。4* 梅花魂1.默读课文,说说课文写了外祖父的哪几件事,表达了外祖父怎样的思想感情。2.说说你对题目的理解。口语交际走进他们的童年岁月1.了解大人(祖父母、父母、邻居)小时候的故事,列出问题清单(可以从不同方面提问,也可以围绕一个话题提出多个问题)。2.认真、耐心地听别人讲话,边听边记录,根据整理的记录有条理的表达。习作那一刻,我长大了写一件自己成长过程中印象最深的事情,把事情的经过写清楚,还要把自己受到触动、感到长大的那个瞬间写具体,记录当时的真实感受。语文园地交流平台结合本单元课文学习,说说可以从哪些方面体会课文表达的思想感情?词句段运用1.发挥想象,运用夸张手法描写某种情景。2.运用对比,表达出某种事物在不同情境下的感受。日积月累背诵《游子吟》,体会诗句表达的思想感情。学习主题类别任 务课 型课时深刻的童年记忆了解别人的童年往事,体会表达的思想感情。概览与预学通读四篇课文,扫清字词障碍。自主识字课1课时理清单元脉络,把握主要内容。整体预习课1课时提要与理解学习《古诗三首》精读指导课1课时学习《祖父的园子》精读指导课1课时统整与探究集中阅读《月是故乡明》和《梅花魂》。整体阅读课1课时口语交际—走进他们的童年岁月口语交际课1课时学习“语文园地”。交流指导课1课时拓展阅读“学习单”中的选文。拓展阅读课1课时记录自己的童年往事,抒发自己的真实感受。实践与展示习作指导与讲评---那一刻,我长大了习作指导课2课时课型名称: 自主识字课教学时间:1课时教学内容分析:生字在课文中有拼音标注,要求会认或会写的字集中在课文后(教材后的“识字表”“写字表”“词语表”中做了集中整理)。本单元要求会认39个生字(其中有3个多音字),会写17个生字。12个词语要求不但会写,而且会在具体语境中运用。学习者分析: 通过以前的学习,学生已经有了一定的字词积累,已经具备一定的自主识字能力。学习目标:认识“昼、耘、稚”等36个生字和“供、晃、燕”三个多音字;会写“昼、耘、桑”等17个生字和“蝴蝶、蜻蜓”等12个词语并在具体语境中学会运用。教学流程:教学设计设计意图任务:通读四篇课文,扫清字词障碍。活动1:通读课文,自主识字学生通读课文,画出生字词。借助文中注音或查阅工具书,自主认读或书写生字。活动2:同伴互助,认读生字(1)同桌间相互配合,一方认读,一方纠错正音。(2)多种形式认读,进一步巩固生字词。活动3:检测巩固,指导写字 利用自主学习单中的“单元检测”中的“一、二”题检测学生对本单元字词的掌握情况。根据检测结果,教师做重点纠错,指导写字。培养学生的自学习惯,发挥学生自主识字的能力。构建并发挥学习共同体的作用。多形式认读进一步提高学生的学习积极性。 充分发挥“学习单”的检测功效。根据检测情况,实现“以学定教”。检测设计:见“部编版语文五下第一单元自主学习单”中的“单元检测”部分的“一、二”题。板书设计:多音字:供 晃 燕 易读错字:陂(bēi) 蚌(bàng) 垠(yín) 玷(diàn)(根据学生书写情况做重点指导,预设:耘、桑、承、拔、瓢)课型名称:整体预习课 教学时间:1课时教学内容分析:本单元内容包括课文(《古诗三首》《祖父的园子》《月是故乡明》《梅花魂》)、口语交际(走进他们的童年岁月)、习作(那一刻,我长大了)和语文园地(交流平台、词句段运用、日积月累),内容均围绕本单元两个语文要素(“体会课文表达的思想感情;把一件事的重点部分写具体”)来编排。学习者分析:学生已经具备一定的自学能力,但是学生在“学习习惯”和“语文能力”方面存在较明显的差距。学习目标:学生通过自学理清单元内容脉络和各部分间的联系。初读课文,把握课文的主要内容。教学流程:教学设计设计意图任务:理清单元脉络,把握主要内容。活动1:理清单元脉络,把握内容及联系学生自学教材,自主绘制单元内容脉络图。对照“学习单”中的“内容梳理”对自己所列的“内容脉络图”做完善补充。引导学生发现单元各部分内容间的联系,明确单元语文要素。活动2:自读课文,把握课文的主要内容快速默读课文,用自己的话概括课文的主要内容。同桌间相互交流,教师做补充。再读课文,加深对课文内容的理解,巩固生字词。强化单元内容的整体性及内容间的联系;初步把握课文内容,为精读指导课中的研讨交流做准备。检测设计:“学习单”中的“内容梳理”部分为学生把握单元内容提供对照。学生是否能够正确、流利地朗读课文。板书设计:童年往事课文 口语交际 习作 语文园地《古诗三首》《祖父的园子》 走进他们的童年岁月 那一刻,我长大了《月是故乡明》《梅花魂》 课型名称: 精读指导课 教学时间:1课时教学内容分析:《四时田园杂兴(其三十一)》描写了农村夏日生活中的一个场景,表现了农村儿童的天真情趣。《稚子弄冰》为读者描绘了一幅稚气满纸而又诗意盎然的“脱冰作戏”的场景。《村晚》形象描绘了一幅有着四周长满青草的池塘、似被山咬住的红红落日以及放牛回家的孩子横坐在牛背,用短笛随便地吹奏着不成调的曲子。诗人即景而写,构成了一幅饶有生活情趣的农村晚景图,抒发了诗人对乡村晚景的喜爱和赞美之情。三首古诗中都有对儿童生活的描写,读来着实富有童趣。学习者分析:学生已经有了一定数量的古诗积累,对于本课这种富有儿童情趣的古诗,学生有较浓厚的学习兴趣。学生借助文中注释,对诗句的大意不难理解。学习目标:借助文中注释或相关资料理解诗句的大体意思,在反复诵读中体会古诗表达的思想感情。有感情的朗读、背诵这三首古诗,默写《四时田园杂兴(其三十一)》。教学流程:教学设计设计意图任务:学习《古诗三首》活动1:了解诗的大思,体会其中所表达的思想感情。自主借助注释或相关资料,了解三首古诗的大意。同桌互助交流,教师作补充。反复诵读古诗,在理解大意的基础上把握其中的情趣。诵读展示。活动2:根据古诗内容,改写成短文。说一说:根据古诗内容,展开想象,选择其中一首,说给同学听。小练笔:结合口头所说,把其中一首古诗改写成短文。展示、评改。古诗教学应加强诵读,在反复诵读中更能体会古诗所表达的思想感情。凭借想象,丰富古诗情节内容,提高口语交际和习作能力。检测设计:配套练习册。拓展阅读“学习单”中的三首古诗,完成题后问题。板书设计:《四时田园杂兴(其三十一)》 (宋)范成大 《稚子弄冰》 (宋)杨万里 《村晚》 (宋)雷震 童 趣课型名称: 精读指导课 教学时间:1课时教学内容分析:园子里的一切都是欣欣然的,充满了生命的气息。这里是自由的,花是自由的,鸟是自由的,虫子是自由的,菜是自由的,什么都是自由的,空气里弥漫着自由,童年的作者也是自由的,这自由是她童年快乐的源泉。选编本课的目的,是让学生自主地、入情入境地读书,感受作者童年生活的自由和快乐,体会作者对童年生活的留恋,领悟这种感情是怎样表达出来的,并积累语言。学习者分析: 学生对于萧红及她的作品《呼兰河传》是比较陌生的,教师需要提前布置学生去搜集作者及其作品的有关资料,还要引导学生阅读《呼兰河传》这本书(学习本课前或本课后)。课文中作者在园子里的某些生活场景,对于现在居住在城市中的大部分学生来说更是陌生的---缺少生活体验。但是,对于字里行间所显现出了“自由”,学生通过诵读课文是比较好理解的。学习目标:了解“我”和祖父在园子里做的事,理解“祖父的园子”的特别之处。反复诵读课文中的相关语句,体会“我”的内心感受以及课文表达的思想感情。教学流程:教学设计设计意图任务:学习《祖父的园子》活动1:了解课文大意,理解园子的特别之处。默读课文,说说“我”和祖父在园子里做了什么?同学间交流分享,教师作补充。思考:祖父的园子有什么特别之处?同学间进行交流。反复诵读有关语句,进一步体会园子的特别之处。活动2:结合相关语句,体会课文表达的思想感情阅读课文后的两个例句,体会“我”的内心感受。从课文中找出类似的句子,与同学进行交流。思考:作者通过这些句子是想表达怎样的思想感情?同学间研讨交流、展示,教师做适当补充。有感情的朗读这些句子,进一步体会其中的感情。活动3:拓展阅读,交流新的收获读课文后的“阅读链接”,说说你对课文有什么新的感受?带着这种感受,有感情的朗读课文。拓展阅读《呼兰河传》,边读边做批注,与同学交流感受和收获。为了更好地体会作者对童年生活的向往和对祖父的怀念。通过诵读特殊的语言表现形式,更能表达独特的情感。通过联系原著阅读加深对课文思想的深刻认识;通过拓展阅读《呼兰河传》,丰富语言积累,提高阅读理解能力。检测设计:配套练习册。阅读“学习单”中与本课相关的另一篇选文,完成文后问题。板书设计: 祖父的园子---《呼兰河传》---萧红动物 植物 人 ---自由的 留恋 怀念课型名称: 整体阅读课教学时间:1课时教学内容分析:《月是故乡明》以其特有的清新、自然的笔调向我们展现了故乡那温馨的夜晚,那恬淡的明月,童话般美妙的童年,给人一种亲切的感受,使我们感受到了作者那深切的思乡之情。《梅花魂》通过阐述一位老人(外祖父)对一幅墨梅的珍爱,透析出梅花那坚贞不屈的气节。梅花,是我们中华民族精神的象征,通过贯穿在全文中老人的三次流泪,进而让读者感受到一个侨居在异乡的老人一份对祖国的深切热爱和对家乡的眷恋之情。学习者分析: 通过五上教材的学习,学生已经“初步了解”了课文借助具体事物抒发感情的方法,学会了结合“资料”“场景、细节”来体会课文表达的思想感情的方法。通过本单元前两篇课文的学习,学生又进行了一次亲身实践。但是,由于年龄和阅历所限,学生较难与《月是故乡明》中所表现出的作者浓浓的思乡情产生深切共鸣,对于《梅花魂》中外祖父所表现出的爱国情和梅花精神也较难理解。学习目标:了解课文主要内容,体会课文表达的思想感情。搜集有关思乡的诗文,体会“梅花魂”的深刻含义。教学流程:教学设计设计意图任务:集中阅读《月是故乡明》和《梅花魂》。活动1:了解课文内容,体会课文表达的思想感情。(1)默读课文,说说课文写了与主人公有关的哪几件事?(《月是故乡明》中作者由月亮想到了哪些往事和经历?《梅花魂》写了外祖父的哪几件事?)(2)思考:通过这些“事”,体会课文表达的思想感情?与同学进行交流。有感情的朗读课文,进一步体会课文表达的思想感情。活动2:搜集有关思乡的诗文,体会“梅花魂”的深刻含义。积累《梅花魂》中有关思乡的诗句,想一想哪些诗句可以用在《月是故乡明》这篇课文中?可以用在哪些地方?搜集积累其它有关思乡的诗文,读一读,与同学进行交流。结合课文内容,谈谈对于《梅花魂》课题的理解。积累摘抄《梅花魂》中写梅花精神的语句,并举例说一说。两篇课文均表现了主人公浓浓的思乡之情,两者的主题相似性,利于集中阅读指导。丰富语言积累与运用。检测设计:配套练习册。2.比较《月是故乡明》和《梅花魂》两篇课文的异同。板书设计:月是故乡明 梅花魂—梅花精神(品格、灵魂、骨气)思乡之情课型名称: 口语交际课教学时间:1课时教学内容分析: 口语交际---走进他们(祖父母、方面、邻居)的童年岁月,在了解前,先要列出问题清单(教材中有两个问题清单供参考),学会从不同方面提问或者是围绕一个话题提出多个问题。根据列出的问题清单进行提问,认真倾听和记录,与同学交流了解到的情况和感受,根据整理的记录有条理进行表达。 学习者分析:学生对于祖父母、父母和邻居的童年基本没有了解,即使了解一些信息,对于生活在新社会的儿童来说,也会感到陌生或难以“信服”,更别说能否产生“体验共鸣”了。但是学生对于祖父母、父母和邻居的童年故事有强烈的好奇心,由此驱动学生很感兴趣去了解和表达。学习目标:了解他们(祖父母、父母、邻居)的童年故事,学会列问题清单和边听边记录。能耐心、认真的倾听,根据记录的内容有条理的表达。教学流程:教学设计设计意图任务:口语交际—走进他们的童年岁月活动1:了解他们(祖父母、父母、邻居)的童年故事确定了解的对象(祖父母、父母或邻居)。根据对象列出问题清单(可参考教材中的两个表格)。根据问题清单与他们交流,边听边做好记录。对自己所做的记录进行整理。活动2:分享他们(祖父母、父母、邻居)的童年故事与同学交流自己了解到的情况和自己的感受。各组选出代表面向全班进行展示。交流感受和收获。有目的的去了解,精心设计问题清单利于学生更全面的了解他们(祖父母、父母或邻居)的童年故事。分享交流,丰富积累和感受。检测设计:有条理的向同学说一说你所了解到的他们(祖父母、父母或邻居)的一个童年故事。板书设计:口语交际----走进他们的童年故事 (祖父母、父母、邻居) 列出问题清单 认真倾听、记录 有条理地表达课型名称: 交流指导课 教学时间:1课时教学内容分析:“交流平台”围绕本单元语文要素(体会课文表达的思想感情),旨在引导学生交流总结“如何体会课文表达的思想感情”的方法;“词句段运用”重点训练“用夸张说情景”和“用对比写句子”;“日积月累”中孟郊的《游子吟》让我们感受到了慈母对临行游子的爱。 学习者分析: 通过五年级上册和本单元四篇课文的学习,学生对于“如何体会课文表达的思想感情”已经基本掌握,只是还没有进行集中梳理总结,这次“交流平台”就提供了一次梳理总结的机会。学生对于“夸张”这种修辞方法属于初次接触,需要学生结合教材例句进行仿写;而对于“对比”修辞手法,在五年级上册第一单元“语文园地”中学生曾经学过。“日积月累”中的《游子吟》,大部分学生以前曾接触过并已经能够背诵。学习目标:结合本单元课文学习,交流总结“体会课文表达的思想感情”的方法。学习运用“夸张”“对比”仿写句子。积累《游子吟》,体会其中的感情。教学流程:教学设计设计意图任务:学习“语文园地”。活动1:交流总结“体会课文表达的思想感情”的方法回忆本单元学过的四篇课文的主要内容。结合课文内容,与同学交流课文表达的思想感情。结合教材中的泡泡语“体会课文表达的思想感情”的方法进行梳理总结。有感情地朗读课文(全文或片段),进一步体会课文表达的思想感情。活动2:学习运用“夸张”“对比”仿写句子阅读教材中的例子,发现句子各自的特点。仿照例句进行仿写。同学间进行交流,教师结合学生仿写的句子做重点指导。活动3:积累《游子吟》,体会其中的感情读一读,理解诗句的大体意思。根据诗句的意思,体会古诗表达的感情。(3)背诵积累。结合所学的课文对学法进行交流、总结,能切实起到实效。分析例句特点,在仿写中逐步学会运用。有针对性的指导更见实效。 丰富语言积累,懂其意方能悟其情。检测设计:完成“学习单”中“单元检测”里的“三、四”题。板书设计:体会课文表达的思想感情:把自己想象成文中的主人公;有感情的朗读;重点语句;细节、字里行间。夸张 对比游子吟---(唐)孟郊课型名称: 拓展阅读课---《社戏》《访梅》教学时间:1课时教学内容分析: 《社戏》是现代文学家鲁迅写于1922年的短篇小说,这篇小说以作者少年时代的生活经历为依据,用第一人称写“我”20年来三次看戏的经历:两次是辛亥革命后在北京看京戏,一次是少年时代在浙江绍兴乡村看社戏。作者以饱含深情的笔墨,刻画了一群农家少年朋友的形象,表现了劳动人民淳朴、善良、友爱、无私的好品德,表达了作者对少年时代生活的怀念,特别是对农家朋友诚挚情谊的眷念。《访梅》是作家贾平凹的作品,选自《贾平凹散文精选》,有删改。这篇选文写了我们跟随舅爷到山包上画画、寻“能画的色彩”的经历,表达了“白色是最美的色彩”“美是到处都有的,但美却常常被人疏忽”的道理。学习者分析: 学生的阅读量和阅读能力都有了一定的提高,但是不同的学生在这方两方面的差距也是比较明显的。学习目标:把握课文主要内容,体会课文表达的思想感情并有感情的朗读。摘抄自己喜欢的句段,丰富语言积累。教学流程:教学设计设计意图任务:拓展阅读“学习单”中的选文。活动1:把握内容,体会感情快速默读这两篇选文(《社戏》《访梅》),自主完成文后问题。同学间进行交流,教师根据学生完成的情况进行指导。学生在把握选文主要内容的基础上,体会课文表达的思想感情。有感情的朗读选文(或具体语段),进一步体会其中的感情。活动2:摘抄自己喜欢的句段,丰富语言积累再次默读课文,画出自己喜欢的语句,与同学交流喜欢的理由。把自己的喜欢的语句摘抄下来。有感情的读一读、背一背。学法运用,提升能力。丰富语言积累检测设计:完成“学习单”中《社戏》《访梅》两篇选文后的问题。板书设计: 《社戏》—鲁迅《访梅》—贾平凹语言积累课型名称: 习作指导课—那一刻,我长大了教学时间:2课时教学内容分析: 本次习作主题是“那一刻,我长大了”,让学生记录自己成长过程中印象最深的事情,把事情的经过写清楚,把受到触动的那个瞬间写具体,还要写出自己的真实感受。学习者分析:五年级的小学生对于刚刚经历的童年,更有难以抹去的记忆,他们对于“成长”更有深刻的体会。在四上语文第八单元,学生已经学习了“写一件事,把事情写清楚”,在此基础上落实本单元习作要求“把一件事的重点部分写具体”,应该不成问题。学习目标:1. 写一件自己成长过程中印象最深的事情,把重点部分写具体,记录当时的真实感受。2.根据学生和老师提出的建议,进行修改。教学流程:教学设计设计意图任务: 习作指导---那一刻,我长大了活动1:自创自改认真审题,明确写作主题及要求。当堂练习写作。写完后自己多读几遍,认真修改。活动2:互助评改同学间互评互改。教师结合学生例文做有针对性的指导。学生根据教师的建议对自己的习作进行再次修改。优秀习作展示。学会审题是习作成功的前提。 提高学生临场写作的能力。学生自己应该成为自己习作的第一位读者。给学生提供相互学习的机会教师有针对的指导很重要。好的作品是改出来的!检测设计: 根据本次习作主题和要求,写出自己习作的成功之处,与同学进行交流。板书设计:那一刻,我长大了清楚 具体 真情
部编版语文 五年级下册 大单元教学设计第一单元学科: 语 文 主备人: 执教人:单元学习主题:深刻的童年记忆二、单元教材分析“童年往事”是本单元人文主题,语文要素主要有以下两个:“体会课文表达的思想感情”和 “把一件事的重点部分写具体”。教材所选的四篇课文写了作者或课文中人物的童年往事,抒发了作者或文中人物的思想感情:从《古诗三首》中,我们会体会到童年的乐趣;《祖父的园子》抒发了作者对童年自由生活的向往和对祖父的深刻怀念;《月是故乡明》抒发了作者的思乡之情;《梅花魂》抒发了身处异国的外祖父的思乡和爱国之情。课文写了“别人”的童年往事,口语交际则安排了学生去了解自己的亲人(祖父母、父母)或邻居的童年,与同学交流自己了解到的情况和从中获得的感受。习作(那一刻,我长大了)是回忆自己成长的历程,记录自己感觉长大的某一个瞬间。“课文”“口语交际”“习作”是按照读“别人”的童年---了解“亲人或邻居”的童年----写“自己”的童年思路来编排的,由“读”到“说”再到“写”,学生的“阅读能力”“口语交际能力”和“习作能力”得以逐步落实。语文园地中的“交流平台”围绕本单元语文要素(体会课文表达的思想感情),旨在引导学生交流总结“如何体会课文表达的思想感情”的方法;“词句段运用”重点训练“用夸张说情景”和“用对比写句子”;“日积月累”中孟郊的《游子吟》让我们感受到了慈母对临行游子的爱。 “体会课文表达的思想感情”这一语文要素,也是学段阅读目标要求之一,在五年级上册教材中也有所涉及:如五上第一单元“初步了解课文借助具体事物抒发感情的方法”,五上第四单元“结合资料,体会课文表达的思想感情”;五上第六单元“体会作者描写的场景、细节中蕴含的感情”。这样编排,体现了“初步了解”到“具体感受”再到“整体感受”的设计思路,是对学段阅读目标之“体会作者的思想感情”的逐步落实。我们设计了“自主学习单”,以此引导学生通过自学进一步落实本单元语文要素和单元目标。附表:单元内容要点梳理三、单元学习者分析通过五上教材的学习,学生已经“初步了解”了课文借助具体事物抒发感情的方法,且学习了结合“资料”“场景、细节”来体会课文表达的思想感情,本单元课文的学习,是学生对五上所学阅读方法的进一步实践和运用。五年级的小学生对于刚刚经历的童年,更有难以抹去的记忆,他们对于“成长”更有深刻的体会。学生已经积累了一定的字词,通过阅读把握课文主要内容已经基本没有障碍。在四上语文第八单元,学生已经学习了“写一件事,把事情写清楚”,在此基础上落实本单元习作要求“把一件事的重点部分写具体”,应该不成问题。四、单元教学目标1.认识“昼、耘、稚”等36个生字和“供、晃、燕”三个多音字;会写“昼、耘、桑”等17个生字和“蝴蝶、蜻蜓”等12个词语并在具体语境中学会运用。2.学习《古诗三首》《祖父的园子》《月是故乡明》《梅花魂》四篇课文,了解与主人公相关的几件事情,体会其中表达的思想感情。3.写一件自己成长过程中印象最深的事情,把重点部分写具体,记录当时的真实感受。4.有感情的朗读课文,背诵“古诗三首”,默写《四时田园杂兴(其三十一)》,积累《游子吟》和思乡的诗文。五、单元教学思路六、课型教学设计2020年1月23日星期四分类内容学习要点课文1 古诗三首(四时田园杂兴、稚子弄冰、村晚)1.结合注释和资料理解诗的大体意思,有感情的朗读,体会其中的乐趣。2.背诵课文,默写《四时田园杂兴(其三十一)》。3.根据古诗内容,展开想象,选择其中一首改写成短文。2 祖父的园子1.默读课文,说说“我”和祖父在园子里做了什么,祖父的园子有什么特别之处。2.结合课文中的相关语句,体会“我”的内心感受,并与同学交流。3.结合教材中的“阅读链接”和《呼兰河传》的整本书阅读,说说你对课文有哪些新的感受,体会课文表达的思想感情,再有感情的朗读课文。3* 月是故乡明1.默读课文,说说作者由月亮想到了哪些往事和经历,产生了哪些内心感受,体会课文表达的思想感情。2.搜集有关思想的诗文,读一读并与同学交流。4* 梅花魂1.默读课文,说说课文写了外祖父的哪几件事,表达了外祖父怎样的思想感情。2.说说你对题目的理解。口语交际走进他们的童年岁月1.了解大人(祖父母、父母、邻居)小时候的故事,列出问题清单(可以从不同方面提问,也可以围绕一个话题提出多个问题)。2.认真、耐心地听别人讲话,边听边记录,根据整理的记录有条理的表达。习作那一刻,我长大了写一件自己成长过程中印象最深的事情,把事情的经过写清楚,还要把自己受到触动、感到长大的那个瞬间写具体,记录当时的真实感受。语文园地交流平台结合本单元课文学习,说说可以从哪些方面体会课文表达的思想感情?词句段运用1.发挥想象,运用夸张手法描写某种情景。2.运用对比,表达出某种事物在不同情境下的感受。日积月累背诵《游子吟》,体会诗句表达的思想感情。学习主题类别任 务课 型课时深刻的童年记忆了解别人的童年往事,体会表达的思想感情。概览与预学通读四篇课文,扫清字词障碍。自主识字课1课时理清单元脉络,把握主要内容。整体预习课1课时提要与理解学习《古诗三首》精读指导课1课时学习《祖父的园子》精读指导课1课时统整与探究集中阅读《月是故乡明》和《梅花魂》。整体阅读课1课时口语交际—走进他们的童年岁月口语交际课1课时学习“语文园地”。交流指导课1课时拓展阅读“学习单”中的选文。拓展阅读课1课时记录自己的童年往事,抒发自己的真实感受。实践与展示习作指导与讲评---那一刻,我长大了习作指导课2课时课型名称: 自主识字课教学时间:1课时教学内容分析:生字在课文中有拼音标注,要求会认或会写的字集中在课文后(教材后的“识字表”“写字表”“词语表”中做了集中整理)。本单元要求会认39个生字(其中有3个多音字),会写17个生字。12个词语要求不但会写,而且会在具体语境中运用。学习者分析: 通过以前的学习,学生已经有了一定的字词积累,已经具备一定的自主识字能力。学习目标:认识“昼、耘、稚”等36个生字和“供、晃、燕”三个多音字;会写“昼、耘、桑”等17个生字和“蝴蝶、蜻蜓”等12个词语并在具体语境中学会运用。教学流程:教学设计设计意图任务:通读四篇课文,扫清字词障碍。活动1:通读课文,自主识字学生通读课文,画出生字词。借助文中注音或查阅工具书,自主认读或书写生字。活动2:同伴互助,认读生字(1)同桌间相互配合,一方认读,一方纠错正音。(2)多种形式认读,进一步巩固生字词。活动3:检测巩固,指导写字 利用自主学习单中的“单元检测”中的“一、二”题检测学生对本单元字词的掌握情况。根据检测结果,教师做重点纠错,指导写字。培养学生的自学习惯,发挥学生自主识字的能力。构建并发挥学习共同体的作用。多形式认读进一步提高学生的学习积极性。 充分发挥“学习单”的检测功效。根据检测情况,实现“以学定教”。检测设计:见“部编版语文五下第一单元自主学习单”中的“单元检测”部分的“一、二”题。板书设计:多音字:供 晃 燕 易读错字:陂(bēi) 蚌(bàng) 垠(yín) 玷(diàn)(根据学生书写情况做重点指导,预设:耘、桑、承、拔、瓢)课型名称:整体预习课 教学时间:1课时教学内容分析:本单元内容包括课文(《古诗三首》《祖父的园子》《月是故乡明》《梅花魂》)、口语交际(走进他们的童年岁月)、习作(那一刻,我长大了)和语文园地(交流平台、词句段运用、日积月累),内容均围绕本单元两个语文要素(“体会课文表达的思想感情;把一件事的重点部分写具体”)来编排。学习者分析:学生已经具备一定的自学能力,但是学生在“学习习惯”和“语文能力”方面存在较明显的差距。学习目标:学生通过自学理清单元内容脉络和各部分间的联系。初读课文,把握课文的主要内容。教学流程:教学设计设计意图任务:理清单元脉络,把握主要内容。活动1:理清单元脉络,把握内容及联系学生自学教材,自主绘制单元内容脉络图。对照“学习单”中的“内容梳理”对自己所列的“内容脉络图”做完善补充。引导学生发现单元各部分内容间的联系,明确单元语文要素。活动2:自读课文,把握课文的主要内容快速默读课文,用自己的话概括课文的主要内容。同桌间相互交流,教师做补充。再读课文,加深对课文内容的理解,巩固生字词。强化单元内容的整体性及内容间的联系;初步把握课文内容,为精读指导课中的研讨交流做准备。检测设计:“学习单”中的“内容梳理”部分为学生把握单元内容提供对照。学生是否能够正确、流利地朗读课文。板书设计:童年往事课文 口语交际 习作 语文园地《古诗三首》《祖父的园子》 走进他们的童年岁月 那一刻,我长大了《月是故乡明》《梅花魂》 课型名称: 精读指导课 教学时间:1课时教学内容分析:《四时田园杂兴(其三十一)》描写了农村夏日生活中的一个场景,表现了农村儿童的天真情趣。《稚子弄冰》为读者描绘了一幅稚气满纸而又诗意盎然的“脱冰作戏”的场景。《村晚》形象描绘了一幅有着四周长满青草的池塘、似被山咬住的红红落日以及放牛回家的孩子横坐在牛背,用短笛随便地吹奏着不成调的曲子。诗人即景而写,构成了一幅饶有生活情趣的农村晚景图,抒发了诗人对乡村晚景的喜爱和赞美之情。三首古诗中都有对儿童生活的描写,读来着实富有童趣。学习者分析:学生已经有了一定数量的古诗积累,对于本课这种富有儿童情趣的古诗,学生有较浓厚的学习兴趣。学生借助文中注释,对诗句的大意不难理解。学习目标:借助文中注释或相关资料理解诗句的大体意思,在反复诵读中体会古诗表达的思想感情。有感情的朗读、背诵这三首古诗,默写《四时田园杂兴(其三十一)》。教学流程:教学设计设计意图任务:学习《古诗三首》活动1:了解诗的大思,体会其中所表达的思想感情。自主借助注释或相关资料,了解三首古诗的大意。同桌互助交流,教师作补充。反复诵读古诗,在理解大意的基础上把握其中的情趣。诵读展示。活动2:根据古诗内容,改写成短文。说一说:根据古诗内容,展开想象,选择其中一首,说给同学听。小练笔:结合口头所说,把其中一首古诗改写成短文。展示、评改。古诗教学应加强诵读,在反复诵读中更能体会古诗所表达的思想感情。凭借想象,丰富古诗情节内容,提高口语交际和习作能力。检测设计:配套练习册。拓展阅读“学习单”中的三首古诗,完成题后问题。板书设计:《四时田园杂兴(其三十一)》 (宋)范成大 《稚子弄冰》 (宋)杨万里 《村晚》 (宋)雷震 童 趣课型名称: 精读指导课 教学时间:1课时教学内容分析:园子里的一切都是欣欣然的,充满了生命的气息。这里是自由的,花是自由的,鸟是自由的,虫子是自由的,菜是自由的,什么都是自由的,空气里弥漫着自由,童年的作者也是自由的,这自由是她童年快乐的源泉。选编本课的目的,是让学生自主地、入情入境地读书,感受作者童年生活的自由和快乐,体会作者对童年生活的留恋,领悟这种感情是怎样表达出来的,并积累语言。学习者分析: 学生对于萧红及她的作品《呼兰河传》是比较陌生的,教师需要提前布置学生去搜集作者及其作品的有关资料,还要引导学生阅读《呼兰河传》这本书(学习本课前或本课后)。课文中作者在园子里的某些生活场景,对于现在居住在城市中的大部分学生来说更是陌生的---缺少生活体验。但是,对于字里行间所显现出了“自由”,学生通过诵读课文是比较好理解的。学习目标:了解“我”和祖父在园子里做的事,理解“祖父的园子”的特别之处。反复诵读课文中的相关语句,体会“我”的内心感受以及课文表达的思想感情。教学流程:教学设计设计意图任务:学习《祖父的园子》活动1:了解课文大意,理解园子的特别之处。默读课文,说说“我”和祖父在园子里做了什么?同学间交流分享,教师作补充。思考:祖父的园子有什么特别之处?同学间进行交流。反复诵读有关语句,进一步体会园子的特别之处。活动2:结合相关语句,体会课文表达的思想感情阅读课文后的两个例句,体会“我”的内心感受。从课文中找出类似的句子,与同学进行交流。思考:作者通过这些句子是想表达怎样的思想感情?同学间研讨交流、展示,教师做适当补充。有感情的朗读这些句子,进一步体会其中的感情。活动3:拓展阅读,交流新的收获读课文后的“阅读链接”,说说你对课文有什么新的感受?带着这种感受,有感情的朗读课文。拓展阅读《呼兰河传》,边读边做批注,与同学交流感受和收获。为了更好地体会作者对童年生活的向往和对祖父的怀念。通过诵读特殊的语言表现形式,更能表达独特的情感。通过联系原著阅读加深对课文思想的深刻认识;通过拓展阅读《呼兰河传》,丰富语言积累,提高阅读理解能力。检测设计:配套练习册。阅读“学习单”中与本课相关的另一篇选文,完成文后问题。板书设计: 祖父的园子---《呼兰河传》---萧红动物 植物 人 ---自由的 留恋 怀念课型名称: 整体阅读课教学时间:1课时教学内容分析:《月是故乡明》以其特有的清新、自然的笔调向我们展现了故乡那温馨的夜晚,那恬淡的明月,童话般美妙的童年,给人一种亲切的感受,使我们感受到了作者那深切的思乡之情。《梅花魂》通过阐述一位老人(外祖父)对一幅墨梅的珍爱,透析出梅花那坚贞不屈的气节。梅花,是我们中华民族精神的象征,通过贯穿在全文中老人的三次流泪,进而让读者感受到一个侨居在异乡的老人一份对祖国的深切热爱和对家乡的眷恋之情。学习者分析: 通过五上教材的学习,学生已经“初步了解”了课文借助具体事物抒发感情的方法,学会了结合“资料”“场景、细节”来体会课文表达的思想感情的方法。通过本单元前两篇课文的学习,学生又进行了一次亲身实践。但是,由于年龄和阅历所限,学生较难与《月是故乡明》中所表现出的作者浓浓的思乡情产生深切共鸣,对于《梅花魂》中外祖父所表现出的爱国情和梅花精神也较难理解。学习目标:了解课文主要内容,体会课文表达的思想感情。搜集有关思乡的诗文,体会“梅花魂”的深刻含义。教学流程:教学设计设计意图任务:集中阅读《月是故乡明》和《梅花魂》。活动1:了解课文内容,体会课文表达的思想感情。(1)默读课文,说说课文写了与主人公有关的哪几件事?(《月是故乡明》中作者由月亮想到了哪些往事和经历?《梅花魂》写了外祖父的哪几件事?)(2)思考:通过这些“事”,体会课文表达的思想感情?与同学进行交流。有感情的朗读课文,进一步体会课文表达的思想感情。活动2:搜集有关思乡的诗文,体会“梅花魂”的深刻含义。积累《梅花魂》中有关思乡的诗句,想一想哪些诗句可以用在《月是故乡明》这篇课文中?可以用在哪些地方?搜集积累其它有关思乡的诗文,读一读,与同学进行交流。结合课文内容,谈谈对于《梅花魂》课题的理解。积累摘抄《梅花魂》中写梅花精神的语句,并举例说一说。两篇课文均表现了主人公浓浓的思乡之情,两者的主题相似性,利于集中阅读指导。丰富语言积累与运用。检测设计:配套练习册。2.比较《月是故乡明》和《梅花魂》两篇课文的异同。板书设计:月是故乡明 梅花魂—梅花精神(品格、灵魂、骨气)思乡之情课型名称: 口语交际课教学时间:1课时教学内容分析: 口语交际---走进他们(祖父母、方面、邻居)的童年岁月,在了解前,先要列出问题清单(教材中有两个问题清单供参考),学会从不同方面提问或者是围绕一个话题提出多个问题。根据列出的问题清单进行提问,认真倾听和记录,与同学交流了解到的情况和感受,根据整理的记录有条理进行表达。 学习者分析:学生对于祖父母、父母和邻居的童年基本没有了解,即使了解一些信息,对于生活在新社会的儿童来说,也会感到陌生或难以“信服”,更别说能否产生“体验共鸣”了。但是学生对于祖父母、父母和邻居的童年故事有强烈的好奇心,由此驱动学生很感兴趣去了解和表达。学习目标:了解他们(祖父母、父母、邻居)的童年故事,学会列问题清单和边听边记录。能耐心、认真的倾听,根据记录的内容有条理的表达。教学流程:教学设计设计意图任务:口语交际—走进他们的童年岁月活动1:了解他们(祖父母、父母、邻居)的童年故事确定了解的对象(祖父母、父母或邻居)。根据对象列出问题清单(可参考教材中的两个表格)。根据问题清单与他们交流,边听边做好记录。对自己所做的记录进行整理。活动2:分享他们(祖父母、父母、邻居)的童年故事与同学交流自己了解到的情况和自己的感受。各组选出代表面向全班进行展示。交流感受和收获。有目的的去了解,精心设计问题清单利于学生更全面的了解他们(祖父母、父母或邻居)的童年故事。分享交流,丰富积累和感受。检测设计:有条理的向同学说一说你所了解到的他们(祖父母、父母或邻居)的一个童年故事。板书设计:口语交际----走进他们的童年故事 (祖父母、父母、邻居) 列出问题清单 认真倾听、记录 有条理地表达课型名称: 交流指导课 教学时间:1课时教学内容分析:“交流平台”围绕本单元语文要素(体会课文表达的思想感情),旨在引导学生交流总结“如何体会课文表达的思想感情”的方法;“词句段运用”重点训练“用夸张说情景”和“用对比写句子”;“日积月累”中孟郊的《游子吟》让我们感受到了慈母对临行游子的爱。 学习者分析: 通过五年级上册和本单元四篇课文的学习,学生对于“如何体会课文表达的思想感情”已经基本掌握,只是还没有进行集中梳理总结,这次“交流平台”就提供了一次梳理总结的机会。学生对于“夸张”这种修辞方法属于初次接触,需要学生结合教材例句进行仿写;而对于“对比”修辞手法,在五年级上册第一单元“语文园地”中学生曾经学过。“日积月累”中的《游子吟》,大部分学生以前曾接触过并已经能够背诵。学习目标:结合本单元课文学习,交流总结“体会课文表达的思想感情”的方法。学习运用“夸张”“对比”仿写句子。积累《游子吟》,体会其中的感情。教学流程:教学设计设计意图任务:学习“语文园地”。活动1:交流总结“体会课文表达的思想感情”的方法回忆本单元学过的四篇课文的主要内容。结合课文内容,与同学交流课文表达的思想感情。结合教材中的泡泡语“体会课文表达的思想感情”的方法进行梳理总结。有感情地朗读课文(全文或片段),进一步体会课文表达的思想感情。活动2:学习运用“夸张”“对比”仿写句子阅读教材中的例子,发现句子各自的特点。仿照例句进行仿写。同学间进行交流,教师结合学生仿写的句子做重点指导。活动3:积累《游子吟》,体会其中的感情读一读,理解诗句的大体意思。根据诗句的意思,体会古诗表达的感情。(3)背诵积累。结合所学的课文对学法进行交流、总结,能切实起到实效。分析例句特点,在仿写中逐步学会运用。有针对性的指导更见实效。 丰富语言积累,懂其意方能悟其情。检测设计:完成“学习单”中“单元检测”里的“三、四”题。板书设计:体会课文表达的思想感情:把自己想象成文中的主人公;有感情的朗读;重点语句;细节、字里行间。夸张 对比游子吟---(唐)孟郊课型名称: 拓展阅读课---《社戏》《访梅》教学时间:1课时教学内容分析: 《社戏》是现代文学家鲁迅写于1922年的短篇小说,这篇小说以作者少年时代的生活经历为依据,用第一人称写“我”20年来三次看戏的经历:两次是辛亥革命后在北京看京戏,一次是少年时代在浙江绍兴乡村看社戏。作者以饱含深情的笔墨,刻画了一群农家少年朋友的形象,表现了劳动人民淳朴、善良、友爱、无私的好品德,表达了作者对少年时代生活的怀念,特别是对农家朋友诚挚情谊的眷念。《访梅》是作家贾平凹的作品,选自《贾平凹散文精选》,有删改。这篇选文写了我们跟随舅爷到山包上画画、寻“能画的色彩”的经历,表达了“白色是最美的色彩”“美是到处都有的,但美却常常被人疏忽”的道理。学习者分析: 学生的阅读量和阅读能力都有了一定的提高,但是不同的学生在这方两方面的差距也是比较明显的。学习目标:把握课文主要内容,体会课文表达的思想感情并有感情的朗读。摘抄自己喜欢的句段,丰富语言积累。教学流程:教学设计设计意图任务:拓展阅读“学习单”中的选文。活动1:把握内容,体会感情快速默读这两篇选文(《社戏》《访梅》),自主完成文后问题。同学间进行交流,教师根据学生完成的情况进行指导。学生在把握选文主要内容的基础上,体会课文表达的思想感情。有感情的朗读选文(或具体语段),进一步体会其中的感情。活动2:摘抄自己喜欢的句段,丰富语言积累再次默读课文,画出自己喜欢的语句,与同学交流喜欢的理由。把自己的喜欢的语句摘抄下来。有感情的读一读、背一背。学法运用,提升能力。丰富语言积累检测设计:完成“学习单”中《社戏》《访梅》两篇选文后的问题。板书设计: 《社戏》—鲁迅《访梅》—贾平凹语言积累课型名称: 习作指导课—那一刻,我长大了教学时间:2课时教学内容分析: 本次习作主题是“那一刻,我长大了”,让学生记录自己成长过程中印象最深的事情,把事情的经过写清楚,把受到触动的那个瞬间写具体,还要写出自己的真实感受。学习者分析:五年级的小学生对于刚刚经历的童年,更有难以抹去的记忆,他们对于“成长”更有深刻的体会。在四上语文第八单元,学生已经学习了“写一件事,把事情写清楚”,在此基础上落实本单元习作要求“把一件事的重点部分写具体”,应该不成问题。学习目标:1. 写一件自己成长过程中印象最深的事情,把重点部分写具体,记录当时的真实感受。2.根据学生和老师提出的建议,进行修改。教学流程:教学设计设计意图任务: 习作指导---那一刻,我长大了活动1:自创自改认真审题,明确写作主题及要求。当堂练习写作。写完后自己多读几遍,认真修改。活动2:互助评改同学间互评互改。教师结合学生例文做有针对性的指导。学生根据教师的建议对自己的习作进行再次修改。优秀习作展示。学会审题是习作成功的前提。 提高学生临场写作的能力。学生自己应该成为自己习作的第一位读者。给学生提供相互学习的机会教师有针对的指导很重要。好的作品是改出来的!检测设计: 根据本次习作主题和要求,写出自己习作的成功之处,与同学进行交流。板书设计:那一刻,我长大了清楚 具体 真情
相关资料
更多

