人教版九年级上册课题3 二氧化碳和一氧化碳达标测试
展开
这是一份人教版九年级上册课题3 二氧化碳和一氧化碳达标测试,共4页。试卷主要包含了单选题等内容,欢迎下载使用。
一、单选题
1.化学在能源利用、环境保护等方面起着重要的作用.下列有关说法错误的是( )
A.为治理雾霾,禁止使用化石燃料
B.变废为宝,将地沟油转化为航空燃油
C.城市道路使用太阳能景观灯,节能又环保
D.用二氧化碳和水等合成新型燃油,有利于减缓温室效应
2.下列关于CO2气体的认识错误是( )
A.CO2通入紫色石蕊溶液中,溶液变红色
B.CO2和CO混合气体通入NaOH溶液中除去CO
C.干冰吸热升华,可用于灭火
D.用CO2的水溶液浇灌盐碱地利于改良碱性土壤
3.不久前我国发射了“天问一号”探测器,开始了火星探测之旅。火星大气的主要成分是 95%二氧化碳,3%氮气,水汽仅占 0.01%,火星云层的主要成分是干冰。据此可知下列不正确的表述是
A.火星大气属于混合物B.火星大气中化合物体积占比比单质的多
C.火星大气中含有多种氧化物D.火星云层的主要成分能与碱反应生成盐和酸
4.对比是学习化学的重要方法,下列关于二氧化碳和一氧化碳的比较,完全正确的是( )
A.危害:CO2会导致酸雨;CO会引起中毒
B.性质:CO2、CO都有可燃性
C.用途:CO2可用于灭火;CO可用于人工降雨
D.组成:CO2、CO均由碳元素和氧元素组成
5.下列有关碳和碳的氧化物的说法不正确的是
A.C可以将CuO 中的Cu 置换出来
B.在一定条件下CO2 能够转变成CO
C.在常温下碳容易转化成CO
D.金刚石、石墨和C60都是碳单质
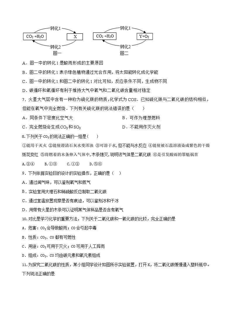
6.下图是自然界中碳、氧循环简图(X为H2CO3,Y为C6H12O6。)。下列说法不正确的是( )
A.图一中的转化1是酸雨形成的主要原因
B.图二中的转化1表示绿色植物通过光合作用,将太阳能转化成化学能
C.图一中的转化1和图二中的转化1对比可知,反应条件不同,生成物不同
D.碳循环和氧循环有利于维持大气中氧气和二氧化碳含量相对稳定
7.火星大气层中含有一种称为硫化羰的物质,化学式为COS.已知硫化羰与二氧化碳的结构相似,但能在氧气中完全燃烧.下列有关硫化羰的说法错误的是( )
A.同条件下密度比空气大B.可作为理想燃料
C.完全燃烧会生成CO2和SO2D.不能用作灭火剂
8.下列关于CO2的说法正确的一组是( )
①能用于灭火 ②能使澄清石灰水变浑浊 ③可溶于水,但不能与水反应 ④能使被石蕊溶液染成紫色的干燥纸花变红 ⑤将燃着的木条伸入气体中,木条熄灭,说明该气体是二氧化碳 ⑥是引发酸雨的罪魁祸首
A.②④ B.①③ C.①② D.⑤⑥
9.下列依据实验目的设计的实验操作,正确的是( )
A.通过闻气味,可以鉴别氧气和氮气
B.实验室用大理石和稀硫酸反应制取二氧化碳
C.通过室温放置观察是否有痕迹,可以鉴别冰和干冰
D.用带有火星的木条可以证明某气体样品是否含有氧气
10.对比是学习化学的重要方法,下列关于二氧化碳和一氧化碳的比较,完全正确的是
A.危害:CO2会导致酸雨;CO会引起中毒
B.性质:CO2、CO都有可燃性
C.用途:CO2可用于灭火;CO可用于人工降雨
D.组成:CO2、CO均由碳元素和氧元素组成
11.为探究二氧化碳的性质,某小组同学设计如图所示实验装置,打开K,将二氧化碳缓慢通入塑料瓶中。下列说法正确的是
12.下列有关碳及其氧化物的说法正确的是
13.仔细观察在煤炉中燃烧的煤,你会发现有如图所示的现象。请你指出在图中蓝色火焰处发生的反应的化学方程式( )
A.C+O2CO2B.2C+O22CO
C.2CO+O22CO2D.CO2+C2CO
二.非选择题
1.选择以下物质的序号填空:①金刚石;②石墨;③木炭;④活性炭;⑤干冰.可用于防毒面具中吸附毒气的是 ,可用于装在钻探机的钻头上的是 ,可用作电极的是 ,用于人工降雨的是 .
2.如图A、B、C、D是初中化学中常见的四种物质,其中A为黑色单质,D为红色单质,B、C是组成元素相同的两种气态化合物。
(1)A的化学式为______。
(2)B转化为D的化学方程式为______。
(3)C的一种用途是______。
3.已知 CO与氧化铜在加热条件下反应,生成铜和二氧化碳,化学反应方程式为 ,该反应说明CO具有 。而CO2在适当条件下能提供氧元素,具有氧化性,例如CO2在高温条件下与木炭反应能生成 。造成CO和CO2这两种物质化学性质不同的原因是 。
4.碳及其化合物与人类关系密切,在生活中应用广泛,请填写下列空格:
(1)下列含碳元素的物质:①碳酸钠 ②甲烷 ③一氧化碳 ④碳酸,属于有机物的是 (填序号,下同),汽车中含有的一种酸是 .
(2)木炭可以做燃料,它在空气中充分燃烧的化学方程式是 .
(3)倡导“低碳”生活,主要是为了减少 的排放量,请写出一例符合这一主题的做法 .
A.通入二氧化碳一段时间后,长蜡烛和短蜡烛几乎同时熄灭
B.通入二氧化碳一段时间后,短蜡烛熄灭,关闭K,片刻后长蜡烛熄灭
C.根据蜡烛的变化可知二氧化碳不燃烧、不支持燃烧、密度比空气小
D.若观察到湿润紫色石蕊纸花变红,则说明二氧化碳能与水发生化学反应
A.煤炉上放一盆水可防止CO中毒
B.CO、CO2都有还原性,都可用于冶炼金属
C.书写档案时规定使用碳素墨水,是因为常温下碳的化学性质不活泼
D.CO和CO2都是由碳元素和氧元素组成,所以它们的性质完全相同
相关试卷
这是一份人教版九年级上册第六单元 碳和碳的氧化物课题3 二氧化碳和一氧化碳课时练习,共5页。试卷主要包含了单选题等内容,欢迎下载使用。
这是一份初中化学人教版九年级上册课题3 二氧化碳和一氧化碳课后作业题,共5页。试卷主要包含了单选题,非选择题等内容,欢迎下载使用。
这是一份化学九年级上册课题3 二氧化碳和一氧化碳复习练习题,共5页。试卷主要包含了单选题,非选择题等内容,欢迎下载使用。

