高中物理人教版 (2019)选择性必修 第一册4 实验:验证动量守恒定律学案设计
展开一、实验原理与方法
在一维碰撞中,测出相碰的两物体的质量m1、m2和碰撞前、后物体的速度v1、v2、v1′、v2′,算出碰撞前的动量p=m1v1+m2v2及碰撞后的动量p′=m1v1′+m2v2′,看碰撞前、后动量是否相等。
二、实验器材
方案一:利用气垫导轨完成一维碰撞实验
气垫导轨、数字计时器、天平、滑块(两个)、重物、弹簧片、细绳、弹性碰撞架、胶布、撞针、橡皮泥。
方案二:利用斜槽滚球完成一维碰撞实验
斜槽、小球(两个)、天平、复写纸、白纸等。
三、实验过程
方案一:利用气垫导轨完成一维碰撞实验
1.测质量:用天平测出滑块的质量。
2.安装:正确安装好气垫导轨,如图所示。
3.实验:接通电源,利用配套的数字计时装置测出两滑块各种情况下碰撞前后的速度(①改变滑块的质量;②改变滑块的初速度大小和方向)。
4.验证:一维碰撞中的动量守恒。
方案二:利用斜槽滚球完成一维碰撞实验
1.测质量:用天平测出两小球的质量,并选定质量大的小球为入射小球。
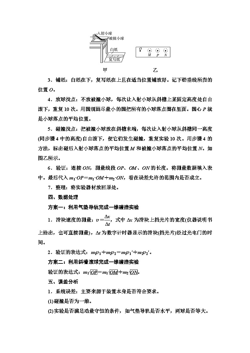
2.安装:按照如图甲所示安装实验装置。调整固定斜槽使斜槽底端水平。
甲 乙
3.铺纸:白纸在下,复写纸在上且在适当位置铺放好。记下铅垂线所指的位置O。
4.放球找点:不放被撞小球,每次让入射小球从斜槽上某固定高度处自由滚下,重复10次。用圆规画尽量小的圆把所有的小球落点圈在里面。圆心P就是小球落点的平均位置。
5.碰撞找点:把被撞小球放在斜槽末端,每次让入射小球从斜槽同一高度(同步骤4中的高度)自由滚下,使它们发生碰撞,重复实验10次。用步骤4的方法,标出碰后入射小球落点的平均位置M和被撞小球落点的平均位置N。如图乙所示。
6.验证:连接ON,测量线段OP、OM、ON的长度。将测量数据填入表中。最后代入m1·OP=m1·OM+m2·ON,看在误差允许的范围内是否成立。
7.整理:将实验器材放回原处。
四、数据处理
方案一:利用气垫导轨完成一维碰撞实验
1.滑块速度的测量:v=eq \f(Δx,Δt),式中Δx为滑块上挡光片的宽度(仪器说明书上给出,也可直接测量),Δt为数字计时器显示的滑块(挡光片)经过光电门的时间。
2.验证的表达式:m1v1+m2v2=m1v1′+m2v2′。
方案二:利用斜槽滚球完成一维碰撞实验
验证的表达式:m1·eq \x\t(OP)=m1·eq \x\t(OM)+m2·eq \x\t(ON)。
五、误差分析
1.系统误差:主要来源于装置本身是否符合要求。
(1)碰撞是否为一维。
(2)实验是否满足动量守恒的条件,如气垫导轨是否水平,两球是否等大。
2.偶然误差:主要来源于质量m1、m2和碰撞前后速度(或水平射程)的测量。
六、注意事项
1.前提条件:碰撞的两物体应保证“水平”和“正碰”。
2.方案提醒:
(1)若利用气垫导轨进行验证,调整气垫导轨时,应注意利用水平仪确保导轨水平。
(2)若利用平抛运动规律进行验证:
①斜槽末端的切线必须水平;
②入射小球每次都必须从斜槽同一高度由静止释放;
③选质量较大的小球作为入射小球;
④实验过程中实验桌、斜槽、记录的白纸的位置要始终保持不变。
3.探究结论:寻找的不变量必须在各种碰撞情况下都不变。
类型一 实验原理与操作
【典例1】 用如图所示实验装置可以验证动量守恒定律,即研究两个小球在轨道水平部分碰撞前后的动量关系。
(1)实验中,直接测定小球碰撞前后的速度是不容易的。但是,可以通过仅测量________(填选项前的序号),间接地解决这个问题。
A.小球做平抛运动的射程
B.小球抛出点距地面的高度H
C.小球开始释放时的高度h
(2)图中O点是小球抛出点在地面上的垂直投影。实验时,先让入射球m1多次从斜轨上S位置静止释放,找到其平均落地点的位置P,测量平抛射程OP。然后,把被碰小球m2静置于轨道的水平部分,再将入射球m1从斜轨上S位置静止释放,与小球m2相碰,并多次重复。
接下来要完成的必要步骤是________。(填选项前的符号)
A.测量小球m1开始释放时的高度h
B.用天平测量两个小球的质量m1、m2
C.测量抛出点距地面的高度H
D.分别找到m1、m2相碰后平均落地点的位置M、N
E.测量平抛射程OM、ON
(3)若两球相碰前后的动量守恒,其表达式可表示为__________[用(2)中测量的量表示]。
[解析] (1)验证动量守恒定律实验,即研究两个小球在轨道水平部分碰撞前后的动量关系,直接测定小球碰撞前后的速度是不容易的,但是在落地高度不变的情况下,可以通过测水平射程来体现速度,故答案是A。
(2)实验时,先让入射球m1多次从斜轨上S位置静止释放,找到其平均落地点的位置P,测量平抛射程OP。然后,把被碰小球m2静置于轨道的水平部分,再将入射球m1从斜轨上S位置静止释放,与小球m2相碰,并多次重复。测量平均落点的位置,找到平抛运动的水平位移,因此步骤中D、E是必需的,而且D要在E之前。至于用天平称质量先后均可以,所以答案是BDE或DEB。
(3)设落地时间为t,则v1=eq \f(OM,t),v2=eq \f(ON,t),v=eq \f(OP,t);而动量守恒的表达式是m1v=m1v1+m2v2
所以若两球相碰前后的动量守恒,则m1·OM+m2·ON=m1·OP成立。
[答案] (1)A (2)BDE或DEB
(3)m1·OM+m2·ON=m1·OP
类型二 数据处理和误差分析
【典例2】 现利用如图所示的装置验证动量守恒定律。在图中,气垫导轨上有A、B两个滑块,滑块A右侧带有一弹簧片,左侧与通过打点计时器(图中未画出)的纸带相连;滑块B左侧也带有一弹簧片,上面固定一遮光片,光电计时器(未完全画出)可以记录遮光片通过光电门的时间。实验测得滑块A的质量m1=0.310 kg,滑块B的质量m2=0.108 kg,遮光片的宽度d=1.00 cm;打点计时器所用交变电流的频率f=50.0 Hz。
将光电门固定在滑块B的右侧,启动打点计时器,给滑块A一向右的初速度,使它与B相碰。碰后光电计时器显示的时间为ΔtB=3.500 ms,碰撞前后打出的纸带如图所示。
若实验允许的相对误差绝对值eq \b\lc\(\rc\)(\a\vs4\al\c1(\b\lc\|\rc\|(\a\vs4\al\c1(\f(碰撞前后总mv之差,碰前总mv)))×100%))最大为5%,本实验是否在误差范围内验证了动量守恒定律?写出运算过程。
[解析] 滑块A运动的瞬时速度大小v=eq \f(Δs,Δt)①
式中Δs为滑块A在很短时间Δt内走过的路程
设纸带上打出相邻两点的时间间隔为ΔtA,则
ΔtA=eq \f(1,f)=0.02 s②
ΔtA可视为很短
设滑块A在碰撞前、后瞬时速度大小分别为v0、v1。将②式和图给实验数据代入①式得
v0≈2.00 m/s③
v1≈0.97 m/s④
设滑块B在碰撞后的速度大小为v2,由①式有
v2=eq \f(d,ΔtB)⑤
代入题给实验数据得v2≈2.86 m/s⑥
设两滑块在碰撞前后的总动量分别为p和p′,则
p=m1v0⑦
p′=m1v1+m2v2⑧
两滑块在碰撞前后总动量相对误差的绝对值为
δp=eq \b\lc\|\rc\|(\a\vs4\al\c1(\f(p-p′,p)))×100%⑨
联立③④⑥⑦⑧⑨式并代入相关数据,得
δp≈1.7%<5%
因此,本实验在误差允许的范围内验证了动量守恒定律。
[答案] 见解析
(1)本实验碰撞前、后速度大小的测量采用极限法,v=eq \f(Δx,Δt)=eq \f(d,Δt),其中d为挡光片的宽度。
(2)注意速度的矢量性:规定一个正方向,碰撞前后滑块速度的方向跟正方向相同即为正值,跟正方向相反即为负值,比较m1v1+m2v2与m1v1′+m2v2′是否相等,应该把速度的正负号代入计算。
(3)造成实验误差的主要原因是存在摩擦力。利用气垫导轨进行实验,调节时要确保导轨水平。
类型三 创新实验设计
【典例3】 利用如图甲所示的装置验证动量守恒定律,气垫导轨上有A、B两个滑块,滑块A右侧装有撞针,左侧与打点计时器(图中未画出)的纸带相连;滑块B左侧有橡皮泥,碰撞时撞针插入橡皮泥中,使两个滑块连成一体运动。实验测得滑块A的质量m1=0.60 kg,滑块B的质量m2=0.40 kg,打点计时器所用交流电的频率f=50 Hz。启动打点计时器,给滑块A一向右的初速度,使它与B相碰,碰撞前后打出的纸带如图乙所示。碰撞之前系统的总动量为________kg·m/s,碰撞之后系统的总动量为________kg·m/s。(结果保留二位有效数字)
甲
乙
[解析] 打点计时器的打点时间间隔为:t=eq \f(1,f)=eq \f(1,50) s=0.02 s
由图乙所示纸带可知,碰撞前A的速度为:vA=eq \f(xA,t)=eq \f(2.06×10-2,0.02) m/s=1.03 m/s
碰撞后A、B的速度为:vA′=vB′=eq \f(xA′,t)=eq \f(1.20×10-2,0.02) m/s=0.60 m/s
碰前总动量为:p=m1vA=0.60×1.03 kg·m/s=0.62 kg·m/s;
碰后总动量为:p′=m1vA′+m2vB′=(0.60×0.60+0.40×0.60) kg·m/s=0.60 kg·m/s。
[答案] 0.62 0.60
1.如图(a)所示,在水平光滑轨道上停着甲、乙两辆实验小车,甲车上系有一穿过打点计时器的纸带,当甲车获得水平向右的速度时,随即启动打点计时器,甲车运动一段距离后,与静止的乙车发生正碰并粘在一起运动,纸带记录下碰撞前甲车和碰撞后两车的运动情况,如图(b)所示,电源频率为50 Hz,则碰撞前甲车速度大小为____m/s,碰撞后的共同速度大小为________m/s。
(a)
(b)
[解析] 碰撞前Δx=1.2 cm,碰撞后Δx′=0.8 cm,T=0.02 s,则v甲=eq \f(Δx,T)=0.6 m/s,碰撞后v′=eq \f(Δx′,T)=0.4 m/s。
[答案] 0.6 0.4
2.某同学用图甲所示的装置验证动量守恒定律,实验开始前在水平放置的气垫导轨左端装一个弹射装置,滑块碰到弹射装置后被锁定,打开控制开关,滑块可被弹射装置向右弹出。滑块甲和滑块乙上装有相同宽度的挡光片,在滑块甲的右端和滑块乙的左端装上了弹性碰撞架(图中未画出)。实验开始前,滑块甲被弹射装置锁定,滑块乙静止于两个光电门之间。
甲
(1)该同学用游标卡尺测量挡光片的宽度d,结果如图乙所示,则d=________cm。
乙
(2)为使碰撞后两个滑块能够先后通过光电门2,选用______组滑块实验效果更好。
A.m甲=50 g,m乙=50 g
B.m甲=100 g,m乙=50 g
C.m甲=50 g,m乙=100 g
(3)实验时,数字计时器记录下滑块甲(质量为m甲)通过光电门1的时间为t1,滑块乙(质量为m乙)通过光电门2的时间为t2,滑块甲通过光电门2的时间为t3,只要等式______________________成立,就可以说明碰撞前后动量守恒;只要等式______________________成立,就可以说明这次碰撞没有能量损失。(用题目中所给的字母表示)
[解析] (1)游标卡尺的主尺读数为21 mm,游标尺读数为0.05×9 mm=0.45 mm,最终读数为21.45 mm=2.145 cm。
(2)为使碰撞后两个滑块能够先后通过光电门2,入射滑块不能反弹,所以应用质量较大的滑块去碰质量较小的滑块,故选项B符合要求。
(3)滑块经过光电门的速度分别为v1=eq \f(d,t1),v2=eq \f(d,t2),v3=eq \f(d,t3)。设甲的初速度方向为正方向,则由动量守恒定律有 m甲v1=m甲v3+m乙v2,代入速度则有m甲eq \f(d,t1)=m甲eq \f(d,t3)+m乙eq \f(d,t2),即eq \f(m甲,t1)=eq \f(m甲,t3)+eq \f(m乙,t2)。若碰撞没有能量损失,则有eq \f(1,2)m甲eq \b\lc\(\rc\)(\a\vs4\al\c1(\f(d,t1)))eq \s\up12(2)=eq \f(1,2)m甲eq \b\lc\(\rc\)(\a\vs4\al\c1(\f(d,t3)))eq \s\up12(2)+eq \f(1,2)m乙eq \b\lc\(\rc\)(\a\vs4\al\c1(\f(d,t2)))eq \s\up12(2),即eq \f(m甲,t\\al( 2,1))=eq \f(m甲,t\\al( 2,3))+eq \f(m乙,t\\al( 2,2))成立。
[答案] (1)2.145 (2)B (3)eq \f(m甲,t1)=eq \f(m甲,t3)+eq \f(m乙,t2) eq \f(m甲,t\\al( 2,1))=eq \f(m甲,t\\al( 2,3))+eq \f(m乙,t\\al( 2,2))
3.在实验室里为了验证动量守恒定律,一般采用如图甲、乙两种装置。
甲 乙
(1)若入射小球质量为m1,半径为r1;被碰小球质量为m2,半径为r2,则要求________。
A.m1>m2 r1>r2B.m1>m2 r1<r2
C.m1>m2 r1=r2D.m1<m2 r1=r2
(2)设入射小球的质量为m1,被碰小球的质量为m2,则在用甲装置实验时,验证碰撞中动量守恒的公式为__________________。(用装置图中的字母表示)
(3)若采用乙装置进行实验,且小球质量已知,以下所提供的测量工具中必须有的是________。
A.毫米刻度尺B.游标卡尺
C.弹簧测力计D.秒表
(4)在实验装置乙中,若小球和斜槽轨道非常光滑,则可以利用一个小球验证小球在斜槽上下滑过程中的机械能守恒。这时需要测量的物理量有:小球静止释放的初位置到斜槽末端的高度差h1,小球从斜槽末端水平飞出后做平抛运动到地面的水平位移x、竖直下落高度h2。则所需验证的关系式为________。(不计空气阻力,用题中的字母符号表示)
[解析] (1)为了防止入射小球碰后发生反弹,应保证m1>m2;为了使两小球发生正碰,两小球的半径应相同,即r1=r2。 故选项C正确。
(2)(3)P为碰前入射小球落点的平均位置,M为碰后入射小球落点的位置,N为碰后被碰小球落点的位置,碰撞前入射小球的速度为v1=eq \f(\x\t(OP),t)
碰撞后入射小球的速度为v2=eq \f(\x\t(OM),t)
碰撞后被碰小球的速度为v3=eq \f(\x\t(O′N),t)
若m1v1=m2v3+m1v2,则表明通过该实验验证了两球碰撞过程中总动量保持不变,由于小球做平抛运动的时间相同,可得m1eq \x\t(OP)=m1eq \x\t(OM)+m2eq \x\t(O′N)
故需要的测量工具有毫米刻度尺。
(4)根据平抛运动的规律有h2=eq \f(1,2)gt2,解得t=eq \r(\f(2h2,g))
平抛运动的初速度为v0=eq \f(x,t)=xeq \r(\f(g,2h2))
则动能的增加量为ΔEk=eq \f(1,2)mveq \\al( 2,0)=eq \f(mgx2,4h2)
重力势能的减小量为ΔEp=mgh1
则需验证eq \f(mgx2,4h2)=mgh1
即x2=4h1h2。
[答案] (1)C (2)m1eq \x\t(OP)=m1eq \x\t(OM)+m2eq \x\t(O′N) (3)A (4)x2=4h1h2
4.用如图所示装置来研究碰撞中的动量守恒。质量为mA的钢球A用细线悬挂于O点,质量为mB的钢球B放在离地面高为H的小支柱上,O点到小球A球心的距离为L,小球释放前悬线伸直且悬线与竖直方向的夹角为α。小球A释放后到最低点与B发生正碰,碰撞后B做平抛运动,小球A把轻杆指针OC推移到与竖直方向成夹角γ的位置,在地面上铺一张带有复写纸的白纸D。保持夹角α不变,多次重复,在白纸上记录了多个B球的落地点。(mA、mB为已知量,其余物理量为未知量)
(1)图中的x应该是B球所处位置到________的水平距离。
(2)为了验证两球碰撞过程中的动量守恒,需要测______等物理量。
(3)用测得的物理量表示碰撞前后A球和碰撞前后B球的质量与速度的乘积依次为________、______、______、________。
[解析] (1)x应为B球所处位置到B球各次落地点所在最小圆的圆心的水平距离。
(2)要验证碰撞中的动量守恒,即验证mAvA=mAvA′+mBvB′,需要测量的物理量有碰撞前后的速度vA、vA′、vB′。对于小球A,从某一固定位置摆动到最低点与小球B碰撞时的速度可以由机械能守恒定律算出,eq \f(1,2)mveq \\al( 2,A)=mAgL(1-cs α),由此可以看出,需要测出从悬点到小球A的球心间的距离L和摆线与竖直方向的夹角α。碰撞后,小球A继续摆动并推动轻杆一起运动,碰后的速度也可以由机械能守恒定律算出,由eq \f(1,2)mAvA′2=mAgL(1-cs γ)可以看出,需要测出γ。对于小球B,碰撞后做平抛运动,由平抛运动知识H=eq \f(1,2)gt2和x=vB′t,得vB′=xeq \r(\f(g,2H))。由此可以看出需要测量x、H。
(3)碰撞前后A球和B球的质量与速度的乘积依次为mAeq \r(2gL1-cs α)、mAeq \r(2gL1-cs γ)、0、
mBxeq \r(\f(g,2H))。
[答案] (1)B球各次落地点所在最小圆的圆心
(2)x、H、L、α、γ
(3)mAeq \r(2gL1-cs α) mAeq \r(2gL1-cs γ) 0 mBxeq \r(\f(g,2H))
实验目标
1.明确验证动量守恒定律的基本思路。
2.验证一维碰撞中的动量守恒。
3.知道实验数据的处理方法。
人教版 (2019)选择性必修 第一册3 光的干涉导学案: 这是一份人教版 (2019)选择性必修 第一册3 光的干涉导学案,共10页。
高中物理人教版 (2019)选择性必修 第一册第四章 光2 全反射学案: 这是一份高中物理人教版 (2019)选择性必修 第一册第四章 光2 全反射学案,共11页。
人教版 (2019)选择性必修 第一册第二章 机械振动4 单摆学案: 这是一份人教版 (2019)选择性必修 第一册第二章 机械振动4 单摆学案,共11页。

