生物人教版 (2019)一 微生物的基本培养技术学案
展开必备知识·夯实双基
一、培养基的配制
1.概念:人们按照微生物对__营养物质__的不同需求,配制出供其生长繁殖的营养基质。
2.功能:用以培养、分离、鉴定、保存微生物或积累其代谢物。
3.分类
eq \x(液体培养基)eq \(―――――――→,\s\up9(加入__凝固剂__))eq \x(固体培养基)
琼脂固体培养基是实验室中最常见的培养基之一。微生物在琼脂固体培养基表面或内部生长,可以形成肉眼可见的菌落。
4.营养成分:一般都含有水、__碳源__(提供碳元素的物质)、氮源(提供氮元素的物质)和无机盐等营养物质。在提供上述几种主要营养物质的基础上,培养基还需要满足微生物生长对pH、特殊营养物质(如维生素、氨基酸等)以及氧气的要求。
5.某些微生物生长还需要的特殊条件
二、无菌技术
获得纯净的微生物培养物的关键是防止杂菌污染。无菌技术应围绕着如何避免杂菌的污染展开,主要包括消毒和灭菌。
做好消毒和灭菌工作后,要注意避免已经灭菌处理的材料用具与周围的物品接触。为了避免周围环境中微生物的污染,接下来的许多操作都应在超净工作台上并在酒精灯火焰附近进行。
归纳拓展:(1)芽孢是某些细菌生长到一定阶段,在细胞内形成的休眠体。孢子是某些微生物的繁殖体。
(2)与煮沸消毒法相比,巴氏消毒法的优点是在达到消毒目的的同时,营养物质损失少。
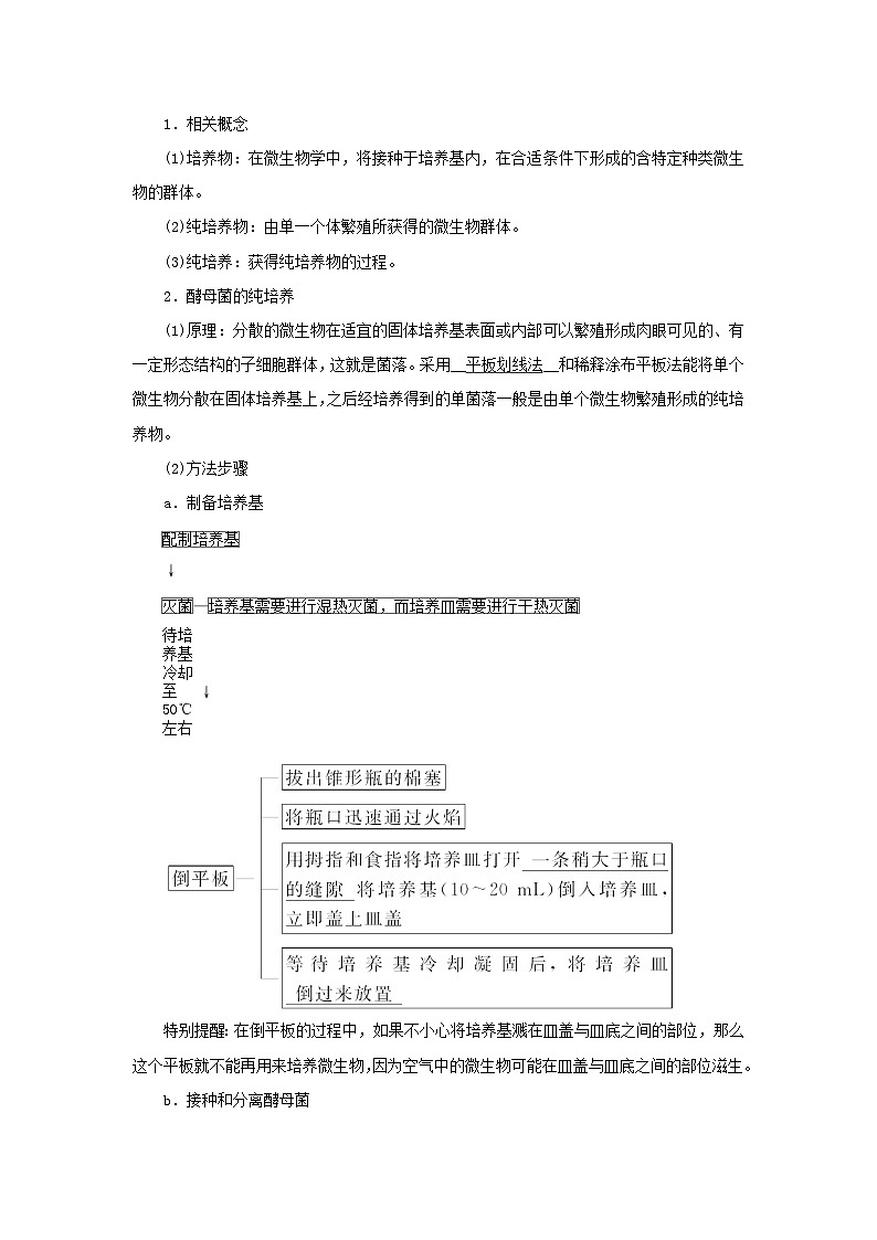
三、微生物的纯培养——以酵母菌的纯培养为例
1.相关概念
(1)培养物:在微生物学中,将接种于培养基内,在合适条件下形成的含特定种类微生物的群体。
(2)纯培养物:由单一个体繁殖所获得的微生物群体。
(3)纯培养:获得纯培养物的过程。
2.酵母菌的纯培养
(1)原理:分散的微生物在适宜的固体培养基表面或内部可以繁殖形成肉眼可见的、有一定形态结构的子细胞群体,这就是菌落。采用__平板划线法__和稀释涂布平板法能将单个微生物分散在固体培养基上,之后经培养得到的单菌落一般是由单个微生物繁殖形成的纯培养物。
(2)方法步骤
a.制备培养基
eq \x(配制培养基)
↓
eq \x(灭菌)—eq \x(培养基需要进行湿热灭菌,而培养皿需要进行干热灭菌)
eq \(,\s\up7(\a\vs4\al(待培,养基,冷却,至,50℃,左右)))↓
特别提醒:在倒平板的过程中,如果不小心将培养基溅在皿盖与皿底之间的部位,那么这个平板就不能再用来培养微生物,因为空气中的微生物可能在皿盖与皿底之间的部位滋生。
b.接种和分离酵母菌
通过接种环在固体培养基表面连续划线的操作,将聚集的菌种逐步稀释分散到培养基的表面。经数次划线后培养,可以分离、得到单菌落。
平板划线的操作步骤如下:
接种环灭菌:将接种环放在火焰上灼烧,直到接种环的金属丝烧红
↓
eq \x(取菌种)eq \b\lc\{(\a\vs4\al\c1(ⅰ.在火焰旁冷却接种环,并拔出装有酵母菌培养, 液的试管的棉塞,ⅱ.将试管口通过火焰,ⅲ.在火焰附近用接种环蘸取一环菌液,ⅳ.将试管口通过火焰,并塞上棉塞))
↓
eq \x(平板划线)eq \b\lc\{(\a\vs4\al\c1(ⅰ.在火焰附近将皿盖打开一条缝隙,用接种环在, 培养基表面迅速划三至五条平行线,盖上皿盖,ⅱ.灼烧接种环,待其冷却后,从第一次划线的, __末端__开始作第二次划线。重复以上操作,, 作第三、四、五次划线。注意不要将最后一次, 的划线与第一次的划线相连))
c.培养酵母菌
完成平板划线后,待菌液被培养基吸收,将接种后的平板和__一个未接种__的平板倒置,放入28℃左右(培养温度因酵母菌种类的不同而稍有差异)的恒温培养箱中培养24~48h。
┃┃学霸记忆__■
1.各种培养基都含有水、碳源、氮源和无机盐等营养物质。
2.获得纯净微生物培养物的关键是防止杂菌污染。
3.消毒是指使用较为温和的物理、化学或生物等方法杀死物体表面或内部一部分微生物。
4.灭菌是指使用强烈的理化方法杀死物体内外所有的微生物,包括芽孢和孢子。
5.由单一个体繁殖所获得的微生物群体称为纯培养物,获得纯培养物的过程就是纯培养。
6.菌落是分散的微生物在适宜的固体培养基表面或内部可以繁殖形成肉眼可见的、有一定形态结构的子细胞群体。
┃┃活学巧练__■
1.液体培养基含有水,而固体培养基不含水。(×)
2.获得纯净微生物培养物的关键是防止杂菌污染。(√)
3.用于微生物培养的器皿、接种用具和培养基都要进行消毒。(×)
4.培养基分装到培养皿后进行灭菌。(×)
5.平板冷凝后应将平板倒置,防止皿盖上的冷凝水落入培养基,造成污染。(√)
6.转换划线角度后需要灼烧接种环再进行划线。(√)
思考:
1.牛肉膏蛋白胨培养基是一种常见的细菌培养基,其中牛肉膏、蛋白胨能够提供哪些营养成分?
提示:牛肉膏、蛋白胨能够提供碳源、氮源、维生素(生长因子)和无机盐。
2.在科研和生产上,研究和应用微生物的前提是什么?在实验室中培养微生物应注意哪些问题?
提示:在科研和生产上,研究和应用微生物的前提是防止杂菌污染,获得纯净的微生物培养物。在实验室中培养微生物,一方面要为人们需要的微生物提供合适的营养和环境条件,另一方面确保其他微生物无法混入。
3.对培养基、培养皿、接种环、实验者的双手、空气和牛奶常采用的灭菌或消毒方法分别是什么?
提示:分别为高压蒸汽灭菌(或湿热灭菌)、干热灭菌、灼烧灭菌、化学药物消毒、紫外线消毒、巴氏消毒。
4.接种操作时每次划线接种前与接种后都要灼烧接种环或接种针,其目的分别是什么?
提示:划线接种前灼烧是杀死接种环上可能存在的微生物,其后每次划线前灼烧是为了杀死上次划线结束后残留的菌种。划线结束后灼烧,能及时杀死接种环或接种针上残留的菌种,避免污染环境和感染操作者。
课内探究·名师点睛
知识点
培养基的种类及营养要素分析
1.培养基的种类、特点及用途分析
知识贴士
是否含有凝固剂(如琼脂)是区分固体培养基和液体培养基的唯一标准,含凝固剂的为固体培养基。
2.培养基营养成分的含义、作用、主要来源分析
┃┃典例剖析__■
典例1 (2022·辽宁抚顺期中)下列关于培养基的叙述,正确的是( A )
A.培养基可为微生物的生长繁殖提供营养
B.培养微生物的培养基都含有水、碳源、氮源、无机盐和维生素等
C.牛肉膏蛋白胨培养基属于固体培养基,营养全面
D.微生物在固体培养基上生长时,可以形成肉眼可见的单个细菌
解析:培养基可为微生物的生长繁殖提供营养,A正确;培养微生物的培养基中主要营养物质有碳源、氮源、水和无机盐等,有的还需要维生素等特殊营养物质,B错误;固体培养基是含有凝固剂的培养基,牛肉膏蛋白胨培养基不一定添加凝固剂,C错误;微生物在固体培养基上生长时,可以形成肉眼可见的菌落,而不是单个细菌,D错误。
┃┃变式训练__■
1.下表是某微生物培养基的配方。请分析回答下列问题:
(1)从培养基的营养成分看,此培养基可用来培养的微生物,其同化作用类型是__自养型__。利用该培养基培养微生物时,微生物所需要的碳源来自__空气中的CO2__。
(2)此表中含有的微生物的营养成分包括__H2O、无机盐、氮源__。
(3)若除去该培养基中的①后再加入不含氮元素的有机物,则此培养基可培养的微生物种类是__自生固氮微生物__。
(4)培养基中若加入氨基酸,则它可充当的营养成分是__碳源、氮源和特殊营养__。
(5)若要观察微生物的菌落特点,培养基中还应添加的成分是__凝固剂(琼脂)__。
解析:(1)从培养基的成分看,该培养基中无有机物,因此可以培养自养型微生物,此类微生物所需的碳源只能由空气中的CO2提供。(2)培养基中的成分包括微生物需要的氮源、无机盐和H2O。(3)培养基中的①是该培养基中唯一的氮源,去掉后则成为无氮培养基,可用于培养自生固氮微生物,因为自生固氮微生物可以利用大气中的N2作为氮源。(4)在培养基中加入氨基酸,可以为微生物提供碳源、氮源和特殊营养。(5)微生物的菌落需要在固体培养基的表面生长,因此培养基中需要添加凝固剂(琼脂),使液体培养基凝固成固体培养基。
知识点
无菌技术分析
1.无菌技术的主要内容
(1)对实验操作的空间、操作者的衣着和手,进行清洁和消毒。
(2)将用于微生物培养的器皿、接种用具和培养基等进行灭菌。
(3)为避免周围环境中微生物的污染,实验操作应在酒精灯火焰附近进行。
(4)实验操作时应避免已经灭菌处理的材料用具与周围的物品相接触。
2.常见的灭菌和消毒方法
┃┃典例剖析__■
典例2 关于消毒、灭菌的方法,下列描述错误的是( A )
A.接种用的无菌操作台要进行灭菌处理
B.用巴氏消毒法处理牛奶是因为高温易破坏牛奶的营养成分
C.煮沸半小时后的凉开水中可能仍含有部分芽孢和孢子
D.先喷洒消毒液,再用紫外线照射可增强消毒效果
解析:无菌操作台常使用紫外线进行消毒,A错误;高温易破坏牛奶的营养成分,所以常用巴氏消毒法处理牛奶,B正确;煮沸消毒不能杀死所有的芽孢和孢子,C正确;对于实验室、接种室或接种箱等的消毒,先适量喷洒消毒液,再用紫外线照射可增强消毒效果,D正确。
┃┃变式训练__■
2.(2022·苏州高新区质检)微生物培养过程中,要十分重视无菌操作,现代生物学实验中的许多方面也要进行无菌操作,防止杂菌污染。请分析下列操作中错误的是( D )
①煮沸消毒可以杀死微生物的营养细胞和部分芽孢
②接种操作要在酒精灯火焰附近进行
③无菌繁殖脱毒苗时,植物的外植体要进行消毒
④家庭制作葡萄酒时要将容器和葡萄进行灭菌
⑤培养基要进行高压蒸汽灭菌
⑥加入培养基中的指示剂和染料不需要灭菌
A.①③ B.②④
C.③⑤ D.④⑥
解析:无菌操作包括消毒和灭菌。需进行消毒处理的有植物的外植体及操作人员的双手等,需进行灭菌的有器皿、培养基、添加剂(指示剂或染色剂)等。煮沸可以杀死微生物的营养细胞和一部分芽孢,属于消毒;为防止空气中杂菌污染,接种时要在酒精灯火焰附近进行;家庭制作葡萄酒时所利用的微生物是葡萄表面的野生型酵母菌,故不能将葡萄进行灭菌;培养基常用高压蒸汽灭菌。故④⑥操作错误。
知识点
微生物的纯培养
1.微生物纯培养的操作步骤
2.倒平板操作步骤
3.平板划线法操作步骤
┃┃典例剖析__■
典例3 (不定项)如图是实验室使用某种接种方法在培养基上培养某种微生物的结果,相关说法正确的是( AC )
A.该图最可能是用平板划线法进行接种的
B.在接种时,为方便操作,需将皿盖拿开
C.该微生物不可能是病毒
D.对培养皿进行编号或对菌种进行标注时,应标记在皿盖上
解析:因平板上有的地方菌落密集,有的地方有单菌落,因此接种方法最可能为平板划线法,A正确;为防止杂菌污染,接种时将皿盖打开一条缝隙,不能将皿盖拿开,B错误;所有病毒必须寄生在宿主细胞内,病毒不能在培养基上生存,因此接种的不可能是病毒,C正确;因平板倒过来放置,则用记号笔标记培养皿或菌种时,应标记在皿底上,D错误。
┃┃变式训练__■
3.下图表示小方同学在实验室培养大肠杆菌过程中的部分操作,下列说法错误的是( C )
A.①②③步骤需要在酒精灯火焰旁操作
B.培养基中必须含碳源、氮源、无机盐和水
C.③步骤接种环多方向划线是为了便于细菌计数
D.接种结束后,将④倒置放入培养箱中培养
解析:①②③步骤依次表示倒平板、用接种环蘸取菌液、进行平板划线,为了防止被杂菌污染,操作时都需要在酒精灯火焰旁进行,A项正确;不同的微生物对营养物质的需求存在差异,但水、碳源、氮源和无机盐是各种异养型微生物所需的基本营养物质,大肠杆菌是异养型微生物,所以其培养基中必须含碳源、氮源、无机盐和水,B项正确;③步骤为平板划线法接种大肠杆菌,不能用于计数,C项错误;划线接种结束后,将④平板倒置后放入培养箱培养,防止冷凝水污染培养基,同时避免培养基中水分过快地挥发,D项正确。
指点迷津·拨云见日
一、倒平板操作的注意事项
1.培养基灭菌后需要冷却至50℃左右时才能倒平板。温度过高,培养基凝固后皿盖上冷凝水过多,落入培养基,造成污染;温度过低,培养基又会凝固。
2.将培养皿打开一条稍大于瓶口的缝隙,不要完全打开,以免杂菌污染培养基。
3.培养基冷却凝固后,要将培养皿倒置的原因:防止皿盖上的水珠落入培养基,造成污染。
4.在倒平板的过程中,如果不小心将培养基溅在皿盖与皿底之间的部位,这个平板应弃用,因为空气中的微生物可能在皿盖与皿底之间的培养基上滋生。
5.整个操作过程要在酒精灯火焰旁进行,避免杂菌污染。
二、平板划线操作的注意事项
1.蘸取菌液及每次划线之前都需灼烧接种环,划线操作结束仍需灼烧接种环,每次灼烧的目的不同。
2.灼烧接种环之后,要等其冷却后才能伸入菌液或进行划线,以免温度太高,杀死菌种。
3.在做第二次以及其后的划线操作时,要从上一次划线的末端开始划线,这样才能使菌体的数目随着划线次数的增加而逐步减少,最终得到由单个菌体繁殖而来的菌落。
4.最后一次的划线不要与第一次的划线相连。
5.划线时用力要大小适当,防止用力过大将培养基划破。
┃┃典例剖析__■
典例4 关于平板划线操作的叙述,错误的是( C )
A.第一步灼烧接种环是为了避免接种环上可能存在的微生物污染培养物
B.每次划线前,灼烧接种环是为了杀死上次划线结束后,接种环上残留的菌种
C.第二次划线时,接种环上的菌种直接来源于菌液
D.划线结束后,灼烧接种环,能及时杀死接种环上的菌种
解析:平板划线操作中接种环蘸取菌液前灼烧的目的是避免接种环上可能存在的微生物污染培养物;每次划线前都要灼烧接种环,是为了杀死上次划线结束后,接种环上残留的菌种,使下次划线的菌种均来自上次划线的末端;划线结束后仍需灼烧接种环,是为了及时杀死接种环上残留的菌种,避免污染环境和感染操作者。在第二次划线时,接种环上的菌种来源于第一次划线的末端。
解疑答惑
从社会中来⇨P9
提示:首先酸奶制作所用容器要进行消毒晾干后使用,避免酸奶制作过程中混入杂菌;其次,准备好菌种,最好是纯的乳酸菌菌种;再有就是接种时要在无菌条件下操作,所用搅拌器要经过消毒、灭菌等。
旁栏思考1⇨P10
提示:微生物细胞内有蛋白质、核酸等多种含氮的营养物质,培养基中的氮源可以作为合成这些营养物质所必需的。
旁栏思考2⇨P10
提示:无菌技术还能有效避免操作者自身被微生物感染。
探究·实践⇨P12
结果分析与评价
1.提示:未接种的培养基表面若有菌落生长,则说明培养基被污染或灭菌不彻底;若无,则说明培养基未被污染且已彻底灭菌,培养基可以使用。
2.提示:在接种大肠杆菌的培养基上可观察到独立的菌落。如果培养基上生长的菌落的颜色、形状、大小基本一致,并符合大肠杆菌菌落的特点,则说明纯化大肠杆菌的操作成功;如果培养基上出现了其他形态的菌落,则说明在纯化过程中,无菌操作还未达到要求,可能所用菌液不纯,或者在实验操作过程中被杂菌污染。
3.提示:这是一个开放性题目。可以在培养12h和24h后,观察菌落的大小、形状、颜色。培养24h后,菌落的大小、形状是否发生变化,菌落颜色是否加深,光泽度是否增加,等等。
思维训练⇨P14
提示:所谓“酵素”,就是“酶”的另一种说法。“酵素”制作就是利用微生物进行无氧呼吸的原理,进行像制作泡菜一样的发酵。这样制作的“酵素”中可能有糖类(包括一些简单的糖和膳食纤维等)、蛋白质(包括多种酶)、有机酸等成分,不存在它独有的、特殊的营养物质,其中甚至可能含有微生物发酵产生的有毒物质,食用后可能会危害人体健康。因此,“吃水果‘酵素’可以美容、减肥、促进消化和提高免疫力”的论点值得怀疑。可以通过查阅专业学术期刊上发表的有关研究论文,或亲自检测水果“酵素”中的成分,获取科学可靠的证据进行全面论证。
练习与应用⇨P14
一、概念检测
1.(1)× 提示:培养基中的营养物质浓度过高,会使微生物细胞失水,对其生长不利。
(2)√ 提示:消毒是杀死一部分微生物,灭菌是杀死全部微生物。
(3)× 提示:由单一个体繁殖所获得的微生物群体称为纯培养物。
2.提示:日常生活中保存食品的方法有干制、腌制、低温储存等。干制可以降低食品的水分含量;腌制可以通过食盐、糖等制造高渗环境,从而抑制微生物的生长和繁殖;低温则是通过降低微生物的代谢速率来抑制微生物的生长和繁殖。
二、拓展应用
1.提示:(1)培养基、培养皿
(2)“将指尖在培养基上轻轻按一下”相当于微生物培养中的接种操作。
(3)通过实验结果可以看到,洗手后手上还有一些微生物,不能直接进行无菌操作。可以通过用酒精棉球擦拭双手,或戴消过毒的手套等方法来避免手上微生物的污染。
2.提示:(1)摇床转速越高,培养液中的溶氧量越多,促进酵母菌的有氧呼吸,还能增加酵母菌获得营养物质的机会,有利于其生长繁殖。
(2)在一定转速范围内,摇床转速越高,酵母菌繁殖的速度和总量越高,其原因是摇床转速越高,培养基中的O2越充足。
(3)培养8h后,由于营养物质逐渐被消耗,酵母菌种群密度达到K值,培养液中的溶氧量和营养物质都有限,使种群密度基本达到稳定。
训练巩固·课堂达标
1.下列关于微生物培养基的说法,正确的是( D )
A.同一种物质不可能既作碳源又作氮源
B.除水以外的无机物仅提供无机盐
C.凡是碳源都能提供能量
D.无机氮源也能提供能量
解析:对异养型微生物来说,含C、H、O、N的化合物既是碳源,又是氮源,如蛋白胨既是碳源又是氮源和能源。除水以外的无机物种类繁多,如CO2和N2是无机物,分别可以作为某些微生物的碳源和氮源。CO2是自养型微生物的碳源,但不能提供能量。NaHCO3可作为自养型微生物的碳源和无机盐。硝化细菌所利用的氮源是氨,同时氨也为硝化细菌提供用于化能合成作用的能量。
2.微生物的实验室培养要进行严格灭菌和消毒。下列关于灭菌和消毒的叙述,正确的是( D )
A.灭菌和消毒均可以杀死环境中的一切微生物,包括芽孢和孢子
B.无菌操作时,对实验操作的空间、操作者的衣物和手进行灭菌
C.灼烧法灭菌的对象是金属器具,不可以是玻璃器具
D.消毒和灭菌的原理是相同的
解析:灭菌是指使用强烈的理化方法杀死物体内外所有的微生物,包括芽孢和孢子,消毒只能杀死物体表面或内部的部分微生物,不能杀死芽孢和孢子,A项错误;无菌操作时,对实验操作的空间、操作者的衣物和手进行消毒,B项错误;灼烧法灭菌的对象可以是金属器具和玻璃器具,C项错误;消毒和灭菌的原理相同,都是使微生物的核酸或蛋白质变性,D项正确。
3.研究人员从市售酸奶中分离出一种叫嗜热链球菌(St)的细菌,为了便于培养和纯化,首先制备甲酚绿(BCG)牛乳培养基:将脱脂乳粉100g加入500mL蒸馏水中,再加入1.6%的BCG乙醇溶液(一种指示剂)1mL,高压蒸汽灭菌(80~90℃)(湿热灭菌)20min,即得溶液A。将酵母膏(富含蛋白质和B族维生素等)10g,琼脂20g,蒸馏水500mL,分别配制成pH为5.5和7.0的溶液,121℃高压蒸汽灭菌(湿热灭菌)20min,即得溶液B。以无菌操作将A、B两溶液等体积混合均匀,倒于平板,待冷凝后置于37℃恒温培养箱中倒置培养24h,若无杂菌生长,即可使用。然后通过平板划线法进行培养和纯化。根据以上材料回答问题:
(1)BCG培养基从物理性质分类属于__固体__培养基。
(2)加入酵母膏的目的是__为细菌的生长提供蛋白质和维生素__。
(3)常用的灭菌方法除了材料中提到的高压蒸汽灭菌(湿热灭菌)外,还有__干热灭菌__、__灼烧灭菌__。
(4)下列示意图中正确的操作顺序为__ADBEC__。
(5)每次划线前灼烧接种环是为了__杀死接种环上残留的菌种__,在第二次以及后面的划线操作时,总是从__上一次划线的末端__开始划线,原因是__使细菌的数目随着划线次数的增加而逐步减少__。
(6)倒平板中的平板指的是__冷却凝固后的固体培养基__。
解析:(1)BCG培养基制作时加入了琼脂,因此其从物理性质上看,属于固体培养基。(2)酵母膏富含蛋白质和维生素等营养成分,能为细菌的生长提供蛋白质和维生素。(3)常用的灭菌方法有湿热灭菌(高压蒸汽灭菌)、干热灭菌和灼烧灭菌等。(4)根据平板划线操作流程可知,示意图中正确的操作顺序为ADBEC。(5)每次划线前灼烧接种环是为了杀死接种环上残留的菌种。在第二次以及后面的划线操作时,总是从上一次划线的末端开始划线,原因是使细菌的数目随着划线次数的增加而逐步减少,达到分离菌株的目的。(6)倒平板中的平板是冷却凝固后的固体培养基。
新课程标准
核心素养
1.概述培养基的配制方法和微生物纯培养的基本操作要求。
2.掌握无菌技术的操作。
3.掌握酵母菌纯培养的方法及步骤。
4.阐明微生物选择培养的原理。
5.概述测定微生物数量的方法。
6.进行土壤中分解尿素的细菌的分离和计数。
1.科学思维——根据微生物的代谢类型分析培养基营养物质的组成。
2.科学探究——设计制备马铃薯固体培养基的实验步骤,并尝试运用平板划线法进行纯化酵母菌。
3.科学思维——根据微生物的代谢特征配制选择培养基。
4.科学探究——设计实验分离土壤中的尿素分解菌,并对实验结果进行分析与评价。
知识导图
培养的微生物
需要满足的特殊条件
乳酸杆菌
培养基中添加维生素
霉菌
一般将培养基调至__酸性__
细菌
一般将培养基调至中性或弱碱性
厌氧微生物
需要提供无氧的条件
概念
常用方法
消毒
使用__较为温和__的物理、化学或生物等方法杀死物体表面或内部一部分微生物
煮沸消毒法:日常生活中常用方法
__巴氏消毒法__:适用于不耐高温的液体,如牛奶
化学药物消毒法:如用酒精擦拭双手、用氯气消毒水源等
紫外线消毒法:适用于接种室、接种箱或超净工作台等
灭菌
使用__强烈__的理化方法杀死物体内外所有的微生物,包括芽孢和孢子
湿热灭菌:常用高压蒸汽灭菌,如培养基的灭菌
干热灭菌:适用于耐高温的和需要保持干燥的物品,如玻璃器皿、金属用具等
灼烧灭菌:适用于接种工具或其他金属用具
划分标准
种类
特点
用途
物理
性质
液体培养基
不加凝固剂
工业生产
半固体培养基
加凝固剂,如琼脂
观察微生物的运动
固体培养基
微生物分离、鉴定,
活菌计数,菌种保藏
化学
成分
天然培养基
含化学成分不明确的天然物质
工业生产
合成培养基
培养基成分明确(用化学成分已知的化学物质制备)
微生物的分类、鉴定
营养物质
含义
作用
主要来源
碳源
凡能提供碳元素的物质
构成生物体细胞的物质和一些代谢物,有些也是异养生物的能源物质
无机碳源:CO2、NaHCO3等;
有机碳源:糖类、脂肪酸、花生粉饼、石油等
氮源
凡能提供氮元素的物质
合成蛋白质、核酸以及含氮的代谢物
无机氮源:N2、NH3、铵盐、硝酸盐等;
有机氮源:尿素、牛肉膏、蛋白胨等
无机盐
为微生物提供除碳、氮以外的各种重要元素,包括大量元素和微量元素
是细胞的组成成分、生理调节物质、某些化能自养菌的能源、酶的激活剂等
无机化合物
水
生物体内含量很高的无机物
不仅是优良的溶剂,而且可维持生物大分子结构的稳定
从外界摄入
编号
①
②
③
④
⑤
成分
(NH4)2SO4
KH2PO4
FeSO4
CaCl2
H2O
含量
0.4g
4.0g
0.5g
0.5g
100mL
方法
种类
主要方法
应用范围
联系
灭菌
湿热灭菌法(以高压蒸汽灭菌法为例)
100kPa,121℃的高压蒸汽灭菌锅内维持15~30min
培养基等
①都需借助理化性质,营造微生物难以生存的不良环境
②其作用原理都是通过使蛋白质(或核酸)变性来抑制微生物生命活动或杀死微生物
干热
灭菌法
放入密闭容器如干热灭菌箱,160~170℃加热2~3h
玻璃器皿(如吸管、培养皿等)、金属用具等凡不适合用其他方法灭菌而又能耐高温的物品
灼烧
灭菌法
酒精灯火焰灼烧
微生物接种工具,如涂布器、接种环、接种针或其他金属用具等,接种过程中试管口或瓶口等
消毒
巴氏
消毒法
62~65℃消毒30min或80~90℃处理30s~1min
牛奶、啤酒、果酒和酱油等不宜进行高温灭菌的液体
煮沸
消毒法
100℃煮沸5~6min
日常食品、罐装食品
紫外线
消毒法
30W紫外灯照射30min
接种室、接种箱、超净工作台
化学药物
消毒法
用体积分数为70%的乙醇、碘酒涂抹,来苏水喷洒等
皮肤、伤口、动植物组织表面、空气、手术器械、塑料或玻璃器皿等
项目
蘸取菌液前灼烧
每次划线前灼烧
划线结束灼烧
目的
避免接种环上可能存在的微生物污染培养物
灼烧杀死上次划线结束后接种环上残留的菌种,使每次划线的菌种均来自上次划线的末端
杀死接种环上残留的菌种,避免污染环境和感染操作者
人教版 (2019)选择性必修3一 微生物的基本培养技术第1课时学案设计: 这是一份人教版 (2019)选择性必修3一 微生物的基本培养技术第1课时学案设计,共12页。学案主要包含了培养基的配制,无菌技术,微生物的纯培养等内容,欢迎下载使用。
高中生物人教版 (2019)选择性必修3一 微生物的基本培养技术学案: 这是一份高中生物人教版 (2019)选择性必修3一 微生物的基本培养技术学案
高中生物人教版 (2019)选择性必修3一 微生物的基本培养技术第1课时学案: 这是一份高中生物人教版 (2019)选择性必修3一 微生物的基本培养技术第1课时学案,共14页。学案主要包含了培养基的配制,无菌技术,微生物的纯培养等内容,欢迎下载使用。

