高中生物人教版 (2019)选择性必修3一 植物细胞工程的基本技术导学案
展开必备知识·夯实双基
一、植物细胞的全能性
1.概念:细胞经分裂和分化后,仍然具有__产生完整生物体__或__分化成其他各种细胞__的潜能。
2.生长发育过程中细胞没有表现全能性的原因
在特定的时间和空间条件下,细胞中的基因会__选择性地表达__。
二、植物组织培养技术
1.概念:将__离体__的植物器官、组织或细胞等,培养在__人工配制的培养基__上,给予适宜的培养条件,诱导其形成__完整植株__的技术。
2.全能性表达过程
(1)脱分化:让已经分化的细胞经过诱导后,失去其特有的__结构和功能__,转变成未分化细胞的过程。
(2)再分化:脱分化产生的__愈伤组织__,在一定的培养条件下,再分化出__芽、根等器官__,进而形成完整的小植株。
(3)激素的作用:植物激素中__生长素__和__细胞分裂素__是启动细胞分裂、脱分化和再分化的关键激素。
3.过程
eq \x(外植体消毒)→将流水充分冲洗后的外植体用__酒精__消毒30s,然后立即用无菌水清洗2~3次,再用次氯酸钠溶液处理30min后,立即用无菌水清洗2~3次
↓
eq \x(处理外植体)→将消过毒的外植体置于无菌的培养皿中,用无菌滤纸吸去表面的水分。用解剖刀将外植体切成0.5~1cm长的小段
↓
eq \x(接种)→接种时要始终在__酒精灯火焰__旁进行,将外植体的1/3~1/2插入诱导愈伤组织的培养基中。用封口膜或瓶盖封盖瓶口,并在培养瓶上做好标记
↓
eq \x(培养)→将接种了外植体的锥形瓶或植物组织培养瓶置于18~22℃的培养箱中培养。培养15~20d后,将生长良好的愈伤组织转接到诱导生芽的培养基上。长出芽后,再将其转接到诱导生根的培养基上,进一步诱导形成试管苗
↓
eq \x(移栽)→移栽前应先打开封口膜或瓶盖,让试管苗在培养箱内生长几日。用流水清洗掉根部的培养基后,将幼苗移植到消过毒的蛭石或珍珠岩等环境中,待其长壮后再移栽到土壤中
注意:在诱导愈伤组织期间一般不需要光照,在后续的培养过程中,每日需要给予适当时间和强度的光照。
三、植物体细胞杂交技术
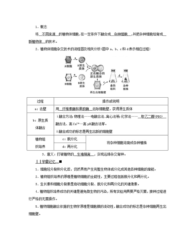
1.概念
将__不同来源__的植物体细胞,在一定条件下融合成__杂种细胞__,并把杂种细胞培育成__新植物体__的技术。
2.植物体细胞杂交技术的流程图及相关分析(图中a、b、c和d表示相应过程)
3.意义:打破植物的__生殖隔离__,实现远缘杂交育种。
┃┃学霸记忆__■
1.细胞经分裂和分化后,仍然具有产生完整生物体或分化成其他各种细胞的潜能。
2.植物组织培养的原理是植物细胞的全能性,主要过程包括脱分化和再分化。
3.生长素和细胞分裂素是启动细胞分裂、脱分化和再分化的关键激素。
4.植物组织培养成功的关键是避免微生物的污染,所有实验用具要严格灭菌,接种过程进行严格的无菌操作。
5.植物细胞融合依据的生物学原理是细胞膜的流动性,融合成功的标志是杂种细胞再生出细胞壁。
6.诱导原生质体融合的方法:物理法和化学法。物理法包括电融合法、离心法等;化学法包括聚乙二醇(PEG)融合法、高Ca2+—高pH融合法等。
7.植物体细胞杂交技术的意义:克服了不同种生物远缘杂交不亲和的障碍。
┃┃活学巧练__■
1.植物的每个细胞在植物体内和体外都能表现出细胞的全能性。(×)
2.在植物组织培养过程中,细胞的遗传物质一般都发生改变。(×)
3.脱分化和再分化是植物组织培养的重要过程。(√)
4.在植物组织培养过程中需要给予光照,以诱导脱分化过程。(×)
5.植物体细胞杂交要先去除细胞壁的原因是细胞壁阻碍了原生质体的融合。(√)
6.植物体细胞杂交过程中,细胞融合成功的标志是产生新的细胞壁。(√)
思考:
1.与体细胞相比,生殖细胞如花粉的遗传物质减少了一半,为什么生殖细胞仍具有全能性?
提示:在生物的体细胞中染色体是成对存在的,基因也是成对存在的,生殖细胞中遗传物质虽然减少了一半,但基因的种类没有少,仍具有控制生长发育的全套的遗传信息,因此生殖细胞仍具有全能性。
2.在植物组织培养过程中,为什么要进行一系列的消毒、灭菌,并且要求无菌操作?
提示:避免杂菌在上面迅速生长消耗营养,且有些杂菌会危害培养物的生长。
3.在组织培养过程中,诱导愈伤组织的培养基、诱导生芽的培养基和诱导生根的培养基的成分有什么不同?
提示:三种培养基成分的不同是生长素和细胞分裂素的比例不同。
4.若培养物取自植物的幼茎、叶片等含有叶绿体的部位,愈伤组织中是否会含有叶绿体?
提示:培养物经过诱导脱分化后,失去其特有的结构和功能而转变成未分化细胞,愈伤组织中不含有叶绿体。
5.从新品种培育的角度分析,植物体细胞杂交技术最大的优点是什么?
提示:克服了不同种植物远缘杂交的障碍,使不同种植物杂交成为可能。
课内探究·名师点睛
知识点
细胞的全能性
1.细胞全能性的分析
(1)具有全能性的原因:一般生物体的每一个细胞都包含有该物种所特有的全套遗传信息。
(2)现实体现:在生物的生长发育过程中,生物体内的细胞并不会表现出全能性,而是分化成各种组织和器官。这是因为在特定的时间和空间条件下,细胞内的基因会选择性地表达。
(3)不同细胞全能性的大小
①体细胞全能性:分化程度低的>分化程度高的,细胞分裂能力强的>细胞分裂能力弱的。
②不同细胞的全能性:受精卵>胚胎干细胞>生殖细胞>体细胞。
③不同生物的细胞全能性:植物细胞>动物细胞。
(4)全能性与细胞分化的关系:随着细胞分化程度的不断提高,细胞的全能性逐渐降低。
2.植物细胞全能性表达所需条件
(1)体细胞未表现全能性的原因:基因的选择性表达。
(2)体现细胞全能性的条件
知识贴士
1.细胞表达全能性的标志是发育成完整个体或分化成其他各种细胞。
2.细胞具有全能性是因为细胞中具有发育成完整个体所必需的“全套基因”而不是“全部基因”,配子中有全套基因,因此仍然具有全能性。
┃┃典例剖析__■
典例1 下列有关细胞全能性的叙述,不正确的是( C )
A.受精卵在自然条件下能使后代细胞形成完整个体,因此全能性最高
B.生物体内的体细胞由于细胞分化,全能性不能表达
C.卵细胞与受精卵一样,细胞未分化,全能性最高
D.植物细胞在一定条件下离体培养能表现出全能性
解析:受精卵是个体发育的起点,在自然条件下,通过细胞的分裂、分化形成完整的个体,所以受精卵的全能性最高;生物体内的体细胞由于细胞分化,细胞中的基因选择性地表达,因此全能性不能表达;卵细胞属于已分化的细胞,与受精卵相比,全能性较低;分化的植物细胞尽管具有全能性,但如果要表现出全能性,植物细胞必须在一定条件下进行离体培养。
┃┃变式训练__■
1.以下实例不能体现细胞全能性的是( B )
A.用胡萝卜韧皮部细胞培育出植株
B.用紫色糯玉米种子培育出植株
C.用转入抗虫基因的棉花细胞培育出植株
D.番茄体细胞与马铃薯体细胞杂交后培育出植株
解析:细胞的全能性是指细胞经分裂和分化后仍然具有发育成完整生物体的潜能。能体现细胞全能性的最好实例是植物组织培养,即离体的植物器官、组织或细胞经过脱分化和再分化,最终能形成一个完整的植物体,故A、C、D三项所述都能体现细胞的全能性。玉米种子中有胚,胚是玉米的幼体,因此将玉米种子培育成植株是幼体发育为成体的过程,没有体现细胞的全能性。
知识点
植物组织培养技术
1.植物组织培养相关概念辨析
(1)外植体:离体培养的植物器官、组织或细胞。
(2)胚状体:植物细胞离体培养,经过脱分化和再分化,发育成胚状体。胚状体经过生长发育成完整植株。
(3)愈伤组织:一团没有特定结构和功能,排列疏松而无规则,高度液泡化的呈无定形状态的薄壁组织团块。
(4)脱分化和再分化的比较
2.植物组织培养的条件
(1)离体、无菌。
(2)环境条件适宜:如营养物质(水、无机盐、蔗糖、维生素等)、激素(生长素和细胞分裂素)、适宜的温度和光照。
3.植物组织培养的过程
eq \x(离体的器官、组织、细胞)eq \(――→,\s\up7(脱分化),\s\d5(营养物质、激素))eq \x(愈伤组织)eq \(――→,\s\up7(再分化),\s\d5(营养物质、激素、光))eq \x(胚状体)―→eq \x(完整植株)
4.菊花组织培养实验的注意事项
(1)关键:避免微生物的污染,所有实验用具要严格灭菌,接种过程进行严格的无菌操作。
(2)取材:外植体的遗传特征、取材位置都会影响愈伤组织的再分化能力。
(3)培养基:培养基中必须含有植物生长发育所需要的全部营养物质,其中生长素和细胞分裂素用量和比例对器官的发生起决定作用。
(4)光照:愈伤组织培养,最初避光培养,后期见光培养。
(5)培养顺序:试管苗培养,要先进行生芽培养,再进行生根培养,试管苗培养要在光照条件下进行。
┃┃典例剖析__■
典例2 下列关于植物组织培养的描述,错误的一项是( A )
A.植物种子是植物组织培养的理想材料
B.愈伤组织是一团未分化的细胞
C.植物组织培养的原理是植物细胞具有全能性
D.调整激素配比可以诱导脱分化过程
解析:植物种子中的胚是由受精卵发育而来的,培养成植株的过程为自然生长,不是植物组织培养的理想材料,A错误;愈伤组织是一团未分化的细胞,其全能性高,B正确;植物组织培养的结果是得到完整植株,其原理是植物细胞具有全能性,C正确;通过调整激素(主要是生长素和细胞分裂素)配比,可以诱导脱分化过程,D正确。
┃┃变式训练__■
2.科学家应用植物组织培养技术,将二倍体胡萝卜韧皮部的一些细胞进行离体培养,最终培育成一株完整的新植株(见图)。关于这一科学事实,下列哪一项叙述是错误的( A )
A.培育成的新植株是单倍体植株
B.这种生殖方式属于无性生殖
C.细胞数目的增多是通过有丝分裂实现的
D.证明了植物细胞具有全能性
解析:对二倍体胡萝卜韧皮部的一些细胞进行离体培养,其发育过程中遗传物质不变,故培育成的新植株是二倍体植株,A错误;这种生殖方式属于无性生殖,产生的后代能保持亲本的性状,B正确;植物组织培养过程进行的是有丝分裂,C正确;该过程是植物细胞全能性的表达,D正确。
知识点
植物体细胞杂交技术
1.植物体细胞杂交的过程
2.植物体细胞杂交育种的优点和局限性
(1)优点:打破生殖隔离,克服远缘杂交不亲和障碍。
(2)局限性:目前有许多理论和技术问题未解决,还不能让杂种植株按照人们的需求表现出双亲的杂合性状。
3.植物组织培养和植物体细胞杂交的比较
┃┃典例剖析__■
典例3 实验人员利用矮牵牛(二倍体,2n=14)的红色花瓣细胞(液泡呈红色)与枸杞(四倍体,4n=48)的叶肉细胞,制备了相应的原生质体,并诱导其融合,经筛选、培养获得杂种植株。下列有关叙述错误的是( D )
A.获得该杂种植株时不用考虑两种高等植物间的生殖隔离问题
B.可利用聚乙二醇、离心等方法诱导植物原生质体融合
C.可利用光学显微镜观察,筛选出杂种细胞
D.若原生质体均为两两融合,则融合后的细胞中染色体均为62条
解析:植物体细胞杂交技术在打破生殖隔离,实现远缘杂交育种等方面具有独特的优势,因此获得杂种植株时不用考虑两种高等植物间的生殖隔离问题,A正确;人工诱导植物原生质体融合的方法有物理法(如离心法、电融合法)、化学法(如聚乙二醇融合法)两大类,B正确;杂种细胞应具有红色液泡和绿色的叶绿体,故可利用光学显微镜观察,筛选出杂种细胞,C正确;若原生质体均为两两融合,可能是同种细胞融合,也可能是不同种细胞融合,则融合后的细胞中染色体可能为28条、96条或62条,D错误。
┃┃变式训练__■
3.下列有关植物体细胞杂交和植物组织培养的比较,不正确的是( C )
A.两者原理都涉及细胞的全能性
B.两者过程都涉及严格无菌培养
C.两者都涉及细胞壁的去除与重建
D.两者都可用于培育优良作物品种
解析:植物体细胞杂交中包含植物组织培养,故两者原理都涉及植物细胞的全能性,A正确;植物体细胞杂交和植物组织培养都需要无菌培养,B正确;植物组织培养不需要去除细胞壁,C错误;植物体细胞杂交可以将植物的优良性状融合,植物组织培养可以用于育种,保持优良品种的遗传特性,D正确。
指点迷津·拨云见日
混淆植物体细胞杂交和有性杂交
(1)植物体细胞杂交
若两个不同品种的植物细胞A、B进行融合,A含有2X条染色体,2个染色体组,基因型为Aabb,B含有2Y条染色体,2个染色体组,基因型为ccDd,则新植株应为四倍体,其体细胞中染色体数为2X+2Y,基因型为AabbccDd,从中不难看出,体细胞杂交即两个细胞融合成一个细胞,不管是染色体数、基因型还是染色体组都采用直接相加的方法。
(2)植物有性杂交
有性杂交的子代细胞中染色体数为“X+Y”,基因型为“AbcD”或“abcD”或“Abcd”或“abcd”,即先减半,再相加。
(3)植物有性杂交过程中,遗传物质的传递遵循孟德尔遗传定律,而植物体细胞杂交过程中,遗传物质的传递不遵循孟德尔遗传定律。
┃┃典例剖析__■
典例4 A种植物细胞和B种植物细胞的结构如下图所示(仅显示细胞核中部分染色体),将A、B两种植物细胞去掉细胞壁后,诱导二者的原生质体融合,形成单核的杂种细胞,若经过组织培养后得到了杂种植株,则该杂种植株是( C )
A.二倍体;基因型是DdYyRr
B.三倍体;基因型是DdYyRr
C.四倍体;基因型是DdYyRr
D.四倍体;基因型是DDddYYyyRRrr
解析:据图分析,A种植物的基因型为Dd,属于二倍体,B种植物的基因型为YyRr,也属于二倍体。植物体细胞融合后形成的杂种细胞含有两个亲本的遗传物质,基因型为DdYyRr,属于异源四倍体,C项符合题意。
解疑答惑
从社会中来⇨P34
提示:利用植物组织培养技术快速繁殖兰花。具体操作为取兰花幼嫩部位消毒后置于诱导形成愈伤组织的培养基中培养,经脱分化形成愈伤组织,转接到诱导生根培养基上,再分化形成胚状体或丛芽,移栽获得兰花植株。
探究·实践⇨P35
结果分析与评价
1.提示:用于植物组织培养的培养基同样适合某些微生物的生长,如一些细菌、真菌等的生长。培养物一旦受到微生物的污染,就会导致实验前功尽弃,因此要进行严格的无菌操作。导致外植体被污染的原因可能有:培养基、接种工具灭菌不彻底;外植体消毒不彻底;操作过程不符合无菌操作要求等。
2.提示:观察实验结果,看看是否培养出了愈伤组织,记录多长时间长出了愈伤组织。从刚接种的外植体到长出愈伤组织一般需要2周左右的时间。统计更换培养基后愈伤组织进一步分化成芽和根的比例和时间。
3.略。
4.提示:幼苗的移栽是否合格
幼苗移栽的关键是既要充分清洗根系表面的培养基,又不能伤及根系。一般使用无土栽培的办法。培养基质要提前消毒,可以向培养基质喷洒质量分数为5%的高锰酸钾溶液,并用塑料薄膜覆盖12h。掀开塑料薄膜后24h才能移栽。移栽的幼苗要在培养箱内生长几天,等壮苗后再定植大田或进行盆栽。同学们可以在课后统计自己移栽的幼苗的成活率,看看移栽是否合格。
练习与应用⇨P38
一、概念检测
1.A 提示:进行a处理时应用纤维素酶、果胶酶。
2.提示:蜗牛消化道提取液中可能含有纤维素酶、果胶酶。
二、拓展应用
提示:1978年,梅尔彻斯(G.Melchers)等人首次获得了马铃薯与番茄的体细胞杂种植株。他们将培育的二倍体马铃薯和番茄的叶片细胞原生质体进行融合,产生了杂种植株——“番茄—马铃薯”,它同时具有马铃薯和番茄的形态特征。其中一些植株形成了“类似块茎的生殖根”,但是并没有产生可结实的花以及真正意义上的块茎。到目前为止“番茄—马铃薯”一类的体细胞杂交植物还不能产生经济效益,但是其研究价值不可忽视。
“番茄—马铃薯”没有像人们预想的那样地上结番茄、地下长马铃薯,主要原因是:生物体内基因的表达不是孤立的,它们之间是相互调控、相互影响的,所以“番茄—马铃薯”杂种植株的细胞中虽然具备两个物种的遗传物质,但这些遗传物质的表达相互干扰,它们不能再像马铃薯或番茄植株中的遗传物质一样有序表达,杂种植株自然就不能地上结番茄、地下长马铃薯了。近年来,有报道称利用嫁接技术培育出了地上结番茄、地下长马铃薯的植株。
训练巩固·课堂达标
1.下列围绕细胞全能性的叙述中正确的是( D )
A.植物体内某些体细胞没有表现出全能性,其原因是所含基因不同
B.紫色糯性玉米种子培育成植株,这反映植物种子具有全能性
C.植物体只有体细胞才具有发育成完整个体所必需的全套基因
D.高度分化的植物细胞只有处于离体状态时才有可能表现出全能性
解析:植物体内细胞没有表现出全能性,这是细胞内基因在特定时间和空间条件下选择性表达的结果,A项错误;种子发育成植株,是个体发育过程,不属于全能性的体现,B项错误;细胞具有全能性的原因是细胞具有发育成完整个体所必需的全套基因,而配子也具有这样的全套基因,同样具有全能性,C项错误;细胞全能性的表达前提是离体培养的细胞、组织或器官,D项正确。
2.植物体细胞杂交要先去除细胞壁的原因是( C )
A.植物体细胞的结构组成中不包括细胞壁
B.细胞壁使原生质体失去活力
C.细胞壁阻碍了原生质体的融合
D.细胞壁不是原生质体的组成部分
解析:细胞壁是植物细胞结构的一部分,对植物细胞具有保护作用,不会使原生质体失去活力,但阻碍了原生质体的融合,因此要除去细胞壁。
3.回答下列有关植物组织培养的问题。
(1)用于植物组织培养的植物材料称为__外植体__。
(2)组织培养中的细胞,从分化状态转变为未分化状态的过程称为__脱分化__。
(3)在再分化阶段所用培养基中,含有植物激素X和植物激素Y。逐渐改变培养基中这两种植物激素的浓度比,未分化细胞群的变化情况如图所示。据图指出两种激素的不同浓度比与形成芽、根、愈伤组织的关系:
①当植物激素X与植物激素Y的浓度比等于1时,__未分化细胞群经分裂形成愈伤组织__;
②__当植物激素X与植物激素Y的浓度比大于1时,利于未分化细胞群分化形成芽__;
③__当植物激素X与植物激素Y的浓度比小于1时,利于未分化细胞群分化形成根__。
(4)若植物激素Y是生长素,在植物组织培养中其主要作用是__促进细胞的生长(伸长)、分裂和分化__;则植物激素X的名称是__细胞分裂素__。
(5)生产上用试管苗保留植物的优良性状,其原因是__组织培养形成试管苗的过程属于无性生殖,后代不发生性状分离__。
解析:(1)在植物组织培养中,人们将离体的植物组织、器官、细胞称为外植体。(2)植物组织培养的核心过程是脱分化与再分化,脱分化是指由分化状态变为未分化状态,再分化是指由未分化状态变为分化状态。(3)仔细分析所给示意图,可知植物激素X与植物激素Y浓度比为1时,利于愈伤组织的形成,大于1时利于细胞群分化出芽,小于1时利于细胞群分化出根。(4)生长素在植物组织培养中的主要作用是促进细胞生长、分裂和分化,植物组织培养过程中除需要生长素外还需要细胞分裂素,二者共同起作用。(5)植物组织培养是一种无性繁殖技术,利于保持亲本的优良性状。
新课程标准
核心素养
1.简述植物组织培养技术和植物体细胞杂交技术的原理和过程。
2.尝试进行植物组织培养。
3.举例说明植物细胞工程的应用有效提高了生产效率。
4.列举植物细胞工程在作物新品种培育方面的应用。
5.概述细胞产物的工厂化生产的原理。
1.生命观念——会用生命观念解释植物细胞工程给人们带来的影响。
2.科学思维——结合单倍体育种、诱变育种等育种方法来理解植物组织培养在作物新品种培育方面的应用。
3.科学探究——结合具体实验,尝试设计植物组织培养技术的流程简图。
4.社会责任——了解组织培养技术已取得的进展和尚未解决的问题,认同科学是一个不断发展的过程。
知识导图
过程
操作或说明
a:去壁
用__纤维素酶和果胶酶__去除细胞壁,获得原生质体
b:原生质
体融合
ⅰ融合方法:物理法——电融合法、离心法等;化学法——__取乙二醇(PEG)__融合法、高Ca2+—高pH融合法等。
ⅱ融合成功的标志是再生出新的细胞壁
植物组
织培养
c:脱分化
将杂种细胞培育成杂种植株
d:再分化
材料
离体的细胞、组织或器官
培养基
种类齐全、比例合适的营养物质及一定比例的植物激素
外界
条件
①无菌操作
②光照:愈伤组织培养最初避光培养,后期见光培养
比较内容
脱分化
再分化
过程
外植体→愈伤组织
愈伤组织→幼苗
需要条件
①离体
②适宜的营养
③生长素与细胞分裂素的比例适中
④不需光
①离体
②适宜的营养
③生长素与细胞分裂素的比例高(低)诱导生根(生芽)
④需光照
步骤
图解
方法
原生质体
的获得
酶解法(纤维素酶和果胶酶)去除细胞壁,得到原生质体
杂种细胞
的形成
通过一定的技术手段(物理法包括离心法、电融合法等;化学法包括聚乙二醇融合法、高Ca2+—高pH融合法等)进行人工诱导,实现原生质体的融合
杂种植株
的产生
对杂种细胞,用植物组织培养的方法进行培育
项目
植物组织培养
植物体细胞杂交
原理
植物细胞的全能性
细胞膜具有一定的流动性和植物细胞的全能性
选材
根尖、茎尖、形成层部位最容易诱导脱分化
不同来源的植物体细胞
技术
操作
脱分化、再分化等
除脱分化、再分化外,还要用酶解法去除细胞壁,用一定的方法诱导细胞融合
关系
植物组织培养是植物体细胞杂交的基础,植物体细胞杂交所用的技术更复杂
人教版 (2019)选择性必修3一 植物细胞工程的基本技术第2课时学案及答案: 这是一份人教版 (2019)选择性必修3一 植物细胞工程的基本技术第2课时学案及答案,共7页。学案主要包含了学习目标,典例分析1,典例分析2,典例分析3,典例分析4,典例分析等内容,欢迎下载使用。
高中生物人教版 (2019)选择性必修3第2章 细胞工程第1节 植物细胞工程一 植物细胞工程的基本技术第1课时学案: 这是一份高中生物人教版 (2019)选择性必修3第2章 细胞工程第1节 植物细胞工程一 植物细胞工程的基本技术第1课时学案,共12页。学案主要包含了植物细胞的全能性,植物组织培养技术,植物体细胞杂交技术等内容,欢迎下载使用。
人教版 (2019)选择性必修3一 植物细胞工程的基本技术第1课时导学案: 这是一份人教版 (2019)选择性必修3一 植物细胞工程的基本技术第1课时导学案,共13页。学案主要包含了理清主干知识,细胞的全能性,植物组织培养技术,植物体细胞杂交技术等内容,欢迎下载使用。

