- 【中职专用】高中思想政治 (高教版·第五版)《职业生涯规划》 第二课+发展职业生涯要立足本人实际(课件) 课件 4 次下载
- 【中职专用】高中思想政治 (高教版·第五版)《职业生涯规划》 第三课+发展职业生涯要善于把握机遇(课件) 课件 3 次下载
- 【中职专用】高中思想政治 (高教版·第五版)《职业生涯规划》 第二课+发展职业生涯要立足本人实际(教案) 教案 5 次下载
- 【中职专用】高中思想政治 (高教版·第五版)《职业生涯规划》 第三课+发展职业生涯要善于把握机遇(教案) 教案 5 次下载
- 【中职专用】高中思想政治 (高教版·第五版)《职业生涯规划》 第一课 确定发展目标(课件) 课件 4 次下载
高教版职业生涯规划(第五版)第1课 发展职业生涯要从所学专业起步一等奖教案
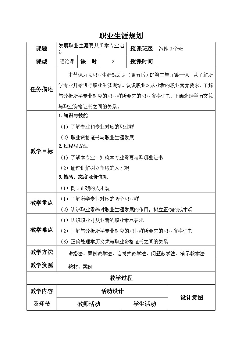
展开职业生涯规划 | |||||||
课题 | 发展职业生涯要从所学专业起步 | 授课班级 | 汽修3个班 | ||||
课型 | 理论课 | 课 时 | 2 | 授课时间 |
| ||
任务描述 | 本节课为《职业生涯规划》(第五版)的第二单元第一课,从了解所学专业开始进行职业生涯规划。认识职业对从业者的职业素养要求,了解与分析所学专业对应的职业群所要求的职业资格证书,正确处理学历文凭与职业资格证书之间的关系。 | ||||||
教学目标 | 1.知识与技能 (1)了解专业和专业对应的职业群 (2)职业资格证书与职业生涯发展 2.过程与方法 (1)了解本专业,知晓本专业需要考取哪些证书 (2)通过讲解树立争取的人才观 3.情感、态度及价值观 (1)树立正确的人才观 | ||||||
教学重点 | (1)了解所学专业对应的两个职业群 (2)认识职业素养对职业生涯发展的作用,树立正确的成才观 | ||||||
教学难点 | (1)认识职业对从业者的职业素养要求 (2)了解与分析所学专业对应的职业群所要求的职业资格证书 (3)正确处理学历文凭与职业资格证书之间的关系 | ||||||
教学方法 | 讲授法、案例教学法、启发式教学法、问题教学法、演示教学法 | ||||||
教学资源 | 教材、案例 | ||||||
教学过程 | |||||||
教学内容及环节 | 活动设计 | 设计意图 | |||||
教师活动 | 学生活动 | ||||||
课前准备 | 课前多媒体调试 | 学生拿出课本、本子、笔等上课要用的物品 | 确保课程顺利展开 | ||||
思政演讲3分钟 | 根据课前安排的思政主题,按照学生的学号顺序让一名同学上台做演讲 | 演讲同学上台,其余同学认真听并作记录 | 让学生养成主动学习思政内容的同时提升学生的表达能力 | ||||
案例故事导入 | 案例故事 以花为伴——小于的花样年华,提出问题 | 学生阅读,并思考问题 | 让同学从案例故事种理解职业发展过程 | ||||
一、专业和专业对应的职业群
1.中等职业学校专业设置的特点
| 讲解专业设置的依据 | 请同学做一个判断题,加深理解 | 让学生了解自己的专业和本专业对应的职业群 | ||||
以某专业为例讲解专业设置、课程设置
| 认真倾听 | ||||||
2.中职生面对的两类职业群
| 讲解横向和纵向发展职业群 | 认真倾听,创作一幅适合你所学职业发展横向和纵向的路线图 | |||||
二、职业对从业者素养的要求
1.职业素养是从业者必备的综合品质 | 思考什么样的员工在企业中有竞争力,引出职业素养 | 学生倾听、思考 | 了解职业素养是从业者必备的品质 | ||||
2.从业者职业素养的高低影响就业质量 3.职业素养是可训练的作风和行为习惯 4.职业素养是“五育”有机融合的结果 5.劳模精神、工匠精神是职业素养的升华
| 通过讲案例、讲政策让学生受到启发 | 学生认真倾听 | 让学生从案例故事中汲取劳动模范的奋进的力量 | ||||
三、职业资格证书与职业生涯发展
1.职业资格证书对职业生涯发展的作用 | 教师讲解职业资格证书以及证书的作用 | 学生倾听 | 认识职业资格证书,了解证书的作用 | ||||
2.学历文凭与职业资格证书
3.与中职生有关的职业资格证书
4.职业资格证书的选择 | 教师讲解两者的不同之处,讲解与中职生有关的资格证书 | 学生倾听 | 了解文凭与职业资格证的不同,知道作为中职生可以考取哪些证书 | ||||
教师讲解可以从哪些方面着手选择职业资格证书 | 学生倾听、思考 | ||||||
四、树立正确的人才观
| 讲解案例 | 学生倾听、思考 | 通过案例分析讲解让学生明白中职生能成才、各行各业里人才辈出 | ||||
课堂总结 | 发展职业生涯要从所学专业起步,首先我们要了解我们选择的专业以及目前所学的课程;其次了解我们以后就业可能面临两类职业群,我们要结合自身优势选择合适的职业。从市场的角度我们也要理解职业对我们从业者有哪些要求,发扬工匠精神。为了更好的就业我们需要考取职业资格证书。最后要树立中职生能成才,各行各业里人才辈出的人才观。 | ||||||
课后作业 | p.63完成下表,下节课随机分享 | ||||||
板书设计 | |||||||
教学反思 | |||||||
本课通过发展职业生涯从本专业起步让学生从职业的角度了解所学专业、了解个人特点、了解社会需要,树立正确的成才观。使学生能够规划自己的未来,从本人实际出发,热爱所学专业,把个人可持续发展与经济社会可持续发展、与实现社会主义现代化和中华民族伟大复兴结合起来。 结合整个教学设计,本次课在信息化软件方面的应用有待进一步提高,有些知识点还可以呈现得更直观一些,争取在下次课上进一步优化信息化教学方法,充分调动学生学习的积极性。 | |||||||
中职政治 (道德与法治)第3课 科学评价职业生涯发展和职业生涯发展规划公开课教学设计: 这是一份中职政治 (道德与法治)第3课 科学评价职业生涯发展和职业生涯发展规划公开课教学设计,共4页。教案主要包含了评价职业生涯成功的不同价值取向,评价职业生涯发展的要素,评价自己的职业规划等内容,欢迎下载使用。
高教版职业生涯规划(第五版)第3课 创业是就业的重要形式精品教学设计及反思: 这是一份高教版职业生涯规划(第五版)第3课 创业是就业的重要形式精品教学设计及反思,共4页。教案主要包含了创业是职业生涯发展的飞跃,中职生创业的优势,在校期间的创业准备等内容,欢迎下载使用。
中职政治 (道德与法治)高教版职业生涯规划(第五版)第3课 制定发展措施精品教学设计: 这是一份中职政治 (道德与法治)高教版职业生涯规划(第五版)第3课 制定发展措施精品教学设计,共3页。教案主要包含了发展措施与终身学习,措施的要素以及制定要领,落实近期目标的措施要有计划等内容,欢迎下载使用。

