初中物理苏科版九年级全册第十一章 简单机械和功3 功优秀当堂检测题
展开第3课 功
课程标准 | 课标解读 |
1.了解功的概念及必要条件。 2.能判定是否做功。 3.掌握功的计算。 | 1、通过观察分析并了解做功的条件和概念。 2、掌握做功的必要条件,判定是否做功。 3、熟练掌握功的计算公式。 |
知识点01 功的概念及公式
功
(1)概念:物理学中,把力与物体在力的方向上通过的距离的乘积称为机械功,简称功。
(2)公式:若用W表示功,F表示力,s表示物体在力的方向上通过的距离,则功的公式为W=Fs. 单位是焦耳,简称焦,用J表示.
(3)注意:①F是一个定值,即常力,不能是变力.
②同体性:F和s必须是同一个物体受到的力及移动的距离.
③同向性:s是物体在力F方向上移动的距离.
④同时性:s是物体在受到力F作用的同时移动的距离.
⑤统一性:在使用公式时,要注意单位的统一,必须使用国际单位,这样功的单位才是焦耳.
【即学即练1】如图所示,用F=30N的水平推力推着重为60N的物体沿水平方向做直线运动,若推力F对物体做了90J的功,则在这一过程中( )
A.物体一定运动了1m
B.物体一定运动了3m
C.重力做的功一定是60J
D.物体一定受到20N的摩擦力
答案 B
解析 AB、由W=Fs可得,物体沿水平方向运动的距离:
s===3m。故A错误,B正确;
C、物体在重力的方向没有移动距离,故重力做的功为0,故C错误。
D、用F=30N的水平推力推着重为40N的物体沿水平方向做直线运动,没有说是匀速直线运动,故摩擦力不一定是20N,故D错误;
故选:B。
知识点02 功的原理及判定做功的条件
做功的判断
(1)原理:使用机械时,人们所做的功都等于不用机械而直接用手所做的功,也就是使用任何机械都不省功。
(2)做功的必要条件:一是对物体要有力的作用;二是物体要在力的方向上通过一定的距离.
(3)哪些情况下物体不做功:
①物体不受力,因惯性运动的过程中,力对物体不做功.
②虽然受力,但物体在力的方向上没有移动距离.
③力的方向与运动方向垂直,该力没有对物体做功.
【即学即练2】下列四种情景中,人对物体没有做功的是( )
A.推出上面的物体 B.背着物体不动
C.抽出中间的物体 D.向上堆积物体
答案 B
解析 A、推出上面的物体时,物体受到推力,且在力的方向上移动距离,所以人对物体做了功,故A不符题意。
B、背着物体不动,物体受到力,但没有移动距离,所以人对物体没有做功,故B符合题意。
C、抽出中间的物体,物体受到拉力,且在力的方向上移动距离,所以人对物体做了功,故C不符题意。
D、向上堆积物体,物体受到向上的力,且向上移动距离,所以人对物体做了功,故D不符题意。
故选:B。
考法01 通过做功的必要条件判断力是否做功
【典例1】下列实例中,哪个力对物体做了功( )
A.马拉车前进,马的拉力做了功
B.提着书包在水平路面上行走,人的提力做了功
C.起重机吊着重物在空中静止不动,钢丝绳的拉力做了功
D.小球在光滑的水平桌面上移动一段距离,桌面的支持力对小球做了功
答案 A
解析 A、马给车一个向前的力,车向前移动了距离,马对车做功。故A正确。
B、提着书包在水平路面上行走给书包一个向上的力,重物向上没有移动距离,人的提力对书包没有做功。故B错误。
C、起重机吊着重物在空中静止不动,在钢丝绳的拉力方向上没有移动距离,钢丝绳的拉力没有做功,故C错误。
D、小球在光滑的水平桌面上移动一段距离,桌面的支持力方向与小球的移动方向垂直,桌面的支持力对小球不做功。故D错误。
故选:A。
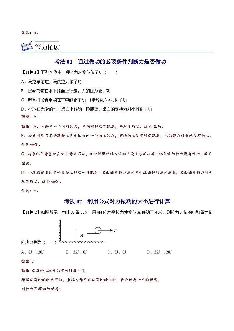
考法02 利用公式对力做功的大小进行计算
【典例2】如图所示,物体A重30N,用4N的水平拉力使物体A移动了4米,则拉力F做的功和重力做的功分别为( )
A.8J,120J B.32J,0J C.8J,0J D.32J,120J
答案 C
解析 动滑轮上绳子的有效股数为2,
根据动滑轮的特点可知,当拉力作用在动滑轮轴上时,费力但省一半的距离,
则拉力F移动的距离:
s=s物=×4m=2m,
拉力F做的功:
W=Fs=4N×2m=8J,
物体A受到的重力与物体运动的方向垂直,重力不做功,即重力做功为0J;
故选:C。
题组A 基础过关练
1. 教学大楼每层楼高为3m,小明提着一重为50N的箱子,沿楼梯从一楼登上三楼,再沿三楼水平走廊走了4m进入教室,则小明从一楼到教室过程中对箱子做的功为( )
A.300J B.450J C.500J D.650J
答案 A
解析 一层楼高3m,一楼到三楼是两层楼高,h=3m×2=6m,
此过程小明做功:W=Fs=Gh=50N×6m=300J。
而小明沿三楼水平走廊走了4m进入教室时,小明对箱子的拉力方向为竖直向上,可箱子却是沿水平方向运动了4m,即箱子没有在拉力的方向上通过一段距离,故此过程小明没有对箱子做功;
故从一楼到教室过程中小明对箱子做的功为300J。
故选:A。
2. 如图所示的情景中,所述的力对物体做功的是( )
A.熊猫用力举着杠铃不动
B.用力搬石头没搬动
C.用力提着水桶沿水平方向移动
D.用力拉绳匀速提升重物
答案 D
解析 A、熊猫对杠铃有一个向上的力,但杠铃没有通过距离,所以没有做功。故A错误。
B、女孩给石头一个向上的力,但石头没有移动距离,所以没有做功。故B错误。
C、人对物体施加了一个竖直向上的力,而物体在水平方向上通过了距离,距离不是在力的方向上通过的距离,所以,人没有做功。故C错误。
D、人给物体一个力,物体在力的方向上通过了距离,所以此过程人做了功。故D正确。
故选:D。
题组B 能力提升练
1. 一人先后用同样大小的力F将不同质量的物体分别在光滑水平面和粗糙斜面上沿力的方向移动相同的距离s,该力在这两个过程中做的功分别为W1、W2,下列说法正确的是( )
A.W1>W2 B.W1<W2 C.W1=W2 D.无法比较
答案 C
解析 用同样大小的力F将不同质量的物体分别在光滑水平面和粗糙斜面上沿力的方向移动相同的距离,
则力F的大小等,物体沿力的方向移动的距离s相等,
根据W=Fs知,该力在这两个过程中所做的功相等,即W1=W2。
故选:C。
2. 如图所示是桂林著名的举重运动员石智勇在奥运会上举重的情景,举重过程中经历了托起杠铃和举着杠铃保持不动两个过程。下列关于人对杠铃是否做功的判断正确的是( )
A.两个过程中均做了功
B.两个过程中均不做功
C.托起杠铃的过程做了功,举着杠铃不动的过程不做功
D.托起杠铃的过程不做功,举着杠铃不动的过程做了功
答案 C
解析 举重运动员托起杠铃过程中,对杠铃施加了力,同时在力的方向上移动了距离,对杠铃做了功;举着杠铃站着不动,有力但没有移动距离,没有做功,故ABD错误,C正确。
故选:C。
题组C 培优拔尖练
1. 如图,一重为mg,长度为1的均匀柔软细绳PQ竖直悬挂,用外力将绳的下端Q缓慢地竖直向上拉起至M点,M点与绳的上端P相距1,在此过程中,外力做的功为( )
A.mgl B.mgl C.mgl D.mgl
答案 A
解析 根据功能关系可知,拉力所做的功等于MQ段系统重力势能的增加量;
对MQ分析,设Q点为零势能点,则可知,MQ段的重力势能为EP1==;
将Q点拉至M点时,重心离Q点的高度h==,故重力势能EP2═=;
因此可知拉力所做的功W=EP2﹣EP1=mgl,故A正确,BCD错误。
故选:A。
2. 如图所示,用大小相等的拉力F分别沿斜面和水平面拉同一个木箱,拉力方向和运动方向始终一致。斜面AB粗糙,长度为sAB,水平面CD光滑,长度为sCD,运动时间分别为tAB、tCD,运动速度分别为vAB、vCD.则( )
A.若sAB=sCD,则拉力在AB段做功较多
B.若sAB>sCD且tAB=tCD,则拉力在AB段做功较快
C.若sAB=sCD且tAB>tCD,则拉力在AB段做功较快
D.若vAB=vCD,则拉力在AB段和CD段做功一样多
答案 B
解析 A、沿斜面和水平面拉木箱时,所用的力F相等,若sAB=sCD,则根据W=Fs可知,拉力在AB段和CD段做功一样多,故A错误;
B、沿斜面和水平面拉木箱时,所用的力F相等,若sAB>sCD,则根据W=Fs可知,拉力在AB段做功较多,因为tAB=tCD,所以根据P=可知,拉力在AB段做功较快,故B正确;
C、由A知,拉力在AB段和CD段做功一样多;若tAB>tCD,根据P=可知,拉力在AB段做功较慢,故C错误;
D、沿斜面和水平面拉木箱时,所用的力F相等,若vAB=vCD,根据W=Fs=Fvt可知,时间不确定,无法比较做功的多少,故D错误。
故选:B。
初中苏科版5 机械效率优秀综合训练题: 这是一份初中苏科版5 机械效率优秀综合训练题,文件包含同步讲义苏科版物理九年级上册--第5节机械效率讲义原卷版docx、同步讲义苏科版物理九年级上册--第5节机械效率讲义解析版docx等2份试卷配套教学资源,其中试卷共21页, 欢迎下载使用。
初中物理苏科版九年级全册4 功率精品课时作业: 这是一份初中物理苏科版九年级全册4 功率精品课时作业,文件包含同步讲义苏科版物理九年级上册--第4节功率讲义原卷版docx、同步讲义苏科版物理九年级上册--第4节功率讲义解析版docx等2份试卷配套教学资源,其中试卷共12页, 欢迎下载使用。
初中物理苏科版九年级全册第十一章 简单机械和功2 滑轮精品课时练习: 这是一份初中物理苏科版九年级全册第十一章 简单机械和功2 滑轮精品课时练习,文件包含同步讲义苏科版物理九年级上册--第2节滑轮讲义原卷版docx、同步讲义苏科版物理九年级上册--第2节滑轮讲义解析版docx等2份试卷配套教学资源,其中试卷共19页, 欢迎下载使用。

