初中物理苏科版九年级全册2 变阻器优秀同步达标检测题
展开第15课 变阻器
课程标准 | 课标解读 |
1.了解滑动变阻器的构造、及其工作原理。 2.了解电阻箱的概念及其与滑动变阻器的区别。 3. 了解滑动变阻器接线方式及其使用方法。 | 1、通过阅读和学习了解滑动变阻器的构造及工作原理。 2、熟练掌握电阻箱的概念及其读数。 3、掌握滑动变阻器的使用方法及其注意事项。 |
知识点01 滑动变阻器
滑动变阻器
(1) 变阻器:能改变接入电路中电阻大小的元件,常见的变阻器可分为滑动变阻器和电阻箱。
(2) 滑动变阻器:
① 构造:由瓷筒、线圈、滑片、金属棒、接线柱组成。
② 原理:改变接入电路中电阻线的长度来改变电阻。
③ 作用:通过改变接入电路中的电阻来改变电路中的电流和电压;保护电路。
④铭牌的意义:例如某滑动变阻器标有“50 Ω 1 A”的字样,表明该滑动变阻器的最大阻值为50 Ω,允许通过的最大电流为1 A。
(3) 使用方法及注意事项:
①接线时必须遵循“一上一下”的原则。
②如果选择全上, 等于是把金属杆部分串联进电路,而金属杆相当于导线,则滑动变阻器的阻值接近于0。
③如果选择全下,等效于把整个电阻串联进电路,则滑动变阻器的阻值将是最大值且不能改变。
④上述②③两种错误的接法都会使滑动变阻器失去作用,无论怎样移动滑片,接入电路的电阻都不会变化。
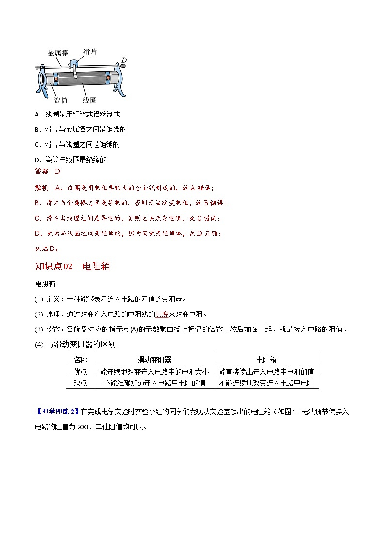
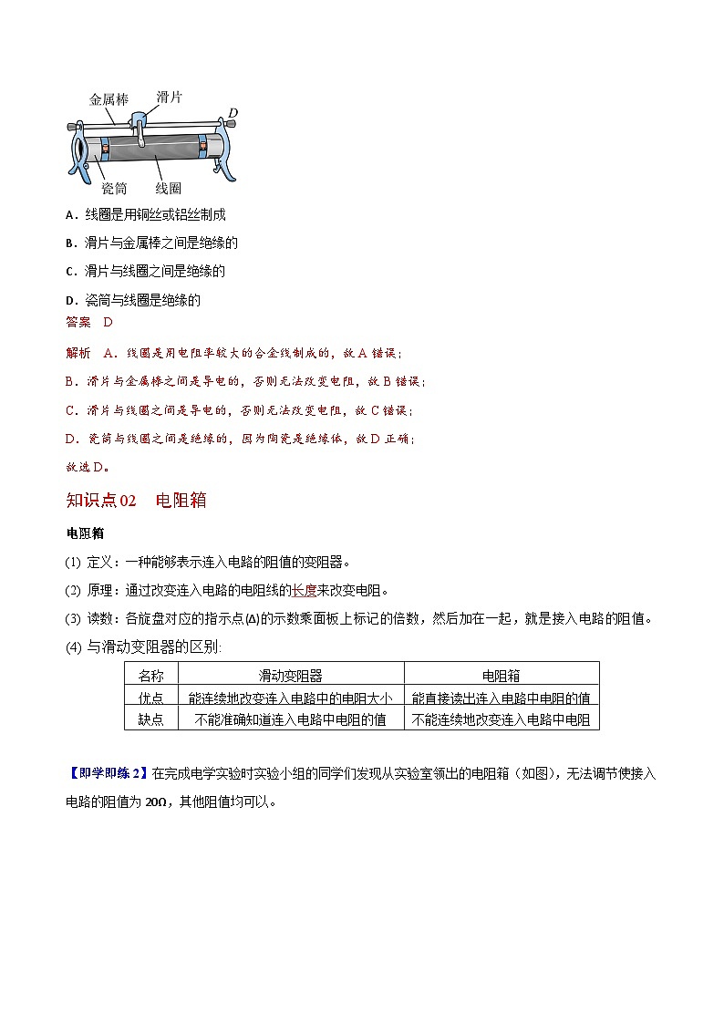
【即学即练1】下列关于滑动变阻器(如图)的构造说法正确的是( )
A.线圈是用铜丝或铝丝制成
B.滑片与金属棒之间是绝缘的
C.滑片与线圈之间是绝缘的
D.瓷筒与线圈是绝缘的
答案 D
解析 A.线圈是用电阻率较大的合金线制成的,故A错误;
B.滑片与金属棒之间是导电的,否则无法改变电阻,故B错误;
C.滑片与线圈之间是导电的,否则无法改变电阻,故C错误;
D.瓷筒与线圈之间是绝缘的,因为陶瓷是绝缘体,故D正确;
故选D。
知识点02 电阻箱
电阻箱
(1) 定义:一种能够表示连入电路的阻值的变阻器。
(2) 原理:通过改变连入电路的电阻线的长度来改变电阻。
(3) 读数:各旋盘对应的指示点(Δ)的示数乘面板上标记的倍数,然后加在一起,就是接入电路的阻值。
(4) 与滑动变阻器的区别:
名称 | 滑动变阻器 | 电阻箱 |
优点
| 能连续地改变连入电路中的电阻大小 | 能直接读出连入电路中电阻的值 |
缺点
| 不能准确知道连入电路中电阻的值 | 不能连续地改变连入电路中电阻大小 |
【即学即练2】在完成电学实验时实验小组的同学们发现从实验室领出的电阻箱(如图),无法调节使接入电路的阻值为20Ω,其他阻值均可以。
小灏查阅电阻箱的说明,发现下表所示信息,分析串联构成整体后,则该装置在 0~99Ω范围使用时,允许通过的最大电流是( )
档位 | ×1 | ×10 | ×100 | ×1000 |
允许通过最大电流 | 1 | 0.5 | 0.09 | 0.02 |
A.2A B.1.5A C.1A D.0.5A
答案 D
解析 因无法调节使接入电路的阻值为20Ω,故用一个阻值为20Ω的定值电阻与电阻箱串联。由表中信息可知,电阻箱的档位越大,允许通过的电流越小。因串联了一个阻值为20Ω的定值电阻,该装置在 0~99Ω范围使用时,根据串联电路电阻规律可知,电阻箱能调的最大阻值为R=99Ω-20Ω=79Ω。
故电阻箱需调节“×10”档位上7的数字和“×1”档位上9的数字,此时电阻箱显示的电阻值为79Ω,则由表中信息可知,“×10”档位时允许通过最大电流为0.5A,“×1”档位时允许通过最大电流为1A,故为了保护元件安全,该装置在 0~99Ω范围使用时,允许通过的最大电流只能是0.5A,故ABC不符合题意,D符合题意。
故选D。
考法01 考察滑动变阻器的原理和构造
【典例1】如图所示,实验室中某个常用的滑动变阻器铭牌上标有“20Ω 2A”字样。下列关于这个滑动变阻器的说法中( )
①当滑动变阻器通过2A的电流时,它的电阻为20Ω;
②它接入电路的最大阻值是20Ω;
③它是通过改变其接入电路中电阻线的横截面积来改变接入电路电阻的;
④允许通过它的最大电流为2A。
A.只有①③正确 B.只有①④正确 C.只有②③正确 D.只有②④正确
答案 D
解析 滑动变阻器铭牌上标有“20Ω 2A”表示滑动变阻器的最大电阻是20Ω,允许通过的最大电流是2A,故①错误;②④正确;
滑动变阻器通过改变其接入电路中电阻线的长度来改变接入电路电阻的,故③错误。
故D正确,ABC错误。
故选D。
考法02 考察滑动变阻器的接线柱的连接
【典例2】如图所示是滑动变阻器的结构示意图。若把滑动变阻器串联接入电路,要求滑片P向右滑动时,能使连入电路的电阻减小,则A、B、C、D四个接线柱中应该接( )
A.BC B.AC C.AD D.AB
答案 A
解析 A.接BC两个接线柱时,滑片P向右滑动时,连入电路的电阻变小,故A符合题意;
B.接AC两个接线柱时,滑片P向右滑动时,连入电路的电阻变大,故B不符合题意;
C.接AD两个接线柱时,滑片P向右滑动时,连入电路的电阻变大,故C不符合题意;
D.接AB两个接线柱时,不能改变接入电路中电阻丝的长度,故D不符合题意。
故选A。
考法03 考察滑动变阻器的滑片滑动时,电路中各表的示数变化
【典例3】如图所示,在电源电压不变时,闭合开关S,向左移动滑片,则下列说法正确的是( )
A.灯泡L变亮,电压表的示数变小
B.灯泡L变亮,电压表示数变大
C.电流表示数变大,电压表的示数变大
D.电流表示数变小,电压表的示数变小
答案 A
解析 由电路图可知,灯泡与滑动变阻器串联,电压表测滑动变阻器两端电压,电流表测量电路中的电流;闭合开关S,向左移动滑片,滑动变阻器接入电路的阻值变小,由串联分压的特点可知,滑动变阻器分得的电压变小,即电压表示数变小;由于电源电压不变,则灯泡两端电压变大;滑动变阻器接入电路的阻值变小,总电阻变小,根据欧姆定律可知,电路中的电流增大,即电流表示数变大;灯泡两端的电压和电流都变大,由 可知,灯泡的实际功率变大,灯泡变亮。故A正确,BCD错误。
故选A。
考法04 考察电阻箱的使用和读数
【典例4】电阻箱是一种箱式电阻器。如图所示,该电阻箱的读数是( )
A.2481Ω B.2841Ω C.2418Ω D.1842Ω
答案 A
解析 由图知,电阻箱的读数为
故A符合题意,BCD不符合题意。
故选A。
题组A 基础过关练
1. 如图所示的四个电路,闭合开关后小灯泡都能发光。闭合开关后向左移动滑动变阻器的滑片P,小灯泡变暗的是( )
A. B.
C. D.
2. 如图所示电路,电源电压保持不变,其中R0、R1为定值电阻,闭合开关,当把滑动变阻器的滑片从右端调到左端过程中,下列说法中正确的是( )
A.电流表A示数变小,电压表V2示数变大
B.电压表V1示数变大,电压表V2示数不变
C.电流表A示数变大,电压表V2示数变小
D.电流表A示数变大,电压表V2示数变大
题组B 能力提升练
1. 如图滑动变阻器铭牌上标有“20Ω 2A”,接线如图所示,下列关于此滑动变阻器的说法错误的是( )
A.电流从A接线柱流入,D接线柱流出,滑片向左移动,接入电路电阻变小,若电流反向,滑片仍向左移,则接入电路电阻变大
B.在探究“通过导体电流与导体电阻关系”的实验中,虽需改变导体电阻,但不可以用滑动变阻器替代定值电阻
C.相对于电阻箱,滑动变阻器的优点在于几乎可以连续改变接入电路的电阻
D.若通过此滑动变阻器的电流为3A,其电阻丝上的绝缘层可能被烧毁
2. 滑动变阻器与电阻箱的比较:
(1)相同点:滑动变阻器和电阻箱都能起到______电阻,从而改变电路中的______和______的作用;
(2)不同点:①滑动变阻器有4种接法,电阻箱只有1种接法;②电阻箱能______读出连入电路的阻值,而滑动变阻器______读数;③滑动变阻器能够______连入电路的电阻,而电阻箱不能______改变连入电路的电阻。
题组C 培优拔尖练
1. 用滑动变阻器改变小灯泡的亮度.
(1)实验室中有一铭牌上标有“20Ω 2A”字样的滑动变阻器,如图甲所示.若要把它其中的两个接线柱连接到电路中去,且能改变电流,共有________种接法;“20Ω”指的是________接线柱间的电阻值,“2A”指的是_______.
(2)现再给电源、小灯泡、开关各一个,导线若干,请在图乙中用笔画线代替导线连接电路________,要求滑动变阻器的滑片向右移灯泡变暗.
(3)如果你还想知道电路中电流值的改变情况,需要在电路中再____联一个电流表,并增加_____根导线.
2. 两只灯泡、一个开关(总开关)、一只滑动变阻器、一个电源,设计出满足以下要求的电路:灯L2的亮度不变,灯L1的亮度可调节。
(1)画出电路图;
(2)连接实物。
初中苏科版5 机械效率优秀综合训练题: 这是一份初中苏科版5 机械效率优秀综合训练题,文件包含同步讲义苏科版物理九年级上册--第5节机械效率讲义原卷版docx、同步讲义苏科版物理九年级上册--第5节机械效率讲义解析版docx等2份试卷配套教学资源,其中试卷共21页, 欢迎下载使用。
初中物理苏科版九年级全册4 功率精品课时作业: 这是一份初中物理苏科版九年级全册4 功率精品课时作业,文件包含同步讲义苏科版物理九年级上册--第4节功率讲义原卷版docx、同步讲义苏科版物理九年级上册--第4节功率讲义解析版docx等2份试卷配套教学资源,其中试卷共12页, 欢迎下载使用。
初中物理苏科版九年级全册第十一章 简单机械和功3 功优秀当堂检测题: 这是一份初中物理苏科版九年级全册第十一章 简单机械和功3 功优秀当堂检测题,文件包含同步讲义苏科版物理九年级上册--第3节功讲义原卷版docx、同步讲义苏科版物理九年级上册--第3节功讲义解析版docx等2份试卷配套教学资源,其中试卷共13页, 欢迎下载使用。

