人教版化学九上·第三单元 课题1《分子和原子》(第1课时)课件+教案含练习
展开第三单元 物质构成的奥秘
课题1 分子和原子
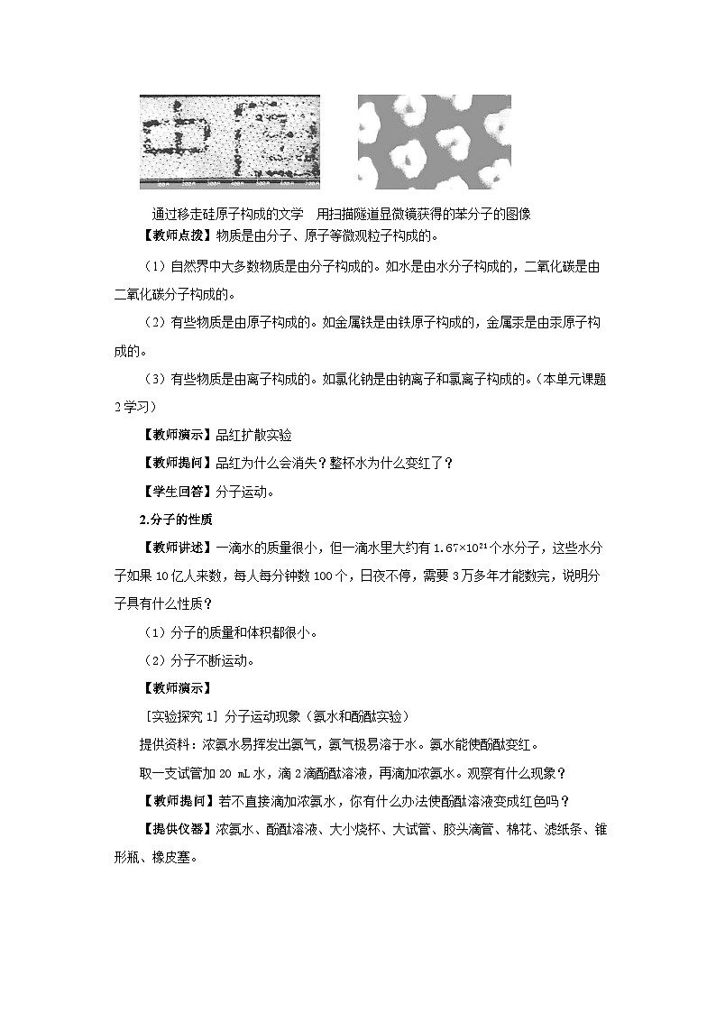
设计说明 本课题中分子和原子是比较抽象的概念,通过引导学生观察身边的物质和实验现象从宏观世界逐步进入微观世界;通过科学探究认识科学研究的方法。 本课题主要包括两部分内容“物质由微观粒子构成”和“分子可以分为原子”,第一课时引导学生通过实验认识分子和原子的客观存在,用微观粒子的观点解释生产、生活中的一些常见现象。第二课时进一步认识分子和原子在化学反应中的不同,从而形成分子、原子的概念。 教学目标 【知识与技能】 1.认识物质的微粒性,能说出物质是由分子、原子等粒子构成的。 2.以分子为例,能用微观粒子的观点解释生产、生活中的一些常见现象。 3.知道分子是保持物质化学性质的最小粒子,原子是化学变化中的最小粒子。 4.知道分子和原子的联系和区别,能运用分子、原子的观点解释物理变化与化学变化、纯净物和混合物。 【过程与方法】 1.学习一些类比、模型等科学方法,培养抽象、想象、分析和推理等思维能力。 2.通过对实验现象的分析推理,提高学生的想象能力和抽象思维能力。 【情感、态度和价值观】 通过对分子特点的学习,培养学生用微粒的观点解释一些常见的现象。 重点难点 教学重点 1.分子、原子的性质,能用微粒的性质解释生产、生活中的现象。 2.分子、原子的概念。 教学难点 1.从微观角度认识物质的构成。 2.对分子概念的理解。 教学方法 情境导入法:通过实验展示提出问题、创设情景、引起悬念,为后面引出分子和原子做铺垫。 实验探究法:教学中应重视实验的教学,注意培养学生的实验基本操作能力和通过实验观察、思考、分析、得出结论的思维过程。培养学生的科学探究能力。 联系实际法:教学中注意“从学生熟悉的事物入手,进行科学教育”的原则。分子和原子对于学生来说是比较抽象的概念,通过直接的生活经验可以帮助学生从化学角度掌握分子、原子的概念。 类比法:用类比的方法认识分子、原子,理解分子、原子的区别等。 教具、学具 品红、试管、蒸馏水、酚酞试液、浓氨水、红墨水、酒精;水分子、氧分子、氢分子、氧化汞的分子模型。 授课时数 2课时 第一课时 物质由微观粒子构成 教学过程 导入新课 走过花圃时为什么会闻到花香?湿衣服为什么会变干?还没有进入家门为什么就闻到了饭菜的香味?糖放入水中为什么不见了?这些现象产生的原因是什么? 【学生阅读】阅读教材第48~49页,观看图片,感知微观粒子的真实存在。 一、物质由微观粒子构成 1.物质是由分子、原子等微小粒子构成的 【教师讲述】现代科学已经证明:物质是由分子、原子等微小粒子构成的,这些粒子是真实存在的。通过先进的科学仪器不仅能够直接观察到一些分子和原子,还能移动原子,如图所示。
通过移走硅原子构成的文学 用扫描隧道显微镜获得的苯分子的图像 【教师点拨】物质是由分子、原子等微观粒子构成的。 (1)自然界中大多数物质是由分子构成的。如水是由水分子构成的,二氧化碳是由二氧化碳分子构成的。 (2)有些物质是由原子构成的。如金属铁是由铁原子构成的,金属汞是由汞原子构成的。 (3)有些物质是由离子构成的。如氯化钠是由钠离子和氯离子构成的。(本单元课题2学习) 【教师演示】品红扩散实验 【教师提问】品红为什么会消失?整杯水为什么变红了? 【学生回答】分子运动。 2.分子的性质 【教师讲述】一滴水的质量很小,但一滴水里大约有1.67×1021个水分子,这些水分子如果10亿人来数,每人每分钟数100个,日夜不停,需要3万多年才能数完,说明分子具有什么性质? (1)分子的质量和体积都很小。 (2)分子不断运动。 【教师演示】 [实验探究1]分子运动现象(氨水和酚酞实验) 提供资料:浓氨水易挥发出氨气,氨气极易溶于水。氨水能使酚酞变红。 取一支试管加20 mL水,滴2滴酚酞溶液,再滴加浓氨水。观察有什么现象? 【教师提问】若不直接滴加浓氨水,你有什么办法使酚酞溶液变成红色吗? 【提供仪器】浓氨水、酚酞溶液、大小烧杯、大试管、胶头滴管、棉花、滤纸条、锥形瓶、橡皮塞。 【实验要求】用以上仪器设计实验探究氨分子的运动。若改变温度对分子运动有什么影响?你能设计实验证明吗? 【学生实验】 参与指导学生分组设计方案,学生代表演示。
【学生回答】盛有酚酞的烧杯中颜色变为了红色,说明浓氨水通过不断运动扩散到了酚酞烧杯中,使酚酞变为红色。这种现象说明分子都是在不断地运动的。 【教师讲述】生活中的分子运动现象,例如酒精挥发、食盐溶于水等。 (3)分子之间有间隔 [实验探究2]酒精和水混合实验,学生观看视频。 50 mL酒精与50 mL水混合后的体积小于100 mL。说明什么问题? 【教师讲述】总体积小于两者的和,说明分子之间有缝隙,分子在不断地运动不断地穿插,导致体积小于两者的和。如注射器可以压缩空气、固体很难压缩。 不论固体、液体、还是气体,构成物质的微粒(如分子)之间都有一定的空隙,不同物质微粒间的空隙大小不同。在固体、液体中,微粒之间的距离比较小,在气体物质中,微粒之间的距离比较大。所以气体往往比较容易被压缩,固体和液体物质不易被压缩。 (4)同种分子性质相同,不同种分子性质不相同 【讨论交流】人体呼出的气体、木炭燃烧后生成的气体,都能使澄清的石灰水变浑浊,说明了分子具有什么样的性质? 【学生回答】同种分子性质相同。 【讨论交流】氧气能使燃着的木条燃烧更旺,二氧化碳能使燃着的木条熄灭,说明分子具有什么样的性质? 【学生回答】不同种分子性质不同。 例题 下列现象的微观解释中,不正确的是( ) A.用警犬搜救地震中被埋人员——分子在不断运动 B.水烧开后易把壶盖冲起——温度升高,分子变大 C.用水银体温计测量体温——温度升高,原子间间隔增大 D.氢气与液氢都能做燃料——相同物质的分子,其化学性质相同 解析:地震中被埋人员散发出的气味分子不断运动,被警犬发觉而找到被埋位置,A项正确;水烧开易把壶盖冲起是因为水沸腾汽化,水分子间的间隔变大后把壶盖冲起,而不是水分子变大,B项不正确;水银受热,汞原子运动加快,原子间的间隔变大,导致水银体积变大,C项正确;同种分子性质相同,不同种分子性质不同,氢气与液氢都是由氢分子构成的,D项正确。 答案:B 跟踪练习 用分子的相关知识解释下列生活中的现象,其中错误的是( ) A.热胀冷缩,说明分子的大小随温度升降而改娈 B.“酒香不怕巷子深”,说明分子在不停地运动 C.10 mL酒精和10 mL水混合后,体积小于20 mL,说明分子间有空隙 D.湿衣服在夏天比冬天容易晾干,说明分子的运动速率随温度升高而加快 答案:A 课堂小结 1.物质是由分子、原子等微观粒子构成的,这些粒子处于不停地运动中。 2.分子的基本性质: (1)分子的质量和体积都很小。 (2)分子总是在不断运动着,并且温度越高,分子能量越大,运动速率越快。 (3)分子之间有间隔。同种物质,固体分子间间隔小于液体分子间间隔,液体分子间间隔小于气体分子间间隔。 (4)同种分子性质相同,不同种分子性质不相同。 当堂达标 1.微粒构成物质,千差万别的物质形成了丰富多彩的物质世界,下列关于微粒的叙述不正确的是( ) A.微粒有大小 B.微粒有质量 C.微粒间有间隔 D.微粒不运动 答案:D 2.夏天的傍晩,小明和爸爸妈妈去散步前总喜欢往身上喷点花露水,蚊子闻到花露水的气味就不敢靠近他们了,这一现象说明( ) A.分子之间有间隙 B.分子在不断运动 C.分子由原子构成 D.分子的质量较大 答案:B 3. 6 000 L氧气在加压情况下能装入容积为40 L的钢瓶中,其主要原因是( ) A.分子的体积很小 B.分子的质量很小 C.加压时分子体积变小 D.加压时分子间的间隔变小 答案:D 4.如图1所示,密闭容器中充满氧气。现温度不变、减小压强,下列图示正确的是( )
图1
A B C D 答案:B 板书设计 第三单元 物质构成的奥秘 课题1 分子和原子 第一课时 物质由微观粒子构成 一、物质是由分子、原子等微观粒子构成的。 二、分子的性质: 1.分子的质量和体积都很小。 2.分子总是在不断地运动,温度越高,运动速率越快。 3.分子之间有间隔,固态<液态<气态。 4.同种分子性质相同,不同种分子性质不相同。
|









