化学九年级上册第二单元 我们周围的空气课题3 制取氧气评优课ppt课件
展开第二单元 我们周围的空气
课题3 制取氧气
第二课时
教学过程
回顾思考
1.在实验室里,常采用 、 或 的方法制取氧气。
2.在实验室中常用分解过氧化氢的方法制取氧气,其反应的文字表达式为 ,此反应中二氧化锰起 作用。
3.在化学反应里能 ,而本身的 和 在反应前后都没有发生变化的物质叫做催化剂。
4.实验室里用氯酸钾制取氧气的化学反应的文字表达式为 ,此反应中二氧化锰起 作用。
答案:1.加热高锰酸钾 分解过氧化氢 加热氯酸钾
2.过氧化氢水+氧气 催化
3.改变其他物质的化学反应速率 质量 化学性质
4.氯酸钾氯化钾+氧气 催化
导入新课
在实验室常采用分解过氧化氢(H2O2)、加热氯酸钾(KClO3)、加热高锰酸钾(KMnO4)的方法制取氧气。这节课我们继续学习高锰酸钾制取氧气。
【教师展示】高锰酸钾让学生观察其色态并描述。
【教师讲述】高锰酸钾和水形成的溶液,它具有杀菌、消毒的作用。
讲授新课
三、高锰酸钾制取氧气
【教师提问】如果要通过化学方法在实验室用高锰酸钾制取氧气,反应物应具备什么样的条件,发生反应的条件应该是怎样的?
【学生回答】反应物是固体、反应条件是加热。
【演示实验】将适量的高锰酸钾放入试管中加热,用带火星的木条检验。
【教师讲述】高锰酸钾加热后会产生氧气,同时还生成锰酸钾和二氧化锰。鼓励学生写出此反应的文字表达式。
1.反应原理:高锰酸钾锰酸钾+二氧化锰+氧气
【教师提问】可采用何种方法收集氧气?采用该方法的理由?
【学生回答】(1)根据氧气不易溶于水的性质可用排水法收集。(2)根据氧气的密度比空气大,可用向上排空气法收集。
【教师讲述】
2.一般气体的发生装置选择的规律:根据反应物的状态和反应条件来选择发生装置。气体的收集装置选择的规律:根据气体的性质(密度、溶解性)选择收集装置。
【学生讨论】
(1)如何检查下列气体发生装置的气密性?
(2)为什么要在试管口放一团棉花?
(3)为什么试管口要略向下倾斜?
(4)导管口开始有气泡放出时,不宜立即收集,为什么?
(5)停止加热时,先熄灭酒精灯,再把导管移出水面,可能会造成什么后果?
在学生回答问题的过程中用课件展示错误操作导致的后果
【教师点拨】
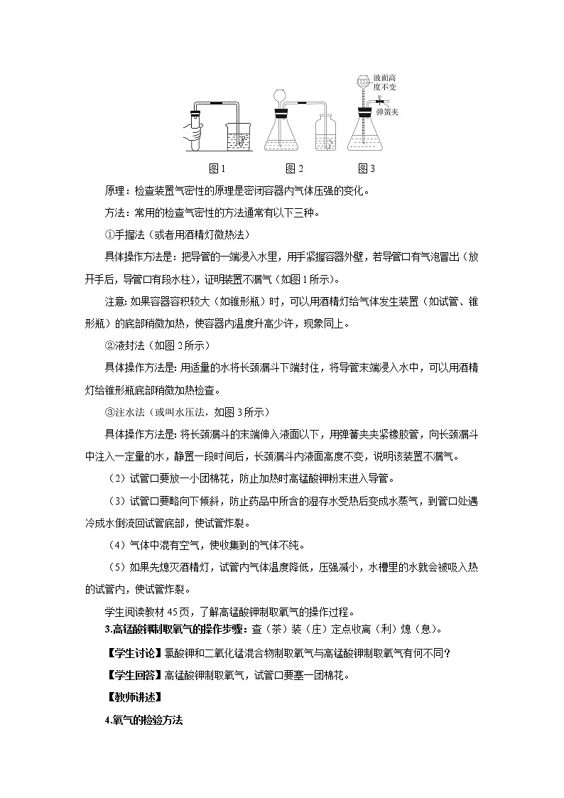
(1)
图1 图2 图3
原理:检查装置气密性的原理是密闭容器内气体压强的变化。
方法:常用的检查气密性的方法通常有以下三种。
①手握法(或者用酒精灯微热法)
具体操作方法是:把导管的一端浸入水里,用手紧握容器外壁,若导管口有气泡冒出(放开手后,导管口有段水柱),证明装置不漏气(如图1所示)。
注意:如果容器容积较大(如锥形瓶)时,可以用酒精灯给气体发生装置(如试管、锥形瓶)的底部稍微加热,使容器内温度升高少许,现象同上。
②液封法(如图2所示)
具体操作方法是:用适量的水将长颈漏斗下端封住,将导管末端浸入水中,可以用酒精灯给锥形瓶底部稍微加热检查。
③注水法(或叫水压法,如图3所示)
具体操作方法是:将长颈漏斗的末端伸入液面以下,用弹簧夹夹紧橡胶管,向长颈漏斗中注入一定量的水,静置一段时间后,长颈漏斗内液面高度不变,说明该装置不漏气。
(2)试管口要放一小团棉花,防止加热时高锰酸钾粉末进入导管。
(3)试管口要略向下倾斜,防止药品中所含的湿存水受热后变成水蒸气,到管口处遇冷成水倒流回试管底部,使试管炸裂。
(4)气体中混有空气,使收集到的气体不纯。
(5)如果先熄灭酒精灯,试管内气体温度降低,压强减小,水槽里的水就会被吸入热的试管内,使试管炸裂。
学生阅读教材45页,了解高锰酸钾制取氧气的操作过程。
3.高锰酸钾制取氧气的操作步骤:查(茶)装(庄)定点收离(利)熄(息)。
【学生讨论】氯酸钾和二氧化锰混合物制取氧气与高锰酸钾制取氧气有何不同?
【学生回答】高锰酸钾制取氧气,试管口要塞一团棉花。
【教师讲述】
4.氧气的检验方法
将带火星的木条伸入瓶内,如果木条复燃,说明该瓶内的气体是氧气。
5.氧气的验满方法
(1)用排水法收集时,当气泡从瓶口冒出时,说明该瓶内的氧气已集满。
(2)用向上排空气法收集时,将带火星的木条放在瓶口,如果木条复燃,说明该瓶内的氧气已满。
跟踪练习
1.实验室制取氧气大致可分为下列步骤:
①点燃酒精灯,加热试管。
②检查装置的气密性。
③将高锰酸钾装入试管,塞入一小团棉花,用带导管的橡皮塞塞紧试管,并把试管固定在铁架台上。
④用排水法收集氧气。
⑤熄灭酒精灯。
⑥将导管从水槽中取出。
正确的操作顺序为________________。
答案:②③①④⑥⑤
2.下图是实验室用高锰酸钾制取和收集氧气的装置图,指出其中的五处错误。
答案:①没用外焰对准高锰酸钾加热;②导管伸入试管过长;③铁夹没夹在距试管口1/3处;④试管口没略向下倾斜;⑤试管口没放一团棉花。
【教师提问】1.写出铁、磷、硫在空气中或氧气中的反应文字表达式。2.它们属于什么反应类型?实验室制氧气三个反应有什么共同点?它们与化合反应有什么不同?
【学生回答】
1.铁+氧气四氧化三铁
磷+氧气五氧化二磷
硫+氧气二氧化硫
2.它们属于化合反应。本节课所学的三个反应都是由一种物质生成两种或两种以上其他物质的反应,化合反应是由两种或两种以上物质生成另一种物质的反应。
【教师讲述】
四、分解反应
1.概念:由一种物质生成两种或两种以上其他物质的反应。
2.特点:“一变多”。
3.表达式:C→A + B + ……
注意:化合反应和分解反应都是化学反应的基本反应类型。
五、氧气的工业制法(物理变化)
【教师讲述】工业上需要大量氧气,你认为用什么原料制取既经济又可行?
简单介绍工业制氧气具体过程。
【学生阅读】阅读教材第40页,理解这种利用沸点不同来分离混合物的方法。
【教师讲述】
【教师提问】该过程属于物理变化还是化学变化?
【学生回答】物理变化。
【归纳总结】工业制氧气的两种方法:(1)分离液态空气法;(2)膜分离技术法。
课堂小结
1.由一种物质生成两种或两种以上其他物质的反应叫做分解反应。
2.高锰酸钾制氧气的药品、反应原理、实验装置、实验步骤、检验和验满的方法。
3.工业上用分离液态空气的方法制氧气,该方法发生物理变化。
当堂达标
1.工业上制取大量氧气的方法是 ( )
A.加热氯酸钾 B.加热高锰酸钾
C.分离液态空气 D.加热二氧化锰
答案:C
2.催化剂在化学反应中所起的作用是( )
A.加快化学反应速率
B.使生成物质量增加
C.改变化学反应速率
D.减慢化学反应速率
答案:C
3.实验室制取氧气时,装药品的大试管口应 ( )
A.朝下 B.朝上
C.略向下倾斜 D.略向上倾斜
答案:C
4.实验室采用排水法收集氧气时,需将导气管伸入盛满水的集气瓶,这个操作应在( )
A.加热固体药品前
B.与加热固体药品同时
C.开始有气泡放出时
D.气泡连续并均匀放出时
答案:D
5.如图是初中化学常用的部分实验仪器,据此回答问题。
A B C D E
(1)写出标有序号的仪器名称:①________;②_________。
(2)用氯酸钾制取氧气发生装置和收集装置为_________或_________,实验中有同学发现对药品加热一段时间后收集不到气体,可能的原因是_____________。
答案:(1)酒精灯 集气瓶 (2)AC AD 装置漏气
板书设计
课题3 制取氧气
第二课时
三、高锰酸钾制取氧气
1.反应原理:高锰酸钾锰酸钾+二氧化锰+氧气
2.装置的选择:气体的发生装置和收集装置
3.实验室用高锰酸钾制取氧气的操作步骤和注意事项
四、分解反应
1.概念
2.特点
3.表达式
五、氧气的工业制法
1.分离液态空气法
2.膜分离技术法
化学人教版课题2 氧气试讲课课件ppt: 这是一份化学人教版课题2 氧气试讲课课件ppt,文件包含22氧气pptx、22氧气第1课时教案含练习docx、22氧气2doc、学案课题2氧气doc、关于氧气mp4、木条的燃烧wmv、木炭在氧气里燃烧wmv、铁丝在氧气中的燃烧WMV等8份课件配套教学资源,其中PPT共35页, 欢迎下载使用。
人教版九年级上册课题3 元素一等奖ppt课件: 这是一份人教版九年级上册课题3 元素一等奖ppt课件,文件包含第三单元课题3《元素》第2课时课件PPTpptx、33元素第2课时教案含练习docx等2份课件配套教学资源,其中PPT共21页, 欢迎下载使用。
初中化学人教版九年级上册课题3 制取氧气完美版ppt课件: 这是一份初中化学人教版九年级上册课题3 制取氧气完美版ppt课件,文件包含第二单元课题3《制取氧气》第1课时课件PPTpptx、23制取氧气第1课时教案含练习docx等2份课件配套教学资源,其中PPT共27页, 欢迎下载使用。

