高中化学人教版 (2019)必修 第二册第五章 化工生产中的重要非金属元素第一节 硫及其化合物教学设计
展开第五章 化工生产中的重要非金属元素
第一节 硫及其化合物
第三课时 教案
【教学目标和核心素养】
宏观辨识和微观探析:
掌握硫酸根离子的检验;认识含硫物质可以实现相互转化,从宏观和微观相结合的角度,认识到各物质转化的化学本质。
证据推理与模型认识:
能从物质类别和元素价态变化的视角,说明硫及其化合物的转化路径,设计实验进行初步验证,并能分析、解释有关实验现象。
科学探究与创新意识:
能与同伴合作进行实验探究,如实观察、记录实验现象,能根据实验现象形成初步结论。在探究中互相合作思考,培养团队意识,养成合作探究的习惯。
科学精神和社会责任:
在实验中培养动手能力,形成理论结合实际的价值观念,能运用硫及其化合物知识分析讨论生产、生活中简单的化学问题(如环境保护等),认识化学科学对社会可持续发展的贡献。认识到化学在现代工业中的实际应用,积极运用新技术,在未来的学习中,要实现理论和实际结合,成为一名化工工程师。
【教学重难点】
1.硫酸根离子的检验:
2.含硫物质的转化。
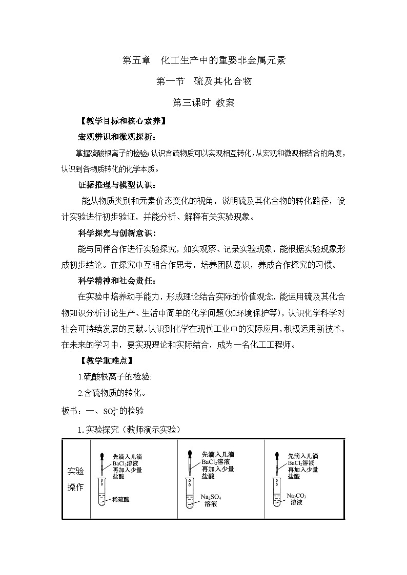
板书:一、的检验
1.实验探究(教师演示实验)
实验操作
实验现象
先产生白色沉淀,加入盐酸后沉淀不溶解
先产生白色沉淀,加入盐酸后沉淀不溶解
产生白色沉淀,加入盐酸后沉淀溶解
实验结论
与反应生成不溶于盐酸的白色沉淀,离子方程式:SO42- + Ba2+ = BaSO4↓
与反应生成白色沉淀BaCO3 ,可溶于盐酸
检验SO42-可能用到的方法:
① 现象(产生白色沉淀)现象(沉淀不消失)
结论:可能含有、、。
② 现象(产生白色沉淀)现象(沉淀不消失)
结论:可能含、。
③ 现象(产生白色沉淀)现象(沉淀不消失)
结论:可能含、。
④ 现象(产生白色沉淀)现象(沉淀不消失)
结论:可能含、、、。
同学归纳归纳的检验方法。
教师:在中学化学里常常先用盐酸把溶液酸化,以排除、、等可能造成的干扰,再加入溶液,根据是否有白色沉淀出现来阐明原溶液中是否有存在。(不要用硝酸,硝酸会把亚硫酸根氧化为硫酸根而干扰实验。)
2.检验的正确操作方法:
被检液取清液有无白色沉淀产生(判断有无)。先加稀盐酸的目的是:排除CO32- 、SO32- 、Ag+等离子的干扰。
因此在实验室里,通常将溶液先用稀盐酸酸化,然后加人溶液来检验的存在。——注意药品加入的先后顺序。
真实情景思考:
现在我们炒菜用的精盐又细又白,你知道精盐是由粗盐经过什么样的程序制得的吗?粗盐经溶解、过滤和蒸发后还含有硫酸盐及CaCl2、MgCl2等杂质。如何进行粗盐提纯吗?
强调:为使杂质离子完全除去,要加入过量的试剂。后续试剂要能够将前面所加过量的试剂除去,由此可知碳酸钠溶液要在氯化钡溶液之后加入。
通常加入试剂的几种顺序:
①BaCl2溶液→NaOH溶液→Na2CO3溶液→盐酸
②NaOH溶液→BaCl2溶液→Na2CO3溶液→盐酸
③BaCl2溶液→Na2CO3溶液→NaOH溶液→盐酸
资料卡片:硫酸盐
硫酸盐
结晶水合物的俗名
主要用途
生石膏
熟石膏
制粉笔、模型、塑像等
芒硝
制玻璃、造纸工业
皓矾
收剑剂、防腐剂、颜料
——重晶石
医疗上用作“钡餐”
绿矾
补血剂、制蓝黑墨水
蓝矾、胆矾
制农药、镀铜液
明矾
净水剂
二、不同价态含硫物质的转化
1、自然界中硫的存在和转化
阅读课本:总结硫的存在和转化
(一)硫的存在:
(1)游离态: 火山喷口附近、地壳的岩层内。
硫化物:黄铁矿FeS2、黄铜矿 CuFeS2
(2)化合态
硫酸盐:石膏CaSO4·2H2O、芒硝Na2SO4·10H2O
(二)硫的转化:
2、实验室不同价态含硫物质的转化
I、转化原理
(1)硫元素常见价态及其转化关系
(2)通过氧化还原反应实现不同价态含硫物质的互相转化。
(3)低价态的硫向高价态转化时需加入 氧化剂,高价态的硫向低价态转化时需要加入还原剂。
II、实验设计,方法引导:
设计实验实现不同价态硫转化,遵循的原则是科学性、可行性、安全性和绿色化学。
Ⅲ、硫单质及其化合物之间的转化规律
(1)邻位价态原则
不同价态的硫的转化是通过氧化还原反应实现的。
(2)相邻价态的粒子不发生氧化还原反应,如S和H2S、S和SO2、SO2和浓硫酸之间不发生氧化还原反应(可用浓硫酸干燥SO2)。
(3)归中规律
当硫元素的高价态粒子与低价态粒子反应时,一般生成中间价态。如2H2S+SO2===3S+2H2O。
2Na2S+Na2SO3+3H2SO4===3Na2SO4+3S↓+3H2O。
(4)含硫物质的连续氧化规律
小结:本节课通过学生自主设计实验,探究硫元素之间的相互转化,设计实验进行初步验证,并能分析、解释有关实验现象。加深理解从而牢固地掌握含硫物质的相互转化,提升了学习化学的兴趣
作业。课后习题
板书设计:
一、的检验
被检液取清液有无白色沉淀产生(判断有无)。先加稀盐酸的目的是:排除CO32- 、SO32- 、Ag+等离子的干扰。
二、不同价态含硫物质的转化
1、自然界中硫的存在和转化
2、实验室不同价态含硫物质的转化
高中化学人教版 (2019)必修 第二册第二节 氮及其化合物教案及反思: 这是一份高中化学人教版 (2019)必修 第二册第二节 氮及其化合物教案及反思,文件包含人教版2019高中化学必修二52氮及其化合物第三课时教案doc、人教版2019高中化学必修二52氮及其化合物第二课时教案doc、人教版2019高中化学必修二52氮及其化合物第一课时教案docx等3份教案配套教学资源,其中教案共18页, 欢迎下载使用。
高中化学人教版 (2019)必修 第二册第五章 化工生产中的重要非金属元素第一节 硫及其化合物教案及反思: 这是一份高中化学人教版 (2019)必修 第二册第五章 化工生产中的重要非金属元素第一节 硫及其化合物教案及反思,共5页。
人教版 (2019)必修 第二册第一节 硫及其化合物教案设计: 这是一份人教版 (2019)必修 第二册第一节 硫及其化合物教案设计,共6页。教案主要包含了的检验,不同价态含硫物质的转化等内容,欢迎下载使用。

