高中人教版 (2019)第三节 氧化还原反应试讲课ppt课件
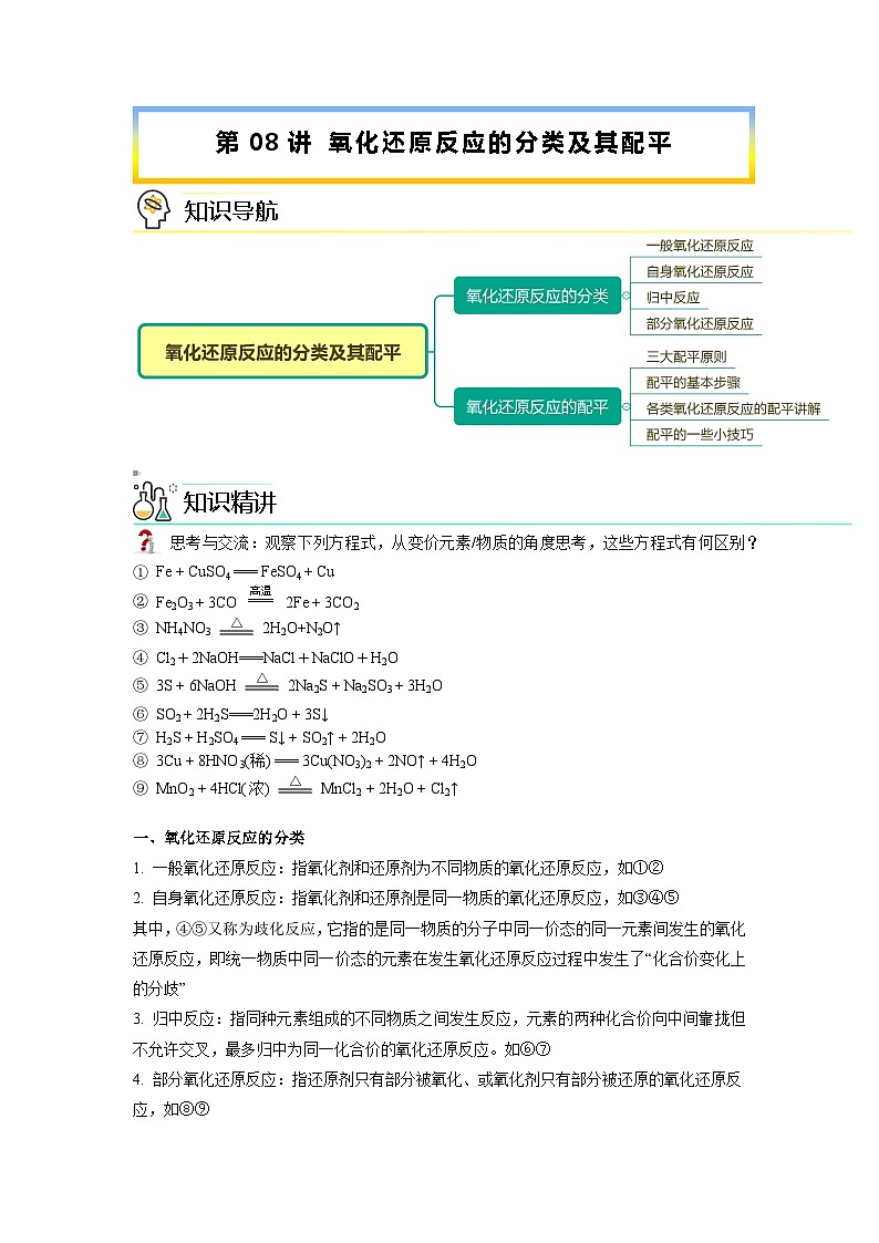
展开第08讲 氧化还原反应的分类及其配平
① Fe + CuSO4 FeSO4 + Cu
⑤ 3S + 6NaOH
2Na2S + Na2SO3 + 3H2O
氧化剂和还原剂为不同物质
氧化剂和还原剂为同一物质
一般氧化还原反应
自身氧化还原反应
⑤ 3S + 6NaOH
2Na2S + Na2SO3 + 3H2O
自身氧化还原反应
歧化反应
⑥ SO2 + 2H2S 2H2O + 3S↓
⑦ H2S + H2SO4 S↓ + SO2↑ + 2H2O
元素的两种化合价向中间靠拢
归中反应
⑧ 3Cu + 8HNO3(稀) 3Cu(NO3)2 + 2NO↑ + 4H2O
⑨ MnO2 + 4HCl(浓)
MnCl2 + 2H2O + Cl2↑
还原剂/氧化剂只有部分被氧化/还原
部分氧化还原反应
一、氧化还原反应的分类1. 一般氧化还原反应:指氧化剂和还原剂为不同物质的氧化还原反应,如①②2. 自身氧化还原反应:指氧化剂和还原剂是同一物质的氧化还原反应,如③④⑤,其中,④⑤又称为歧化反应,它指的是同一物质的分子中同一价态的同一元素间发生的氧化还原反应,即统一物质中同一价态的元素在发生氧化还原反应过程中发生了“化合价变化上的分歧”3. 归中反应:指同种元素组成的不同物质之间发生反应,元素的两种化合价向中间靠拢但不允许交叉,最多归中为同一化合价的氧化还原反应。如⑥⑦4. 部分氧化还原反应:指还原剂只有部分被氧化、或氧化剂只有部分被还原的氧化还原反应,如⑧⑨
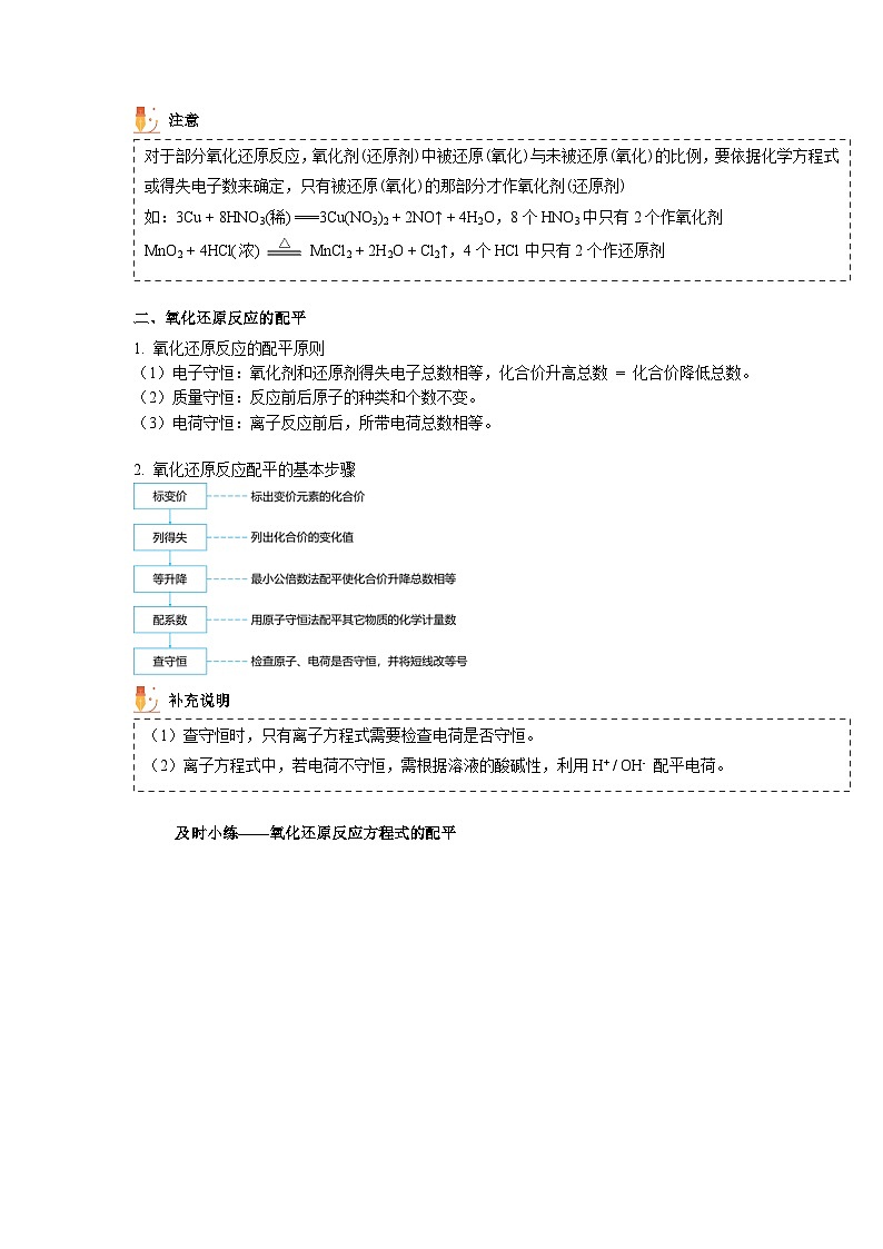
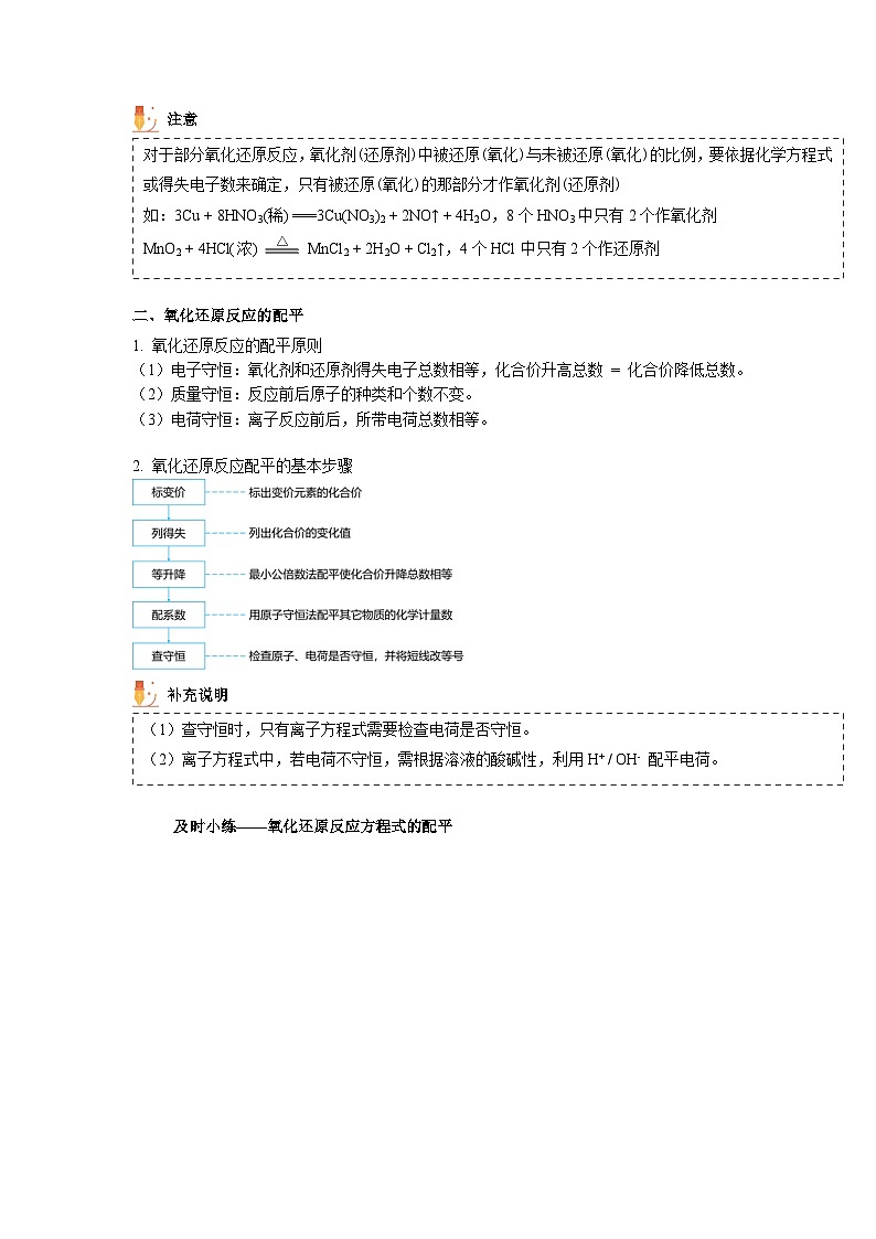
对于部分氧化还原反应,氧化剂(还原剂)中被还原(氧化)与未被还原(氧化)的比例,要依据化学方程式或得失电子数来确定,只有被还原(氧化)的那部分才作氧化剂(还原剂)
2
2
二、氧化还原反应的配平1. 氧化还原反应的配平原则(1)电子守恒:氧化剂和还原剂得失电子总数相等,化合价升高总数 = 化合价降低总数。(2)质量守恒:反应前后原子的种类和个数不变。(3)电荷守恒:离子反应前后,所带电荷总数相等。
二、氧化还原反应的配平2. 氧化还原反应配平的基本步骤
标变价
列得失
等升降
列出化合价的变化值
最小公倍数法配平使化合价升降总数相等
配系数
用原子守恒法配平其它物质的化学计量数
查守恒
检查原子、电荷是否守恒,并将短线改等号
2
1
2
1
1
1
2
2
2
2
____ FeCl3 + _____ H2S —— _____ FeCl2 + _____HCl + _____S↓
_____C + _____H2SO4(浓) —— _____CO2↑+ _____H2O + _____SO2↑
——
——
_____HNO3 —— _____NO2↑+ _____O2↑+ _____H2O
4
4
1
2
3
1
1
2
3
6
2
1
3
_____NO2 + _____H2O —— _____HNO3 + _____NO
_____S + _____NaOH —— _____Na2S + _____Na2SO3 + _____H2O
——
——
——
_____NH3 + _____NO —— _____N2 + _____H2O
4
6
5
6
5
3
3
3
1
3
_____KI + _____KIO3 + _____H2SO4 —— _____K2SO4 + _____I2 + _____H2O
——
——
_____ Cu + _____H2SO4(浓) —— _____ CuSO4 + _____SO2↑+ _____H2O
1
2
1
4
1
2
1
2
1
1
_____Fe + _____HNO3(稀) —— _____Fe(NO3)3 + _____NO↑+ _____H2O
——
——
_____MnO + _____Fe2++ _____—— _____Mn2+ + _____Fe3+ + _____
6
1
3
5
1
5
1
3
1
3
8H+
4H2O
——
——
1
3
14
2
3
7
——
1. 一般从左配:对于一般氧化还原反应,一般从左边氧化剂、还原剂着手配平。2. 自变从右配:对于自身氧化还原反应,一般从右边氧化产物、还原产物配平。3. 归中从左配:对于归中反应,一般从左边氧化剂、还原剂着手配平。4. 部分别忘加:对于部分氧化还原反应,一般先配平得失电子,再加上没有变价的部分。
【例1】有一种用实际参加化学反应的离子符号来表示化学反应的式子叫离子方程式,在离子方程式中,反应前后电荷是守恒的,如下离子方程式:2RO4n- +5C2O42- +16H+=2R2++10CO2↑+8H2O,由此可知在RO4n- 中,元素R的化合价是 A.+4 B.+5 C.+6 D.+7
D
题型一:判断元素化合价(得失电子守恒)
【例2】配平下列化学反应。(1)_______HCl(浓)+______MnO2 ______Cl2↑+______MnCl2+______H2O(2)_______Cu+______HNO3(稀) = _______Cu(NO3)2+______NO↑+_____H2O(3)______ S+______KOH = ______K2S+_______K2SO3+_______H2O(4)_______ ClO-+______Fe(OH)3+_______ = ______Cl-+_____ +______H2O
题型二:氧化还原方程式的配平
【答案】4HCl(浓)+MnO2
+5H2O
Cl2↑+MnCl2+2H2O
3Cu+8HNO3(稀)=3Cu(NO3)2+2NO↑+4H2O
3S+6KOH=2K2S+1K2SO3+3H2O
3ClO-+2Fe(OH)3+4OH-=3Cl-+2
【例3】按要求完成下列问题:(1)NO被H2O2氧化为NO 的离子方程式为_____________________________________。(2)NOx(主要指NO和NO2)是大气主要污染物之一。有效去除大气中的NOx是环境保护的重要课题。用酸性(NH2)2CO水溶液吸收NOx,吸收过程中存在HNO2与(NH2)2CO生成N2和CO2的反应。写出该反应的化学方程式:_____________________________________。(3)水中的溶解氧是水生生物生存不可缺少的条件。将水样与Mn(OH)2碱性悬浊液混合,反应生成MnO(OH)2,实现氧的固定。“氧的固定”中发生反应的化学方程式为______________________________。
题型三:氧化还原方程式的书写
2NO+3H2O2+2OH-=2NO
+4H2O
2HNO2+(NH2)2CO=2N2+CO2+3H2O
2Mn(OH)2+O2=2MnO(OH)2
【例3】按要求完成下列问题: 4)工业上常将含砷废渣(主要成分为As2O3)制成浆状,通入O2氧化,生成H3AsO4和单质硫。写出发生反应的化学方程式_____________________________________。(5)联氨(又称肼,N2H4,无色液体)是一种应用广泛的化工原料,可用作火箭燃料。回答下列问题:①实验室中可用次氯酸钠溶液与氨反应制备联氨,反应的化学方程式为 _____________________ ②联氨是一种常用的还原剂。向装有少量AgBr的试管中加入联氨溶液,观察到的现象是_____________________________ 。
题型三:氧化还原方程式的书写
2As2S3+5O2+6H2O=4H3AsO4+6S
NaClO+2NH3=NaCl+N2H4+H2O
固体逐渐变黑,并有气泡产生
【例4】元素铬(Cr)的几种化合物存在下列转化关系,下列判断不正确的是Cr2O3固体 绿色KCrO2溶液 黄色K2CrO4溶液 橙红色K2Cr2O7溶液A.反应①表明Cr2O3有酸性氧化物的性质B.反应②利用了H2O2的氧化性C.反应②的离子方程式为2CrO2- +3H2O2+2OHˉ=2CrO42- +4H2OD.反应①②③中铬元素的化合价均发生了变化
D
题型四:氧化还原基础概念与方程式书写综合考查
【例5】储氢碳纳米管的成功研制体现了科技的进步。用电弧法合成的碳纳米管常伴有大量的杂质碳纳米颗粒。这种碳纳米颗粒可用氧化气化法提纯。其反应中的反应物和生成物有C、CO2、H2SO4、K2Cr2O7、K2SO4、Cr2(SO4)3和H2O七种。(1)请用上述物质填空,并配平化学方程式□C+□( )+□H2SO4=□( )+□( )+□Cr2(SO4)3+□H2O:_________________________________________________________。(2)上述反应中氧化剂是________ (填化学式),被氧化的元素是_________(填元素符号)。(3) H2SO4在上述反应中表现的性质是______(填字母)。A.氧化性 B.氧化性和酸性 C.酸性 D.还原性和酸性
题型四:氧化还原基础概念与方程式书写综合考查
K2Cr2O7
C
C
【例6】稀土是一种重要的战略资源,我国稀土出口量世界第一。铈(Ce)是一种典型的稀土元素,其在自然界中主要以氟碳铈矿(主要成分为CeCO3F)形式存在。工业上利用氟碳铈矿制取CeO2的一种工艺流程如图:
题型四:氧化还原基础概念与方程式书写综合考查
资料:①铈(Ce)常见的化合价为+3和+4;②在O2作用下,氟碳铈矿焙烧后的产物中有CeO2和CeF4;③在硫酸体系中,Ce4+在[(HA)2]中的溶解度大于其在水中的溶解度,Ce3+与之相反。
题型四:氧化还原基础概念与方程式书写综合考查
回答下列问题:(1)步骤Ⅰ“焙烧”过程中CeCO3F发生反应的化学方程式__________________________________________。(2)步骤Ⅱ充分反应后经过滤,得到的水溶液中阳离子有____________________________。(3)步骤Ⅲ的操作名称是__________。(4)步骤Ⅳ中加入H2O2的目的是______________。(5)步骤Ⅴ中发生反应的离子方程式是____________________________________________________。
【例6】
Ce4+和Ce3+
分液
作为还原剂
【例7】为探索稳定性ClO2溶液对氮氧化物( NOx )的处理效果,实验过程如下:
题型四:氧化还原基础概念与方程式书写综合考查
已知:
具有强氧化性,且氧化性随着溶液的酸性增强而增强。
和NaOH反应的
对氮氧化物具有强吸收效果。
化学方程式为:
【例7】
题型四:氧化还原基础概念与方程式书写综合考查
(1)“制气”阶段生成
、NO和
。“制气”反应的化学方程式为
_____________________________________________________________________________________。
(2)
可以将NO氧化为
,并进一步将
氧化为
则被还原为
。吸收时,
溶液
,
溶液从吸收器顶部喷淋,氮氧化物从吸收器底部通入(如图-1所示)。
的吸收率与吸收器
内碎瓷片
填料的高度关系如图-2所示。
①
和
反应的离子方程式为
②随着吸收器内填料高度增加,
去除率增高的原因是
_____________________________________________。
_____________________________________________________________。
填料高度增加,使气体和吸收液能够充分接触反应
题型四:氧化还原基础概念与方程式书写综合考查
【例7】
(3)通过加入盐酸或NaOH调节
溶液的pH,测得不同pH的
溶液对
吸收率的影响
如图-3所示。
①当pH小于7时,
吸收率随pH增大而减小的原因是
②当pH大于7时,
吸收率随pH增大而增大的原因是
__________________________________________________________________。
__________________________________________________________________。
当pH<7时,ClO2的氧化性随pH增大而减弱,氧化氮氧化物的能力下降
当pH>7时,随着pH增大,ClO2转化为NaClO2和NaClO3的程度
__________________________________________________________________。
__________________________________________________________________。
NaClO2浓度增大,由于NaClO2对氮氧化物具有强吸收能力,
导致吸收液对氮氧化物的吸收效率增高
增大,
化学必修 第一册第三节 氧化还原反应优秀课件ppt: 这是一份化学必修 第一册第三节 氧化还原反应优秀课件ppt,共23页。PPT课件主要包含了氧化还原反应的分类,氧化还原反应的配平,本节重难点,一般氧化还原反应,自身氧化还原反应,歧化反应,③NH4NO3,H2O+N2O↑,归中反应,氧化还原反应分类等内容,欢迎下载使用。
人教版 (2019)必修 第一册第一节 钠及其化合物优秀ppt课件: 这是一份人教版 (2019)必修 第一册第一节 钠及其化合物优秀ppt课件,文件包含第12讲+钠盐焰色试验PPT课件pptx、第12讲钠盐焰色试验word讲义教师版docx、第12讲钠盐焰色试验word讲义学生版docx等3份课件配套教学资源,其中PPT共36页, 欢迎下载使用。
必修 第一册第二节 氯及其化合物完美版课件ppt: 这是一份必修 第一册第二节 氯及其化合物完美版课件ppt,文件包含第13讲氯气的性质上PPT课件pptx、第13讲氯气的性质下PPT课件pptx、第13讲氯气的性质教师版docx、第13讲氯气的性质学生版docx等4份课件配套教学资源,其中PPT共49页, 欢迎下载使用。

