高中数学人教A版 (2019)必修 第一册3.1 函数的概念及其表示复习练习题
展开
这是一份高中数学人教A版 (2019)必修 第一册3.1 函数的概念及其表示复习练习题,文件包含311函数的概念-高一数学上学期同步讲与练人教A版必修第一册解析版docx、311函数的概念-高一数学上学期同步讲与练人教A版必修第一册原卷版docx等2份试卷配套教学资源,其中试卷共20页, 欢迎下载使用。
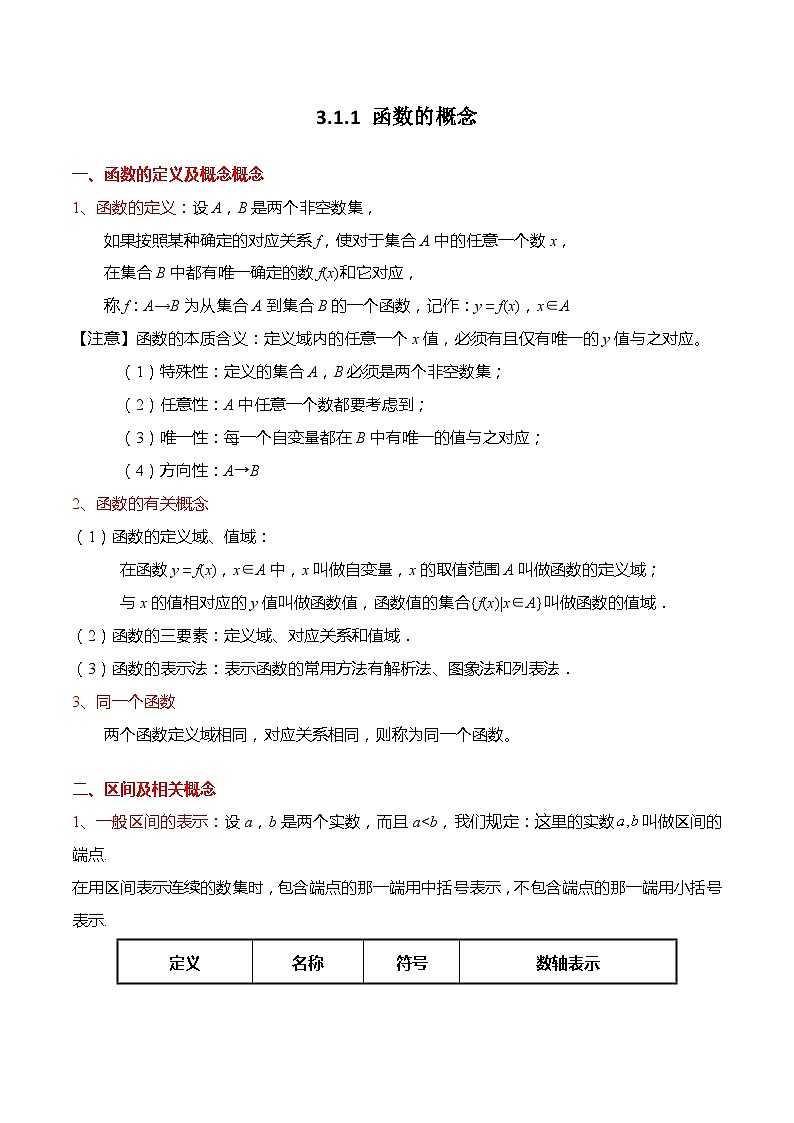
3.1.1 函数的概念 一、函数的定义及概念概念1、函数的定义:设A,B是两个非空数集,如果按照某种确定的对应关系f,使对于集合A中的任意一个数x,在集合B中都有唯一确定的数f(x)和它对应,称f:A→B为从集合A到集合B的一个函数,记作:y=f(x),x∈A【注意】函数的本质含义:定义域内的任意一个x值,必须有且仅有唯一的y值与之对应。(1)特殊性:定义的集合A,B必须是两个非空数集;(2)任意性:A中任意一个数都要考虑到;(3)唯一性:每一个自变量都在B中有唯一的值与之对应;(4)方向性:A→B2、函数的有关概念(1)函数的定义域、值域:在函数y=f(x),x∈A中,x叫做自变量,x的取值范围A叫做函数的定义域;与x的值相对应的y值叫做函数值,函数值的集合{f(x)|x∈A}叫做函数的值域.(2)函数的三要素:定义域、对应关系和值域.(3)函数的表示法:表示函数的常用方法有解析法、图象法和列表法.3、同一个函数两个函数定义域相同,对应关系相同,则称为同一个函数。 二、区间及相关概念1、一般区间的表示:设a,b是两个实数,而且a<b,我们规定:这里的实数叫做区间的端点.在用区间表示连续的数集时,包含端点的那一端用中括号表示,不包含端点的那一端用小括号表示.定义名称符号数轴表示闭区间开区间半开半闭区间半开半闭区间2、实数集R可以用区间表示为(-∞,+∞),“∞”读作“无穷大”,“-∞”读作“负无穷大”,“+∞”读作“正无穷大”.3、特殊区间的表示定义符号数轴表示≥≤ 三、求函数的定义域的依据函数的定义域是指使函数有意义的自变量的取值范围1、分式的分母不能为零.2、偶次方根的被开方数的被开方数必须大于等于零,即中奇次方根的被开方数取全体实数,即中,.3、零次幂的底数不能为零,即中.4、如果函数是一些简单函数通过四则运算复合而成的,那么它的定义域是各个简单简单函数定义域的交集。【注意】定义域用集合或区间表示,若用区间表示熟记,不能用“或”连接,而应用并集符号“∪”连接。 题型一 函数定义的理解【例1】下列两个变量之间的关系,不是函数关系的是( )A.角度和它的余弦值 B.正方形的边长和面积C.正n边形的边数和内角和 D.母亲的身高与子女的身高【答案】D【解析】A中的任意一个角总对应唯一的一个余弦值,是函数关系;B中任意一个正方形的边长总对应唯一的一个面积,是函数关系;C中任意的正边形边数总对应唯一的顶点角度之和,是函数关系;D中母亲的身高与子女的身高也不是一一对应的关系,故而不是函数关系。 【变式1-1】已知是集合A到集合B的函数,如果集合,那么集合A不可能是( )A. B. C. D.【答案】C【解析】若集合,则,但,故选:C. 【变式1-2】下列图形中,不可作为函数y=f(x)图象的是( )【答案】C【解析】选项C中,x=0时,有2个y值与之对应,不满足函数概念,故选C. 【变式1-3】若函数y=f(x)的定义域为M={x|-2≤x≤2},值域为N={y|0≤y≤2},则函数y=f(x)的图象可能是( ) A.0个 B.1个 C.2个 D.3个【答案】 B【解析】A中函数的定义域不是[-2,2],C中图象不表示函数,D中函数值域不是[0,2],故选B. 【变式1-4】下列对应中:(1),其中,;(2),其中,,;(3),其中y为不大于x的最大整数,,;(4),其中,,.其中,是函数的是( )A.(1)(2) B.(1)(3) C.(2)(3) D.(3)(4)【答案】B【解析】(1),其中,;满足函数的定义,(1)正确;(2),其中,,,不满足一个自变量有唯一一个实数y与之对应,例如当时,;不满足函数的定义,(2)不正确;(3),其中y为不大于x的最大整数,,;满足函数的定义,③正确;(4),其中,,,当时,对应的,(4)不正确. 题型二 求函数的定义域【例2】已知函数与x的值对应如下表,x12345651015202530那么函数的定义域为( )A. B. C. D.【答案】A【解析】由题意知:函数的定义域为.故选:A. 【变式2-1】函数的定义域为( )A. B. C. D.【答案】C【解析】要使函数有意义,则有,解得且,所以其定义域为.故选:C. 【变式2-2】函数的定义域是,则函数的定义域为( )A. B. C. D.【答案】C【解析】的定义域是,得,故或,所以函数的定义域为.故选:C. 【变式2-3】已知函数的定义域为,则的定义域为( )A. B. C. D.【答案】A【解析】∵函数的定义域为,∴,则,即的定义域为,由,得,∴的定义域是,故选:A 【变式2-4】已知函数的定义域为,则函数的定义域是( )A. B. C. D.【答案】D【解析】由题意得:,解得,由解得,故函数的定义域是.故选:D 题型三 同一个函数的判断【例3】下面各组函数中是同一函数的是( )A.与B.与C.与D.与【答案】C【解析】A.函数的定义域为,,两个函数的对应法则不相同,不是同一函数,B.,定义域为,函数的定义域不相同,不是同一函数C.两个函数的定义域和对应法则相同,是同一函数D.由得得,由得或,两个函数的定义域不相同,不是同一函数,故选:C. 【变式3-1】下列各组函数表示同一函数的是( )A., B.C. D.【答案】B【解析】对于A:定义域为,,故A错误;对于B:与定义域相同都为,且函数解析式相同,故是同一函数,故B正确;对于C:定义域为,定义域为,定义域不相同,故不是同一函数,故C错误;对于D:定义域为,定义域为,定义域不相同,故不是同一函数,故D错误;故选:B 【变式3-2】下列函数中与函数是同一函数的是( )A. B. C. D.【答案】D【解析】函数的定义域为R.A:的定义域为,故与函数不是同一函数.故A错误;B:的定义域为,故与函数不是同一函数.故B错误;C:的定义域为R,但是,故与函数不是同一函数.故C错误;D:的定义域为R,且,故与函数是同一函数.故D正确. 【变式3-3】下列函数中,与函数是同一个函数的是( )A. B. C. D.【答案】B【解析】的定义域为;对于A,定义域为,与定义域不同,不是同一函数,A错误;对于B,,与定义域相同,解析式相同,是同一函数,B正确;对于C,定义域为,与定义域不同,不是同一函数,C错误;对于D,,与解析式不同,不是同一函数,D错误. 题型四 求函数值【例4】已知函数,则( )A. B. C. D.【答案】B【解析】函数,所以.故选:B 【变式4-1】已知函数,则的值是( ).A. B.0 C.1 D.20【答案】B【解析】,则故选:B 【变式4-2】已知函数,则等于( )A. B. C. D.0【答案】D【解析】由题意,函数,令,解得,令,可得.故选:D. 【变式4-3】已知定义在上的函数满足,则( )A. B. C. D.【答案】B【解析】∵,∴当时,,①,当时,,②,,得,解得.故选:B. 【变式4-4】已知,若,则( )A.3 B.-3 C.-2 D.-1【答案】D【解析】,.故选:D 【变式4-5】,则( )A. B.2 C. D.3【答案】D【解析】,故选:D 【变式4-6】已知,,求:(1);(2);(3).【答案】(1)-23;-1; (2)-20;-51; (3)8x2-46x+40;4x2-6x-55【解析】(1)=2×22-3×2-25=-23;=2×2-5=-1;(2)=f(-1)=2×(-1)2-3×(-1)-25=-20;=g(-23)=2×(-23)-5=-51;(3)=f(2x-5)=2×(2x-5)2-3×(2x-5)-25=8x2-46x+40;=g(2x2-3x-25)=2×(2x2-3x-25)-5=4x2-6x-55. 题型五 求函数的值域【例5】函数y=x2-4x+6,x∈[1,5)的值域是( )A.[2,11) B.[3,11) C.[1,11) D.[2,11]【答案】A【解析】,,且函数的对称轴是直线,∴函数的值域是.故选:A. 【变式5-1】函数值域是( )A. B. C. D.【答案】D【解析】因为,所以,故选:D 【变式5-2】函数的值域是( )A. B. C. D.【答案】C【解析】,从而可知函数的值域为.故选:C 【变式5-3】函数的值域为( )A. B. C. D.【答案】D【解析】函数的定义域是,令,则, ,所以,因为,所以,所以原函数的值域为.故选:D.
相关试卷
这是一份高中数学人教A版 (2019)必修 第一册3.1 函数的概念及其表示课后作业题,文件包含311函数的概念8大题型精讲原卷版docx、311函数的概念8大题型精讲解析版docx等2份试卷配套教学资源,其中试卷共24页, 欢迎下载使用。
这是一份高中数学人教A版 (2019)必修 第一册第三章 函数的概念与性质3.1 函数的概念及其表示当堂达标检测题,文件包含311函数的概念8大题型精练原卷版docx、311函数的概念8大题型精练解析版docx等2份试卷配套教学资源,其中试卷共21页, 欢迎下载使用。
这是一份高中数学人教A版 (2019)必修 第一册3.1 函数的概念及其表示同步练习题,共16页。试卷主要包含了单选题,多选题,填空题,解答题等内容,欢迎下载使用。

