高中数学4.1 指数学案
展开【新教材】4.1.1 n次方根与分数指数幂(人教A版)
1. 理解n次方根、根式的概念与分数指数幂的概念.
2. 掌握分数指数幂和根式之间的互化、化简、求值;
3. 掌握分数指数幂的运算性质。
1.数学抽象:n次方根、根式的概念与分数指数幂的概念;
2.逻辑推理:分数指数幂和根式之间的互化;
3.数学运算:利用分数指数幂的运算性质化简求值;
4.数学建模:通过与初中所学的知识进行类比,得出分数指数幂的概念,和指数幂的性质。
重点:(1)根式概念的理解;
(2)分数指数幂的理解;
(3)掌握并运用分数指数幂的运算性质.
难点:根式、分数指数幂概念的理解.
一、 预习导入
阅读课本104-106页,填写。
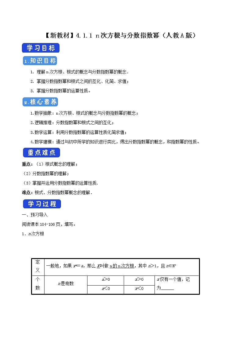
1.n次方根
定义 | 一般地,如果xn=a,那么X叫做a的n次方根,其中n>1,且n∈N* | |||
个数 | n是奇数 | a>0 | x>0 | x仅有一个值,记 为 |
a<0 | x<0 | |||
n是偶数 | a>0 | x有两个值,且互为相反数, 记为 | ||
a<0 | x不存在 | |||
2.根式
(1)定义:式子 叫做根式,这里n叫做 ,a叫做 .
(2)性质:(n>1,且n∈N*)
①()n= . ②=
3.分数指数幂的意义
分数 指 数幂 | 正分数 指数幂 | 规定:a=(a>0,m,n∈N*,且n>1) |
负分数 指数幂 | 规定:a== (a>0,m,n∈N*,且n>1) | |
0的分数 指数幂 | 0的正分数指数幂等于 , 0的负分数指数幂 |
4.有理数指数幂的运算性质
(1)aras=ar+s(a>0,r,s∈Q).
(2)(ar)s= (a>0,r,s∈Q).
(3)(ab)r= (a>0,b>0,r∈Q).
1.判断(正确的打“√”,错误的打“×”)
(1)任意实数的奇次方根只有一个. ( )
(2)正数的偶次方根有两个且互为相反数. ( )
(3) =4-π. ( )
(4)分数指数幂a可以理解为个a相乘. ( )
(5)0的任何指数幂都等于0. ( )
2.可化为( )
A.a B.a C.a D.-a
3.化简25的结果是( )
A.5 B.15 C.25 D.125
4.计算:×=________.
题型一 根式的化简(求值)
例1 求下列各式的值
跟踪训练一
1.化简
(1)(x<π,n∈N*);(2).
题型二 分数指数幂的简单计算问题
例2 求值
跟踪训练二
1.计算
(1) ; (2)0.00 ; (3); (4)(2a+1)0; (5).
题型三 根式与分数指数幂的互化
例3 用分数指数幂的形式表或下列各式(a>0)
跟踪训练三
1.下列根式与分数指数幂的互化正确的是( )
A.-=(-x) (x>0) B.=y(y<0)
C.x-= (x>0) D.x-=-(x≠0)
题型四 利用分数指数幂的运算性质化简求值
例4 计算:0.06+16-0.75+.
跟踪训练四
1.计算:+2-2×-(0.01)0.5;
2 .化简:(a>0).
1.计算( )
A. B. C. D.
2.若,则的值为( )
A. B. C. D.
3.下列各式正确的是
A. B.
C. D.
4.已知,则化为( )
A. B. C. D.
5.计算______.
6.计算:化简的结果是____________。
7.
8.计算:.
答案
小试牛刀
1.(1)√ (2) √ (3)√ (4)× (5)×
2.A
3.D
4.
自主探究
例1 【答案】
跟踪训练一
【答案】见解析
【解析】 (1)∵x<π,∴x-π<0.
当n为偶数时,=|x-π|=π-x;
当n为奇数时,=x-π.
综上可知,=
(2)∵a≤,∴1-2a≥0,
∴===.
例2 求值
跟踪训练二
1.【答案】见解析
【解析】(1).
(2)0.00=(0.23=0.2-2==52=25.
(3).
(4)(2a+1)0=
(5)==-.
例3 【答案】见解析
【解析】
跟踪训练三
1.【答案】C
【解析】 -=-x (x>0);=[(y)2]=-y (y<0);
x-=(x-3)= (x>0);x==(x≠0).
例4【答案】
【解析】原式=(0.43-1+(-2)-4+(24+(0.12=0.4-1-1++0.1=.
跟踪训练四
【答案】1. 2. .
【解析】1.原式=1+
=1+.
2.原式=
=
=.
当堂检测
1-4.BBDB
5.8
6.
7.【答案】
【解析】
8.【答案】
【解析】.
人教A版 (2019)必修 第一册第四章 指数函数与对数函数4.1 指数学案设计: 这是一份人教A版 (2019)必修 第一册第四章 指数函数与对数函数4.1 指数学案设计,共4页。
人教A版 (2019)必修 第一册第四章 指数函数与对数函数4.1 指数导学案: 这是一份人教A版 (2019)必修 第一册第四章 指数函数与对数函数4.1 指数导学案,共5页。
人教A版 (2019)必修 第一册4.1 指数学案: 这是一份人教A版 (2019)必修 第一册4.1 指数学案,共10页。

