初中科学第1节 食物与营养第1课时同步练习题
展开第1节 食物与营养
第1课时 食物与能量
请判断下列说法的正误(正确的在括号内画“√”,错误的画“×”):
(1)蛋白质不仅可以为人体生命活动提供能量,而且可以修复组织。( )
(2)人体所需的无机盐的量很少,不摄取也不会影响健康。( )
(3)淀粉与膳食纤维均属糖类,两者均可被人体消化和吸收。( )
(4)每克脂肪在体内完全氧化和在体外彻底燃烧释放的热量不同。( )
(5)不吃动物性食物,体内就会缺乏维生素A。( )
[核心知识]
1.熟记食物中各种营养素的生理作用。如糖类是主要的供能物质;脂肪是贮藏能量的主要物质;维生素不能提供能量,但对保持人的身体健康作用极大。
2.水是人体不可缺少的重要物质。
[易错点拨] 不吃动物性食物,多吃一些含胡萝卜素丰富的瓜果、蔬菜,体内也不会缺乏维生素A。
1.“人是铁,饭是钢,一顿不吃饿得慌。”人要吃食物,是因为人体各项生命活动所需要的能量来自( )
A.所吃的食物在胃、肠内释放出的能量
B.有机物在氧的参与下在细胞内分解时释放出的能量
C.无机物在氧的参与下在细胞内分解时释放出的能量
D.晒太阳时直接吸收的太阳能
2.下列营养物质中,都能为人体提供能量的是( )
A.维生素、无机盐、水 B.脂肪、无机盐、糖类
C.糖类、脂肪、蛋白质 D.脂肪、维生素、水
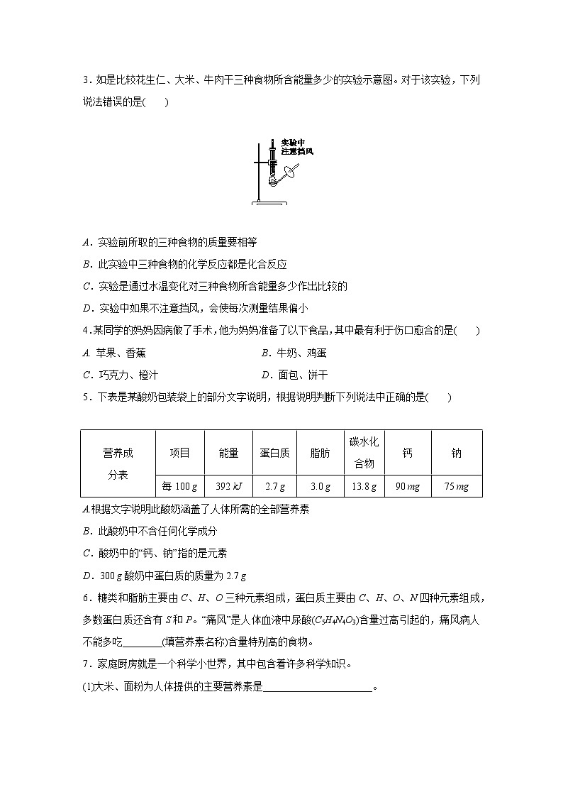
3.如是比较花生仁、大米、牛肉干三种食物所含能量多少的实验示意图。对于该实验,下列说法错误的是( )
A.实验前所取的三种食物的质量要相等
B.此实验中三种食物的化学反应都是化合反应
C.实验是通过水温变化对三种食物所含能量多少作出比较的
D.实验中如果不注意挡风,会使每次测量结果偏小
4.某同学的妈妈因病做了手术,他为妈妈准备了以下食品,其中最有利于伤口愈合的是( )
A. 苹果、香蕉 B.牛奶、鸡蛋
C.巧克力、橙汁 D.面包、饼干
5.下表是某酸奶包装袋上的部分文字说明,根据说明判断下列说法中正确的是( )
营养成 分表 | 项目 | 能量 | 蛋白质 | 脂肪 | 碳水化 合物 | 钙 | 钠 |
每100 g | 392 kJ | 2.7 g | 3.0 g | 13.8 g | 90 mg | 75 mg |
A.根据文字说明此酸奶涵盖了人体所需的全部营养素
B.此酸奶中不含任何化学成分
C.酸奶中的“钙、钠”指的是元素
D.300 g酸奶中蛋白质的质量为2.7 g
6.糖类和脂肪主要由C、H、O三种元素组成,蛋白质主要由C、H、O、N四种元素组成,多数蛋白质还含有S和P。“痛风”是人体血液中尿酸(C5H4N4O3)含量过高引起的,痛风病人不能多吃________(填营养素名称)含量特别高的食物。
7.家庭厨房就是一个科学小世界,其中包含着许多科学知识。
(1)大米、面粉为人体提供的主要营养素是______________________。
(2)味精的主要成分是谷氨酸钠,其鲜味与溶液的酸碱度有关,当pH为6~7时鲜味最强;鲜味还与温度有关,当烧菜时温度长时间在120 ℃以上,不仅鲜味消失,而且会生成焦谷氨酸钠。下列认识中正确的是________。
A. 在碱性较强的条件下使用味精鲜味最强
B.谷氨酸钠在加热条件下生成焦谷氨酸钠是物理变化
C.起锅时加入味精比菜刚入锅时加入味精的鲜味更强
8.为了使大众吃得明白、吃得健康,我国规定包装食品必须标注营养成分表,标注的内容包括能量以及四种核心营养素的含量值(碳水化合物即糖类),及其占营养素参考值的百分比(NRV%表示每100 g该食品中,所含的营养素占人体一天所需该营养素的百分比)。下表是某品牌饼干的营养成分表,请回答下列问题。
项目 | 每100 g | NRV% |
能量 | 2369 kJ | 28% |
蛋白质 | 7.6 g | 13% |
脂肪 | 38.3 g | 64% |
碳水化合物 | 46.1 g | 15% |
钠 | 400 mg | 20% |
(1)每100 g该品牌饼干中具有2369 kJ能量,这些能量不可能来自四种营养素中的________。
(2)钠的过多摄入会引发高血压等慢性心血管疾病,因此国家卫计委推荐每人每日食盐摄入量不超过6 g。通过计算判断,按该企业依据的钠营养素标准,若人体摄入的钠全部来自食盐,则人体摄入的食盐量是否符合卫计委的要求?(精确到小数点后一位)
(3)每年冬季,心血管疾病的发病率与死亡率会大幅度上升,原因之一是寒冷导致血压升高。冬季血压升高最直接的原因是___________________________________________________。
9.科学课本上“食物与能量”的教学内容中,为了比较人体内不同种类的有机物在呼吸作用中释放的能量多少,通过分别燃烧花生仁、大米、牛肉干来加热试管中的水,并比较水的温度变化的实验来推测三种食物所含能量的高低。下列选项与这个实验的科学原理、方法无直接关系的是( )
A.能量转化与守恒定律 B.变量控制
C.氧化反应程度 D.同化作用
10.三类营养物质氧化时释放能量与耗氧量如下表:
营养物质 | 体外燃烧释 放能量(kJ/g) | 体内氧化释 放能量(kJ/g) | 耗氧 量(dL/g) |
糖 | 17 | 17 | 0.83 |
蛋白质 | 23.5 | 18 | 0.95 |
脂肪 | 39.8 | 39.8 | 20.3 |
据上表内容不能作出的判断是( )
A.糖类是生命活动的主要能源物质
B.耗氧量的多少可能与它们含有的元素比例不同有关
C.体内外蛋白质氧化释放能量的差异可能是因为氧化产物不完全相同
D.同质量时,脂肪贮存能量最多
11.动物的能量都来自食物,各种食物所含的能量是不同的。小明要比较花生仁、大米、牛肉干在体内所能提供的能量的大小,采用了下列实验方法:
a.分别称取1 g花生仁、大米、牛肉干,并将它们分别粉碎;
b.在如所示装置的试管中加入5 mL水;
c.测量并记录加热前的水温;
d.将粉碎后的花生仁放在燃烧匙上,然后在酒精灯上加热到自行燃烧,马上放于试管下方,使其完全燃烧干净;
e.在同样条件下,再分别用大米和牛肉干重复以上实验。
(1)能用上述实验比较各种食物在动物体内所提供的能量大小,是因为________________________________________________________________________。
(2)实验中,将食物粉碎的目的是__________________________________________。
(3)上述实验步骤尚不完整,请补充实验步骤:________________________________________________________________________________。
(4)小明认为:5 mL水吸收的热量小于1 g食物所含的能量,其理由是________________________________________________________________________。
(5)小明通过比较______________来比较花生仁、大米、牛肉干所能提供的能量的大小。
(6)实验中,小明发现燃烧花生仁加热5 mL水达到了沸腾,这会导致实验结果____________(填“偏大”“偏小”或“不偏大也不偏小”)。
答案
核心·易错
(1)√ 蛋白质是细胞生长及组织修复的主要原料,只有在某些特殊情况下才能被分解,为人体供能。
(2)× 食物中的各种营养素在人体内都具有十分重要的作用,人体所需的无机盐的量很少,但若不摄取会因缺乏而影响健康。
(3)× 淀粉与纤维素均属糖类,膳食纤维(主要由纤维素组成)可促进肠道的蠕动,一般膳食纤维不能被人体消化吸收,淀粉最终被消化成葡萄糖可被人体吸收。
(4)× 每克脂肪在体内完全氧化和在体外彻底燃烧释放的热量相同,每克营养物质在体内完全氧化时释放的热量叫热量价。
(5)× 维生素A主要存在于动物肝脏等动物性食物中。植物性食物中不含维生素A,但蔬菜、瓜果等食物中含有胡萝卜素,胡萝卜素在人体内可转化成维生素A。
能力提升拔尖练
1.B 2.C
3.B 三类营养素在体内分解所释放出的热量是不同的,我们一般用燃烧的方法来测定。对照实验只有一个变量,因此,实验前所取的三种食物的质量要相等。实验生成物不是一种,不符合化合反应的特征。实验是通过水温变化对三种食物所含能量多少作出比较,释放的热量越多,水温越高。食物燃烧时,会向周围散失热量,实验中如果不注意挡风,会使每次测量结果偏小。
4.B
5.C 根据营养成分表可知,此酸奶中还缺少人体必需的维生素等营养素。奶粉中的乳脂、蛋白质等都是化学物质。酸奶中的“钙、钠”指的是元素。此酸奶中蛋白质的含量是每100 g中含有2.7 g。
6.蛋白质
7.(1)糖类 (2)C
(1)大米、面粉提供的主要营养素是糖类物质。(2)当pH为6~7时鲜味最强,此时是弱酸性;谷氨酸钠在加热条件下生成焦谷氨酸钠,产生了新物质,属于化学变化;起锅时加入味精比菜刚入锅时加入味精的鲜味更强,因为高温会使谷氨酸钠变性,影响鲜味。
本题考查食品中所含的营养素类别,根据已有的知识进行分析,大米、面粉中富含淀粉,淀粉属于糖类物质。根据pH值判断出味精鲜味最强时的酸碱性,能够区分物理变化和化学变化。
8.(1)钠
(2)解:人体摄入的钠量为:=2000 mg=2 g,
含有2 g钠元素食盐的质量为:
2 g÷≈5.1 g<6 g,
因此,人体摄入的食盐量符合卫计委的要求。
(3)冬季气温下降,血管收缩
培优初探拓展练
9.D 能量有多种形式,并能从一种形式转化为其他形式,在转化或转移的过程中,能量的总量不变,这就是能量的转化和守恒定律;该实验通过燃烧食物来将食物中储存的化学能转化为水的热能,就是利用了能量从一种形式向另一种形式的转化。要比较不同种食物所含能量的高低,必须使食物的质量相同,加热前水的温度和体积也相同,而要控制的是食物的种类不同,否则实验结果就没有可比性,因此该实验也涉及控制变量的问题。食物中的有机物在体内的氧化分解是缓慢进行的,而在体外燃烧的氧化反应速度是比较剧烈的,能量的释放也是很快的,同时,不同物质的氧化反应程度也不一样。同化作用是指人体从外界摄取营养物质,经过一系列的变化,转化成自己身体的一部分,并且储存了能量的过程;异化作用是指构成身体的一部分物质不断地分解,同时释放出能量,并且把分解所产生的废物排出体外的过程。可见该实验与同化作用无直接关系。
10.A
11.(1)食物在体内缓慢氧化释放的能量与食物在体外燃烧释放的能量相等
(2)使食物更容易充分燃烧
(3)测量并记录加热后水的最高温度
(4)部分热量散失
(5)水温的变化
(6)偏小
初中第4章 代谢与平衡第1节 食物与营养第2课时同步练习题: 这是一份初中第4章 代谢与平衡第1节 食物与营养第2课时同步练习题,共6页。
浙教版九年级上册第6节 电能第4课时当堂检测题: 这是一份浙教版九年级上册第6节 电能第4课时当堂检测题,共7页。
科学九年级上册第2节 机械能第1课时课后练习题: 这是一份科学九年级上册第2节 机械能第1课时课后练习题,共8页。试卷主要包含了请判断下列说法的正误,有下列物体,中属于势能逐渐变大的一组是,如所示为农用扬场机的示意图等内容,欢迎下载使用。

