高中数学人教A版 (2019)选择性必修 第三册7.3 离散型随机变量的数字特征优质课课件ppt
展开高中数学选择性必修三
7.3.1《离散型随机变量的均值》同步练习
A基础练
一、选择题
1.甲、乙两名射手一次射击得分(分别用X1,X2表示)的分布列如下:
甲得分:
X1 | 1 | 2 | 3 |
P | 0.4 | 0.1 | 0.5 |
乙得分:
X2 | 1 | 2 | 3 |
P | 0.1 | 0.6 | 0.3 |
则甲、乙两人的射击技术相比( )
A.甲更好 B.乙更好 C.甲、乙一样好 D.不可比较
2.设ξ的分布列为
ξ | 1 | 2 | 3 | 4 |
P |
又设η=2ξ+5,则E(η)等于( )
A. B. C. D.
3.某人进行一项实验,若实验成功,则停止实验,若实验失败,再重新实验一次,若实验3次均失败,则放弃实验,若此人每次实验成功的概率为,则此人实验次数的期望是( )
A. B. C. D.
4.某企业计划加大技改力度,需更换一台设备,现有两种品牌的设备可供选择,品牌设备需投入60万元,品牌设备需投入90万元,企业对两种品牌设备的使用年限情况进行了抽样调查:
品牌的使用年限 | 2 | 3 | 4 | 5 |
概率 | 0.4 | 0.3 | 0.2 | 0.1 |
品牌的使用年限 | 2 | 3 | 4 | 5 |
概率 | 0.1 | 0.3 | 0.4 | 0.2 |
更换设备技改后,每年估计可增加效益100万元,从年均收益的角度分析:( )
A.不更换设备 B.更换为设备 C.更换为设备 D.更换为或设备均可
5.(多选题)已知随机变量的分布列为
若,则以下结论正确的是( )
A. B.
C. D.
6.(多选题)设,随机变量的分布列如下,则下列结论正确的有( )
0 | 1 | 2 | |
A.随着的增大而增大 B.随着的增大而减小
C. D.的值最大
二、填空题
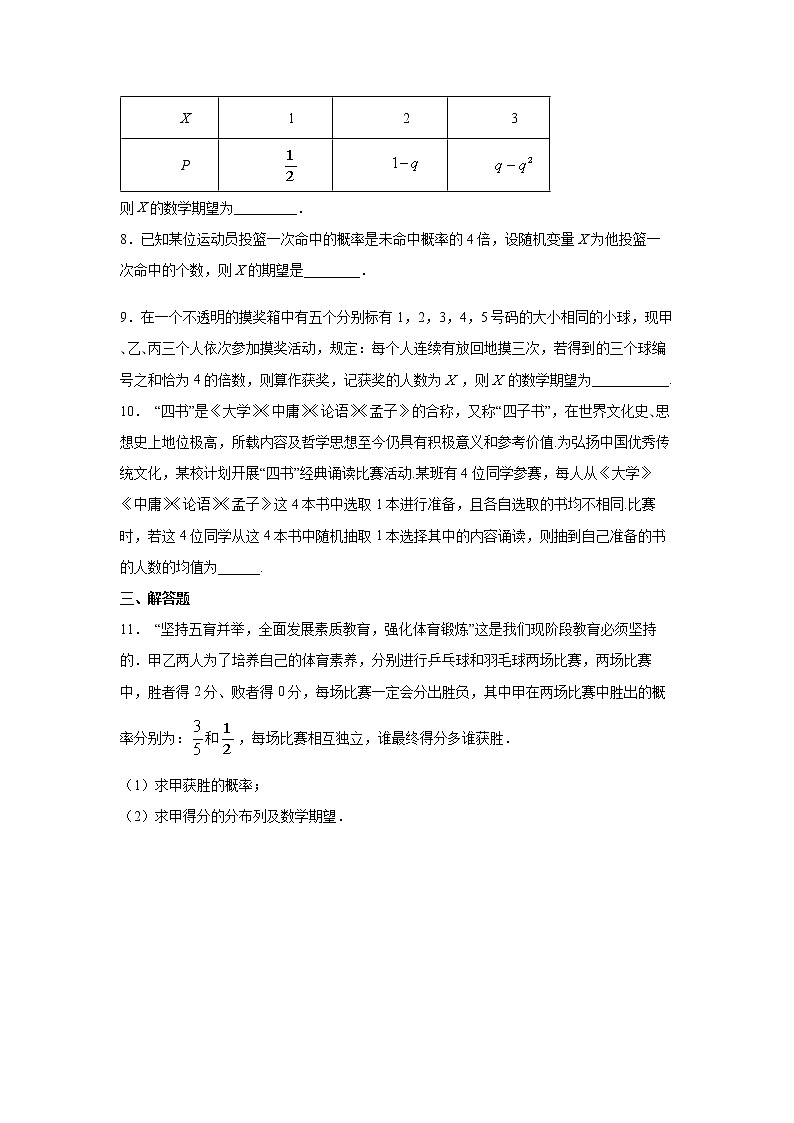
7.设X是一个离散型随机变量,其分布列为:
X | 1 | 2 | 3 |
P |
则X的数学期望为_________.
8.已知某位运动员投篮一次命中的概率是未命中概率的4倍,设随机变量X为他投篮一次命中的个数,则X的期望是________.
9.在一个不透明的摸奖箱中有五个分别标有1,2,3,4,5号码的大小相同的小球,现甲、乙、丙三个人依次参加摸奖活动,规定:每个人连续有放回地摸三次,若得到的三个球编号之和恰为4的倍数,则算作获奖,记获奖的人数为,则的数学期望为___________.
10. “四书”是《大学》《中庸》《论语》《孟子》的合称,又称“四子书”,在世界文化史、思想史上地位极高,所载内容及哲学思想至今仍具有积极意义和参考价值.为弘扬中国优秀传统文化,某校计划开展“四书”经典诵读比赛活动.某班有4位同学参赛,每人从《大学》《中庸》《论语》《孟子》这4本书中选取1本进行准备,且各自选取的书均不相同.比赛时,若这4位同学从这4本书中随机抽取1本选择其中的内容诵读,则抽到自己准备的书的人数的均值为______.
三、解答题
11. “坚持五育并举,全面发展素质教育,强化体育锻炼”这是我们现阶段教育必须坚持的.甲乙两人为了培养自己的体育素养,分别进行乒乓球和羽毛球两场比赛,两场比赛中,胜者得2分、败者得0分,每场比赛一定会分出胜负,其中甲在两场比赛中胜出的概率分别为:和,每场比赛相互独立,谁最终得分多谁获胜.
(1)求甲获胜的概率;
(2)求甲得分的分布列及数学期望.
12.(2021·全国高考真题)某学校组织“一带一路”知识竞赛,有A,B两类问题,每位参加比赛的同学先在两类问题中选择一类并从中随机抽取一个问题回答,若回答错误则该同学比赛结束;若回答正确则从另一类问题中再随机抽取一个问题回答,无论回答正确与否,该同学比赛结束.A类问题中的每个问题回答正确得20分,否则得0分;B类问题中的每个问题回答正确得80分,否则得0分,己知小明能正确回答A类问题的概率为0.8,能正确回答B类问题的概率为0.6,且能正确回答问题的概率与回答次序无关.
(1)若小明先回答A类问题,记为小明的累计得分,求的分布列;
(2)为使累计得分的期望最大,小明应选择先回答哪类问题?并说明理由.
B提高练
一、选择题
1.若随机变量X的分布列如下所示
X | -1 | 0 | 1 | 2 |
P | 0.2 | a | b | 0.3 |
且E(X)=0.8,则a、b的值分别是( )
A.0.4,0.1 B.0.1,0.4
C.0.3,0.2 D.0.2,0.3
2.已知随机变量的分布列如下:
2 | 4 | 6 | |
若,则( )
A. B. C. D.
3.现有10张奖券,8张2元的、2张5元的,某人从中随机抽取3张,则此人得奖金额的数学期望是( )
A.6 B.7.8 C.9 D.12
4.多项选择题给出的四个选项中会有多个选项符合题目要求.全部选对的得5分,有选错的得0分,部分选对的得3分.若选项中有i(其中)个选项符合题目要求,随机作答该题时(至少选择一个选项)所得的分数为随机变量(其中),则有( )
A. B.
C. D.
5.(多选题)体育课的排球发球项目考试的规则是:每位学生最多可发球3次,一旦发球成功,则停止发球;否则一直发到3次为止.设学生一次发球成功的概率为p(p≠0),发球次数为X,若X的数学期望E(X)>1.75,则p的取值可能是( )
A. B. C. D.
6.(多选题)以人工智能、量子信息等颠覆性技术为引领的前沿趋势,将重塑世界工程科技的发展模式,对人类生产力的创新提升意义重大.某公司抓住机遇,成立了甲、乙、丙三个科研小组针对某技术难题同时进行科研攻关,攻克该技术难题的小组都会受到奖励.已知甲、乙、丙三个小组攻克该技术难题的高绿分别为,,,且三个小组各自独立进行科研攻关,则下列说法正确的是( )
A.甲、乙、丙三个小组均受到奖励的概率为
B.只有甲小组受到奖励的概率为
C.受到奖励的小组数的期望值等于
D.该技术难题被攻克,且只有丙小组受到奖励的概率为
二、填空题
7.甲、乙两人对同一目标各射击一次,甲命中的概率为,乙命中的概率为,且他们的结果互不影响,若命中目标的人数为,则___________.
8.已知随机变量的概率分布如表所示,其中,,成等比数列,当取最大值时,______.
0 | 1 | ||
10.在“学习强国”APP中,“争上游”的答题规则为:首局胜利得3分,第二局胜利得2分,失败均得1分.如果甲每局胜利的概率为,且答题相互独立,那么甲作答两局的得分期望为______.
10.某地有A,B,C,D四人先后感染了新型冠状病毒,其中只有A到过疫区,B肯定是受A感染的.对于C,因为难以断定他是受A还是受B感染的,于是假定他受A和受B感染的概率都是.同样也假定D受A,B和C感染的概率都是.在这种假定之下,B,C,D中直接受A感染的人数X的数学期望为_______.
三、解答题
11.五一假期,大学生李明与张红两位同学在某景区的游乐场射箭比赛,两人约定:先射中者获胜,比赛结束;或每人都已射击3次时比赛结束经过抽签确定李明先射,根据以往经验,李明每次射箭射中的概率为,张红每次射箭射中的概率为,且各次射箭互不影响.
(1)求李明获胜的概率;
(2)求射箭比赛结束时李明的射击次数的分布列和数学期望.
12.甲、乙两家外卖公司,其送餐员的日工资方案如下:甲公司的底薪80元,每单抽成4元;乙公司无底薪,40单以内(含40单)的部分每单抽成6元,超出40单的部分每单抽成7元,假设同一公司送餐员一天的送餐单数相同,现从两家公司各随机抽取一名送餐员,并分别记录其50天的送餐单数,得到如下频数表:
甲公司送餐员送餐单数频数表:
送餐单数 | 38 | 39 | 40 | 41 | 42 |
天数 | 10 | 15 | 10 | 10 | 5 |
乙公司送餐员送餐单数频数表:
送餐单数 | 38 | 39 | 40 | 41 | 42 |
天数 | 5 | 10 | 10 | 20 | 5 |
若将频率视为概率,回答下列两个问题:
(1)记乙公司送餐员日工资为(单位:元),求的分布列和数学期望;
(2)小王打算到甲、乙两家公司中的一家应聘送餐员,如果仅从日工资的角度考虑,请利用所学的统计学知识为小王作出选择,并说明理由.
同步练习答案
A基础练
一、选择题
1.【答案】B
【详解】因为E(X1)=1×0.4+2×0.1+3×0.5=2.1,E(X2)=1×0.1+2×0.6+3×0.3=2.2,所以E(X2)>E(X1),故乙的射击技术更好.故选:B
2.【答案】D
【详解】E(ξ)=1×+2×+3×+4×=,所以E(η)=E(2ξ+5)=2E(ξ)+5=2×+5=.
3.【答案】B
【详解】由题意可得,每次实验成功的概率为,则失败的概率为,
; ,,则实验次数的分布列如下:
|
|
|
|
|
|
|
|
所以此人实验次数的期望是.
4.【答案】C
【详解】设更换为品牌设备使用年限为,则年,
更换为品牌设备年均收益为万元;设更换为品牌设备使用年限为,则年,更换为品牌设备年均收益为万元.所以更换为品牌设备,故选:C.
5.【答案】ABCD
【详解】由分布列性质知:,解得:,B正确;
,,A正确;
由均值的性质知:,C正确;
,D正确.故选:ABCD.
6.【答案】BC
【详解】由题意,由于,所以随着的增大而减小,A错,B正确;又,所以C正确;时,,而,D错.故选:BC.
二、填空题
7.【答案】
【详解】由得,,
∴.
8.【答案】0.8
【详解】因为,,所以
9.【答案】
【详解】三个球编号之和恰为4的倍数的基本事件:有3种、有6种、有6种、有3种、有3种、有3种、有6种、有1种,而总共有,∴三个球编号之和恰为4的倍数的概率为,由题意,
∴的数学期望:.
10.【答案】1
【详解】记抽到自己准备的书的学生数为,则可能值为0,1,2,4
,,,,则.
三、解答题
11.【答案】(1);(2)分布列见解析;.
【详解】(1)设甲获胜的概率为,则.
(2)设甲得分数为,则可取值为0,2,4,
,,
于是分布列为:
0 | 2 | 4 | |
于是.
12.【答案】(1)见解析;(2)类.
【详解】(1)由题可知,的所有可能取值为,,.
;
;
.
所以的分布列为
(2)由(1)知,.
若小明先回答问题,记为小明的累计得分,则的所有可能取值为,,.
;
;
.
所以.
因为,所以小明应选择先回答类问题.
B提高练
一、选择题
1.【答案】B
【详解】由随机变量X的分布列得:,所以,
又因为,
解得,所以,故选:B
2.【答案】B
【详解】由,得,由,得,解得.故选:B.
3.【答案】B
【详解】设此人得奖金额为X,则X的所有可能取值为12,9,6.
P(X=12)==,P(X=9)==,P(X=6)==,故E(X)=12×+9×+6×=7.8.故选:B.
4.【答案】B
【详解】解:当时,的可能情况为0,3,5
选择的情况共有:种;
,,
所以
当时,的可能情况为0,3,5
选择的情况共有:种;
,,
所以
当时,的可能情况为3,5
选择的情况共有:种;
,,
所以
对于AB:,,所以,故A错误,B正确;
对于CD: ,,所以,故CD错误;故选:B
5.【答案】AC
【详解】由题可知,,,
则
解得,由可得,故选:AC
6.【答案】AD
【详解】对于A,甲、乙、丙三个小组均受到奖励,即三个小组都攻克了该技术难题,其概率为,故A正确;对于B,只有甲小组受到奖励,即只有甲小组攻克该技术难题,其概率为,故B错误;对于C,记受到奖励的小组数为,则的所有可能取值为0,1,2,3,且,
,
,,
故的数学期望,故C错误;
对于D,设事件A为“该技术难题被攻克”,事件B为“只有丙小组受到奖励”,由题意得,,所以,故D正确.故选:AD
二、填空题
7.【答案】
【详解】由题意易知,的可能取值为、、,
若,则;若,则;
若,则,故.
8.【答案】0
【详解】,,均为正数.根据题意可得,
又,即,当且仅当取等号,
所以,即,
解得,当取最大值时,则,
所以.
10.【答案】
【详解】解:根据题意,该人参加两局答题活动得分为,则可取的值为2,3,4,5,
若,即该人两局都失败了,则,
若,即该人第一局失败了,而第二局胜利,则,
若,即该人第一局胜利,而第二局失败,则,
若,即该人两局都胜利了,则,
故.
10.【答案】
【详解】解:由题意分析得可取的值为1、2、3,用“” 、2、表示被直接感染的人数.
四个人的传染情形共有6种:,
,,,,.
每种情况发生的可能性都相等,所以传染1人有两种情况,传染2人有三种情况,传染3人有一种情况.
“”表示传染,没有传染给、
“”表示传染给、,没有传染给,或传染给、,没有传染给
“”表示传染给、、.
于是有,
,
.
可取的值为1、2、3,其中,,,
分布列为:
1 | 2 | 3 | |
.
三、解答题
11.【答案】(1);(2)分布列见解析,.
【详解】(1)设,分别表示李明、张红第k次射箭射中,
则,2,.
记“李明获胜”为事件C,则:
.
(2)的所有可能取值为1,2,3.
,
,
.
综上,知的分布列为:
1 | 2 | 3 | |
P |
12.【详解】
(1)设乙公司送餐员送餐单数为,
当时,,;
当时,,;
当时,,;
当时,,;
当时,,,
故的所有可能取值为、、、、,
故的分布列为:
228 | 234 | 240 | 247 | 254 | |
故.
(2)甲公司送餐员日平均送餐单数为:
,
则甲公司送餐员日平均工资为元,
因为乙公司送餐员日平均工资为元,,
所以推荐小王去乙公司应聘.
高中数学人教A版 (2019)选择性必修 第三册7.3 离散型随机变量的数字特征教学ppt课件: 这是一份高中数学人教A版 (2019)选择性必修 第三册7.3 离散型随机变量的数字特征教学ppt课件,共39页。
高中数学人教A版 (2019)选择性必修 第三册7.3 离散型随机变量的数字特征图文课件ppt: 这是一份高中数学人教A版 (2019)选择性必修 第三册7.3 离散型随机变量的数字特征图文课件ppt,共29页。
高中数学人教A版 (2019)选择性必修 第三册7.3 离散型随机变量的数字特征示范课课件ppt: 这是一份高中数学人教A版 (2019)选择性必修 第三册7.3 离散型随机变量的数字特征示范课课件ppt,共47页。PPT课件主要包含了自学导引,两点分布的期望,课堂互动,素养达成等内容,欢迎下载使用。

