考前必背知识点-2022版数学必修第一册 湘教版(2019) 同步练习 (Word含解析)
展开考 前 必 背
一、集合
集合与元素 | 集合中元素的三个特性:确定性、互异性、无序性 |
集合间的 基本关系 | 子集:若对任意x∈A,都有x∈B,则A⊆B(或B⊇A) |
真子集:若A⊆B,且B中至少有一个元素不属于A, 则A⫋B(或B⫌A) | |
相等:若A⊆B,且B⊆A,则A=B | |
结论:若有限集A中有n(n∈N+)个元素,则A的子集有2n个,真子集有(2n-1)个 | |
补集:∁UA={x|x∈U,且x∉A},A⊆B⇔∁UA⊇∁UB | |
集合的 交与并 | 并集:A∪B={x|x∈A,或x∈B},A⊆B⇔A∪B=B |
交集:A∩B={x|x∈A,且x∈B},A⊆B⇔A∩B=A |
二、充分条件和必要条件
命题真假 | “若p,则q”为真命题 | “若p,则q”为假命题 |
推出关系 | 由p能推出q,记作p⇒q | 由p不能推出q,记作p⇒/q |
条件关系 | p叫作q的充分条件 | p不是q的充分条件 |
q叫作p的必要条件 | q不是p的必要条件 |
三、充要条件
如果“若p,则q”和它的逆命题“若q,则p”均是真命题,即既有p⇒q,又有q⇒p,就记作p⇔q.此时,p既是q的充分条件,又是q的必要条件,我们称p是q的充分必要条件,简称充要条件.概括地说,如果p⇔q,那么p与q互为充要条件.
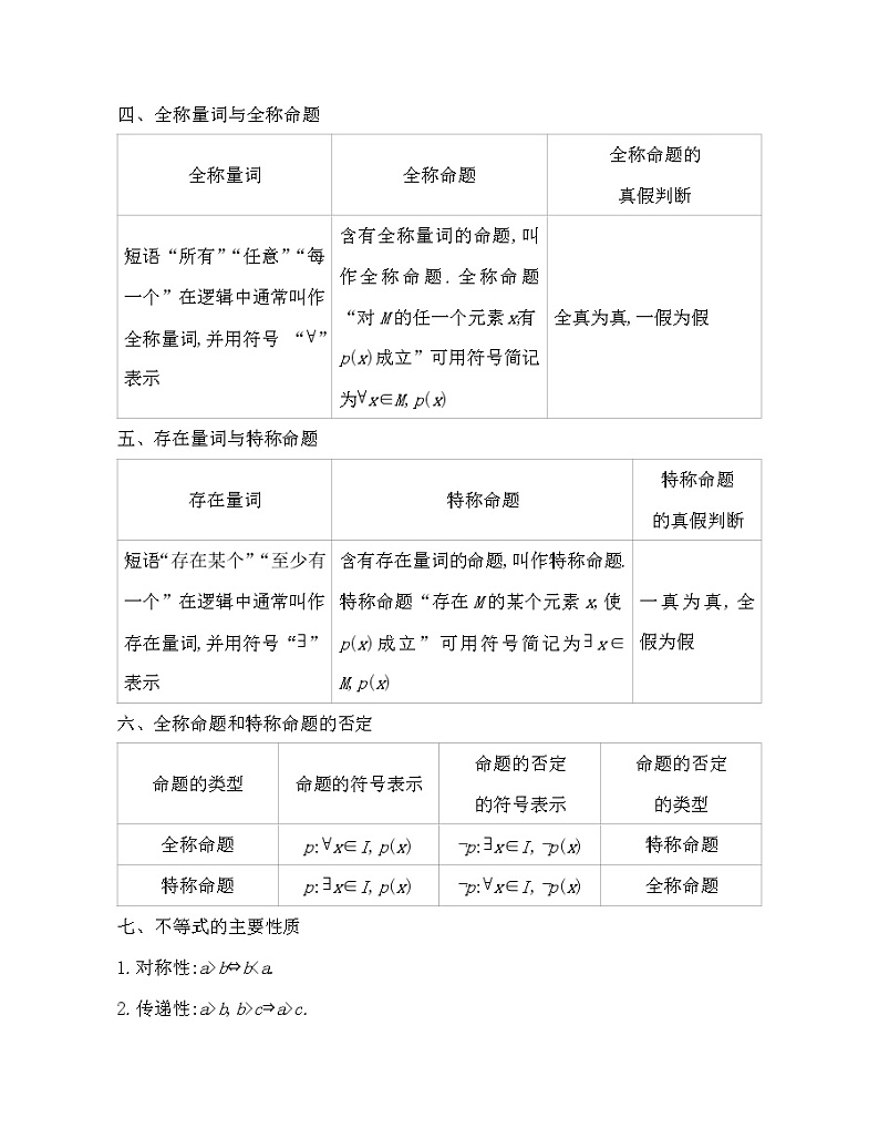
四、全称量词与全称命题
全称量词 | 全称命题 | 全称命题的 真假判断 |
短语“所有”“任意”“每一个”在逻辑中通常叫作全称量词,并用符号 “∀”表示 | 含有全称量词的命题,叫作全称命题.全称命题“对M的任一个元素x,有p(x)成立”可用符号简记为∀x∈M,p(x) | 全真为真,一假为假 |
五、存在量词与特称命题
存在量词 | 特称命题 | 特称命题 的真假判断 |
短语“存在某个”“至少有一个”在逻辑中通常叫作存在量词,并用符号“∃”表示 | 含有存在量词的命题,叫作特称命题. 特称命题“存在M的某个元素x,使p(x)成立”可用符号简记为∃x∈M,p(x) | 一真为真,全假为假 |
六、全称命题和特称命题的否定
命题的类型 | 命题的符号表示 | 命题的否定 的符号表示 | 命题的否定 的类型 |
全称命题 | p:∀x∈I,p(x) | ¬p:∃x∈I,¬p(x) | 特称命题 |
特称命题 | p:∃x∈I,p(x) | ¬p:∀x∈I,¬p(x) | 全称命题 |
七、不等式的主要性质
1.对称性:a>b⇔b<a.
2.传递性:a>b,b>c⇒a>c.
3.加法法则:a>b⇒a+c>b+c;a+b>c⇒a>c-b;a>b,c>d⇒a+c>b+d.
4.乘法法则:a>b,c>0⇒ac>bc;a>b,c<0⇒ac<bc;a>b>0,c>d>0⇒ac>bd.
5.倒数法则:a>b,ab>0⇒<;a>b,ab<0⇒>.
6.乘方法则:a>b>0⇒an>bn(n∈N+).
7.开方法则:a>b>0⇒>(n∈N+).
八、基本不等式
定理:对任意a,b∈R,必有a2+b2≥2ab,当且仅当a=b时等号成立.
推论:对任意a,b≥0,必有≥,当且仅当a=b时等号成立.
九、二次函数与一元二次方程、不等式
设一元二次方程ax2+bx+c=0(a>0)的两根为x1、x2,且x1≤x2,Δ=b2-4ac,则不等式ax2+bx+c>0或ax2+bx+c<0(a>0)的解集的各种情况如下表:
| Δ>0 | Δ=0 | Δ<0 |
y=ax2+bx+c (a>0)的图象 | |||
ax2+bx+c=0 (a>0)的根 | 有两个不相等的实数根x1,x2(x1<x2) | 有两个相等的实数根x1=x2=- | 没有实数根 |
ax2+bx+c>0 (a>0)的解集 | {x|x< x1或x>x2} | xx∈R且 x≠- | R |
ax2+bx+c<0 (a>0)的解集 | {x|x1<x<x2} | ⌀ | ⌀ |
十、函数的概念及其表示
函数 | 一般地,设A,B是两个非空的实数集,如果按照某种确定的对应关系f,对于集合A中的任何一个数x,在集合B中都有唯一的数y和它对应,那么称这样的对应f:A→B为定义于A取值于B的函数,也记作y=f(x)(x∈A,y∈B) |
表示法 | 解析法、列表法和图象法 |
十一、函数的单调性与奇偶性
1.函数的单调性
增函数 | 减函数 |
设函数f(x)的定义域为I,区间D⊆I:如果∀x1,x2∈D | |
当x1<x2时,都有f(x1)<f(x2),那么就称f(x)在区间D上单调递增,D叫作f(x)的递增区间 | 当x1<x2时,都有f(x1)>f(x2),那么就称f(x)在区间D上单调递减,D叫作f(x)的递减区间 |
2.函数的最大(小)值
前提 | 一般地,设函数y=f(x)的定义域为I,如果存在实数M满足 | |
条件 | ∀x∈I,都有f(x)≤M; ∃x0∈I,使得f(x0)=M | ∀x∈I,都有f(x)≥M; ∃x0∈I,使得f(x0)=M |
结论 | 那么称M是函数f(x)的最大值 | 那么称M是函数f(x)的最小值 |
3.函数的奇偶性
奇偶性 | 定义 | 图象特点 |
偶函数 | 一般地,设函数f(x)的定义域为I,如果∀x∈I,都有-x∈I,且f(-x)=f(x),那么函数f(x)就叫作偶函数 | 关于y轴对称 |
奇函数 | 一般地,设函数f(x)的定义域为I,如果∀x∈I,都有-x∈I,且f(-x)=-f(x),那么函数f(x)就叫作奇函数 | 关于原点对称 |
十二、幂函数
定义 | 一般来说,当x为自变量而α为非零实数时,函数y=xα叫作(α次)幂函数 |
常见五 种幂函 数的图象 | |
性质 | 幂函数在(0,+∞)上都有定义 |
当α>0时,图象都过点(1,1)和(0,0),且在(0,+∞)上单调递增 | |
当α<0时,图象都过点(1,1),且在(0,+∞)上单调递减 |
十三、指数与指数函数
1.正数的分数指数幂
定义 | =(a>0,m,n∈N,n>1) | ==(a>0,m,n∈N,n>1) |
运算性质 | ar·as=ar+s;(ar)s=ars;(ab)r=arbr,其中a>0,b>0,r,s∈Q | |
2.指数函数及其性质
概念 | 一般地,函数y=ax(a>0,且a≠1)叫作指数函数,其中指数x是自变量,定义域是R | |
底数的 范围 | a>1 | 0<a<1 |
图象 | ||
性质 | 定义域:R;值域:(0,+∞) | |
过定点(0,1),即x=0时,y=1 | ||
x>0时,y>1;x<0时,0<y<1 | x<0时,y>1;x>0时,0<y<1 | |
在(-∞,+∞)上是增函数 | 在(-∞,+∞)上是减函数 | |
十四、对数与对数函数
1.对数的概念与运算(a>0且a≠1,M>0,N>0)
定义 | 一般地,如果ab=N,那么b叫作以a为底,(正)数N的对数,记作b=logaN |
常用对数 | 以10为底的对数叫作常用对数,并把log10N记为lg N |
自然对数 | 以无理数e=2.718 28…为底的对数叫作自然对数,并把logeN记为ln N |
结论 | loga1=0;logaa=1;=N;logaab=b(b∈R) |
运算性质 | ①loga(M·N)=logaM+logaN;②loga=logaM-logaN; ③logaMn=nlogaM(n∈R) |
换底公式 | logbN=(b>0且b≠1) |
2.对数函数及其性质
概念 | 一般地,函数y=logax(a>0且a≠1)叫作对数函数,其中x是自变量,定义域是(0,+∞) | |
底数的 范围 | a>1 | 0<a<1 |
图象 | ||
性质 | 定义域:(0,+∞);值域:R | |
过定点(1,0),即x=1时,y=0 | ||
x>1时,y>0;0<x<1时,y<0 | x>1时,y<0;0<x<1时,y>0 | |
在(0,+∞)上是增函数 | 在(0,+∞)上是减函数 | |
十五、函数与方程
1.函数的零点
概念 | 对于一般函数y=f(x),我们把使f(x)=0的实数x叫作函数y=f(x)的零点 |
等价关系 | 方程f(x)=0有实数解⇔函数y=f(x)有零点⇔函数y=f(x)的图象与x轴有公共点 |
函数零点 存在定理 | 一般地,当x从a到b逐渐增加时,如果f(x)连续变化且有f(a)·f(b)<0,则存在点x0∈(a,b),使得f(x0)=0 |
2.二分法求函数零点的步骤
设函数y=f(x)定义在区间D上,其图象是一条连续曲线.我们希望求它在D上的一个零点x0的近似值x,使它与零点的误差不超过给定的正数ε,即使得|x-x0|≤ε.
(1)在D内取一个闭区间[a,b]⊆D,使f(a)与f(b)异号,即f(a)·f(b)<0;
(2)取区间[a,b]的中点m=(a+b);
(3)如果|m-a|<ε,则取m为f(x)的零点近似值,计算终止;
(4)计算f(m),如果f(m)=0,则m就是f(x)的零点,计算终止;
(5)f(m)与f(a)同号则令a=m,否则令b=m,再执行(2).
十六、三角函数
1.同角三角函数的基本关系
(1)sin2α+cos2α=1;
(2)tan α=.
2.诱导公式
记忆口诀:奇变偶不变,符号看象限.
3.正弦函数、余弦函数、正切函数的图象与性质
函数 | y=sin x | y=cos x | y=tan x |
图象 | |||
定义域 | R | R | xx≠kπ+,k∈Z |
值域 | [-1,1] | [-1,1] | R |
单调性 | 单调递增区间:2kπ-,2kπ+,k∈Z; 单调递减区间:2kπ+,2kπ+,k∈Z | 单调递增区间:[2kπ-π,2kπ],k∈Z; 单调递减区间: [2kπ,2kπ+π], k∈Z | 单调递增区间:kπ-,kπ+,k∈Z |
奇偶性 | 奇函数 | 偶函数 | 奇函数 |
对称性 | 对称中心: (kπ,0),k∈Z | 对称中心:kπ+,0,k∈Z | 对称中心: ,k∈Z |
对称轴: x=kπ+,k∈Z | 对称轴: x=kπ,k∈Z |
| |
周期 | 2π | 2π | π |
4.三角函数的图象变换
由函数y=sin x的图象通过变换得到函数y=Asin(ωx+φ)(A>0,ω>0)的图象的两种方法:
十七、统计
1.随机抽样
简单随 机抽样 | 一般地,设一个总体含有N个个体,从中无放回地抽取n(n≤N)个个体为样本,如果总体内的每个个体都有相同的可能性被抽到,则把这样的抽样方法称为简单随机抽样 |
分层 抽样 | 当总体由差异明显的几个部分组成时,为了使抽取的样本更好地反映总体的情况,把总体中各个个体按照某种特征或某种规则划分为互不交叉的层,然后对各层按其在总体中所占比例独立进行简单随机抽样,这种抽样方法称为分层抽样 |
2.用样本估计总体
频率分布 | 样本中某个数据(范围)在总体中占有的比例称为这个数据(范围)的频率,使用频率分布表、频率分布直方图表达样本数据的频率分布 | |
样 本 的 数 字 特 征 | 百分位数 | 位于按一定顺序排列的一组数据中某一个百分位置的数值,以Pr表示,其中r是区间[1,99]上的整数 |
众数 | 观测数据中出现次数最多的数据 | |
中位数 | 将一组观测数据按从小到大的顺序排列后,处于中间位置的数或者中间两个数的平均数 | |
平均数 | x1,x2,…,xn的平均数是=(x1+x2+…+xn) | |
方差、 标准差 | s2=(xi-)2,s= | |
3.频率分布直方图的特征
(1)各个小矩形的面积和为1.
(2)纵轴的含义为,矩形的面积=组距×=频率.
(3)样本数据的平均数的估计值等于各个小矩形的面积乘该矩形底边中点横坐标之和.
(4)众数为最高矩形的底边中点的横坐标.

