小学语文5 搭石教案
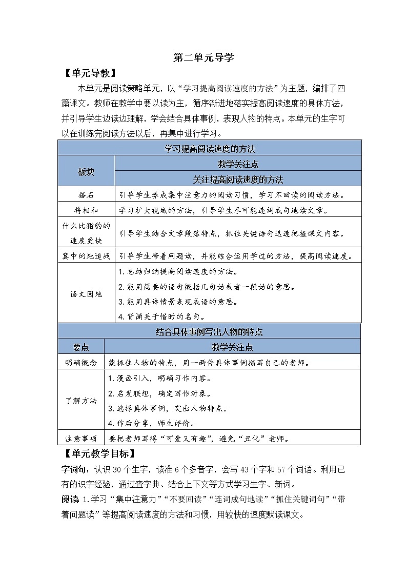
展开本单元是阅读策略单元,以“学习提高阅读速度的方法”为主题,编排了四篇课文。教师在教学中要以读为主,循序渐进地落实提高阅读速度的具体方法,并引导学生边读边理解,学会结合具体事例,表现人物的特点。本单元的生字可以在训练完阅读方法以后,再集中进行学习。
【单元教学目标】
字词句:认识30个生字,读准6个多音字,会写43个字和57个词语。利用已有的识字经验,通过查字典、结合上下文等方式学习生字、新词。
阅读:1.学习“集中注意力”“不要回读”“连词成句地读”“抓住关键词句”“带着问题读”等提高阅读速度的方法和习惯,用较快的速度默读课文。
2.能通过印象深刻的画面或具体的事例感受人物的特点和品质。
书面表达:1.能抓住人物的主要特点,用一两件具体事例描写自己的老师。
2.能评价、修改同学和自己的习作。
5.搭石
【课前解析】
《搭石》是一篇意境优美、生活气息浓郁的散文。作者借助对乡亲们“摆搭石、走搭石”等几个生活画面的细致描写,赞美了乡亲们无私奉献的美好品质和家乡的淳朴民风。
本课重在学习提高阅读速度的方法和基本阅读习惯。教学中通过记录阅读时间、检测阅读效果、交流阅读体会等方式引导学生在阅读时集中注意力,遇到不影响内容理解的词语,不要停留太久,不要回读。
【教学目标】
1.认识“汛、挽”等6个生字,读准多音字“间”,会写“汛、访”等10个字,会写“汛期、山洪”等16个词语。
2.用较快的速度默读课文,能集中注意力,不要回读,了解课文的主要内容。
3.品读作者细致描写的典型事例,抓住关键词句,感受乡亲们默默无闻、无私奉献的精神。
【教学重难点】
1.用较快的速度默读课文,能集中注意力,不要回读,了解课文的主要内容。
2.品读作者细致描写的典型事例,抓住关键词句,感受乡亲们默默无闻、无私奉献的精神。
【教学准备】
多媒体课件、钟表
【课时安排】
2课时
第一课时
【课时目标】
1.认识“汛、挽”等6个生字,读准多音字“间”,会写“汛、访”等10个字,会写“汛期、山洪”等16个词语。
2.用较快的速度默读课文,能集中注意力,不要回读,了解课文的主要内容。
【教学过程】
一、整体感知,导入新课
1.启发思考:同学们,这节课我们一起学习第二单元,请大家打开语文书,我们先整体了解一下这个单元的学习内容。阅读了单元的封面页,你知道了什么?
预设:我看到了“阅读要有一定的速度”这句话,作为五年级的学生,阅读量越来越大,这正是我们应该掌握的本领。
教师点拨:在单元封面页的右下方还有两行文字,它们为我们指明了本单元的学习方向。从阅读的角度看,本单元指导我们学习提高阅读速度的方法;从习作的角度看,本单元引导我们结合具体事例写出人物的特点。
2.教师启发思考:提到阅读速度,你有什么疑问吗?
预设1:阅读的速度是不是越快越好呢?
预设2:是不是在这个单元学习了提高阅读速度的方法,就能立刻一目十行了?
教师组织交流:对于这些同学提出的疑问,你有什么想法呢?
预设1:我觉得提高阅读速度不等同于快速阅读,我们不能一味图快,而忽略了对文本的理解。
预设2:我觉得我们学会了提高阅读速度的方法还远远不够,我们还要不断运用这些方法。
教师点拨:是啊,这个单元为我们提高阅读速度提供了有效的方法指导,我们还要在实践中逐步提高阅读能力。
3.教师启发思考:下面请大家快速阅读本单元四篇课文的引导语、语文园地、习作,你发现了什么?
全班交流:
预设1:我发现这些引导语都教给了我们提高阅读速度的方法。
预设2:我发现《语文园地》中的“交流平台”总结了提高阅读速度的经验。
预设3:“词句段运用”分两部分,一部分教给我们用简要的语言概括一句话或几句话的意思。一部分引导我们用具体情景表现成语的意思。
预设4:我发现“日积月累”部分出示了四句名言,这些名言都和珍惜时间有关。
预设5:我发现这次的习作是《“漫画”老师》,我对这次习作特别期待。
4.教师揭示课题:看来大家都是学习的有心人。有了对本单元的整体认知,咱们就一起步入本单元的第一篇课文《搭石》。
教师板书课题(5.搭石)
(设计意图:在学习本单元之前,引导学生了解单元语文要素和单元训练点,做到心中有数,便于接下来的学习。)
记录阅读时间,交流提高阅读速度的方法
1.教师引导:请大家先读读题目下的方法提示。
教师继续引导:接下来我们先计时读课文,把你的阅读时间记录下来,并想一想自己了解了哪些内容?
组织交流:咱们来交流一下阅读感受吧。
预设1:我发现这篇课文是围绕搭石在写人们的生活,人们将搭石摆放在小溪里,方便人们通行,在走搭石的过程中人们相互谦让相互帮助。
预设2:我发现作者赞美的是乡亲们的美好品德。
2.教师引导:初读课文就对文章的内容和情感有了一定的把握,真棒!老师刚才观察,有的同学初读课文用时1分30秒,有的同学用时在2分钟左右,还有的同学用时超过了2分钟。针对这一现象,咱们先看一看书中的学习伙伴是怎么说的吧。谁来读一读?
教师引导:同学们,学习伙伴结合具体的例子谈了感受,你们也来谈谈吧。
全班交流:
预设1:我读这篇课文用时超过两分钟,通过回忆过程,我明白了自己在读题目的时候停了好半天,因为我在不断地想“搭石?什么是搭石?石头要怎么搭起来?”后来往下看,发现文章第一自然段就解释清楚了。
预设2:我也是因为停顿影响了阅读速度。我用时将近两分钟,我记得自己在“汛期”和“人影绰绰”这两处停留的时间比较久。
预设3:我也是不太懂“汛期”和“人影绰绰”这两个词,不过它们不影响我对文章内容的理解,我就继续往下读了。
预设4:我读得比较慢,我的问题是回读,总是忍不住重新阅读前面的内容。以后我也要像其他同学一样,遇到不影响理解文章内容的词语,先跳过,继续往下读。
预设5:我分析自己读得慢的原因是分心了,在阅读的时候我被外面的雨声吸引了,当看完窗外再读书时,又得重新读前面的语句,以后我一定要克服这些干扰,做到集中注意力读书。
教师小结:同学们的交流真充分!下面我们来梳理一下同学们交流中的要点。第一,遇到不理解的词语,如果它不影响我们理解文章的大致内容,可以跳过它,继续往下读,不要停顿。教师随机板书(不停顿)第二,在阅读中我们要集中注意力,不要因为分心而导致回读。教师随机板书(集中注意力 不回读)如果是因为不认识或难理解的词语而导致回读,我们就要分析一下了。如果这个词句不影响我们理解文章的大致内容,我们可以跳过它,继续往下读;如果这个词句对我们理解文章的内容产生了影响,我们可以先画一个符号标记上,等到精读的时候再来解决它。
3.教师引导:同学们,提高阅读的速度和提高阅读的理解力是同等重要的,我们接着用不停顿、不回读、集中注意力的方法再读课文。
启发思考:请同学们看一看这些说法和文章中的内容是否相符?
启发思考:同学们,通过测试,你觉得你的阅读效果如何呢?
全班交流:
预设1:我的阅读速度很快,但是理解的不太准确。我发现阅读不能一味求快,一旦过分追求速度,就会错过很多关键信息。
预设2:我阅读速度快,理解得也准确。我感觉注意力集中可以使我们读得快并且理解准确。
教师小结:同学们的交流都能结合自身来谈感受,真不错!希望大家在今后的阅读中也能做到集中注意力、不停顿、不回读。
(设计意图:学生初次接触提高阅读速度的概念,教师要给学生方法引领。因此,教学中按照记录阅读时间、检测阅读效果、交流提高阅读速度的方法等环节进行教学。)
学习生字新词
1.教师引导:接下来我们进入本课的字词学习。请同学们先来读读词语表中的生词。
请同学们再来看看这些词,谁来读一读?
教师继续引导:读得真好!特别是包含多音字“间”的这个词读得非常棒。现在这个词进入了句子中,你能把这个句子读准确吗?
教师指导:在不同的语境中,多音字的读音是不同的。咱们不妨借助工具书来想一想吧。请同学们看一看《现代汉语词典》中对这个字不同读音的释义,并结合释义读一读下面的句子,说说句中的多音字为什么读这个读音?
预设1:“午间”的“间”指的是一定的时间里,“衣帽间”的“间”指的是一间屋子,所以它们都读jiān。
预设2:“黑白相间”的“间”指的是隔开,不连接,所以读jiàn。
2.组织交流:学习了生词,我们再来看看要求会写的生字,你认为哪些字在写的时候需要提醒大家注意呢?
预设1:“访”字的笔顺要注意,第五笔是“横折钩”,第六笔是“撇”。
预设2:我想提醒大家注意的是“懒”字。“束”的最后一笔因为要避让右边的部分,所以“捺”变为“点”。
教师提出要求:你们都抓住了字的笔顺和容易写错的地方,可真会学习啊!现在请同学们把咱们强调的字在语文田字格本上正确、美观地写一遍,再挑出你认为最难写的字练一练吧。
(设计意图:鼓励学生用多种方法理解词语,体现学生学习的主体性、主动性和自觉性,可以提高学生的自学能力和主动理解词语的兴趣,为养成良好的学习习惯打下基础。)
四、课后作业
结束语:同学们,这节课我们用较快的速度读了《搭石》这篇课文,并学习了集中注意力、不停顿、不回读的方法,希望你能运用这样的方法继续读课文,并思考:课文给你留下印象最深的画面是什么?从哪些语句中可以体会到乡亲们美好的情感?为下节课的学习做准备。
五、板书设计
搭石
不停顿
不回读
集中注意力
第二课时
【课时目标】
品读作者细致描写的典型事例,抓住关键词句,感受乡亲们默默无闻、无私奉献的精神。
【教学过程】
一、复习故知,导入新课
教师引导:同学们,上节课我们学习了提高阅读速度的方法,我们知道了阅读时要集中注意力,遇到不懂的词语不要停下来,不要回读。这节课我们继续走进搭石,感受美好。
(设计意图:既是为了与上节课做好衔接,又激发情感,为学习新课做好准备。)
二、借助朗读想象画面,理解课文主旨
1.想象画面,体会情感
启发思考:《搭石》这篇文章描绘了好几幅感人的画面,给你留下印象最深的画面是什么呢?从哪些语句中可以体会到乡亲们美好的情感?请同学们默读课文,边读边圈画关键语句,并在旁边写下自己的感受。
全班交流:
第一种情况:学生按照文章顺序汇报
预设1:文章第一自然段中介绍了搭石,我抓住“进入秋天,天气变凉”“平整方正”“二尺左右的间隔”“横着摆上一排”这些关键语句联想到秋凉时节,脚泡在冰冷的河水里,容易着凉生病,选择平整方正的石头,人们走在上面才会稳稳当当的。我眼前浮现出人们走在搭石上的情景。
预设2:我读到“二尺左右的间隔”“横着摆上一排”时,试着走了走,发现正好符合一般人的步子大小。我体会到摆搭石的人是从走搭石的人的需要考虑的。我感受到乡亲们之间是相互关爱的。
教师小结:是啊!简短的文字处处透着关爱他人之情,让人读来倍感温暖。
预设3:我从第二自然段“早早”这个词体会到摆搭石的人们生怕行人再脱鞋挽裤,所以早早地将搭石摆好,行人就不用趟水过河了,他们都在为别人考虑。
预设4:我从“如果别处都有搭石,只有这一处没有,人们会责备这里的人懒惰”感受到摆搭石的人已经将摆好搭石当成了理所应当的责任。这让我体会到乡亲们一心为他人着想。请大家听我读一读这段话。
预设5:上了年岁的人摆搭石的事给我留下了深刻的印象。我的眼前仿佛出现了老人俯身摆放搭石,反复确认搭石是否稳定的形象。老人把自己的事先放在一边,摆好后还反复确认,心里想的都是他人。本来上了年岁的人应该受人照顾,可他还想着行人。足以看出他为别人着想的品质。大家听我读一读吧。
教师肯定:是啊,关爱他人,为他人着想已经成为家乡人深入骨髓的精神品质。这几位同学的发言,结合具体语句先谈了自己的感受,接着又进行了朗读展示。相信你也可以做到先谈感受再朗读,充分展示自己对文章的理解。
启发思考:接下来我们运用换位思考的形式走入摆搭石老人的内心世界。请同学们先把自己想象成文中摆搭石的老人,然后根据提示语补充老人的心里话。老师提示大家,在补充老人的心里话时我们可以结合文中的语句来思考。
预设6:见到此处没有搭石时老人想:河水这么冰凉,没有搭石可不行啊。我得把搭石摆好,什么都没有这事重要。
预设7:挑选河岸边的石头时老人想:得找平整方正的石头,这样行人走得才稳当,我得精心挑选才行。
预设8:摆放一排搭石的时候老人想:间隔二尺左右摆放一块,正好适合人的步幅。
预设9:摆好后踏几个来回时老人想:我得好好试一试,如果哪块搭石松动或不平稳,我得赶紧换石头重新摆好。
教师引导:这几位同学走入了老人的内心世界,更把我们带入到作者家乡的这道风景中。这是一道怎样的风景呢?
预设10:这是一道一心为他人着想的风景。
指导朗读:是啊,在这风景中,村民们用默默的举动、无私的奉献,为彼此带去了美好的情感。让我们带着感受再来读读这段话吧。
启发思考:如果让你为这幅画面命名,你会起什么名字呢?
预设11:心有他人摆搭石
教师肯定:准确,简练。
教师随机板书(心有他人摆搭石)
预设12:我对课文第三自然段行人们协调有序地通过搭石印象深刻。读这段文字时,我联想到美妙的音符,他们和谐地走搭石的声音就像轻快优美的曲子。我想把我的理解读给大家听。
教师引导:同学们,你愿意为这位同学的朗读进行点评吗?
预设13:我听出了赞美的味道。这位同学的朗读突出了协调有序。
预设14:“嗒嗒的声音”,这位同学将象声词读出了欢快的节奏。
指导朗读:这美好的画面不禁让人从内心发出赞叹,协调有序、团结友爱,这些品质勾勒出一幅充满艺术魅力的画面。咱们一起来读读这段话吧,相信你也能读出节奏美、画面美。
启发思考:如果让你为这幅画面命名,你会起什么名字呢?
预设15:协调有序走搭石
教师随机板书(协调有序走搭石)
预设16:我从“如果有两个人面对面同时走到溪边,总会在第一块搭石前止步,招手示意,让对方先走。”中的“总是”感受到谦让已经是家乡人的一种习惯,一种自然而然的行为。
预设17:“招手示意”的动作是把对方排在了自己的前面,希望别人先过。
预设18:等都过了河还要拉家常,这是多么亲密的关系呀!
教师引导:是啊,礼让的温暖,真让人感动。哪位同学想试着表演一下这个场面?
学生表演
教师指导:这段表演一下子把我们带入到真实的情境中,让我们体会到礼让中的那份情谊。同学们,你发现了吗?在阅读的过程中,把自己想象成文中人,想他们的语言和动作,想他们的神态和心理,就能帮助我们更深入地体会文中的情感。
启发思考:如果让你为这幅画面命名,你会起什么名字呢?
预设19:互相礼让走搭石
教师随机板书(互相礼让走搭石)
预设20:我从“如果遇到老人来走搭石,年轻人总要俯身背老人走过去。”中“总要”“理所当然”体会到在这里尊老敬老已经成为一种习惯。
教师肯定:正是这习惯成自然的细节透出的美好境界深深地打动着我们每个人。
启发思考:如果让你为这幅画面命名,你又会起什么名字呢?
预设21:尊老敬老走搭石
教师随机板书(尊老敬老走搭石)
第二种情况:学生不按照文章顺序汇报
全班交流,教师随机点拨。
2.借助插图升华情感
教师引导:这美好的画面一幅接着一幅,连接在一起就形成了美丽的画卷。而这美丽的画卷中一定少不了一条条由搭石形成的路。同学们,请你轻轻地把课本展平,你发现了什么?
预设1:我发现教材上的插图就是搭石。
启发思考:此时,你仿佛看到了什么?
预设2:我仿佛看到摆搭石的老人和礼让过搭石的行人。
预设3:我看到背老人过搭石的年轻人。
预设4:我仿佛看到帮助别人分担重物过搭石的叔叔。
教师点拨:你们看,其实插图也会说话,这幅画面中一个人物也没有,但是我们的眼前却分明出现了拥有美好情感的人。让我们带着对画面的想象,对情感的体会,再来读读这段话吧。
3.理解主旨
教师引导:画面里景美人更美,正如最后一段话中写的“一排排搭石,任人走,任人踏,它们联结着故乡的小路,也联结着乡亲们美好的情感。”学到这里,你对这段文字又有哪些新的理解呢?
预设:这段话是文章的中心句,是在借搭石赞扬乡亲们一心为他人着想、相互礼让、尊老敬老的美好品质。
教师小结:是啊,这正体现了乡亲们默默无闻、无私奉献的美好品质。
教师随机板书(默默无闻 无私奉献)
指导朗读:让我们再来读读这段话,体会乡亲们的美好情感吧。
(设计意图:语文课堂上的语文味要通过朗读、品悟语言文字表现出来,语言不是无情物,通过品悟语言文字能够让学生更好地理解文本,升华情感;通过想象,将静态的文字,转化为动态的场景,更能激发学生的学习兴趣。)
三、联系生活,拓展延伸
教师引导:同学们,作者家乡美好的画面一幅连着一幅,在生活中你是否也见到过这样的画面呢?
预设:我们小区有个叔叔特别热心,一到下雪天他就早早出门清扫小区的积雪。
教师小结:生活中这样美好的画面有很多很多,人们用互助、友善、默默奉献描绘着一幅又一幅感人的画面。相信通过本课的学习,你也愿意走进这画面中,成为其中的一员。
四、布置作业
结束语:一排搭石,就是一曲善良的歌,曲调优美;一排搭石,就是一段协调的舞,姿态婀娜;一排搭石,就是一首谦让的诗,娓娓动听;一排搭石,就是一幅尊老的画,赏心悦目。希望同学们课下结合生活中的所见、所闻、所感继续品味搭石的深意。
五、板书设计
5.搭石
默默无闻
无私奉献
心有他人摆搭石
协调有序走搭石
互相礼让走搭石
尊老敬老走搭石
【课后反思】
《搭石》作为统编版教材五年级上册第二单元的第一课,是落实“学习提高阅读速度的方法”和“结合具体事例写出人物的特点”这两个语文要素的基础。在本课的教学中,本着落实本单元语文要素的精神,主要做到:训练学生用较快的速度默读课文,能集中注意力,不回读;品读作者细致描写的典型事例,抓住关键词句,感受乡亲们默默无闻、无私奉献的精神。
反思整个教学过程,成功之处在于:
1.让学生在朗读中感受。
本节课在学生理解的基础上,让学生多角度地读,感受当时一行人走搭石的动作之美、声音之美、人影映入小溪中的倒影之美,构成了一幅有声有色的美丽画卷。
2.让学生在阅读中感悟。
如在第2—4自然段的学习中,让学生在阅读后体会、交流。学生通过老人摆搭石时的动作,想象这些词语传递的生活画面及人的心理活动,感悟老人那为他人着想的心灵之美。在第4自然段中,通过阅读两个表示假设关系的句子,让学生感悟到了乡村人与人之间的互相谦让、互敬互助、尊老敬老的心灵之美,这些都是透过外在的描写感悟文中所蕴含的人性美。学习提高阅读速度的方法
板块
教学关注点
关注提高阅读速度的方法
搭石
引导学生养成集中注意力的阅读习惯,学习不回读的阅读方法。
将相和
学习扩大视域的方法,引导学生尽可能连词成句地读文章。
什么比猎豹的速度更快
引导学生结合文章段落特点,抓住关键语句迅速把握课文内容。
冀中的地道战
引导学生带着问题读,并能综合运用学过的方法,提高阅读速度。
语文园地
1.总结归纳提高阅读速度的方法。
2.能用简要的语句概括几句话或者一段话的意思。
3.能用具体情景表现成语的意思。
4.背诵关于惜时的名句。
结合具体事例写出人物的特点
要点
教学关注点
明确概念
能抓住人物的特点,用一两件具体事例描写自己的老师。
了解方法
1.漫画引入,明确习作内容。
2.启发联想,确定写作对象。
3.选择具体事例,突出人物特点。
4.作后分享,师生评价。
注意事项
要把老师写得“可爱又有趣”,避免“丑化”老师。
人教部编版五年级上册搭石教学设计: 这是一份人教部编版五年级上册搭石教学设计,共5页。教案主要包含了导入,生字学习,作者简介,课文详细讲解,总结等内容,欢迎下载使用。
小学搭石教学设计及反思: 这是一份小学搭石教学设计及反思,共10页。教案主要包含了读题目,导入新课,初读课文,学习字词,精读课文,解决问题,布置作业,总结写作方法,课外延伸,布置作业等内容,欢迎下载使用。
小学语文人教部编版五年级上册5 搭石教学设计及反思: 这是一份小学语文人教部编版五年级上册5 搭石教学设计及反思,共5页。教案主要包含了教学目标,教学重难点,教学准备,教学方法,教学过程等内容,欢迎下载使用。

