初中科学浙教版七年级下册第2节 声音的发生和传播复习练习题
展开2.2 声音的产生和传播
◆1.声音的产生
(1)声音是由物体的振动产生的;振动停止,发声也停止。(2)声源:正在发声的物体叫做声源。
◆2.声音的传播
(1)声音的传播条件:介质。声音可以在固体、液体和气体中传播。声音不能在真空中传播。
(2)声音传播的形式:声波。
(3)传播速度:声音的传播速度与温度、传播介质有关。一般来说,温度越高,声音的传播速度越快;声音在固体中传播最快,在液体中次之,在气体中最慢。在空气(15℃)中,传播速度为340米/秒。
(4)传播实质:把声源的振动传播出去。遇到障碍物,声波会发生反射,形成回声。
Δ基础题系列
1.(2019安徽宣城校级期中)关于声现象,下列说法中正确的是( )
A.声音可以在固体中传播 B.声音传播的速度与温度无关
C.声音在真空中传播的速度最快 D.只要物体振动,我们就一定能听到声音
【答案】A
【解析】固体、液体和气体都能传声;温度影响声音在介质中的传播速度,温度越高,声速越快;真空中不能传声;振动物体所发出的声音还需要通过介质才能进入人的耳朵,使人听到声音。
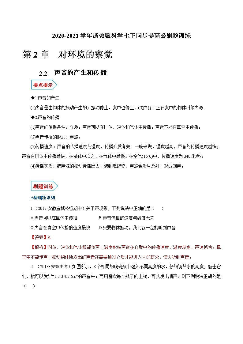
2. (2018•安徽中考)如图所示,8个相同的玻璃瓶中灌入不同高度的水,仔细调节水的高度,敲击它们,就可以发出“”的声音来;而用嘴吹每个瓶子的上端,可以发出哨声。则下列说法正确的是( )
A.敲击瓶子时,声音只是由瓶本身的振动产生的
B.敲击瓶子时,声音只是由瓶中水柱的振动产生的
C.用嘴吹气时,哨声是由瓶中空气柱振动产生的
D.用嘴吹气时,哨声是由瓶中水柱的振动产生的
【答案】C
【解析】AB、敲击瓶子时由于瓶子与水柱的振动而发出声音,水柱越高,越难振动,故AB错误;CD、往瓶中吹气也会听到声音,这是空气振动产生的,空气柱越短,音调越高,故C正确,D错误。故选:C。
3. (佛山中考)用大头针在两个塑料杯底部扎了个小洞,把细线插进杯中打结制成一个土电话(如图所示),对其通话过程合理的说法是( )
A.声音只在固体中传播 B.声音只在空气中传播
C.声音既在空气中传播,也在固体中传播 D.通话过程主要说明声音可以反射
【答案】C
【解析】用细线和塑料杯制成的土电话,主要依靠固体(细线)传声,并且固体传声效果比空气好。
4.天坛公园内的回音壁是我国建筑史上的一大奇迹。在回音壁从发声到听到回声的过程中,应用的科学原理是( )
A.声音的反射 B.声音能在空气中传播 C.声音能在墙壁内传播 D.A和B都对
【答案】D
【解析】由于回音壁的墙体特殊构造,易于声音的反射;墙壁反射的声波和原声重叠时,会增强原声;因此即使某人在A点小声说话,原声(通过空气传播)和墙壁反射的声波(经墙面一次或多次反射)传递到离A点较远的B处时,那里的人也可以清晰的听到。
5.如图甲、乙所示是同学们在探究声音的产生和声音的传播小实验,下列对现象的分析中你认为正确的是( )
A.如图乙所示,说明声音不是由物体的振动产生的
B.如图乙所示,鱼儿能听见拍手声,说明人的手和水可以传播声音
C.如图甲所示,敲响的音叉接触水面能溅起水花,说明声音是由于水振动产生的
D.如图甲所示,敲响的音叉接触水面能溅起水花,说明声音是由于物体的振动产生的
【答案】D
【解析】如图乙所示,拍手声是手的振动产生,鱼儿能听见拍手声,是因为空气和水可以传播声音,故A、B都说法不正确;如图甲所示,敲响的音叉接触水面能溅起水花,是由于发声的音叉接触水面,使水花四溅,说明物体发声时振动。故C说法错误,D说法正确。故选:D。
6.下列实验中说明声音的传播需要介质的是( )
【答案】C
【解析】
7.(2019•翠屏区模拟)下列的实验和实例中,能说明声音的产生或传播条件的一组是( )
①在鼓面上放些碎纸屑,敲鼓时可观察到纸屑在不停地跳动;
②放在真空罩里的手机来电时,只见指示灯闪烁,听不见铃声;
③拿一张硬纸片,让它在木梳齿上划过,一次快些,一次慢些,比较两次的不同;
④锣发声时用手按住锣,锣声就消失了。
A.①②③ B.②③④ C.①③④ D.①②④
【答案】D
【解析】①在鼓面上放些碎纸屑,敲鼓时可观察到纸屑在不停地跳动;说明声音是由于物体的振动产生的;②放在真空罩里的手机当来电时,只见指示灯闪烁,听不见铃声;说明声音的传播需要条件;③拿一张硬纸片,让它在木梳齿上划过,一次快些,一次慢些,比较两次的不同;说明音调的高低与物体的振动频率有关;④锣发声时用手按住锣,锣声就消失了,说明振动停止,声音消失。
8. (2018襄城县期中)如图所示,在鼓面上放一些碎纸屑,击鼓时,会看到碎纸屑在鼓面上不断地跳动。在此实验中,碎纸屑的作用是( )
A.使鼓面的振动尽快停下来 B.把鼓面的微小振动放大,便于观察
C.使鼓的振动时间延长 D.使声波多次反射形成回声
【答案】B
【解析】正在发声的鼓一定在振动,但人眼不易直接观察到,采用转换法,把碎纸屑放在鼓面上,这样鼓面的振动就会引起碎纸屑的跳动,便于观察。
9.侦察兵为及早发现敌军骑兵的活动,常把耳朵贴在地面上听,就能判断附近是否有敌人的骑兵。下列解释错误的是( )
A.马蹄踏在地上,使土地振动发出声音 B.声音可以由土地传播
C.土地传播声音的速度比空气快 D.马蹄声不能由空气传到人耳
【答案】D
【解析】A、马蹄贴在地上,使土地振动发出声音,说法正确,不符合题意;B、因为声音在固体中传播的速度大于在空气中的传播速度,所以土地传播声音的速度比空气大,说法正确,不符合题意;C、声音可以在固体中传播,所以声音可以由土地传播,说法正确,不符合题意;D、马蹄声可以由空气传入人耳,说法错误,符合题意。
10. (2017•济宁中考)同学们对“声音的产生和传播”有下面两种看法,请根据你的知识,对每种看法做出评论。
(1)“声音是由于物体的运动产生的”,评论: 。
(2)“声音的传播速度是340m/s”,评论: 。
【答案】(1)错误,声音是由物体振动产生的 (2)错误,声音在空气中传播速度约为340m/s
【解析】(1)声音是由于物体的振动产生的,一切正在发声的物体都在振动,振动停止,发声也停止,故此种说法错误;(2)声音在空气中的传播速度约为340m/s,声音在不同的介质中的传播速度是不相同的,故此种说法错误;
11.运用用声呐系统可以探测海洋深度。在与海平面垂的方向上,声呐向海底发射超声波。如果经4s接收到来自海底的回波信号,则该处的海深为 m(海水中声速是1500m/s)。但是,超声波声呐却不能用于太空测距(比如测地球与月球的距离),这是因为 。
【答案】3000 真空不能传声
【解析】声音传播的距离=声音传播的速度×时间,即s==ut=1500m/s×4s=6000m,这个距离是海平面到海底距离的2倍,因此海深为h=S/2=3000m。超声波属于声波,它的传播也需要介质,因而不能用于太空测距,因为真空不能传声。
12.“掩耳盗铃”是大家非常熟悉的故事,从物理学角度分析盗贼所犯的错误是:既没有阻止声音的 ,又没有阻止声音的 ,只是阻止声音进入自己的耳朵。
【答案】产生 传播
【解析】偷盗铃时造成铃振动,故没有避免声音的产生;铃声通过空气向周围传播,掩住自己的耳朵只能阻止声音进入自己的耳朵。
Δ强化题系列
13.一般来说,影院、剧院的四周墙壁都做得凹凸不平,像蜂窝似的,这是为了( )
A.减弱声波的反射 B.增强声波的反射 C.仅仅为了装饰 D.以上都不对
【答案】A
【解析】如果墙壁是平面,那所反射的声波方向性是一致的,这样就会造成影院内有的位置声音清晰宏大,而有的位置声音低沉。为避免这种现象发生,需要把墙壁做得凹凸不平,这时的声音是平行入射 漫反射,影院内各位置的声音就基本相同了。
14. (2018•衡阳中考)下列关于声音的说法中不正确的是( )
A.一切发声的物体都在振动
B.振动的空气柱一定在发声
C.在10m2的小房间里说话听不到回声,是因为“空间小,没有产生回声”
D.在同一宇宙飞船的太空舱内,两名宇航员可以直接对话
【答案】C
【解析】A、声音是物体的振动产生的,一切声音都是由振动产生的,故A正确;B、声音是物体的振动产生的,所以振动的空气柱一定在发声,故B正确;C、在小房间里说话听不到回声,是因为房间太小,回声和原声混在一起,不容易区分,故C错误;D、宇宙飞船的太空舱内充满空气,所以在同一宇宙飞船的太空舱内,两名宇航员可以直接对话,故D正确。
15.(2016盐城一模)暖水瓶中的瓶胆夹壁是真空,小明想利用它来探究真空能否传播声音。他把音乐贺卡里的电子发声器放入瓶中,根据听到的声音进行判断。下列他设计的几组比较因素中最合理的是( )
A.塞上瓶塞和不塞瓶塞进行比较
B.把瓶胆放在近处和远处进行比较
C.用一个完好的和一个已经漏气的瓶胆进行比较
D.将音量大小不同的芯片先后放入瓶胆中进行比较
【答案】C
【解析】声音不能在真空中传播。本题以真空能否传播声音为背景,要考查的不是这个实验的结论,而是进行科学探究的方法。要探究真空能否传播声音,就需要对实验中的“真空”和“非真空”环境进行对比研究。完好的暖水瓶的瓶胆夹壁中是真空,而已经漏气的瓶胆夹壁中进入了空气,不再是真空。
16.“如果声音在空气中的传播的速度变为1m/s,则我们周围的世界会有什么变化?”关于这一问题的讨论,一位学生提出了下列四个有关的场景,其中不正确的是( )
A.教室内学生能更清楚地听到教师的讲课声
B.汽车的喇叭不能再起到原来的作用
C.铜管乐队在会场内的演奏效果将变差
D.我们听到高空中传来的客机声时,却不能看到该飞机
【答案】A
【解析】声音在空气中的传播的速度变为1米/秒,是正常时的1/340 。A、假设学生离教室6m远,教师发出声音后,经过6s学生才能听到,不会更清楚,故B错误;B、汽车的喇叭声传播的太慢,人听到声音时,汽车早已经到了,不能再起到原来的作用,故C正确;C、乐队在会场内的演奏将变得很混乱,所以效果会变差,故A正确;D、客机在万米高空飞行时发出的声音传来,飞机早看不到了,故D正确。
17.(武汉洪山区期末)如图所示是小明探究“看”到自己的声音的实验。把两个纸杯底部用细棉线连接起来,固定其中一个纸杯,在纸杯口上蒙上胶膜,膜上粘一片小平面镜,拉紧棉线,将激光笔发出的光照射在平面镜上,小明对另一纸杯说话(不接触纸杯),会看到墙上反射的光点在晃动。则下列说法正确的是( )
A.小明发出的声音是由声带振动产生的 B.该实验说明声音不能传递能量
C.两个纸杯间声音的传播主要是通过空气实现的 D.在月球上做该实验也能看到光点的晃动
【答案】A
【解析】A、声音由物体的振动产生;小明发出的声音是由声带振动产生的;故A正确;B、看到墙上反射的光点在晃动,说明声音的振动引起纸杯振动,即声音能够传递能量;故B错误;C、两个纸杯间声音的传播主要是通过固体棉线传播的;故C错误;D、在月球上是真空,真空不能传声;故做该实验不能成功,不能看到光点的晃动;故D正确;
18.(杭州江干区校级测试)为了保证城市正常供水、减少水资源浪费,素有“城市血管医生”的听漏工常常在凌晨一点左右,大街上车辆稀少时,利用听音棒检查地下水管是否漏水,选择在凌晨且车辆稀少时段检查是为了 。利用听音棒可以使听到的声音更 (填“高”或“大”)些。
【答案】避免其他声音的干扰 大
【解析】由于地下水管漏水时发出的声音的响度较小,在凌晨且车辆稀少时段检查,可以避免其他声音的干扰;听音棒是固体,固体的传声效果好,能增大声音的响度,使声音听起来更大。
19.如图甲所示,用竖直悬挂的泡沫塑料球接触发声的音叉时,泡沫塑料球被弹起,这个现象说明 ;如图乙所示,敲击右边的音叉,左边完全相同的音叉把泡沫塑料球弹起,这个现象说明 。
【答案】发声体在振动(或音叉在振动或发声的音叉在振动) 空气能传播声音(或气体能传播声音)
【解析】
20. (河北期中)铁桥长153m,在它的一端用锤敲一下,另一端将耳朵贴在桥上的人听到两次敲击声,两次声音的时间间隔是0.42s,求声音在铁中的传播速度(空气中声速为340m/s( )
【答案】 =5.1×103m/s。
【解析】已知桥长和声音在空气中传播的速度,还知两次时间间隔,因为桥长相等,声音在铁中的传播速度根据桥长与速度的比值之差计算。
21.(2018•山西)小亮同学利用课余时间,创作了一部科幻小小说—-《太空漫游记》。小说中小明和小亮驾驶“女娲号”飞船漫游在太空,突然听到空中传来“隆隆”的雷声,之后又看见闪电四射。哇!太空真美啊!请你从物理学的角度,指出这段文字中的一处科学性错误及判断依据。错误之处: ;判断依据: (开放性试题,答案合理即可( )
【答案】听到空中传来的雷声 真空不能传声
【解析】声音的传播需要介质,真空不能传声,故小明和小亮驾驶“女娲号”飞船漫游在太空,因为太空是真空,故不能听到空中传来“隆隆”的雷声。
22.(2019兴化市月考)下表是某些介质的声速v1:
(1)分析表格的信息,推断声速大小可能跟哪些因素有关?依据是什么? 。(只需写出两种)
(2)设海水温度为25℃;在海面用超声测位仪向海底垂直发射声波,经过2s后收到回波,根据公式,计算出海水深度为 。
(3)真空中声速是 。
【答案】(1)声速大小可能和温度有关,声音在5℃、15℃、20℃的水中的速度不同;声速大小可能和介质有关,声音在水、海水、冰、铁等不同介质中速度不同 (2)1531m (3)0
【解析】(1)观察表中数据,可以发现:①声音在水、海水、冰、铁等不同介质中传播速度大小不同,说明声速大小和介质种类有关;②声音在 5℃、15℃、20℃的水中传播速度大小不同,说明声速大小和温度有关。
(2)声音在温度为 25℃的海水中的速度v=1531m/s,声音从海面到海底时间t=×2s=1s,海水深度为h=s=vt=1531m/s×1s=1531m;
(3)声音不能在真空中传播,真空中声音传播速度为0。
23.(滨湖区一模)教室的窗玻璃是双层的,课间,同学在窗外敲玻璃时,小明感觉双层玻璃与单层玻璃的振动情况不一样。于是他想探究“受到敲击时,双层玻璃和单层玻璃的振动强弱情况”。为此,小明进行了以下实验:
①将单层玻璃板固定在有一定倾角的斜面上,把玻璃球靠在玻璃板的右侧,把橡胶球悬挂在支架上靠在玻璃板的左侧(如图所示( )
②随意拉开橡胶球,放手后让其敲击玻璃板,玻璃球被弹开,记下玻璃球被弹出的距离。共做10次。
③换成双层玻璃板重复上述实验。
(1)实验后,发现玻璃球被弹开距离的数据比较杂乱,这与实验中的哪一项操作不当有关?
。
小明改进后,重做了实验,获得了如下数据:
(2)受到橡胶球的敲击时,玻璃板振动的强弱是通过 来反映的。
(3)根据上表中的实验数据分析,可以得出的结论是 。
【答案】(1)随意拉开橡胶球 (2)玻璃球被弹开的距离 (3)在受到相同的敲击时,双层玻璃的振动比单层要弱
【解析】(1)随意拉开橡胶球,放手后让其敲击玻璃板,是造成玻璃球被弹开距离的数据比较杂乱的主要原因;(2)当玻璃板受到橡胶球的敲击时,玻璃板振动的强弱是通过玻璃球被弹开的距离来反映的,这是转换的研究方法;(3)同样的撞击下,单层玻璃后的玻璃球比双层玻璃后的玻璃球运动的距离远;所以结论是:受敲击时,单层玻璃比双层玻璃的振动强。
每日必刷题 33—浙教版中考科学考前复习: 这是一份每日必刷题 33—浙教版中考科学考前复习,共13页。试卷主要包含了保持心情愉快是心理健康的核心,关于平衡力,下列说法中正确的是,下列叙述正确的是,在图所示的各电路图中,Ll,下列属于硫酸的用途的是等内容,欢迎下载使用。
每日必刷题 39—浙教版中考科学考前复习: 这是一份每日必刷题 39—浙教版中考科学考前复习,共14页。
每日必刷题 44—浙教版中考科学考前复习: 这是一份每日必刷题 44—浙教版中考科学考前复习,共12页。试卷主要包含了下列实验操作错误的是,下列变化中属于分解反应的是等内容,欢迎下载使用。

