高中生物人教版 (新课标)必修3《稳态与环境》第3节 其他植物激素学案设计
展开【例1】关于植物激素作用的叙述,正确的是( )
A.生长素可用于果实催熟 B.脱落酸能够促进种子萌发
C.赤霉素能够促进茎的伸长 D.乙烯可用于诱导产生无籽果实
【解析】植物的生长发育受到植物激素的调节。生长素具有促进植物生长、促进扦插枝条生根、促进果实发育等作用,可以诱导产生无子果实。果实催熟是乙烯的作用,而非生长素的作用。脱落酸的作用是抑制细胞分裂,促进叶和果实的衰老和脱落。在题目给出的选项中,只有C选项正确。
【答案】C 。
【例2】在早春低温时为了让水稻种子早发芽,稻农常将种子置于流动的河流或溪水中浸泡一段时间。这种做法与下列哪种激素变化的相关性最大?
A.脱落酸 B.细胞分裂素 C.赤霉素 D.生长素
【解析】激素相互促进作用促进植物生长:生长素、细胞分裂素。延缓叶片衰老:生长素、细胞分裂素。诱导愈伤组织分化成根或芽:生长素、细胞分裂素。促进果实成熟:脱落酸、乙烯。调节种子发芽:赤霉素、脱落酸。促进果实坐果和生长:生长素、细胞分裂素、赤霉素。相互拮抗作用顶端优势:生长素促进顶芽生长,细胞分裂素和赤霉素则促进侧芽生长。调节器官脱落:生长素抑制花朵脱落,脱落酸促进叶、花、果的脱落。两性花的分化:生长素使雌花增加,赤霉素使雄花形成。调节气孔的开闭:细胞分裂素促进气孔张开,脱落酸促进气孔关闭
【答案】A。
【例3】用乙烯利催熟香蕉的过程中,会出现下列生理现象:①出现一个呼吸速率迅速上升的阶段;②香蕉果皮由绿色逐渐变为黄色;③果肉甜味逐渐增加。请回答下列问题:
(1)如果通风不良,催熟的香蕉会产生酒昧,请解释原因。
(2)在催熟的过程中每日取样,提取果皮中光合色素进行纸层析,色素带会出现什么变化?出现该变化的原因是什么?
(3)果肉变甜是因为——(A.果胶;B.多糖;C.可溶性糖)积累的结果,这种(类)物质是由什么物质转化而来的?是如何转化的?
【解析】本题考查了果实成熟过程中细胞内物质的转化、呼吸作用、乙烯的作用及色素的层析分离等知识,综合性较强,但考查的内容很简单。要正确理解题干中的有用信息并据此来组织答案。“通风不良,催熟的香蕉会产生酒味”,这是香蕉细胞因缺氧而进行无氧呼吸产生酒精的结果。催熟过程中香蕉会由绿变黄,光合色素中的叶绿素会逐渐减少,叶黄素会增多,层析时色素带的宽窄会发生变化;香蕉中的淀粉在酶的作用下逐渐分解成还原性糖。
【答案】(1) 如果通风不良,催熟的香蕉会产生酒味:这是因为通风不良,香蕉无氧呼吸会产生酒精.
(2)催熟的香蕉果皮由绿变黄,果皮中的叶绿素逐渐被分解后不再合成,叶黄素相对增多.所以,第二条黄色的色素带逐渐加宽,第三、第四条叶绿素a和叶绿素b的色素带逐渐变窄。
(3)变甜是因为可溶性糖积累。它是由淀粉转化而来。淀粉在酶的催化下转化成可溶性糖。
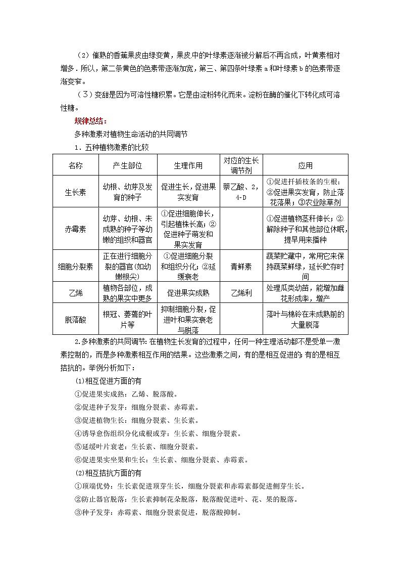
规律总结:
多种激素对植物生命活动的共同调节
1.五种植物激素的比较
2.多种激素的共同调节:在植物生长发育的过程中,任何一种生理活动都不是受单一激素控制的,而是多种激素相互作用的结果。这些激素之间,有的是相互促进的;有的是相互拮抗的。举例分析如下:
(1)相互促进方面的有
①促进果实成熟:乙烯、脱落酸。
②促进种子发芽:细胞分裂素、赤霉素。
③促进植物生长:细胞分裂素、生长素。
④诱导愈伤组织分化成根或芽:生长素、细胞分裂素。
⑤延缓叶片衰老:生长素、细胞分裂素。
⑥促进果实坐果和生长:生长素、细胞分裂素、赤霉素。
(2)相互拮抗方面的有
①顶端优势:生长素促进顶芽生长,细胞分裂素和赤霉素都促进侧芽生长。
②防止器官脱落:生长素抑制花朵脱落,脱落酸促进叶、花、果的脱落。
③种子发芽:赤霉素、细胞分裂素促进,脱落酸抑制。
④叶子衰老:生长素、细胞分裂素抑制,脱落酸促进。
提醒 植物不同的生长发育时期以及不同的生理过程,各种激素所起的作用是不同的,有主次之分,如:
(1)果实发育主要是生长素的作用,果实成熟主要是乙烯的作用。
(2)生长素促进细胞伸长,即体积增大,细胞分裂素促进细胞分裂,即细胞数目增多,二者共同促进植株生长。
※小试高考※
(2012山东)1.果实生长发育和成熟受多种激素调节。下列叙述正确的是
A.细胞分裂素在果实生长中起促进作用
B.生长素对果实的发育和成熟没有影响
C.乙烯在果实生长和成熟中起抑制作用
D.脱落酸在果实成熟中促进细胞分裂和果实脱落
【答案】A
【解析】果实的生长发育和成熟受多种激素的调节,细胞分裂素促进细胞分裂,在果实生长中起促进作用,A对;生长素促进生长, B错误;乙烯促进果实成熟,C错误;脱落酸促进果实的衰老和脱落,D错误。
(2012北京,29)为研究细胞分裂素的生理作用,研究者将菜豆幼苗制成的插条插入蒸馏水中(图1)。对插条的处理方法及结果见图2。
(1)细胞分裂素是一种植物激素。它是由植物体的特定部位____________,再被运输到作用部位,对生长发育起________________作用的__________________有机物。(2)制备插条时除去根系和幼芽的主要目的是________________;插条插在蒸馏水中而不是营养液中培养的原因是______________________。(3)从图2中可知,对插条进行的实验处理包括______________________________。
(4)在实验I中,对A叶进行实验处理,导致B叶____________________。该实验的对照处理是________________。
(5)实验 = 2 \* ROMAN II、III、IV的结果表明,B叶的生长与A叶的关系是:_____________________
_____________________________________________________________。
(6)研究者推测“细胞分裂素能够引起营养物质向细胞分裂素所在部位运输”。为证明此推测,用图1所示插条去除B叶后进行实验,实验组应选择的操作最少包括__________________(填选项前的符号)。
a.用细胞分裂素溶液涂抹A1叶 b.用细胞分裂素溶液涂抹A2叶
c.用14C-淀粉溶液涂抹A1叶 d.用14C-淀粉溶液涂抹A2叶
e.用14C-氨基酸溶液涂抹A2叶 f.用14C-细胞分裂素溶液涂抹A2叶
g.检测A1叶的放射性强度
【答案】(1)产生 调节 微量的(2)减少内源激素的干扰 外来营养物质会对实验结果造成干扰(3)用细胞分裂素分别处理A、B叶片;不同插条上去除不同数目的A叶(4)生长受抑制 用蒸馏水同样处理A叶(5)A叶数量越少,B叶生长越慢(6)a,e,g
【解析】
(1)细胞分裂素是一种植物激素。它是由植物体的特定部位产生,再被运输到作用部位,对生长发育有显著调节作用的微量有机物。
(2)根系和幼芽产生的植物激素会对实验结果造成影响,为避免其对实验结果造成影响,必须除去;实验目的是探究细胞分裂素的作用,需要突出细胞分裂素的作用,若用营养液,外来营养物质对植株的生长也会有一定的作用,不能凸显出细胞分裂素的作用。
(3)图2显示,对插条进行实验处理包括用细胞分裂素处理A、B叶片,不同的编号下保的插条保留的A叶片数目也不同。
(4)在实验Ⅰ中,对A叶进行实验处理,导致B叶生长受抑制。该实验的自变量是细胞分裂素,对照处理是 A叶和B叶都不进行细胞分裂素处理。
(5)实验Ⅱ、Ⅲ、Ⅳ三组中,A叶片的数目分别为2、1、0,对应B叶片的面积递减,说明A叶片数量越少B叶片生长越慢。
(6)研究者推测“细胞分裂素能够引起营养物质想细胞分裂素所在部位运输”。为证明此推测,用图1所示插条去除B叶后进行实验,实验组应选择的操作最少包括:首先要用细胞分裂素处理一片叶子,在另一片叶子表面涂抹有放射性的营养物质,淀粉不是植物的营养物质,故用14C-氨基酸溶液涂抹,最后通过检测未涂抹14C-氨基酸溶液的叶片的放射性来判断营养物质的运输情况,所以最少操作包括a用细胞分裂素溶液涂抹A1叶,e用14C-氨基酸溶液涂抹A2叶,g检测A1叶的放射性强度。
※能力提升训练※
选择题
1.下列关于植物激素及人工合成的植物激素类似物的应用,叙述正确的是( )
A.人工合成的植物生长素类似物2,4-D可以用于除去小麦田间的双子叶杂草
B.无籽西瓜是用一定浓度的生长素处理未授粉的雌蕊得到的
C.顶芽分泌的生长素可运往侧芽,增加了侧芽的生长素浓度,从而促进侧芽生长
D.若少年儿童食用经乙烯催熟的水果,会导致性早熟
2.下图表示苹果生长发育时期几种激素的动态变化,图中甲、乙、丙三条曲线依次代表三种激素。下列说法正确的是( )
A.甲激素促进细胞分裂和组织分化
B.乙激素主要作用是促进果实成熟
C.苹果在成熟期只受丙激素的影响
D.乙、丙两种激素主要作用是促进细胞衰老
3.在植物体内的各种激素中,生理作用最相似的是( )
A.赤霉素和生长素 B.脱落酸和细胞分裂素
C.赤霉素和脱落酸 D.生长素和乙烯
4.下列关于植物激素的叙述,错误的是( )
A.赤霉素能促进细胞的伸长
B.乙烯是一种气体激素
C.生长素只能促进植株的生长
D.脱落酸能抑制细胞分裂
5.番茄果实成熟过程中,乙烯释放量、果实色素积累及细胞
壁松弛酶活性变化规律如下右图。从该图可得出乙烯能促进( )
①细胞壁松弛酶活性升高 ②果实色素积累
③番茄果实发育 ④番茄果实成熟
A.①②③ B.①②④
C.②③④ D.①③④
6.下表是用不同浓度的2,4-D(生长素类似物)溶液处理茄子的花蕾以后植株的结实情况。有关叙述错误的是( )
A.①组结果率低,是因为植物体内2,4-D的合成量较低
B.使茄子产量达到最高的2,4-D浓度应在720~850mg/L之间
C.2,4-D可明显提高单果重,是因为2,4-D能促进果实发育
D.此实验说明1000mg/L的2,4-D仍能促进果实的发育
7.下列关于植物生长素作用及其应用的叙述中,不正确的是( )
A.成熟细胞比幼嫩细胞对生长素更为敏感
B.顶端优势能够说明生长素作用的两重性
C.适宜茎生长的一定浓度的生长素往往抑制根的生长
D.可利用生长素类似物防止落花落果
8.(2009海南 理 14)现有与某种植物种子萌发有关的4组实验处理如下表
下列组合不能达到相应目的的是( )
A.仅做Ⅰ组与Ⅱ组实验,可探究机械破损对该种子萌发的影响
B.仅做Ⅰ组与Ⅲ组实验,可探究种皮完整条件下赤霉素对该种子萌发的影响
C.仅做Ⅱ组与Ⅲ组实验,可探究赤霉素或机械破损对该种子萌发的影响
D.仅做Ⅱ组与Ⅳ组实验,可探究机械破损条件下赤霉素对该种子萌发的影响
9.在早春低温时为了让水稻种子早发芽,稻农常将种子置于流动的河流或溪水中浸泡一段时间。这种做法与下列哪种激素变化的相关性最大?( )
A.脱落酸 B.细胞分裂素 C.赤霉素 D.生长素
非选择题
10.植物生命活动调节的基本形式是激素调节,下面是有关植物激素的知识及实验研究,请根据有关信息分别回答下列问题:
⑴植物激素对植物的生长发育产生显著调节作用,植物的生长发育是由多种激素相互协调、共同调节的。下表是植物不同部位各种激素的相对浓度,请分析回答:
①目前公认的植物激素共有五大类,除上表中的四大类外,植物体内还有一类物质也属于植物激素,该激素的主要作用是 。
②比较茎尖和伸长茎中各种激素的含量,从细胞角度分析植物的生长,说明生长素和赤霉素主要通过促进 ,从而促进生长;细胞分裂素主要通过促进 ,而促进生长
⑵分析上表可知,成熟叶中含有较多的脱落酸而不含细胞分裂素。科学家通过进一步分析研究可知:脱落酸能抑制核酸、蛋白质的合成,促使叶片衰老。而细胞分裂素则抑制叶绿素、核酸和蛋白质的降解,抑制叶片衰老。所以在生产中可利用细胞分裂素作保鲜剂。请你设计一个实验证明细胞分裂素有延缓叶片衰老的作用。
①实验原理:叶绿素逐渐丧失而失去绿色的叶片衰老最明显的特点,离体叶片很快就会出现衰老的特点,因此,可通过用细胞分裂素来处理离体叶片,记录叶片失绿变黄所需的时间来证明。
②实验步骤:
第一步:
第二步:
第三步:
= 3 \* GB3 ③实验结果预测:
= 4 \* GB3 ④实验结论:细胞分裂素有延缓叶片衰老的作用
答案
选择题
1.A
解析:植物生长素可以促进果实的发育,乙烯可以促进果实的成熟,细胞分裂素可以促进细胞分裂和组织分化。
2.A
解析:据图甲是细胞分裂素,乙是生长素,丙是脱落酸。图中各时期都有三中激素,只是量的变化,可知植物生命活动受多种激素共同调节。
3.A
解析:赤霉素、生长素和细胞分裂素三种激素主要促进植物生长,而脱落酸和乙烯主要抑制植物生长。
4.C
解析:生长素具有两重性,低浓度的生长素促进植株的生长,高浓度生长素抑制植物的生长
5.B
解析:由图可知,随着乙烯含量增加,细胞壁松弛酶活性升高,果实色素积累,从而使果实成熟。
6.A
解析:如图适宜浓度的生长素可促进果实的发育,浓度过高过低都影响果实的发育,但不能影响结果率;所以A说法错误。
7.A
解析:一般来说,幼嫩的细胞对生长素反应非常敏感,老细胞比较迟钝。生长素是促进细胞分泌H离子,使植物细胞细胞壁的纤维素分解,减少对细胞的限制,使细胞生长。成熟细胞的纤维素含量大,分解一部分,仍然有部分限制细胞的生长,而幼嫩细胞的纤维素含量低,所以幼嫩的细胞对生长素反应更敏感。
8.C
解析:本题考查植物种子萌发的生理反应、对照实验。实验设计必须遵循单一变量原则,仅做Ⅱ组与Ⅲ组实验的变量是赤霉素,所以只能探究赤霉素对该种子萌发的影响。
9.A
解析:种子处于休眠状态是由于有脱落酸的抑制作用,要促进种子萌发,解除休眠状态就应该降低脱落酸的浓度。将种子置于流动的河流或溪水中浸泡一段时间,能使种子中的脱落酸溶解于水中而降低了种子中脱落酸的浓度,从而解除种子的休眠。
非选择题
10.(1)①促进果实成熟 ② 细胞伸长(体积增大) 细胞分裂
(2)第一步:选取同种植物、同样大小和发育状况相同的叶片 随机分成两组,分别标记为甲组、乙组
第二步:在甲组叶片涂上一定浓度的细胞分裂素溶液,乙组叶片涂以等量的蒸馏水
第三步:在适宜且相同的温度、湿度条件下放置 ,定时观察两组叶片颜色变化情况,记录叶片变黄的时间 。
预测 :甲组叶片变黄的时间比乙组明显延迟
解析:本题考查植物生长素的生理作用,其他植物激素种类及其分布和作用。植物激素有脱落酸、植物生长素、细胞分裂素、乙烯、赤霉素等。激素的作用各有差异。植物生长素,一般而言适宜浓度范围内促进植物生长,超过一定范围抑制植物生长。名称
产生部位
生理作用
对应的生长调节剂
应用
生长素
幼根、幼芽及发育的种子
促进生长,促进果实发育
萘乙酸、2,4D
①促进扦插枝条的生根;②促进果实发育,防止落花落果;③农业除草剂
赤霉素
幼芽、幼根、未成熟的种子等幼嫩的组织和器官
①促进细胞伸长,引起植株长高;②促进种子萌发和果实发育
①促进植物茎秆伸长;②解除种子和其他部位休眠,提早用来播种
细胞分裂素
正在进行细胞分裂的器官(如幼嫩根尖)
①促进细胞分裂和组织分化;②延缓衰老
青鲜素
蔬菜贮藏中,常用它来保持蔬菜鲜绿,延长贮存时间
乙烯
植物各部位,成熟的果实中更多
促进果实成熟
乙烯利
处理瓜类幼苗,能增加雌花形成率,增产
脱落酸
根冠、萎蔫的叶片等
抑制细胞分裂,促进叶和果实衰老与脱落
落叶与棉铃在未成熟前的大量脱落
组别
①
②
③
④
⑤
2,4-D浓度(mg/L)
—
1000
850
720
630
平均结果率(%)
27
100
100
100
100
平均单果重(g)
186
247
277
273
243
实验组
Ⅰ
Ⅱ
Ⅲ
Ⅳ
处理
种皮完整,25℃蒸馏水浸泡24h
机械破损种皮,25℃蒸馏水浸泡24h
种皮完整,0.05%赤霉素水溶液25℃浸泡24h
机械破损种皮,0.05%赤霉素水溶液25℃浸泡24h
部位
激素的相对浓度
生长素
赤霉素
细胞分裂素
脱落酸
茎尖
+++
+++
+++
—
幼叶
+++
+++
—
—
伸长茎
++
++
—
—
侧芽
+
+
—
—
成熟叶
+
+
—
+++
根
+
+
—
—
根尖
++
—
—
—
+++表示含量高;++表示含量中等;+表示含量低;—表示无
必修2《遗传与进化》第3节 DNA的复制当堂达标检测题: 这是一份必修2《遗传与进化》<a href="/sw/tb_c4003840_t7/?tag_id=28" target="_blank">第3节 DNA的复制当堂达标检测题</a>,共12页。
高中生物人教版 (2019)选择性必修1第5章 植物生命活动的调节第2节 其他植物激素精品课时作业: 这是一份高中生物人教版 (2019)选择性必修1第5章 植物生命活动的调节第2节 其他植物激素精品课时作业,共17页。试卷主要包含了单选题,探究题等内容,欢迎下载使用。
人教版 (新课标)必修3《稳态与环境》第3章 植物的激素调节第3节 其他植物激素一课一练: 这是一份人教版 (新课标)必修3《稳态与环境》第3章 植物的激素调节第3节 其他植物激素一课一练,共17页。

