北师大版八年级下册2 平行四边形的判定第1课时教案
展开6. 2 平行四边形的判定
第1课时 平行四边形的判定(1)
教学目标
【知识与能力】
1.会证明平行四边形的2 种判定方法;
2.理解平行四边形的这两种判定方法,并学会简单运用.
【过程与方法】
在运用平行四边形的判定方法解决问题的过程中,进一步培养和发展学生的逻辑思维能力和推理论证的表达能力.
【情感态度价值观】
通过平行四边形判别条件的探索,培养学生面对挑战,勇于克服困难的意志,鼓励学生大胆尝试,从中获得成功的体验,激发学生的学习热情.
教学重难点
【教学重点】
平行四边形判定方法的探究、运用.
【教学难点】
平行四边形判定方法的运用.
教学过程
一.情景导入,初步认知
1.平行四边形的定义是什么?它有什么作用?
2.平行四边形还有哪些性质?
【教学说明】教师提出问题,由学生独立思考,并回答定义正反两方面的作用,总结出平行四边形的其他几条性质.
二.思考探究,获取新知
探究1:平行四边形的判定定理1.
用两对长度分别相等的笔,能否在平面内用这四根笔摆成一个平行四边形?
你能说明你所摆出的四边形是平行四边形吗?
【教学说明】通过学生的互相交流,口述其推理论证的过程.根据学生的认知水平,教师应估计到学生可能会在推理论证时遇到困难,所以应加以适当引导.
【归纳结论】两组对边分别相等的四边形是平行四边形.
探究2:平行四边形的判定定理2.
请利用两根长度相等的笔能摆出以笔顶端为顶点的平行四边形.
你能说明你所摆出的四边形是平行四边形吗?
【归纳结论】一组对边平行且相等的四边形是平行四边形.
三.运用新知,深化理解
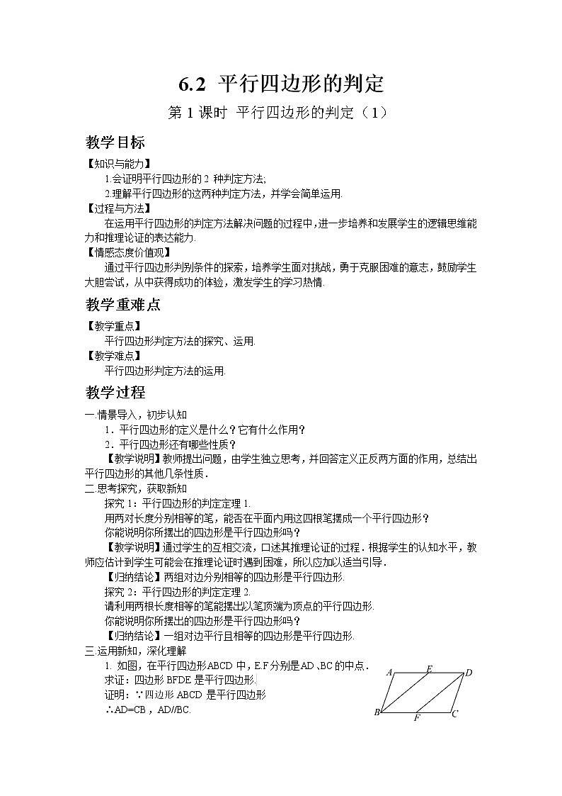
1. 如图,在平行四边形ABCD中,E.F分别是AD、BC的中点.
求证:四边形BFDE是平行四边形.
证明:∵四边形ABCD是平行四边形
∴AD=CB,AD//BC.
又∵E.F分别是AD、BC的中点,
∴ED=AD,BF=BC.
∴DE=BF.
又∵ED∥BF,
∴四边形BFDE是平行四边形.
2.如图,ABDC,DC=EF=10,DE=CF=8,则图中的平行四边形有_____________________,理由分别是_________________________、___________________________.
答案:四边形ABCD,四边形CDEF;一组对边平行且相等的四边形是平行四边形,两组对边分别相等的四边形是平行四边形.
3.如图,E.F是平行四边形ABCD对角线BD上的两点,请你添加一个适当的条件:_______________,使四边形AECF是平行四边形.
答案:BE=DF或∠BAE=∠DCF等任何一个均可.
4.如图,AD=BC,要使四边形ABCD是平行四边形,还需补充的一个条件是:__________________.
答案:①AD∥BC,②AB=CD,③∠A+∠B=180°,④∠C+∠D=180°等.
5.如图,在□ABCD中,已知M和N分别是边AB.DC的中点,试说明四边形BMDN也是平行四边形.
证明:∵□ABCD,
∴ABCD.
∵M.N是中点,
∴BM=AB,DN=CD.
∴BMDN.
∴四边形BMDN也是平行四边形.
【教学说明】学生在思考的过程中逐步熟悉平行四边形的定义,并知道举一反三,掌握证明平行四边形的方法.
四.师生互动,课堂小结
(1)判定一个四边形是平行四边形的方法有哪几种?这些方法是从什么角度去考虑的?
(2)我们是通过什么方法得出平行四边形的这几种判定方法的?这样的探索过程对你有什么启发?
(3)类比、观察、拼图、实验等都是学习数学、发现结论的常用方法.
五.教学板书
六.课后作业
布置作业:教材“习题6.3”中第1、2、3题.
七.教学反思
本节课在引入的环节上,采用复习引入的方式.首先复习了平行四边形的定义和性质,唤起学生对已有知识的回忆,让学生初步感受平行四边形的性质与判定的区别与联系,为平行四边形的性质和判定的综合运用作了铺垫.
知识的真正获得不是靠知者的“告诉”,而是在于学习者的亲身体验所得,本节课判定方法的得出都非常重视知识的发生、形成过程,让学生亲历了类比、观察、实验、猜想、验证、推理的整个过程,培养学生的探究能力,发展学生的合情推理能力.学生把所学知识灵活地加以运用,有效地激发了学生的学习兴趣,提高了学习效率.
数学的学习要重视学习方法的指导.本节课通过由浅入深的练习和灵活的变式,引导学生善于抓住图形的基本特征和题目的内在联系,达到触类旁通的效果.
初中数学北师大版八年级下册第六章 平行四边形2 平行四边形的判定教案设计: 这是一份初中数学北师大版八年级下册第六章 平行四边形2 平行四边形的判定教案设计,共3页。教案主要包含了学生情况分析,教学任务分析,教学过程设计,教学设计反思与说明等内容,欢迎下载使用。
初中数学北师大版八年级下册2 平行四边形的判定教案设计: 这是一份初中数学北师大版八年级下册2 平行四边形的判定教案设计,共3页。教案主要包含了判定方法,符号语言,例题讲解等内容,欢迎下载使用。
初中数学人教版八年级下册第十八章 平行四边形18.1 平行四边形18.1.2 平行四边形的判定第2课时教案: 这是一份初中数学人教版八年级下册第十八章 平行四边形18.1 平行四边形18.1.2 平行四边形的判定第2课时教案,共4页。教案主要包含了自主预习,合作解疑,限时检测等内容,欢迎下载使用。

