必修 第二册第二节 走向人地协调——可持续发展优质课教学设计
展开课程标准:运用资料,说明人地协调发展和可持续发展的主要途径及其缘由。
【教学目标】
一、知识与技能
1.了解走可持续发展之路是人类的必然选择。
2.理解可持续发展的基本内涵和基本原则。
3.运用资料举例说明人地协调发展和可持续发展的主要途径及其缘由。
二、过程与方法
1.认识人类走可持续发展道路的必然性。
2.通过对各种图形的分析学会正确的读图方法、提高读图、分析图的能力。
3.以案例分析的形式引导学生全面理解可持续发展的内涵和原则。
三、情感、态度与价值观
树立正确的自然观、发展观与环境观,认识实现人地协调和可持续发展的意义和必然。
【教学重点】
1.可持续发展的基本内涵和原则。
2.实现人地协调和可持续发展的途径和意义。
【教学难点】
1.可持续发展的基本内涵和原则。
2.运用资料举例说明人地协调发展和可持续发展的主要途径及其缘由。
【学情分析】学生通过上一节的学习已经对环境问题有直观深刻的感受,也知道要保护环境。但对可持续发展之路无系统深入的了解。
【教学方法】小组合作讨论、讲练结合等
【教学过程】
一、创设情境导入新课:
2012年联合国可持续发展大会播出了一部中国拍摄的短片《2032:我们期望的未来》,片中接受采访的中国人各用一句话描述自己对20年后的期望(图5.7)。全球公众都听到了中国强有力的声音。
师:20年后,你期望一个什么样的未来?我们应该如何做,才能拥有我们所期望的未来?我们先来看段视频(“人类目前面临的主要环境问题”)。
追问:视频中主要反映了目前我们面临的哪些环境问题呢?
学生:雾霾、水污染、乱砍滥伐、过量开采煤炭、地面塌陷等。
教师引导学生简单回顾上节的内容“人类目前面临的主要环境问题”,然后结合视频进行点拨:“人口激增”、“资源短缺”、“环境污染”、“生态破坏”,日益严重的环境问题让人们意识到单纯依靠科技去修复环境,是不能从根本上解决问题的。环境问题的实质是发展问题,在发展中产生,必须在发展中解决。人们迫切需要寻找一条正确的处理环境与发展关系的出路,使人地关系逐渐走向和谐,这就是可持续发展之路。
二、预习情况检查:
提问:什么是可持续发展?
学生:既满足当代人的需求,而又不危及后代人满足其需求能力的发展。
追问:可持续发展的基本内涵概括起来可以分为哪三个方面?
学生:生态持续发展、经济持续发展和社会持续发展。
追问:实现可持续发展,要遵循哪三个基本原则?
学生:公平性原则、持续性原则和共同性原则。
追问:实现可持续发展是一项长期而艰巨的任务,需要哪些人的共同努力?
学生:政府、企业和公众。
追问:为实现人地协调和可持续发展,人类已经做了哪些尝试?
学生:消除贫困、发展绿色经济、提倡可持续消费等等
评价:大家对课本的阅读很仔细,预习得很不错。
三、深入分析:
(一)可持续发展的内涵
过渡:1992年6月,联合国环境与发展大会在巴西里约热内卢召开,会议通过了《21世纪议程》,这标志着可持续发展从理论探讨走向实际行动。下面我们来一起深入理解可持续发展的基本内涵和基本原则。
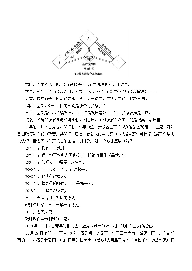
提问:图中的A、B、C分别代表什么?并说说你的判断理由。
学生:A社会系统(含人口、科技) B经济系统 C生态系统(含资源)……
点拨:根据箭头上的流动要素:资金、劳动力、生活、生产、环境资源。
追问:基础、条件、目的分别是哪个可持续呢?
学生:基础是生态持续发展;经济持续发展是条件;社会持续发展是目的。
点拨:经济的发展要与环境承载力相协调,同时发展经济的目的是提高生活质量。
每年的6月5日为世界环境日,每年的这一天联合国环境规划署都会确定一个主题,呼吁各国政府和人们为改善人类环境,造福子孙后代而共同努力。根据大家对可持续发展三个原则的认识,请思考下列环境日的主题分别体现了哪一个或哪些原则呢?
1974年:只有一个地球。
1981年:保护地下水和人类食物链,防治有毒化学品污染。
1991年:气候变化--需要全球合作。
2000年:2000环境千年,行动起来。
2008年:促进低碳经济。
2014年:提高你的呼声,而不是海平面。
2018年:“塑”战速决。
学生:思考后回答对应的原则。
教师点评帮助学生理解三个原则。
(二)思考探究:
教师课件展示材料和问题:
2010年12月2日青年时报刊登了题为《母象为救子相拥触电而亡》的报道:
11月29日凌晨,一群由10多头野象组成的象群走出了云南尚勇自然保护区,走在最前面的一头小野象看到固定电线杆用的铁索后,就跑过去用鼻子卷着“荡秋千”,造成水泥电杆摇晃致使三相高压线中间的一相线脱落在幼象脖子上,并造成当场起火,强大的电流和飞溅的火花把幼象的脖子切进了1/3.眼看宝宝触高压电后在火光中被烧得焦臭刺鼻,救犊心切的母象冲过去想要营救,结果母子双双遭电击身亡。
“母象为救子相拥触电而亡”从可持续发展的角度分析其原因是什么?世界上多数国家和地区都建立了自然保护区,来保护野生动植物及当地的生态环境,这符合可持续发展的哪些原则?
【提示】由于人口的增长,人类活动的地域范围扩大,压缩了野生动物的生存空间,违背了可持续发展的公平性原则。符合公平性、持续性、共同性原则。
四、小组合作探究:
活动:理解“共同但有区别的责任”
在全球环境治理的国际合作中,应遵循“共同但有区别的责任”。发达国家和发展中国家负有共同的责任,但责任的大小、承担的方式须有所区别。就下列观点展开讨论,提出你的看法。
从历史的角度看,环境问题的出现有一个发展和积累的过程。从工业革命开始到20世纪中叶,在人类燃烧化石能源释放的二氧化碳总量中,发达国家占了95%。因此,发达国家应承担主要责任。
从资源消耗的角度看,发达国家人口少,但人均资源消耗量大;发展中国家人口多,但人均资源消耗量少。两者均对环境问题负有责任。
从开发和保护的角度看,发达国家环保标准高,资金投入大,生态环境好;发展中国家因为过度开发而造成生态破坏。因此,发展中国家有更大的责任。
(一)走可持续发展道路
过渡:实现可持续发展意味着世界观、价值观、伦理观的变革,是人类行为方式的深刻变革。世界各国纷纷探索适合本国国情的可持续发展道路。实现可持续发展是一项长期而艰巨的任务,需要政府、企业和公众的共同努力。
1.思考探究:请大家思考,为了实现可持续发展,政府、公众和企业在里面各自扮演了什么角色?自己先思考,然后小组讨论。
教师引导学生阅读教材P104图5.11归纳总结。
为实现人地协调和可持续发展,人类已经做了很多的尝试。
2.消除贫困
读图思考:
图中措施对消除贫困有哪些作用?
3.发展绿色经济
人们将基于煤炭、石油等化石能源的经济称为“褐色经济”,提出与之相对的“绿色经济”。
案例探究:
请大家结合图形思考,清洁生产有哪些优点?自己先思考,然后小组讨论。
学生展示小组讨论结果。
点拨:同学们都说的很好,也很全面,其实清洁生产的优点我们可以从生态、经济、社会三个层面去回答和记忆,也很好地与可持续发展的内涵吻合。
师:我们再来看看生态农业,大家觉得它的优点是什么呢?
以上两个案例都说明了绿色经济追求经济发展、环境保护、社会包容三方面的平衡,强调节能减排、资源高效利用和社会公平。绿色经济追求经济发展、环境保护、社会包容三方面的平衡,强调节能减排、资源高效利用和社会公平。
读图归纳我国发展绿色经济的主要内容
4.提倡可持续消费
思考:除了下图中所列的,你还能列出日常生活中的可持续消费行为吗?
5.活动实践:在学校中进行闲置物品交换
(1)你的闲置物品包括哪些?想要交换的物品有什么?
(2)通过社交平台,发起“闲置物品交换”话题。参与者需要整理出自己的闲置物品,通过“拍照”“描述”“上传”等步骤,完成闲置物品的信息介绍。参与者通过浏览他人的闲置物品,找到想要交换的物品,通过线上联系,达成交换协议。
(3)向学校申请场所,举办“闲置物品交换”活动。已达成交换协议的人可在此完成交换,其他人也可在现场进行物品交换。
(4)未完成交换的衣物、文具等可捐赠给贫困地区的学生。
五、课堂小结
师:想要可持续发展从理论落实到实践,公众参与是关键,同学们,我们能为可持续发展做些什么呢?
学生:……
点拨:希望通过今天的学习,同学们能学到知识,更重要的是学到要践行可持续发展,从我做起,从小事做起。最后让我们在音乐声中,和大家的宣誓中,完成今天的愉快的学习吧!
高中地理人教版 (2019)必修 第二册第二节 走向人地协调——可持续发展优秀表格教案: 这是一份高中地理人教版 (2019)必修 第二册<a href="/dl/tb_c4003767_t8/?tag_id=27" target="_blank">第二节 走向人地协调——可持续发展优秀表格教案</a>,共6页。
人教版 (2019)必修 第二册第二节 走向人地协调——可持续发展教案设计: 这是一份人教版 (2019)必修 第二册第二节 走向人地协调——可持续发展教案设计,共5页。教案主要包含了教学课题,教学重点,教学难点,教学方法,教学过程,导入新课,自主学习,巩固练习等内容,欢迎下载使用。
高中地理人教版 (2019)必修 第二册第五章 环境与发展第二节 走向人地协调——可持续发展教案设计: 这是一份高中地理人教版 (2019)必修 第二册第五章 环境与发展第二节 走向人地协调——可持续发展教案设计,共13页。教案主要包含了教学重点,教学难点,课程引入,讲授新课,多媒体展示,多媒体展示参考答案,课堂小结,随堂训练等内容,欢迎下载使用。

