人教版 (2019)必修 第二册第二节 交通运输布局对区域发展的影响优质教学设计
展开【课程标准】
结合实例,说明运输方式和交通布局与区域发展的关系。
【教学目标】
1.知道交通运输布局的一般原则;
2.掌握交通运输需求、资金与交通运输布局的关系;
3.认识区域发展对交通运输布局的影响。
【教学重难点】
1.掌握交通运输需求、资金与交通运输布局的关系;
2.认识区域发展对交通运输布局的影响。
【教学过程】
【新课导入】义乌是个县级市,隶属于浙江省金华市。1991年4月义乌民航机场通航,成为我国第二个县级航空港。1993年、2006年和2012年三次扩建。2007年开通至香港特别行政区的临时航线。2014年8月,成为对外开放口岸,是我国第一个县级对外开放航空口岸。义乌北距杭州萧山机场只有约120千米,为什么还要在义乌建设民航机场?为什么金华没有民航机场,而其管辖的义乌却有民航机场?是什么原因促使义乌机场不断扩建,并成为对外开放航空口岸?
【复习回顾】教师引导学生复习回顾初中所学的交通运输方式及特点,归纳完成下表。
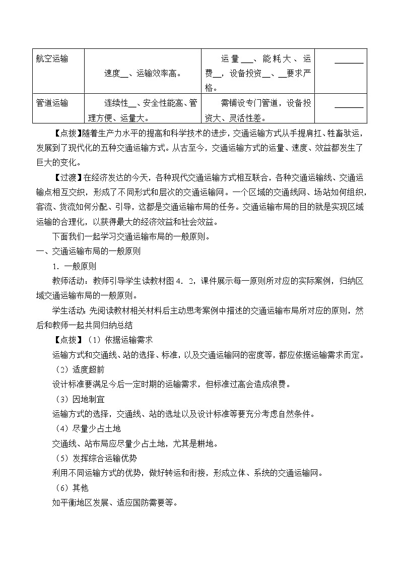
【点拨】随着生产力水平的提高和科学技术的进步,交通运输方式从手提肩扛、牲畜驮运,发展到了现代化的五种交通运输方式。从古至今,交通运输方式的运量、速度、效益都发生了巨大的变化。
【过渡】在经济发达的今天,各种现代交通运输方式相互联合,各种交通运输线、交通运输点相互交织,形成了不同形式和层次的交通运输网。一个区域的交通线网、场站如何组织,客流、货流如何分配、引导,这都是交通运输布局的任务。交通运输布局的目的就是实现区域运输的合理化,以获得最大的经济效益和社会效益。
下面我们一起学习交通运输布局的一般原则。
一、交通运输布局的一般原则
1.一般原则
教师活动:教师引导学生读教材图4.2,课件展示每一原则所对应的实际案例,归纳区域交通运输布局的一般原则。
学生活动:先阅读教材相关材料后主动思考案例中描述的交通运输布局所对应的原则,然后和教师一起共同归纳总结
【点拨】(1)依据运输需求
运输方式和交通线、站的选择、标准,以及交通运输网的密度等,都应依据运输需求而定。
(2)适度超前
设计标准要满足今后一定时期的运输需求,但标准过高会造成浪费。
(3)因地制宜
运输方式的选择,交通线、站的选址以及设计标准等要充分考虑自然条件。
(4)尽量少占土地
交通线、站布局应尽量少占土地,尤其是耕地。
(5)发挥综合运输优势
利用不同运输方式的优势,做好转运和衔接,形成立体、系统的交通运输网。
(6)其他
如平衡地区发展、适应国防需要等。
【过渡】交通运输网由如此复杂的布局,那么,它在某一地区的布局会受到哪些因素的影响呢?
2.影响因素
【讨论】选择你熟悉的线路、车站、公路等,讨论影响它们布局的因素有哪些?
(教师指导学生回答)
【点拨】交通运输网的点和线受经济、社会、技术和自然等因素的影响,对于自然因素, 要考虑地形、水文、地质、气候条件,比如在平原地区选线要尽量少占用耕地,在山区选线应尽量避开地形复杂的地 区,在陡坡上修成“之”字形或开凿隧道;遇到沼泽地应避开;地质复杂的地区,要注意避开断层带和 滑坡、泥石流多发地区,开凿隧道时要尽量避免断层带,从背斜部位穿过;在工程设计中还应特别注意沿线的暴雨、大风等天气出现的强度和频率。合理布局交通线,可促进沿线地区的经济发展。还可以加强民族团结,加强各地区的经济联系,技术条件使得运输网伸展到更广阔的范围,克服线路建设的自然障碍和对车辆运行安全的威胁(讲解同时多媒体图表展示)。
小结:区域交通运输布局总是处于变化之中,交通运输布局的变化使区域交通运输布局逐渐趋向完善、优化。
二、交通运输需求与交通运输布局
教师引导学生阅读教材完成以下任务:
1.区域发展的同时,产生了更多的______________,从而要求交通运输布局做相应的变化。
2.读“京沪高速铁路站点分布示意”图,思考回答下列问题:
(1)京沪高速铁路沿线的高铁站的布局有什么特点?如果高铁站布局过密或过疏,会产生哪些问题?
(2)高铁站基本上都设立在城区的边缘,为什么?
3.交通运输需求有_____、_____、_____、_____、_____等差异,因此,区域交通运输布局要充分发挥不同运输方式的特点。交通运输布局还要注意不同运输方式之间的_____和_____效率,综合性交通运输_____便应运而生。
【点拨】1.教师以“非洲的铁路格局”为例,让学生理解非洲多数国家仍然没有摆脱以农矿产品出口为主的经济模式,以及由此决定的运输需求。
2.教师以“上海虹桥综合交通枢纽”为例,让学生理解综合性交通运输枢纽。
小结:
1.一般而言,交通运输需求量较小,则布局的交通线标准较低、场站规模较小;交通运输需求量较大,则需要布局的交通线标准较高、场站规模较大。
2.区域交通运输布局要充分发挥不同运输方式的特点并注意不同运输方式之间的衔接和转运效率
3.区域交通运输需求增长的特点,决定了区域交通运输布局变化的特点。区域交通运输需求分布的特点也决定了区域交通运输布局的特点。
三、资金与交通运输布局
教师引导学生阅读教材完成以下任务:
1.交通运输若不能满足区域发展所产生的________,则会阻碍区域发展,甚至成为区域发展的“瓶颈”。
2.思考回答:在很多发展中国家,尤其是处于工业化初期的国家,交通运输的建设往往具有滞后性。为什么会出现这样的现象呢?
3.经济较为落后的地区,交通线和站点较为_______,且质量_______;经济较发达的地区,交通线和站点较为_______,且质量_______。
4.交通线和站点建设涉及气象、_______、_______、工程、_______、_______等技术领域以及施工水平。
5.随着区域的发展,区域经济水平提升,从而有足够_______推动交通运输建设相关技术水平的提高,使交通运输布局受自然条件的限制大为减弱。
【点拨】1.交通运输若不能满足区域发展所产生的运输需求,则会阻碍区域发展,甚至成为区域发展的“瓶颈”。从这个意义上看,人们把交通运输比喻为区域发展的“先行官”。
2.交通线和场站属于基础设施,投资额大但不能短时间直接收回投资,一般由政府组织建设。经济发展水平较落后的区域,因资金紧张,交通线和场站的建设相对落后。当区域处于工业化初期时,区域交通运输建设需求很大,并且还有各方面基础设施需要建设,政府一般无力全面、快速解决交通运输问题。在这段发展时期,为解决突出的交通运输问题,区域一般需要借助外力。因此,处于工业化初期的国家,交通运输的建设往往具有滞后性。
3.当区域发展至一定水平,政府拥有足够的资金,才能全面提高交通运输的水平。所以,经济较为落后的地区,交通线和站点较为稀疏,且质量较低;经济较发达的地区,交通线和站点较为密集,且质量较高。
4.交通线和站点建设涉及气象、水文、地质、工程、材料、机械等技术领域以及施工水平。教师举例:如我国的青藏铁路建设、沪昆高速铁路贵州段的高架桥景观等案例来引导学生直观感知。
【过渡】请看我国铁路网分布图(多媒体展示),思考我国铁路网的分布有什么特点?为什么形成这些特点?(提问学生)
【点拨】铁路网分布东密西疏。东部经济发达,人口稠密。地形以平原为主,铁路建设难度小。西部铁路建设难度较大。
【过渡】可见,交通运输网的布局受到多种因素的影响,请同学们结合刚才所学的内容,分小组讨论,教师课件展示以下案例探究,引导学生完成下列相关问题(多媒体展示)
【案例探究】南昆铁路建设的意义及影响因素
(1)南昆铁路经过的省级行政区有____,_______和____。南昆铁路是指从云南省 市至广西壮
族自治区 市,北接贵州的 市。
(2)南昆铁路建设的主要原因是:
① ;
② 。
(3)南昆铁路建设需要克服地形、地质、地貌的不利因素有:① ;
② ;
③ 。
(4)从南昆铁路建设可以看出 的发展、人口和城市的分布、 进步等社会经济因素是影响铁路区位的决定性因素。
a自然因素:
b经济因素
c社会因素:
d科技因素:
四、活动探究
探究主题:分析交通线、站布局与运输需求的关系。
相关材料:
改革开放以来,我国交通线、站布局变化很大,有些交通线、站经历多次改造和扩建,其中,北京首都国际机场就是一个典型案例。
北京首都国际机场于1958年3月投入使用。1980年1月,一号航站楼及配套工程建成并投入使用。二号航站楼于1995年10月开始建设,并于1999年11月投入使用。二号航站楼每年可接待2650万人次的旅客。2004年3月,三号航站楼开始建设,2008年北京奥运会前投入使用,北京首都国际机场旅客年吞吐的设计总量达到8200万人次。表4.1显示北京首都国际机场旅客年吞吐量突破整千万人次的年份。
探究问题:
1.北京首都国际机场二号航站楼、三号航站楼投入使用后,至实际旅客年吞吐量超过设计旅客年吞吐量分别用了多少年?
2.交通运输线、站布局一般强调“适度超前”。通过北京首都国际机场扩建的案例,说明你对“适度超前”的理解。
3.北京首都国际机场设计在2015年旅客年吞吐量达到8200万人次,可是至2012年,北京首都国际机场旅客年吞吐量已达8371万人次。北京首都国际机场旅客年吞吐量增加的速度远超专家的预测,就此谈谈你的理解和感想。
学生派代表展示本小组答案,教师针对学生回答并做点评。交通运输方式
优点
缺点
适运货物特点
铁路运输
运量 、速度 、运费 、受自然因素影响 、连续性 。
修筑铁路造价高、消费金属材料多、占地面积大,短途运输成本高。
公路运输
发展最快、应用最广、 、周转速度 、装卸方便、对各种自然条件适应性强。
运量 、耗能 、成本 、运费 。
水路运输
历史悠久,运量 、投资 、成本低。
速度慢、灵活性和连续性差,受自然条件影响大。
航空运输
速度 、运输效率高。
运量 、能耗大、运费 ,设备投资 、 要求严格。
管道运输
连续性 、安全性能高、管理方便、运量大。
需铺设专门管道,设备投资大、灵活性差。
高中地理第二节 交通运输布局对区域发展的影响教案及反思: 这是一份高中地理第二节 交通运输布局对区域发展的影响教案及反思,共4页。教案主要包含了课程标准,教学目标和核心素养,教学重点,教学过程等内容,欢迎下载使用。
地理必修 第二册第二节 交通运输布局对区域发展的影响教案设计: 这是一份地理必修 第二册第二节 交通运输布局对区域发展的影响教案设计,共10页。教案主要包含了促进区域经济发展,影响聚落发展等内容,欢迎下载使用。
高中地理人教版 (2019)必修 第二册第一节 区域发展对交通运输布局的影响教案设计: 这是一份高中地理人教版 (2019)必修 第二册第一节 区域发展对交通运输布局的影响教案设计,共10页。教案主要包含了交通运输布局的一般原则,交通运输需求与交通运输布局,资金与交通运输布局等内容,欢迎下载使用。

