初中生物人教版 (新课标)八年级下册第一节 基因控制生物的性状精品当堂检测题
展开一、单选题(共15题;共30分)
1.下列各组性状,属于相对性状的是( )
A.绵羊的卷毛和山羊的直毛 B.小萌的双眼皮和小丽的双眼皮
C.人的身高和体重 D.小明的A型血和小刚的B型血
2.下列是相对性状的是( )
①单眼皮和双眼皮②有耳垂和无耳垂③双眼皮和色盲④卷发与黑发⑤能卷舌和不能卷舌.
A.①②③B.①②④C.①②⑤D.①③④
3.如图为染色体与DNA的关系示意图.下列叙述中不正确的是( )
A.①上包含许多个基因 B.③由①和②组成
C.②是人的主要遗传物质 D.③通常分布于细胞核中
4.下列有关染色体的叙述,不正确的是( )
A.染色体是基因的主要载体 B.染色体上有携带遗传信息的DNA
C.染色体数目改变可引起变异D.染色体成对地存在于各种细胞中
5.控制生物性状的是 ( )。
A.细胞核 B.染色体 C.基因 D.DNA
6.下列叙述中属于一对相对性状的是( )
A.家兔的长毛与狗的短毛 B.果蝇的红眼与白眼 C.果蝇的灰身与残翅 D.家兔的白毛与短毛
7.下列说法不正确的是( )
A.生物的遗传主要与细胞核中贮存的遗传信息有关 B.遗传物质主要位于细胞核中
C.遗传物质全部位于细胞核中 D.细胞核是遗传信息的中心
8.图中的棉花是基因工程的成果,有关此棉花的叙述错误的是( )
A.它的培育利用了转基因技术B.它的抗虫性状不能遗传
C.它的种植能减少农药的使用D.抗虫棉花品质优良
9.在生物的传种接代的过程中,传下去的是( )
A.性状 B.控制性状的基因 C.细胞核 D.生殖细胞
10.遗传物质的基本单位是( )
A.基因 B.染色体 C.DNA D.细胞核
11.下列属于相对性状的是( )
①人的单眼皮和双眼皮②樱桃的果实小和桃的果实大 ③兔的白毛和猫的白毛④人的卷发与黑发⑤鹅的白毛和黄毛.
A.①②③④⑤ B.①③⑤ C.①⑤ D.②③④
12.下列哪一组是相对性状?( )
①单眼皮和双眼皮 ②有耳垂和无耳垂 ③能卷舌和不能卷舌
④卷发与黑发 ⑤双眼皮与色盲 ⑥头发左旋与惯用右手.
A.①②④B.①②③C.①②⑤D.①③④
13.下列属于相对性状的是( )
A.猫的耳朵小,兔的耳朵大 B.山羊的毛较少,绵羊的毛较多
C.姚明个子高,潘长江个子矮D.人的黑眼珠与白眼珠
14.下图为染色体与DNA的关系示意图。下列叙述中,不正确的是( )
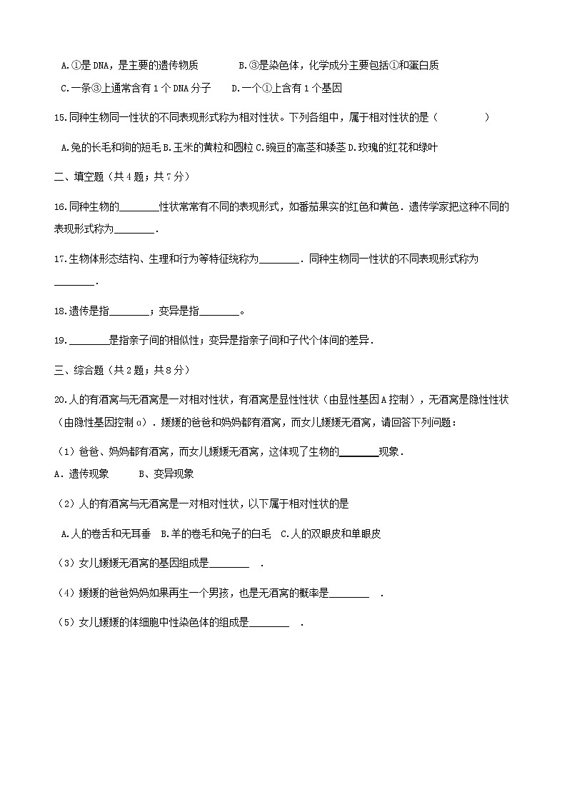
A.①是DNA,是主要的遗传物质 B.③是染色体,化学成分主要包括①和蛋白质
C.一条③上通常含有1个DNA分子 D.一个①上含有1个基因
15.同种生物同一性状的不同表现形式称为相对性状。下列各组中,属于相对性状的是( )
A.兔的长毛和狗的短毛B.玉米的黄粒和圆粒C.豌豆的高茎和矮茎D.玫瑰的红花和绿叶
二、填空题(共4题;共7分)
16.同种生物的________性状常常有不同的表现形式,如番茄果实的红色和黄色.遗传学家把这种不同的表现形式称为________.
17.生物体形态结构、生理和行为等特征统称为________.同种生物同一性状的不同表现形式称为________.
18.遗传是指________;变异是指________。
19.________是指亲子间的相似性;变异是指亲子间和子代个体间的差异.
三、综合题(共2题;共8分)
20.人的有酒窝与无酒窝是一对相对性状,有酒窝是显性性状(由显性基因A控制),无酒窝是隐性性状(由隐性基因控制ɑ).媛媛的爸爸和妈妈都有酒窝,而女儿媛媛无酒窝,请回答下列问题:
(1)爸爸、妈妈都有酒窝,而女儿媛媛无酒窝,这体现了生物的________现象.
A.遗传现象 B、变异现象
(2)人的有酒窝与无酒窝是一对相对性状,以下属于相对性状的是
A.人的卷舌和无耳垂 B.羊的卷毛和兔子的白毛 C.人的双眼皮和单眼皮
(3)女儿媛媛无酒窝的基因组成是________ .
(4)媛媛的爸爸妈妈如果再生一个男孩,也是无酒窝的概率是________ .
(5)女儿媛媛的体细胞中性染色体的组成是________ .
21.如图是某绿色开花植物的形态结构及生理变化示意图,请据图回答.
(1)绿色植物的叶缘(即叶片的边缘)常见的类型有全缘、浅波状、圆齿状和锯齿状等.通过观察该植物的叶缘呈锯齿状,这一性状主要由________ 决定,同时还受环境因素的影响.
(2)图丙表示同一植物在不同地区由于受降水量影响而导致叶片上气孔(图乙所示)数量的差异,由此可知________ 地区的降水量最大.
答案解析部分
一、单选题
1.【答案】D
【解析】【解答】解:A、绵羊的卷毛和山羊的直毛,是两种生物的性状,不是同一性状的不同表现形式,不能称为相对性状,A错误.
B、小萌的双眼皮和小丽的双眼皮,是同种生物的同一性状,不能称为相对性状,B错误;
C、生物的性状由基因决定,人的身高和体重,不是由基因决定的性状,不能称为相对性状,C错误;
D、小明的A型血和小刚的B型血是同种生物同一性状的不同表现形式,是相对性状,D正确.
故选:D
【分析】生物体的形态特征、生理特征和行为方式叫做性状,同种生物同一性状的不同表现形式叫做相对性状;该题要从性状和相对性状的概念方面考虑解答.
2.【答案】C
【解析】【解答】解:①单眼皮和双眼皮、②有耳垂和无耳垂、⑤能卷舌和不能卷舌,都是同种生物同一性状的不同表现形式,因此都属于相对性状;
③双眼皮和色盲、④卷发与黑发,都是两种性状,因此都不属于相对性状.
因此,是相对性状的是:①单眼皮和双眼皮、②有耳垂和无耳垂、⑤能卷舌和不能卷舌.
故选:C
【分析】生物体的形态特征、生理特征和行为方式叫做性状,同种生物同一性状的不同表现形式称为相对性状.如人的单眼皮和双眼皮.
3.【答案】C
【解析】【解答】解:A、①DNA上决定生物性状的小单位叫基因.基因决定生物的性状,一条染色体有一个DNA分子组成,一个DNA分子上有许多个基因,A正确;
B、③染色体是细胞核中容易被碱性染料染成深色的物质,染色体是由①DNA和②蛋白质两种物质组成,B正确;
C、①DNA分布于细胞核中,DNA是主要的遗传物质,C错误;
D、细胞核中能被碱性染料染成深色的物质叫做③染色体,因此③染色体通常分布于细胞核中.D正确.
故选:C.
【分析】由染色体与DNA的关系图可知:③染色体是由②蛋白质和①DNA两种物质组成,DNA是主要的遗传物质.
4.【答案】D
【解析】【解答】解:A、染色体由DNA和蛋白质组成,基因是DNA上有特定遗传信息的片段,因此染色体是基因的主要载体,A正确;
B、DNA存在于细胞核中的染色体上,是遗传信息的载体,B正确;
C、染色体数目改变可引起变异,C正确;
D、生物的体细胞中的染色体是成对存在的.在形成生殖细胞的过程中,进行一种特殊方式的细胞分裂,成对的染色体要两两分开,分别进入两个子细胞中,即生殖细胞中的染色体是成单存在的.D不正确.
故选:D.
【分析】染色体、DNA和基因的关系:(1)DNA存在于细胞核中的染色体上,呈双螺旋结构,是遗传信息的载体.(2)染色体存在于细胞核中,由DNA和蛋白质等组成,DNA是染色体的主要成分.(3)基因是DNA上有特定遗传信息的片段.控制生物性状的基因有显隐性之分,它们控制的生物性状就有显性性状和隐性性状之分.
5.【答案】C
【解析】【分析】染色体是指细胞核容易被碱性染料染成深色的物质,结构由DNA和蛋白质两种物质组成,遗传信息在DNA上,DNA是主要的遗传物质,一条染色体上包含一个DNA分子,一个DNA分子上包含有多个基因,基因是染色体上具有控制生物性状的DNA片段。
【点评】要注意细胞核、染色体、DNA和基因四者的大小关系:细胞核中有染色体,染色体上有DNA,DNA上有基因,基因是有特定遗传信息的DNA片段。
6.【答案】B
【解析】【解答】A、家兔的长毛与狗的短毛不是同种生物,不是相对性状,A错误;
B、果蝇的红眼与白眼是眼的颜色的不同表现类型,是相对性状,B正确;
C、果蝇的灰身与残翅不是同一性状,不是相对性状,C错误;
D、家兔的白毛与短毛不是同一性状,不是相对性状,D错误;
故选:B
【分析】相对性状是指同种生物相同性状的不同表现类型.判断生物的性状是否属于相对性状需要扣住概念中的关键词“同种生物”和“同一性状”答题.
7.【答案】C
【解析】【解答】遗传物质主要位于细胞核中,还有部分位于细胞质中,细胞核是遗传信息的中心,生物的遗传主要与细胞核中贮存的遗传信息有关。故答案选C。
【分析】染色体是由蛋白质和DNA组成,DNA是主要的遗传物质,呈双螺旋结构,基因是具有遗传效应的DNA片段。叶绿体和线粒体中的遗传物质位于细胞质中。
8.【答案】B
【解析】【解答】: 抗虫棉运用转基因技术 , 是指将分离纯化或人工合成的DNA在体外与载体DNA结合,成为重组DNA,导入到宿主细胞中筛选出能表达重组DNA的活细胞并进行纯化,它的种植能减少 农药的使用,由于DNA分子上具有特定遗传信息、能够决定生物的某一性状的片段叫做基因,DNA分子很长,其上面有许多个决定生物性状的片段,即每个 DNA分子上有许多基因,这些基因分别控制着不同的性状“转基因抗虫棉”具有普通棉花所没有的抗虫特性,这一性状是由其细胞中的DNA分子上的基因所决定 的,因此获得了抗虫棉花品质优良,B错误.
故选:B.
【分析】: 把一种生物的某个基因 , 用生物技术的方法转入到另一种生物的基因组中,培育出的转基因生物,就有可能表现出转入基因所控制的性状,这项技术叫做转基因技术.
9.【答案】B
【解析】【解答】生物体的各种性状都是由基因控制的,性状的遗传实质上是亲代通过生殖细胞(精子和卵细胞)把控制性状的基因传递给了子代,在有性生殖过程中,精子与卵细胞就是基因在亲子代间传递的桥梁.
故选:B
【分析】性状是指生物体所有特征的总和.任何生物都有许许多多性状.有的是形态结构特征,如豌豆种子的颜色、形状;有的是生理特征,如人的ABO血型、植物的抗病性、耐寒性;有的是行为方式,如狗的攻击性、服从性等等.
10.【答案】A
【解析】【解答】解:细胞核是遗传信息库,细胞核中有携带遗传物质的结构﹣染色体,染色体上的遗传物质是DNA,每个DNA上有多个基因,基因才是控制性状(特征)的基本遗传单位.
故选:A.
【分析】生物体的形态特征和生理特性,在遗传学上都称为性状.在生物体细胞的细胞核中,有一种叫染色体的结构,染色体的主要成分是DNA和蛋白质,基因是DNA上有遗传效应的片段,而控制生物性状的基本遗传单位就是基因.基因是通过指导生物体内蛋白质的合成来表达自己所携带的遗传信息,从而控制生物个体的性状表现.
11.【答案】C
【解析】【解答】解:①人的单眼皮和双眼皮、⑤鹅的白毛和黄毛,都是同一性状的不同表现形式,因此都是相对性状;②樱桃和桃、兔和猫都是两种生物,因此樱桃的果实小和桃的果实大不是相对性状;③、兔和猫是两种生物,因此兔的白毛和猫的白毛不是相对性状;④人的卷发与黑发,是两种性状,因此不是相对性状.因此属于相对性状的是:①人的单眼皮和双眼皮、⑤鹅的白毛和黄毛.
故选:C
【分析】生物体的形态特征、生理特征和行为方式叫做性状,同种生物同一性状的不同表现形式称为相对性状.如人的单眼皮和双眼皮
12.【答案】B
【解析】【解答】解:同种生物的同一性状的不同表现形式是相对性状,例如,豌豆的花色有白色和红色,绵羊的毛色有白毛与黑毛、小麦的抗锈病与易染锈病、大麦的耐旱性与非耐旱性等都属于一对相对性状.题干中眼皮的单双、耳垂的有无、能否卷舌都是人的同一性状的不同表现形式,是相对性状;而“卷发与黑发”、“双眼皮与色盲”、“头发左旋与惯用右手”不是同一性状,不能称为相对性状,因此属于相对性状的是①单眼皮和双眼皮②有耳垂和无耳垂③能卷舌和不能卷舌.
故选:B
【分析】性状是指生物体所有特征的总和.任何生物都有许许多多性状.有的是形态结构特征,如豌豆种子的颜色、形状;有的是生理特征,如人的ABO血型、植物的抗病性、耐寒性;有的是行为方式,如狗的攻击性、服从性等等,即生物的形态特征、生理特征和行为方式都是生物的性状.
13.【答案】C
【解析】【解答】解:A、猫和兔是两种生物,因此猫的耳朵小,兔的耳朵大不是相对性状;
B、山羊喝绵羊是两种生物,因此山羊的毛较少,绵羊的毛较多不是相对性状;
C、姚明个子高,潘长江个子矮是同种生物同一性状的不同表现形式,因此是相对性状;
D、黑眼球是虹膜、白眼球是巩膜,人的黑眼珠与白眼珠是两种性状,因此不是相对性状.
所以属于相对性状的是姚明个子高,潘长江个子矮.
故选:C
【分析】生物体的形态特征、生理特征和行为方式叫做性状,同种生物同一性状的不同表现形式称为相对性状.如人的单眼皮和双眼皮
14.【答案】D
【解析】【解答】A、①DNA分布于细胞核中,遗传信息在DNA(成双螺旋状)上,DNA是主要的遗传物质,A正确,不符合题意;
B、③染色体是细胞核中容易被碱性染料染成深色的物质,染色体是由①DNA和蛋②白质两种物质组成,B正确,不符合题意;
C、一条染色体上一般有一个DNA分子,一个DNA分子上有许多个基因,C正确,不符合题意;
D、①DNA上决定生物性状的小单位,叫基因,基因决定生物的性状,一条染色体有一个DNA分子组成,一个DNA分子上有许多个基因,D错误,符合题意。
故答案为:D
【分析】细胞核是遗传信息库,细胞核中有一些能被碱性染料染成深色的物质是染色体,染色体是由DNA和蛋白质两种物质组成;DNA是遗传信息的载体,主要存在于细胞核中,DNA分子为双螺旋结构,像螺旋形的梯子;DNA上决定生物性状的小单位,叫基因.基因决定生物的性状.染色体数目是一定的,一条染色体有一个DNA分子组成,一个DNA分子上有许多个基因.
15.【答案】C
【解析】【解答】A、免的长毛与狗的短毛,兔和狗是两个物种,不是相对性状,如免的长毛与短毛,或狗的长毛与短毛,都是相对性状,A不符合题意;
B、玉米的黄粒和圆粒,是玉米粒的颜色和形状不同,是两种性状,不是相对性状,如玉米的黄粒与白粒,或玉米的圆粒与长粒,都是相对性状,B不符合题意;
C、豌豆的高茎和矮茎,是豌豆茎的高矮不同,是同一性状的不同表现形式,是相对性状;C符合题意 ;
D、玫瑰的红花和绿叶,是玫瑰花的颜色和叶片的颜色,是两种性状,不是相对性状,D不符合题意;
故答案为:C.
【分析】同种生物同一性状的不同表现形式称为相对性状.理解相对性状.的功能是解题的关键.
二、填空题
16.【答案】同一;相对性状
【解析】【解答】解:同种生物同一性状的不同表现形式称为相对性状.如人的单眼皮和双眼皮就是相对性状.分为显性性状和隐性性状,显性基因控制显性性状,隐性基因控制隐性性状,如人的单眼皮是隐性性状和双眼皮是显性性状.
故答案为:同一;相对性状
【分析】此题考查的知识点是相对性状,解答时可以从相对性状的概念方面来切入.
17.【答案】性状;相对性状
【解析】【解答】解:性状是指生物体所有特征的总和.任何生物都有许许多多性状.有的是形态结构特征,如豌豆种子的颜色、形状;有的是生理特征,如人的ABO血型、植物的抗病性、耐寒性;有的是行为方式,如狗的攻击性、服从性等等.因此生物体形态结构、生理和行为等特征统称为性状.同种生物同一性状的不同表现形式称为相对性状,如单眼皮和双眼皮. 故答案为:性状;相对性状
【分析】性状是指生物个体表现出来的形态结构、生理特性和行为方式都称为性状.同种生物同一性状的不同表现形式称为相对性状.
18.【答案】亲子代之间以及子代个体之间的在性状上相似性;亲子代之间以及子代个体之间在性状上的差异。
【解析】【解答】遗传是指亲子代之间以及子代个体之间的在性状上相似性;变异是指亲子代之间以及子代个体之间在性状上的差异。
【分析】本题考查遗传和变异的概念,要去学生记住概念并加以理解运用。生物的后代和亲代之间即存在遗传现象,也存在变异,遗传和变异是自然界中普遍存在的现象。
19.【答案】遗传
【解析】【解答】解:遗传是指亲子间的相似性,如种瓜得瓜,种豆得豆;变异是指亲子间和子代个体间的差异,如一猪生九子,连母十个样.
【分析】遗传是指亲子代之间在性状上的相似性,变异是指亲子代之间和子代个体之间在性状上的差异性.
三、综合题
20.【答案】(1)变异
(2)C
(3)aa
(4)12.5%
(5)XX
【解析】【解答】(1)生物体的形态特征、生理特征和行为方式叫做性状,生物的性状传给后代的现象叫遗传,生物的亲代与子代之间以及子代的个体之间在性状上的差异叫变异.爸爸、妈妈有酒窝,而女儿媛媛却没有酒窝,这说明了亲子代之间在性状上的差异性,属于变异现象.
(2)根据所学知识可知:同种生物同一性状的不同表现形式称为相对性状.
A、人的卷舌和无耳垂,属于同一生物的不同性状,不属于相对性状,A错误;
B、羊的卷毛和兔子的白毛,属于不同生物的不同性状,不属于相对性状,B错误;
C、人的双眼皮和单眼皮,属于同种生物同一性状的不同表现形式,是相对性状,C正确.
(3)、(4)控制有酒窝的基因(A)是显性基因,控制无酒窝的基因(a)是隐性基因.子女媛媛中控制某一性状的基因一个来自父方,一个来自母方;有酒窝的夫妇生出了无酒窝的孩子的基因组成是aa,说明夫妇双方除含有一个控制有酒窝的基因A外,还都含有一个控制无酒窝的基因a,即基因组成都是Aa.控制有酒窝和无酒窝这一对相对性状的遗传图解如图所示:
因此,后代无酒窝的可能性是25%或.
人的性别遗传过程如图:
从性别遗传图解看出,每次生男生女的概率是相等的.在整个人群中男女性别之比大致1:1,该对夫妇再生一个男孩的概率是50%.
所以若媛媛的爸爸妈妈再生一个男孩,也是无酒窝的概率是50%×25%═12.5%.
(5)男女体细胞中都有23对染色体,有22对染色体的形态、大小男女的基本相同,称为常染色体;第23对染色体在形态、大小上存在着明显差异,这对染色体与人的性别决定有关,称为性染色体.女性体细胞中的性染色体形态大小基本相同,称为XX染色体,男性体细胞的性染色体中,较大的一条命名为X染色体,较小一条称为Y染色体.
故答案为:(1)变异
(2)C
(3)aa
(4)12.5%
(5)XX
【分析】(1)生物体的某些性状是由一对基因控制的,当细胞内控制某种性状的一对基因都是显性或一个是显性、一个是隐性时,生物体表现出显性基因控制的性状;当控制某种性状的基因都是隐性时,隐性基因控制的性状才会表现出来.
(2)在一对相对性状的遗传过程中,子代个体中出现了亲代没有的性状,新出现的性状一定是隐性性状,亲代的基因组成是杂合体.
21.【答案】(1)基因
(2)B
【解析】【解答】解:(1)绿色植物的形态结构主要由遗传物质(基因)决定,同时还受环境因素的影响.
(2)在降水量少的地区,植物为了防止蒸腾加快,气孔会减少,以适应环境,这是长期自然选择的结果;图丙中,C地区的植物叶片上气孔数量最少,说明C地区的降水量最少;而B地区的植物叶片上气孔数量最多,则B地区的降水量最大.
故答案为:(1)遗传物质(基因);
(2)B.
【分析】(1)由图可知:甲图是绿色开花植物,乙图中①是表皮细胞、②是保卫细胞、③是气孔,图丙表示同一植物在不同地区由于受降水量影响而导致叶片上气孔数量的差异,则B地区的降水量最大,则C地区的降水量最小.
(2)自然界中的生物,通过激烈的生存斗争,适应者生存,不适应者被淘汰掉,这就是自然选择.生物通过遗传、变异和自然选择,不断进化.
人教版 (新课标)八年级下册第一节 基因控制生物的性状精品精练: 这是一份人教版 (新课标)八年级下册第一节 基因控制生物的性状精品精练,共20页。试卷主要包含了单选题,综合题等内容,欢迎下载使用。
人教版 (新课标)八年级下册第一节 基因控制生物的性状精品习题: 这是一份人教版 (新课标)八年级下册第一节 基因控制生物的性状精品习题,共6页。试卷主要包含了单选题,综合题等内容,欢迎下载使用。
初中生物人教版 (新课标)八年级下册第一节 基因控制生物的性状练习: 这是一份初中生物人教版 (新课标)八年级下册第一节 基因控制生物的性状练习,共3页。试卷主要包含了下列性状中,属于相对性状的是等内容,欢迎下载使用。

