初中人教版 (新课标)第六单元 生物的多样性及其保护第一章 根据生物的特征进行分类第一节 尝试对生物进行分类学案
展开课前自主预习
知识点1 植物的分类
1.简单分类:
植物
2.生物学家在对植物进行分类时,要仔细观察植物的 形态结构 ,如被子植物的根、茎、叶、花、果实和种子的形态结构,从这些器官中发现它们共同的或不同的特征,从而确定它们的亲缘关系。在被子植物中, 花、果实和种子 往往作为分类的重要依据。
知识点2 动物的分类
3.简单分类:
动物
4.动物的分类除了要比较 形态结构 ,往往还要比较动物的 生理功能 。
知识点3 细菌、真菌等其他生物的分类
5.根据它们的特征分类。例如,根据不同真菌形态结构的特征,可以将真菌分为酵母菌、 霉菌 等类群。
课堂基础达标
知识点1 植物的分类
1.尝试对下列植物进行分类,找出属于种子植物的一组是(C)
①衣藻 ②墙藓 ③松 ④蕨 ⑤桃 ⑥白菜 ⑦葱 ⑧黄瓜
A.④⑤⑥⑦⑧B.②③⑥⑦⑧
C.③⑤⑥⑦⑧D.①②④⑤⑥
2.蜈蚣草能富集被污染的土壤里的重金属元素——砷。它属多年生草本;株高20 cm~110 cm,根状茎短,直立;叶片呈羽状,背面孢子囊呈线形,沿羽片边缘生;分布于长江以南地区。根据上述描述可判断出该种植物属于(C)
A.裸子植物B.被子植物
C.蕨类植物D.苔藓植物
知识点2 动物的分类
3.对动物进行分类的依据不包括(A)
A.动物数量的多少B.动物的外部形态
C.动物的内部结构D.动物的生理功能
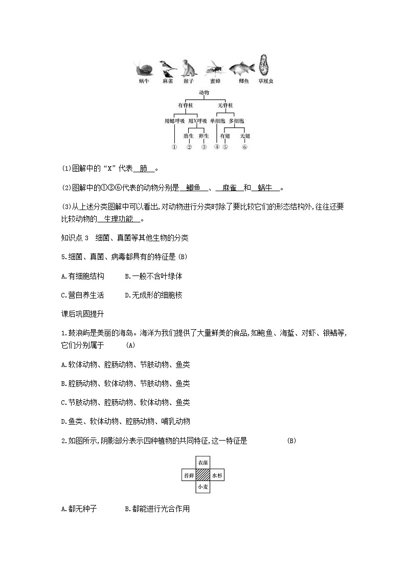
4.将下列六种动物进行分类,可以画出如图所示的分类图解,其中①~⑥代表图中的六种动物。请回答:
(1)图解中的“X”代表 肺 。
(2)图解中的①③⑥代表的动物分别是 鲫鱼 、 麻雀 和 蜗牛 。
(3)从上述分类图解中可以看出,对动物进行分类时除了要比较它们的形态结构外,往往还要比较动物的 生理功能 。
知识点3 细菌、真菌等其他生物的分类
5.细菌、真菌、病毒都具有的特征是(B)
A.有细胞结构B.一般不含叶绿体
C.营自养生活D.无成形的细胞核
课后巩固提升
1.鼓浪屿是美丽的海岛。海洋为我们提供了大量鲜美的食品,如鲍鱼、海蜇、对虾、银鲳等,它们分别属于(A)
A.软体动物、腔肠动物、节肢动物、鱼类
B.腔肠动物、软体动物、节肢动物、鱼类
C.节肢动物、腔肠动物、软体动物、鱼类
D.鱼类、软体动物、腔肠动物、哺乳动物
2.如图所示,阴影部分表示四种植物的共同特征,这一特征是(B)
A.都无种子B.都能进行光合作用
C.都有根、茎、叶D.种子外都有果皮包被
【解析】小麦属于被子植物,水杉属于裸子植物,两者都有种子,A项错误;衣藻属于藻类植物,没有根、茎、叶的分化,苔藓没有真正的根,C项错误;衣藻和苔藓都没有种子,水杉的种子裸露,无果皮,D项错误。
3.某同学根据某一分类标准,对七种动物中的六种进行了简单的分类(如表),下列叙述正确的是(C)
A.其分类标准为是胎生还是卵生
B.其分类标准为体温是否恒定
C.应该将银鱼划分到类别1中
D.应该将银鱼划分到类别2中
4.下列有关生物分类关系的图示正确的是(D)
5.小丽在植物分类活动中,将豌豆和花生分为一类,而将小麦和玉米分为另一类,她主要依据的是(B)
A.根、茎、叶的形态结构特征
B.花、果实、种子的形态结构特征
C.生活环境及生长季节
D.植物的生殖方式
6.如果你想了解蝗虫的结构特点和生活习性,应从下列哪本书中查找比较方便(D)
A.动物学B.植物学
C.软体动物学D.昆虫学
7.如图是四种植物的分类图解,乙、丙、丁所代表的植物分别是(D)
A.肾蕨、衣藻、海带B.衣藻、海带、葫芦藓
C.葫芦藓、肾蕨、衣藻D.海带、葫芦藓、肾蕨
8.按照生活环境对下列调查到的生物进行归类,属于水生生物的是(D)
①虾 ②羊 ③玉米 ④海带 ⑤麻雀 ⑥鲤鱼 ⑦鹿
A.①②③B.④⑤⑥
C.⑥④⑦D.①④⑥
9.按照生物间的共同特征将其分组的学科被称为(B)
A.发育学B.分类学
C.生物学D.演化论
10.下列动物在分类类别上与其他三种动物不同的是(C)
A.眼镜蛇B.龟
C.蟾蜍D.壁虎
11.松、竹、梅被称为“岁寒三友”,这三种植物在分类上分别属于(B)
A.裸子植物、单子叶植物、单子叶植物
B.裸子植物、被子植物、被子植物
C.裸子植物、双子叶植物、双子叶植物
D.裸子植物、蕨类植物、蕨类植物
【解析】松属于裸子植物,竹属于被子植物中的单子叶植物,梅属于被子植物中的双子叶植物,B项正确。
12.冬虫夏草属于(C)
A.植物B.动物C.真菌D.蕨类
13.在被子植物中,花、果实和种子往往作为分类的重要依据,科学家们这样做的理由最可能是因为(D)
A.它们的特征能决定植物繁殖能力的强弱,从而决定着植物的进化
B.它们是被子植物比较重要的特征,对确定植物间亲缘关系比较可靠
C.它们的特征比较容易观察,分类便于操作,结果也易让人接受
D.它们存在的时间短,受环境影响小,形态结构特征稳定,对确定植物间亲缘关系比较可靠
14.某生物兴趣小组的同学在进行野外考察时,采回植物:满江红、油松、地钱、向日葵、玉米、水绵,并制成了植物标本,他将这些植物,做了如下分类,请据图回答下列问题:
(1)请你协助兴趣小组的同学,按上述分类图解,逐一分类,图中③⑥对应的植物分别是 满江红 、 向日葵 。
(2)上述六种植物中, 苔藓植物 (填植物类群)的叶只由一层细胞构成,有毒气体可以从背腹两面侵入细胞,因此可作为监测空气污染程度的指示植物。
(3)油松和向日葵最主要的区别是 种子外有无果皮包被 。
15.某生物小组在一次实地考察中,观察到了下列几种动物。请你根据所学知识,帮助他们解决问题(在“ ”上填字母):
(1)若根据体内有无脊椎骨构成的脊柱将图中的动物分成两组,则与C同在一组的动物是 B、D、E ;若根据生殖方式将图中的动物分成两组,则与C同在一组的动物是 A、B、D 。
(2)A~E五种动物中,水中生活的动物是 B ;幼体生活在水中,成体营水陆两栖生活的动物是 C ,属于恒温动物的是 D、E 。
(3)A~E五种动物中,具有“体表有坚韧的外骨骼,附肢分节”等特征的动物是 A ,具有“胎生、哺乳”等特征的动物是 E 。 待区分的生物
大雁、斑马、鼠妇、蛇、蚯蚓、蜘蛛、银鱼
类别1
蛇、大雁、斑马
类别2
鼠妇、蚯蚓、蜘蛛
生物八年级上册第一节 尝试对生物进行分类导学案: 这是一份生物八年级上册第一节 尝试对生物进行分类导学案,共2页。学案主要包含了回顾已知,引入新课,自主学习,边学边导,精讲点拨,精练提升等内容,欢迎下载使用。
人教版 (新课标)八年级上册第一节 尝试对生物进行分类学案: 这是一份人教版 (新课标)八年级上册第一节 尝试对生物进行分类学案,共11页。学案主要包含了自主探究·释疑难,预习导学,探究释疑,核心知识·巧构建,分层演练·提素能,基础巩固练,提能综合练,阅读驿站等内容,欢迎下载使用。
八年级上册第一节 尝试对生物进行分类学案设计: 这是一份八年级上册第一节 尝试对生物进行分类学案设计,共4页。学案主要包含了学习目标,本节重点,本节难点,方法指导等内容,欢迎下载使用。

