鲁科版 (2019)选择性必修1第1节 化学反应的方向当堂达标检测题
展开课时分层作业(八) 化学反应的方向
(建议用时:40分钟)
[合格过关练]
1.下列关于自发过程的叙述中,正确的是( )
A.只有不需要任何条件就能够自动进行的过程才是自发过程
B.需要加热才能进行的过程肯定不是自发过程
C.同一可逆反应的正、逆反应在不同条件下都有自发的可能
D.非自发过程在任何条件下都不可能变为自发过程
C [在一定条件下,不用借助外力即可自动进行的过程为自发过程,所以自发过程也需要特定的条件,A、B项错误;可逆反应在不同的条件下,可以向不同方向自发进行,故C项正确;改变条件,可以使非自发过程转变为自发过程,D项错误。]
2.以下反应均为自发反应,其中不能用焓变解释的是( )
A.2Na(s)+Cl2(g)===2NaCl(s) ΔH<0
B.C3H8(g)+5O2(g)===3CO2(g)+4H2O(l) ΔH<0
C.2NH4Cl(s)+Ca(OH)2(s)===2NH3(g)+CaCl2(s)+2H2O(l) ΔH>0
D.2Mg(s)+O2(g)===2MgO(s) ΔH<0
C [C项反应的ΔH>0,由焓变判断反应不能自发进行,而题给条件是能自发进行,所以C项中的反应不能用焓变解释。]
3.水结冰的过程的焓变和熵变正确的是( )
A.ΔH>0,ΔS<0 B.ΔH<0,ΔS>0
C.ΔH>0,ΔS>0 D.ΔH<0,ΔS<0
D [H2O(l)―→H2O(s)为ΔS<0的放热(ΔH<0)过程。]
4.下列关于化学反应的焓变的叙述中,正确的是( )
A.化学反应的焓变与反应的方向性无关
B.化学反应的焓变直接决定了反应的方向
C.焓变为正的反应都是吸热反应
D.焓变为正的反应都能自发进行
C [焓变与反应的方向性有关,A项错误;化学反应的焓变不能直接决定化学反应的方向,B项错误;焓变为正的反应,体系内能增大,为吸热反应,C项正确;焓变不能作为直接判断反应能否自发进行的依据,要结合熵变进行判断,D项错误。]
5.(双选)下列变化中ΔS<0的是( )
A.固体NaCl溶于水
B.液态水变为水蒸气
C.N2(g)+3H2(g)2NH3(g)
D.2Hg(l)+O2(g)===2HgO(s)
CD [固体物质溶于水,固态物质变为液态物质或气态物质,液态物质变为气态物质,其过程均属于熵增加的过程,即ΔS>0,A、B项不正确。有气体参加或生成的化学反应,通常可由反应前后气体分子数变化来判断其熵变,在化学反应中,反应物气体分子数比反应产物气体分子数大的反应,一般属于熵减小的反应,即ΔS<0;在化学反应中,反应物气体分子数比反应产物气体分子数小的反应,一般属于熵增加的反应,即ΔS>0,故C、D项正确。]
6.根据所学知识判断,下列反应在任何温度下都不能自发进行的是( )
A.2O3(g)===3O2(g) ΔH<0
B.2CO(g)===2C(s)+O2(g) ΔH>0
C.N2(g)+3H2(g)===2NH3(g) ΔH<0
D.CaCO3(s)===CaO(s)+CO2(g) ΔH>0
B [ΔH-TΔS>0的反应在任何温度下均不能自发进行,即ΔH>0、ΔS<0的反应符合题意,B项正确。]
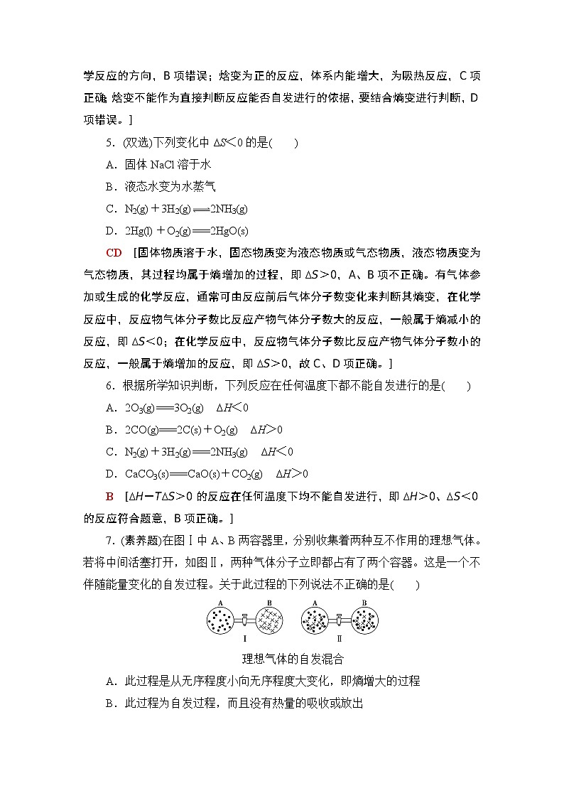
7.(素养题)在图Ⅰ中A、B两容器里,分别收集着两种互不作用的理想气体。若将中间活塞打开,如图Ⅱ,两种气体分子立即都占有了两个容器。这是一个不伴随能量变化的自发过程。关于此过程的下列说法不正确的是( )
理想气体的自发混合
A.此过程是从无序程度小向无序程度大变化,即熵增大的过程
B.此过程为自发过程,而且没有热量的吸收或放出
C.此过程是自发可逆的
D.此过程从有序到无序,无序程度增大
C [气体混合后,不可能再自发分开,所以此过程不可逆,C项错误。]
8.下列说法不正确的是( )
A.焓变是一个与反应能否自发进行有关的因素,多数能自发进行的反应是放热反应
B.熵增加有利于反应的自发进行,熵减小的反应常温下都不会自发进行
C.在同一条件下不同物质有不同的熵值,其体系的无序程度越大,熵值越大
D.一个反应能否自发进行与焓变和熵变的共同影响有关
B [焓变是一个与反应能否自发进行有关的因素,多数能自发进行的反应是放热反应,A正确;熵增加有利于反应的自发进行,熵减小的反应常温下也可能自发进行,如氯化氢和氨气在常温下可以化合生成氯化铵,B错误;在同一条件下不同物质有不同的熵值,其体系的无序程度越大,熵值越大,C正确;一个反应能否自发进行与焓变和熵变的共同影响有关,ΔH-TΔS<0的反应能自发进行,D正确。]
9.反应4Fe(OH)2(s)+O2(g)+2H2O(l)===4Fe(OH)3(s) ΔH=-444.3 kJ·mol-1在常温常压下能自发进行,则对反应的方向起决定性作用的是( )
A.焓变 B.温度
C.压强 D.熵变
A [反应4Fe(OH)2(s)+O2(g)+2H2O(l)===4Fe(OH)3(s) ΔH=-444.3
kJ·mol-1,ΔH<0,且ΔS<0,而常温常压下反应能自发进行,说明ΔH-TΔS<0,故对反应的方向起决定性作用的是焓变,A正确。]
10.(素养题)橡皮筋在拉伸和收缩状态时结构如图。在其拉伸过程中有放热现象。25 ℃、101 kPa时,下列过程的焓变、熵变和自发性与橡皮筋从拉伸状态到收缩状态一致的是( )
A.CaCO3===CaO+CO2↑
B.NaOH的溶解
C.2H2+O2===2H2O
D.Ba(OH)2·8H2O+2NH4Cl===BaCl2+2NH3↑+10H2O
D [橡皮筋拉伸过程中有放热现象,则橡皮筋从拉伸状态变为收缩状态是吸热过程,无序程度增加,属于熵增加过程且其在25 ℃、101 kPa时自发进行。CaCO3分解是吸热反应,且熵增加,但CaCO3在25 ℃、101 kPa时不会自发分解,A错误;NaOH溶解时放热,B错误;H2在O2中燃烧放热,C错误;该反应是吸热反应,且熵增加,在25 ℃、101 kPa时能自发进行,D正确。]
11.下列对化学反应预测正确的是( )
选项 | 化学反应方程式 | 已知条件 | 预测 |
A | M(s)===X(g)+Y(s) | ΔH>0 | 它是非自 发反应 |
B | W(s)+xG(g)===2Q(g) | ΔH<0, 自发反应 | x可能等 于1、2、3 |
C | 4X(g)+5Y(g)=== 4W(g)+6G(g) | 能自发 反应 | ΔH一定 小于0 |
D | 4M(s)+N(g)+2W(l) ===4Q(s) | 常温下, 自发进行 | ΔH>0 |
B [根据复合判据:ΔG=ΔH-TΔS,M(s)===X(g)+Y(s),固体分解生成气体,为熵增反应,ΔH>0时,在高温下,能自发进行,A错误;W(s)+xG(g)===2Q(g) ΔH<0,能自发进行,若熵增,任何温度下都能自发进行,若熵减,在低温条件下能自发进行,所以,G的计量数不确定,x等于1、2或3时,都符合题意,B正确;4X(g)+5Y(g)===4W(g)+6G(g)是熵增反应,当ΔH>0时,在高温下可能自发进行,C错误;4M(s)+N(g)+2W(l)===4Q(s)为熵减反应,常温下能自发进行,说明该反应一定是放热反应,D错误。]
12.已知2CO(g)CO2(g)+C(s),T=+980 K时,ΔH-TΔS=0。
(1)当体系温度低于980 K时,估计ΔH-TΔS______(填“大于”“小于”或“等于”)0;当体系温度高于980 K时,估计ΔH-TΔS________(填“大于”“小于”或“等于”)0。
(2)在冶金工业中,以C为还原剂,温度高于980 K时的氧化产物是以________为主;温度低于980 K时的氧化产物是以________为主。
[解析] (1)根据反应2CO(g)CO2(g)+C(s)得到ΔS<0,由题意T=+980 K时,ΔH-TΔS=0,推出ΔH<0,即反应是放热反应。当T<980 K时,ΔH-TΔS<0,正反应能够自发进行;当T>980 K时,ΔH-TΔS>0,正反应不能够自发进行,逆反应能够自发进行。(2)在冶金工业中,当温度高于980 K,主要氧化产物是一氧化碳;当温度低于980 K,主要氧化产物是二氧化碳。
[答案] (1)小于 大于 (2)CO CO2
13.节能减排是指节约物质资源和能量资源,减少废弃物和环境有害物的排放。
(1)实现“节能减排”和“低碳经济”的一项重要课题就是如何将CO2转化为可利用的资源。目前工业上有一种方法是用CO2来生产燃料甲醇,一定条件下发生反应:CO2(g)+3H2(g)CH3OH(g)+H2O(g),如图所示为该反应过程中的能量(kJ·mol-1)变化:
下列关于该反应的说法正确的是________(填序号)。
A.ΔH>0,ΔS>0 B.ΔH>0,ΔS<0
C.ΔH<0,ΔS<0 D.ΔH<0,ΔS>0
(2)将煤加工成水煤气可降低污染并提高燃料的利用率。将水蒸气通过红热的炭即产生水煤气,反应方程式为C(s)+H2O(g)===H2(g)+CO(g),该反应的ΔH=+131.3 kJ·mol-1,ΔS=+133.7 J·mol-1·K-1。该反应在常温下________(填“能”或“不能”)自发进行。
[解析] (1)由图像可知,反应物的总能量高于反应产物的总能量,反应放热,ΔH<0;该反应为反应前后气体分子数减小的反应,则ΔS<0。(2)由于ΔG=ΔH-TΔS=+131.3 kJ·mol-1-298 K×0.133 7 kJ·mol-1·K-1≈91.46 kJ·mol-1>0,所以该反应在常温下不能自发进行。
[答案] (1)C (2)不能
[素养培优练]
14.已知①碳酸钙的分解CaCO3(s)===CaO(s)+CO2(g) ΔH1,仅在高温下能自发进行;②氯酸钾的分解2KClO3(s)===2KCl(s)+3O2(g) ΔH2,在任何温度下都自发进行。下面有几组焓变数据,其中可能正确的是( )
A.ΔH1=+178.32 kJ·mol-1
ΔH2=-78.3 kJ·mol-1
B.ΔH1=-178.32 kJ·mol-1
ΔH2=+78.3 kJ·mol-1
C.ΔH1=-178.32 kJ·mol-1
ΔH2=-78.3 kJ·mol-1
D.ΔH1=+178.32 kJ·mol-1
ΔH2=+78.3 kJ·mol-1
A [反应CaCO3(s)===CaO(s)+CO2(g) ΔH1,仅在高温下自发进行,该反应的ΔS>0,根据ΔG=ΔH-TΔS<0时反应自发进行可知,若ΔH1<0,则在任何温度下反应都自发进行,故ΔH1>0;而反应2KClO3(s)===2KCl(s)+3O2(g) ΔH2,在任何温度下都能自发进行,该反应的ΔS>0,根据ΔG=ΔH-TΔS<0时反应自发进行可知,ΔH2<0;故A正确。]
15.(双选)汽车尾气(含烃类、CO、NO、SO2等)是城市主要污染源之一,可以采用在汽车排气管上装催化转化器,使NO与CO反应生成可参与大气生态循环的无毒气体的方法进行治理,其反应原理是2NO(g)+2CO(g)催化剂,N2(g)+2CO2(g)。在298 K、101 kPa下,该反应的ΔH=-113 kJ·mol-1,ΔS=-145
J·mol-1·K-1。下列说法错误的是 ( )
A.该反应中反应物的总能量低于生成物的总能量
B.该反应在常温下不能自发进行,因此需要高温和催化剂条件
C.该反应在常温下能自发进行,高温和催化剂条件能加快反应的速率
D.汽车尾气中NO、CO会与血红蛋白结合而使人中毒
AB [此反应是放热反应,A项错误;常温下,ΔH-TΔS<0,该反应可以自发进行,高温和催化剂条件能加快反应速率,B项错误,C项正确;NO、CO都可与血红蛋白结合而使人中毒,D项正确。]
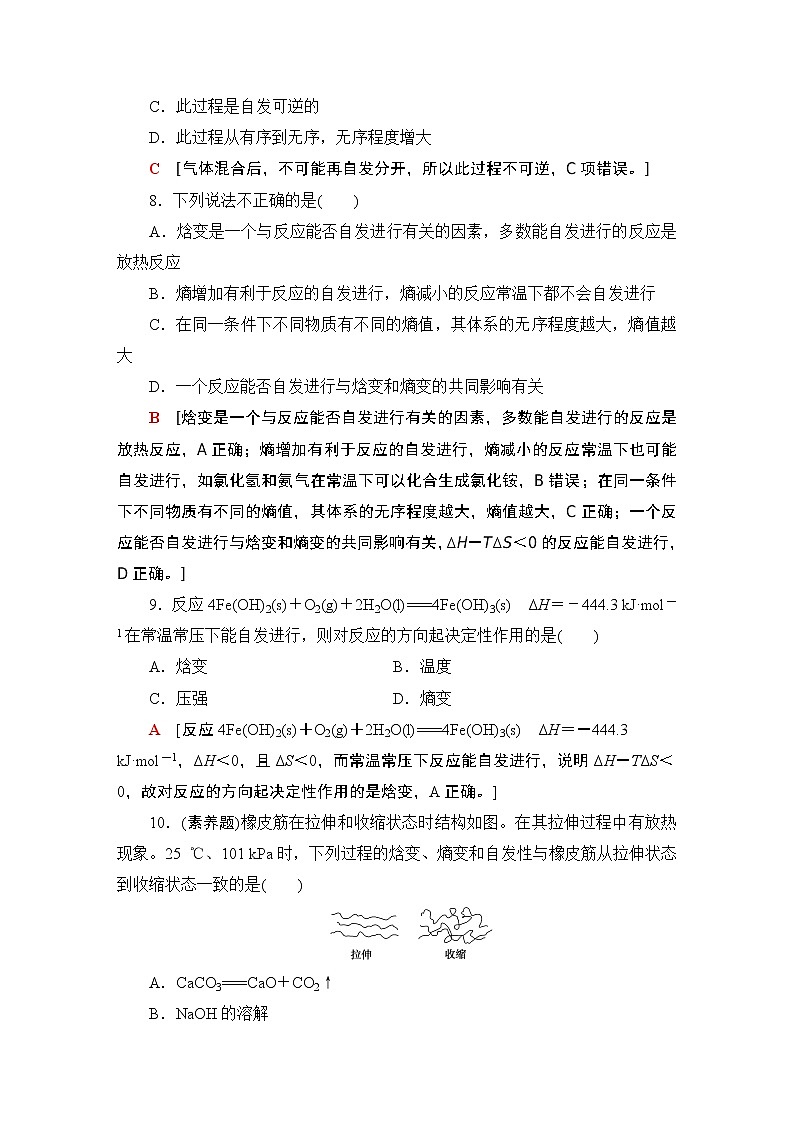
16.已知反应CO(g)+Cl2(g)COCl2(g),反应过程中能量的变化如图所示,下列有关该反应的ΔH、ΔS的说法中正确的是( )
A.ΔH<0,ΔS<0 B.ΔH>0,ΔS<0
C.ΔH>0,ΔS>0 D.ΔH<0,ΔS>0
A [根据图像,CO(g)和Cl2(g)具有的总能量大于COCl2(g)的能量,因此该反应是放热反应,即ΔH<0;反应物气体的系数之和大于反应产物气体的系数之和,故此反应属于熵减反应,即ΔS<0;A正确。]
17.反应CH3OH(l)+NH3(g)―→CH3NH2(g)+H2O(g)在某温度时才能自发向右进行,若该反应的ΔH=+17 kJ·mol-1,|ΔH-TΔS|=17 kJ·mol-1,则下列关系中正确的是( )
A.ΔS>0,ΔH-TΔS<0
B.ΔS<0,ΔH-TΔS>0
C.ΔS>0,ΔH-TΔS>0
D.ΔS<0,ΔH-TΔS<0
A [ΔH=+17 kJ·mol-1>0,ΔS>0,在某温度时能自发向右进行,|ΔH-TΔS|=17 kJ·mol-1,只有ΔH-TΔS=-17 kJ·mol-1<0。]
18.已知甲烷隔绝空气在不同温度下有可能发生如下两个反应:①CH4(g)===C(s)+2H2(g),②2CH4(g)===C2H2(g)+3H2(g)。某同学为了得到用天然气制取炭黑的允许温度范围和最佳温度,在图书馆查到了如下热力学数据:
反应①的ΔH(298 K)=+74.848 kJ·mol-1,ΔS(298 K)=
+80.674 J·mol-1·K-1;
反应②的ΔH(298 K)=+376.426 kJ·mol-1,ΔS(298 K)=
+220.211 J·mol-1·K-1。
已知焓变和熵变随温度变化很小。请帮助这位同学考虑如下问题:
(1)判断反应②高温自发还是低温自发:________(填“高温”或“低温”)。
(2)通过计算判断反应①在常温下能否自发进行____(填“能”或“不能”)。
(3)求算制取炭黑的允许温度范围___________________________________。
[解析] (1)ΔH-TΔS<0时反应才能自发进行,因反应②的ΔH>0、ΔS>0,所以该反应自发进行所需要的温度条件为T>=≈
1 709.4 K,即反应②在高温下能自发进行。(2)反应①在常温下时,ΔH-TΔS=74.848 kJ·mol-1-80.674×10-3kJ·mol-1·K-1×298 K≈50.807 kJ·mol-1>0,所以该反应常温下不能自发进行。(3)甲烷生成炭黑和H2时,ΔH-TΔS=74.848 kJ·mol-1-80.674×10-3kJ·mol-1·K-1×T<0,得T>927.8 K,即甲烷生成炭黑的最低温度为927.8 K。甲烷生成乙炔时,ΔH-TΔS=376.426 kJ·mol-1-220.211×10-3
kJ·mol-1·K-1×T<0,得T>1 709.4 K,即温度高于1 709.4 K时,甲烷生成乙炔和氢气。所以要制取炭黑,温度应控制在927.8 K~1 709.4 K。
[答案] (1)高温 (2)不能 (3)927.8 K~1 709.4 K
高中化学人教版 (2019)选择性必修1第三节 化学反应的方向精练: 这是一份高中化学人教版 (2019)选择性必修1第三节 化学反应的方向精练,共5页。试卷主要包含了已知等内容,欢迎下载使用。
高中第3节 沉淀溶解平衡巩固练习: 这是一份高中第3节 沉淀溶解平衡巩固练习,共1页。
高中化学鲁科版 (2019)选择性必修1第4节 金属的腐蚀与防护达标测试: 这是一份高中化学鲁科版 (2019)选择性必修1第4节 金属的腐蚀与防护达标测试,共1页。

