还剩25页未读,
继续阅读
所属成套资源:2019届浙江省杭州市高考命题比赛模拟
成套系列资料,整套一键下载
2019届浙江省杭州市高考命题比赛模拟(十四)英语试卷(word版)
展开
新高考●浙江省
依据《全国考试说明》(高考综合改革实验省份试用)命题
————————————————————————————
·体验高考 ·锤炼心态
2019年中学教师新课程教学质量检测卷
命题比赛参赛试卷
细致 严谨 规范
——————————————————————— 双向命题
CONTENTS
(P3)
1.命题整体规划表 ◎题型 ◎命题原则
◎ 表一:本卷对完形填空素材长度及词汇的整理
◎ 表二:本卷对阅读素材长度及词汇的整理
◎ 表三:2018年11月、2018年6月、2017年11月浙江高考卷与本卷题材对比
◎ 表四:2018年11月、2018年6月、2017年11月浙江高考卷与本卷完形填空词类分析
2.完形填空与阅读
(P4-6)
素材解读表
(P7-9)
◎命题双向细目表 (一) 阅读理解
◎命题双向细目表 (二) 完形填空
◎命题双向细目表 (三)语法填空考点分布、应用文写作、续写
3.命题双向细目表
(P10-17)
◎2019年高考模拟试卷 英语卷
4.模拟试卷
◎2019年高考模拟试卷英语参考答案及评分标准
(P18-23)
5.参考答案
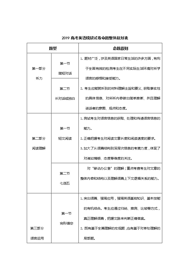
2019高考英语模拟试卷命题整体规划表
题型
命题原则
第一部分
听力
第一节
简短对话
1. 题材广泛,涉及英语国家日常生活的许多方面,有利于全面有效的检测考生在不同实际生活环境对所学语言的感悟和接受能力。
2. 考生应能就听到的材料理解主旨和要义、获取事实性的具体信息、对所听内容做出简单推断、并且理解说话者的意图、观点和态度。
第二节
长对话或独白
第二部分
阅读理解
第一节
短文阅读
1.测试考生对语言信息的获取、处理和传递语言信息的能力。
2.正确把握考生对阅读文章长度和阅读速度的要求。
3.加大了从语篇结构到深层次信息的考查力度,体现了对诸如情感、态度等维度的关注。
第二节
七选五
对“移动办公室”的理解;重点考查考生对文章的整体内容和结构以及理解语篇上下文逻辑关系的能力。
第三部分
语言运用
第一节
完形填空
1.突出语篇、强调应用,强调英语基础知识、基本技能的有机结合。考生应通过归纳、推测、比较等方式,真正理解语篇,把握文脉来判断正确答案。
2. 既有基于全篇理解的宏观题,也有基于对单句理解的局部题。
3.重视考生的逻辑思维能力和评价性思维能力的检测。
第二节
语法填空
1. 语法填空选材贴近生活,句子语言形式正确,原汁原味,意思清晰明了。
2. 从语法的句子结构与语法形式、词汇的本义和转义以及前后缀的变化、语境语篇的线索以及标志词等方面测试考生的整体语篇能力。
第四部分
写作
第一节
应用文写作
考生能围绕写作主题,根据提供的要点,借助一些句型、词组等的支持,准确、清楚、连贯地表达自己的思想,体现交际性。
第二节
概要
考生能根据所提供的材料内容进行概要写作,要求能准确表达原文,词汇短语使用准确、句型表达精炼,
对整体逻辑性有较好的把握
2019高考英语模拟试卷完形、阅读素材解读表
表一:本卷对完形填空素材长度及词汇的整理
原则与依据
2019年浙江考试说明对完形填空的表述为:一篇约250个词的短文中留出20个空白。完形填空不仅考查考生对不同语境中规范的语言要素(包括词汇、表达方式和结构)的掌握程度,而且还考查考生对语段特征(如连贯性和一致性等)的辨识能力。
具体操作方法
1. 原素材来自教研室。删减原则是围绕“老邻居种树浇水到作者人生的感悟”来呈现整篇文章。
2. 寻找适当的方法呈现全文,强调对文本内容理解的深度。本语篇的内容简单易懂,特色在于通过呈现简单的故事来揭示道理,内容丰富,娓娓道来,生动感人。为让故事更具备完整性,争取做到在有限的字数里,尽可能的呈现每一个细节。
3. 为保持文本意思更紧凑,命题人对文本做了细节上的改变。例如:本属于心灵鸡汤类的美文,有作者较多的种树描写且短句较多,命题人在不违背原文主旨的基础上,对雷同的种树情节大胆做了删除,并将类似的句子结构和意义紧凑的短句进行删减和合并。
4.为更符合考纲要求,适合高考,对某些语句做了修改。例如:原文是horticulture 换成gardening, robust换成strong, went to glory换成passed away,替换的词均为考纲词汇。还把较难的词,如husbandry、robust等做了删除。
5. 为突出考试说明中对文本体裁特点的要求 --- 以记叙为主线、突出作者对浇水种树的感悟,命题人把原文本中的结尾整理为I’ve been thinking that it’s … to change my prayer. I know my children are going to encounter hardship, and my praying they won’t is … because there’s always a cold wind blowing somewhere. 来更好地帮助学生完整、全面地理解文章内容。
表二:本卷对阅读素材长度及词汇的整理
(依据:2018年考试说明对阅读理解的要求是:3篇短文的阅读量为总长度不少于800词。)
语 篇
改编原 则
具 体 操 作 方 法
A篇
本文为说明文
1. 字数控制
2. 难词替换
本文在字数上只是略作删减,难词替换的也不多,作为第一篇阅读材料,是大部分同学都能能看懂的文章。因此笔者在设置问题的时候尽量选择了一些比较大的词汇以及在表达上尽量多样化,以期能稍稍增加做题难度。
B篇
本文为记叙文
1. 字数控制
2. 难词替换
3. 事件发展的逻辑性
1. 本文摘自英国卫报,原文有1980个字,因此笔者只是选择了其中的一部分,同时替换了一些考纲词汇没有的单词。
2. 记叙文的特点是必须有明确的时间发展逻辑,本文的逻辑很简单,一个美国墨西哥裔的作家暂停写作由于了解到墨西哥儿童悲惨的移民生活,后来又重新开始写作的事情。重点是描写墨西哥儿童的不幸
3. 题目设置上用了一些迷惑性的选项,考察能否准确理解文章,以及细心度。
C篇
本文为带议论性质的说明文
1. 字数控制
2. 难词替换
3. 突出问题说明和观点表达
1. 本文是对美国今年来减肥人数减少的一个调查,因此文章在词汇上面有些比较难,笔者做了一些替换,段落也根据笔者自己的理解做了比较合理的调整,使文章看起来更加流畅。
2. 题目设置上,第二题和第三题都比较有难度,因为考虑已经是第三篇阅读,需要又一定的区分度。
七选五
考查学生理解语篇上下文逻辑关系的能力
1.主题是对“移动办公室”新技术的理解,旨在对移动办公室产生的原因,好处和面临的挑战及作者的态度有逻辑性的理解 。
2.命题人对文本细节作了适当的删减,通过阅读考查学生推断主题句的能力、找准能承担承上启下作用的句子的能力以及把握全篇文脉,即句与句、段与段之间的逻辑关系来组织文章的能力。
3. 在做7个选择项时,命题人增加了2个与文本话题相接近的干扰项,来考查考生在理解文章总体内容的基础上,根据文章提供的事实和线索进行逻辑推理、推测作者未提到的事实的能力。
4. 命题人对文本中mobile office的产生原因进行的逻辑性的合并与重组,使之容易理解。
表三:近三次浙江高考卷与本卷之间的题材对比
题材
完形填空
阅读A
阅读B
阅读C
七选五
2018.11高考
学生手指被卡住
伦敦出租车司机
美国暑假
暑期读书
科技改变了人们对礼节的认识
2018.06高考
越忙越有时间
狄更斯的人物传记
科学家保护塑料袋行业
美国汽车历史
搬进新社区的注意事项
2017.11高考
Harvold老师面对危险,沉着冷静,勇敢挽救全车师生的英勇事迹
做报童的经历
具衣认知理论
利用回收材料节能
如何记住自己阅读过的知识和信息
本卷
通过老邻居浇水种树,作者感悟到人生中遭遇历练,自我成长的重要性
年轻人爱吸猫
墨西哥移民儿童的不幸生活
美国人放弃减肥了吗?
对移动办公室的理解
表四:近三次浙江高考卷与本卷完形填空之间的词类分析 比较
考
点年 份
动 词
形容词
副 词
名词、代词
介 词
连 词
2018.11
高考
12
2
0
5
1
0
2018.06
高考
10
4
1
5
0
0
2017.11
高考
12
6
0
6
0
0
本卷
10
2
2
5
1
0
命题双向细目表 (一) 阅读理解
文本
题
号
分
值
内容
测量目标
事实细节
推理判断
主旨要义
态度意图
信息匹配
文体
题材
短文
词量
试题
词量
A.
改编自英语网站putclub的文化版
21
2.5
说明文
年轻人爱吸猫
319
121
√
22
2.5
√
23
2.5
√
B
改编自英语卫报
24
2.5
记叙文
墨西哥移民儿童的不幸生活
308
142
√
25
2.5
√
26
2.5
√
27
2.5
√
C
改编自英语网站putclub的文化版
28
2.5
带议论性质说明文
美国放弃减肥了吗?
282
97
√
29
2.5
√
30
2.5
√
七选五
改编自
《可可英语》
31
2
说明文
移动办公室
262
91
√
32
2
√
33
2
√
34
2
√
35
2
√
4篇
15
35
1171
451
4
4
1
1
5
命题双向细目表 (二)完形填空
来源
题号
内容
测量目标
语境
语义
上下文连贯
惯用法
改编自教研室 材料
36
动词
√
37
动词
√
38
名词
√
39
动词
√
40
名词
√
41
动词
√
42
名词
√
43
动词
√
44
名词
√
45
动词
√
46
副词
√
47
名词
√
48
动词
√
49
形容词
√
50
介词
√
51
动词
√
52
形容词
√
53
动词
√
54
副词
√
55
动词
√
命题双向细目表 (三)
语法填空考点分布
1
2
3
4
5
6
7
8
9
10
考点
定语从句
名词
非谓语动词
冠词
并列结构
时态
状语从句
动词
介词
副词
分
值
15
1.5
1.5
1.5
1.5
1.5
1.5
1.5
1.5
1.5
1.5
来 源
词 数
原创
185
应用文写作
来 源
字 数
内 容
测 量 目 标
原 创
80词左右
假如你是李华,今天早上你突然感觉身体不适,下午不能去学校上外教Nana 的英语课。你给她发了一封e-mail,向她请假。请根据以下内容完成写作任务:
1. 说明请假原因;
2. 征求弥补方式;
3. 表示歉意。
1.语言实际运用能力和信息组合能力。
2.用英语表达的能力。
概要
来 源
字 数
内 容
测 量 目 标
教研室提供材料
317词
文章体裁:说明文
时态:一般现在时
文章大意:研究表明青少年吸电子烟会更容易让他们开始吸烟草烟
1.考查学生正确理解文章,了解作者意图的能力;
2.合理的逻辑思维能力以及概括能力;
3. 用恰当语言、句式表述文本的能力。
2019年高考模拟试卷 英语卷
时间120分钟 分值150分
本试卷分第I卷(选择题)、第II卷(非选择题) 。考试结束,将本试卷和答题卡一并交回。
第 I 卷
注意事项:
1. 答第Ⅰ卷前,考生务必将自己的姓名、准考证号填写在答题卡上。
2.选出每小题答案后,用铅笔把答题卡上对应题目的答案标号涂黑。如需改动,用橡皮擦干净后,再选涂其他答案标号。不能答在本试卷上,否则无效。
第一部分:听力(共两节,满分30分) 选自《听力考场 高考英语》
做题时,先将答案标在试卷上。录音内容结束后,你将有两分钟的时间将试卷上的答案转涂到答题卡上。
第一节(共5小题;每小题1.5分,满分7.5分)
听下面5段对话。每段对话后有一个小题,从题中所给的A、B、C三个选项中选出最佳选项,并标在试卷的相应位置。听完每段对话后,你都有10秒钟的时间来回答有关小题和阅读下一小题。每段对话仅读一遍。
1. Where does this conversation most probably take place?
A. In a restaurant. B. In a shop. C. In a vegetable market.
2. What did the man do last night?
A. He went to visit a friend.
B. He went to see off his friend.
C. He went to another city with his friend.
3. What can we learn about the man?
A. He enjoys using the e-mail.
B. He often receives letters from friends.
C. He never writes letters to his friends.
4. What time does the next plane to London leave?
A. At 10:00. B. At 11:00. C. At 12:00.
5. What is the deadline of the project?
A. In January. B. In February. C. In March.
第二节(共 15 小题;每小题 1.5 分,满分 22.5 分)
听下面5段对话或独白。每段对话或独白后有几个小题,从题中所给的A、B、C三个选项中选出最佳选项,并标在试卷的相应位置。听每段对话或独白前,你将有时间阅读各个小题,每小题5秒钟;听完后,各小题将给出5秒钟的作答时间。每段对话或独白读两遍。
听第6段材料,回答第6-7题
6. Why is the woman crying for help?
A. She was attacked by a robber.
B. She lost her handbag.
C. She found her money was missing.
7. What clothes was the suspect wearing?
A. Pants and a shirt. B. Jeans and a long shirt. C. Jeans and a T-shirt.
听第7段材料,回答第8-9题
8.What part-time job does the woman do?
A. She’s an interpreter. B. She’s a guide. C. She’s a cleaner.
9.Why does the woman like the job?
A. She can get a high pay.
B. She can get some experience.
C. She can have more spare time.
听第8段材料,回答第10-12题
10. What will the woman do tomorrow?
A. Go back home. B. Have an operation. C. Get back to work.
11. How long will the woman take to recover completely?
A. One week B. Two weeks. C. One month.
12. What does the man advise the woman to do in two weeks?
A. Fetch her medicine. B. Have a check-up. C. Have regular exercise.
听第9段材料,回答第13-16题
13. What is the probable relationship between the speakers?
A. Schoolmates. B. Colleagues. C. Strangers.
14. What does the woman want to do?
A. Study abroad. B. Use the library. C. Fill in the form.
15. What can the woman apply for after she gets the TAP-66 Form?
A. Official transcripts. B. Financial guarantee. C. Passport and visa.
16. How long will it take to go over all the procedures?
A. Six months. B. 15 days. C. One year.
听第10段材料,回答第17-20题
17. What do people want to see first when they see your e-mail?
A. The subject. B. The length. C. The content.
18. What does the speaker advise you to do when writing an e-mail?
A. Ask a question. B. Write simply. C. Show some feelings.
19. How many words make the sweet spot for e-mail length?
A. 60~150. B. 50~150. C. 50~125.
20.What is the speaker mainly talking about?
A. Responding to the e-mail.
B. Using the e-mail.
C. Writing your e-mail effectively.
第二部分:阅读理解(共两节,满分35分)
第一节 (共10小题;每小题2.5分,满分25分) 【原创】
阅读下列短文,从每题所给的A、B、C和D四个选项中,选出最佳选项,并在答题卡上将该选项涂黑。
A
In September, a charitable activity called "Cat Month" was held in Beijing. It was meant to encourage more people to care for our furry friends, especially homeless cats. Cats become such a big part of pop culture in China that young people have come up with cat-related slang phrases, such as “cat slave” to refer to people who adore their cats, and “a daily dose of cats” to refer to having to watch a certain number of cat videos to get through the day.
People in Japan are also huge fans of cats. As the birthplace of Hello Kitty and the "beckoning cat", Japan made a "cat train" that was ridden around the country by 30 homeless cats in 2017. Passengers could sit and play with the cats on the train, offering the animals plenty of care and warmth.
Istanbul, a historic city in Turkey, is also friendly to cats. In the recent documentary film Kedi, which hit Chinese cinemas in September, director Ceyda Torun showed us the daily lives of seven street cats with vivid narration. Cats there are not afraid of people. They go in and out of almost everywhere- coffee shops, markets, universities, and even government buildings. If you sit on a park bench, a cat is likely to come and snuggle (依偎) with you.
Seeing how cats have become a worldwide addiction, you may wonder why some people prefer cats over dogs. This may be down to how they identify with themselves – modern young people see the independent attitude of cats as something they value more. "Unlike dogs, who look at us with their loving eyes, cats appear to show off their independence. They ask for attention in a way that tells us that they desire human companionship, but they don't need it," author Marie-Louise von Franz wrote in her book The Cat: A Tale of Feminine Redemption.
21.Why does the writer mention “cat slave” and “a daily dose of cats”?
A. to explain the two phrases. B. to encourage the care for cats.
C. to show the popularity of cats. D. to attract cat videos viewers.
22. How do the seven homeless cats live in the documentary film Kedi?
A. They settle themselves on a train. B. They enjoy freedom in the city.
C. They avoid contacting with people. D. They receive help from charities.
23. Why do some young people worldwide prefer cats over dogs?
A. They seek more companionship from cats.
B. They get inspiration from Marie’s words.
C. They share the same attitude with cats.
D. They adore the lovely manners of the cats.
B
A few years after Valeria Luiselli began writing Lost Children Archive, she broke off to write something more urgent. For months, Luiselli, who was born in Mexico and lives in the United States, had been volunteering as an interpreter for undocumented child migrants(移民) appealing for shelter in the US. It was heartbreaking and hard, and none of those she helped has in the years since, been given permission to stay. Luiselli’s writing paused and in a fever she wrote Tell Me How It Ends, a non-fiction account of the terrible journey of these children. “I couldn’t think or write about anything else. That book was the evidence of what I was seeing.”
What she was seeing was this: Mexican children who had entered the country, unaccompanied, aboard La Bestia – “the beast” – a network of trains on the roofs of which half a million Central Americans ride annually. It is terrifically dangerous. Those who don’t fall on to the tracks risk death from exposure, overhanging branches, or violence from robbers, thieves and police who attack people onboard. But of course, “children do what their stomachs tell them to do. They chase after life, even if that chase might end up killing them.” If and when they finally reach the US, they fall into the hands of immigration officers known to shout: “Speak English! Now you’re in America!”, and a new nightmare begins.
The act of bearing witness would become the driving force behind the novel to which she returned. Lost Children Archive longlisted for the Women’s prize for fiction this week. Valeria Luiselli also found the value of fiction itself. “Sometimes a little light can make you aware of the dark, unknown space that surrounds it”, writes Luiselli in the novel. “And that recognition and tolerating darkness is more valuable than all the factual knowledge that may ever accumulate.”
24. Valeria Luiselli paused his writing Lost Children Archive mainly because______.
A. She had to work full-time as a volunteer to help the poor.
B. She decided to collect some evidence for her new novel.
C. She couldn’t support her family by writing in America.
D. She desired to write about the Mexican child migrants.
25. Which of the following dangers is NOT included during the journey?
A. Falls on the tracks B. Attack from police
C. Violence from drinkers D. Death from exposure
26. What can be inferred from the passage?
A. Children may have bright future in American.
B. Valeria Luiselli valued the factual knowledge most.
C. Many children might suffer from hunger in Mexico.
D. Valeria Luiselli would finally abandon her writing.
27. Which of the following word can best describe Valeria Luiselli?
A. sympathetic B. humorous C. creative D. optimistic
C
More than two-thirds of Americans are either overweight or obese, and recent research suggests many are increasingly fine with staying that way.
Researchers studied data from an ongoing, nationally representative survey of Americans’ eating and lifestyle habits, specifically looking at people who responded to a question asking if they had attempted to lose weight during the past 12 months. The percentage of overweight and obese adults who answered "yes" had steadily declined over the past 30 years, the authors found, even as the percentage of overweight and obese adults rose.
The changing trends suggest that, at the very least, Americans’ idea of their own weight has gradually changed in response to rising obesity rates, senior study author Dr. Jian Zhou, an epidemiologist (流行病学家) at Georgia Southern University, told Vocativ in an email. “More and more adults compare themselves with their friends, coworkers, neighbors with heavier body weight, to keep a positive image of their own.” explained Zhou.
For his part, he agrees that focusing on reducing obesity is a fool’s errand for doctors and patients alike. “You cannot stop a train. The problem is hard to fix if it occurs, even identified early,” he said. “The best way, most likely the only way, is to prevent it from happening. Let’s do more to prevent obesity at its beginning, among kids, at home and in school. That is the right-time-right-person-and right-place strategy(策略).”
Dr. Zhou also added that people don’t have to lose weight mindfully; building a healthy lifestyle and having it as a part of routine is the key. And the definition of a healthy lifestyle is very simple—eat less and keep moving.
28. Which of the followings causes fewer attempts to lose weight for Americans?
A. Eating and lifestyle habits B. More obese people around
C. Mental pressure from work D. Busy life in cities
29. The underlined phrase “a fool’s errand” in paragraph4 can be replaced by ______?
A. a painful process B. a tough decision
C. a wasted effort D. a heavy burden
30. What is the best title of the passage?
A. Eat Less, and Exercise More.
B. Americans Give Up Losing Weight?
C. Harmful Effects of Rising Obesity
D. Suggestions on How to Reduce Obesity
第二节 (共5小题;每小题2分,满分10分) 【原创】
根据短文内容,从短文后的选项中选出能填入空白处的最佳选项。选项中有两项为多余选项。
Mobile office is the mutual product of economic, scientific, and social progress. 31 It provides users with convenient, safe and reliable communications and office staff anywhere anytime. With the support of mobile interconnection platform and its applications systems, mobile office is available for business world.
When you leave your office to attend meetings or travel on business, faxes and e-mails would be still sent to your office. But you cannot read them and make reaction timely. 32 In that case, you have to say “sorry” to the them. Meanwhile, your business will be affected and the clients will be unhappy because of your delay.
In fact, very frequently, you need to check, reply, distribute, display, modify, or read some materials when you are not in your office. 33 The best solution to normally handle your business anywhere anytime and not to disappoint your clients is to let your office “move” with you.
With the development of communications technology, network application, and wireless interconnection, mobile office has become simpler and smaller, and even can be realized via one mobile phone with data communications function. 34
Mobile office has provided people with convenient working environment, but at the same time it still has some unsatisfactory aspects such as mismatching equipment interface(接口) and inadequate battery. 35 Users will enjoy more colorful life and better working environment, and their living standard, working efficiency, and even enterprises’ efficiency will certainly be extremely raised.
A. You must get out of this dilemma.
B. Mobile office is popular with its users and the key to success.
C. Therefore, it is easier for users to collect any data they want.
D. What if your business clients need an urgent response?
E. Mobile office has become a solution for office workers.
F. Thus, mobile office has already been put into your pocket, and office mobility has been realized.
G. Nevertheless, we believe that with technical progress, people can certainly overcome all kinds of difficulties.
第三部分 语言运用(共两节,满分45分)
第一节 完形填空(共20小题;每小题1.5分,满分30分) 改编自教研室材料【原创】
阅读下面短文,从短文后各题所给的A、B、C和D四个选项中,选出可以填入空白处的最佳选项,并在答题卡上将该项涂黑。
When I was growing up, I had an old neighbor named Dr. Gibbs, who didn’t look like any doctor I’d ever known. Every time I saw him, he always 36 a smile that matched his old denim overalls(工作服) and a straw hat. I remember him as someone who was nice, never 37 at us for playing in his yard.
When Dr. Gibbs wasn’t saving lives, he was planting trees. The good doctor had some interesting 38 concerning planting, which 39 the belief “no pain, no gain”. He never watered his new trees, which flew in the face of conventional 40 . Once I asked why. He said that watering plants 41 them, and that if you water them, each successive tree 42 will grow weaker and weaker. So you have to make things rough for them so that they have to 43 deep, strong and adaptable roots in search of 44 .
So he never watered his trees. Instead, he’d 45 them with a rolled-up newspaper every morning. Smack! Slap! Pow! I asked him 46 he did that, and he said it was to get the trees’ 47 .
Dr. Gibbs passed away a couple of years after I left home. Every now and again, I walk by his house and look at the trees that I’d watched him plant some twenty-five years ago. Those trees are so strong that they 48 in the morning and beat their chests and drink their coffee black, standing out against the 49 trees in my garden.
Every night before I go to bed, I check on my two sons. I stand 50 them and watch their little bodies, the 51 and falling of life within. I often pray for them that their lives will be 52 . But lately I’ve been thinking that it’s time to 53 my prayer. I know my children are going to 54 hardship for there’s always a cold wind blowing 55 .
36.
A. carried
B. made
C. dressed
D. wore
37.
A. staring
B. yelling
C. whispering
D. laughing
38.
A. plans
B. courses
C. advice
D. theories
39.
A. shared
B. stuck
C. invented
D. developed
40.
A. record
B. effort
C. wisdom
D. symbol
41.
A. protected
B. spoiled
C. reserved
D. prevented
42.
A. generation
B. motivation
C. population
D. determination
43.
A. support
B. bloom
C. grow
D. spread
44.
A. mineral
B. water
C. mud
D. stone
45.
A. strike
B. knock
C. kick
D. beat
46.
A. where
B. why
C. when
D. how
47.
A. production
B. ambition
C. attention
D. expectation
48.
A. wake up
B. hold up
C. stay up
D. go up
49.
A. loving
B. gentle
C. straight
D. weak
50.
A. above
B. up
C. over
D. for
51.
A. turning
B. lifting
C. rising
D. tiring
52.
A. easy
B. tough
C. fair
D. unique
53.
A. schedule
B. insist
C. examine
D. change
54.
A. overcome
B. encounter
C. engage
D. involve
55.
A. everywhere
B. nowhere
C. anywhere
D. somewhere
第Ⅱ卷
注意:将答案写在答题卡上。写在本试卷上无效。
第三部分 语言运用(共两节,满分45分) 【原创】
第二节 (共10小题;每小题1.5分,满分15分)
阅读下面材料,在空白处填入适当的内容(1个单词)或括号内单词的正确形式。
Calligrapher said to a man 56 was practicing calligraphy with waste newspapers, “if you write with the best paper, you may do it better.”
The man asked out of 57 (curious).
The calligrapher smiled without reply, only 58 (write) one word “Compel”. It suddenly dawned on the man that this was compelling him to cherish his own paper to write it better. As 59 boy when I practiced calligraphy, I would hear the teacher repeat it, __60 I felt it useless and couldn’t understand. Looking back suddenly, I 61 __(come) to know its depth.
I remember there is such a proverb, “If you want to climb over a wall, please throw your hat first.” 62 your hat is on the other side of the wall, you have already had no choice but __63__ (find) ways to climb over it. It is 64 such a pressure that you will make every effort to exercise yourself. Many times, we always put our hopes in the future, feeling that our life has many drafts. In fact, the drafts of life that belong to us are 65 __(extreme) limited.
第四部分 写作(共两节,满分40分)
第一节 应用文写作(满分15分) 【原创】
假如你是李华,今天早上你突然感觉身体不适,下午不能去学校上外教Nana 的英语课。你给她发了一封e-mail,向她请假。请根据以下内容完成写作任务:
4. 说明请假原因;
5. 征求弥补方式;
6. 表示歉意。
注意:
1.词数80左右,格式已经给出,不计入总词数;
2.可适当增加细节,以使行文连贯。
Dear Nana,
___________________________________________________________________________________________________________________________________________________________________________________________________________________________________________________________________________________________________________________________________________________________________________________________________________
Yours sincerely,
Li Hua
第二节:概要(满分25分) 改编自教研室材料【原创】
阅读下面短文,根据其内容写一篇60词左右的内容概要。
Students who have used electronic cigarettes by the time they start ninth grade are more likely than others to start smoking tobacco products within the next year, according to a new study funded by the National Institutes of Health. E-cigarettes deliver nicotine to the lungs by heating a liquid solution that contains nicotine and other chemicals to produce an aerosol (喷雾剂)that the users take in.
The study compared tobacco use initiation among 222 students who had used e-cigarettes, but not tobacco products, and 2,308 who had neither used e-cigarettes or tobacco products when initially surveyed at the start of ninth grade. During the first six months after being surveyed, 30.7 percent of those who had used e-cigarettes started using tobacco products, such as cigarettes, and cigars, compared to only 8.1 percent of those who had never used e-cigarettes. Over the following six months leading into the start of 10th grade, 25.2 percent of e-cigarette users had used tobacco products, compared to just 9.3 percent of nonusers.
“While teen tobacco use has fallen in recent years, this study confirms that we should continue to alertly watch for teen smoking patterns,” said NIDA Director Nora D. Volkow, M.D. “Parents and teens should recognize that although e-cigarettes might not have the same effects of regular cigarettes which are likely to cause causer, they do carry a risk of addiction.”
“Recreational e-cigarette use is becoming increasingly popular among teens who have never smoked tobacco. Adolescents who enjoy the experience of taking in nicotine via e-cigarettes could be more appropriate for the experiment with other nicotine products, including smokeable tobacco,” said Adam M. Leventhal, Ph.D., the first author on the study. “While we cannot conclude that e-cigarette use directly leads to smoking, this research raises concerns that recent increases in youth e-cigarette use will eventually contribute to the permanent existence of smoking-related illness."
2019年高考模拟试卷英语参考答案及评分标准
第一部分:听力(共两节,满分30分)
第一节 (共5小题;每小题1.5分,满分7.5分)
1—5 ABCBB
第二节 (共15小题;每小题1.5分,满分22.5分)
6---10 ACBBA 11---15 CBAAC 16---20 AABCC
第二部分:阅读理解(共两节,满分35分)
第一节 (共10小题;每小题2.5分,满分25分)
21-23 CBC 24-27 DCCA 28-30 BCB
第二节 (共5小题;每小题2分,满分10分)
31-35 EDAFG
第三部分 语言运用(共两节,满分45分)
第一节 完形填空(共20小题;每小题1.5分,满分30分)
36-40 DBDAC 41-45 BACBD 46-50 BCADC 51-55 CADBD
第二节 语法填空(共10小题;每小题1.5分,满分15分)
56. who 57. curiosity 58. writing 59. a 60. but
61. came 62. Because 63. to find 64. with/under 65. extremely
第四部分 写作(共两节,满分40分)
第一节:应用文写作(满分15分)
一、评分原则
1. 本题总分为15分,按5个档次给分。
2. 评分时,先根据文章的内容和语言初步确定其所属档次,然后以该档次的要求来衡量、确定或调整档次,最后给分。
3. 词数少于60和多于100的,从总分中减去2分。
4. 评分时,应注意的主要内容为:内容要点、应用词汇和语法结构的丰富性和准确性及上下文的连贯性。
5. 拼写与标点符号是语言准确性的一个方面,评分时,应视其对交际的影响程度予以考虑。英美拼写及词汇用法均可接受。
6. 如书写较差,以至影响交际,将分数降低一个档次。
二、各档次的给分范围和要求
档次
描述
第五档
(13—15)
完全完成了试题规定的任务。
—覆盖所有内容要点。
—应用了较多的语法结构和词汇。
—语法结构或词汇方面有些许错误,但为尽力使用较复杂结构或较高级词汇所致;具备较强的语言运用能力。
—有效地使用了语句间的连接成分,使全文结构紧凑。
完全达到了预期的写作目的。
第四档
(10—12)
完全完成了试题规定的任务。
—虽漏掉1、2个次重点,但覆盖所有主要内容。
—应用的语法结构和词汇能满足任务的要求。
—语法结构或词汇方面应用基本准确,些许错误主要是因尝试较复杂语法结构或词汇所致。
—应用简单的语句间连接成分,使全文结构紧凑。
达到了预期的写作目的。
第三档
(7—9)
基本完成了试题规定的部分任务。
—虽漏掉一些内容,但覆盖所有主要内容。
—应用的语法结构和词汇能满足任务的要求。
—有一些语法结构或词汇方面的错误,但不影响理解。
—应用简单的语句间连接成分,使全文内容连贯。
整体而言,基本达到了预期的写作目的。
第二档
(4—6)
未适当完成试题规定的任务。
—漏掉或未描述清楚一些主要内容,写了一些无关内容。
—语法结构单调、词汇项目有限。
—有一些语法结构或词汇方面的错误,影响了对写作内容的理解。
—较少使用语句间的连接成分,内容缺少连贯性。
信息未能清楚地传达给读者。
第一档
(1—3)
未完成试题规定的任务。
—明显遗漏主要内容,写了一些无关内容,原因可能是未理解试题要求。
—语法结构单调、词汇项目有限。
—较多语法结构或词汇方面的错误,影响对写作内容的理解。
—缺乏语句间的连接成分,内容不连贯。
信息未能传达给读者。
0
未能传达给读者任何信息:内容太少,无法评判;写的内容均与所要求内容无关或所写内容无法看清。
三、该题具体要求
(一)内容要点
1. 说明为什么请假的原因;
2. 征询弥补方式;
3. 再次表示歉意
(二)应用词汇和语法结构情况
时态以一般现在为主;
使用与主题相关的词汇;
能够使用恰当的语法结构
(三)上下文的连贯
按照内容要点展开写作,使用恰当的连接词或表达法使文章内容连贯。
Possible version【原创】
Dear Nana,
I’m sorry to ask for a casual leave of absence from your English class this afternoon. This morning I didn’t feel well with a bad headache and stomachache, and definitely, I am to have myself examined thoroughly. I’m wondering if I could do something to make up for my lost lesson. Could I come to your office and give me a lesson? Or may I ask my deskmate to record what you teach in class?
Don’t worry about me. I will be fine in a couple of days! Say sorry again to you!
Yours sincerely,
Li Hua(93words)
第二节:概要(满分25分)
一、评分原则
1. 本题总分为25分,按5个档次给分。
2. 评分时,先根据所续写短文的内容和语言初步确定其所属档次,然后以该档次的要求衡量、确定或调整档次,最后给分。
3. 词数少于60或多于80的,从总分中减去2分。
4. 评分时,应主要从以下四个方面考虑:
(1)要点是否充分覆盖
(2)连接词是否使用到位
(3)应用语法结构和词汇的丰富性和准确性;
(4)文章的整体的把握。
5. 拼写与标点符号是语言准确性的一个方面,评分时,应视其对交际的影响程度予以考虑。
6. 如书写较差,以至影响交际,将分数降低一个档次。
二、各档次的给分范围和要求
档次
描述
第五档
(21-25)
—理解准确,涵盖全部要点。
—能准确使用相应的语法结构和词汇。
—有效地使用了语句间的连接成分,使所完成的概要结构紧凑。
—完全使用自己的语言。
第四档
(16-20)
—理解准确,涵盖大部分要点。
—能使用相应的语法结构和词汇可能有些许错位,但完全不影响意义表达。
—比较有效地使用了语句间的连接成分,使所完成的概要结构紧凑。
—有个别整句抄原文。
第三档
(11-15)
—理解较为准确,涵盖大部分要点。
—所使用语法结构和词汇虽有错误,但不影响意义表达。
—应用简单的语句间的连接成分,全文内容缺少连贯性。
—出现两句以上整句抄自原文现象。
第二档
(6-10)
—理解有误差,仅涵盖半数要点。
—有些语法结构和词汇方面的错误,影响了意义表达。
—较少使用语句间的连接成分,全文内容缺少连贯性。
—出现两句以上整句抄自原文现象。
第一档
(1-5)
—没有理解原文,造成概要内容和原文主题不符。
—有较多语法结构和词汇方面的错误,严重影响了意义表达。
—缺乏语句间的连接成分,全部内容不连贯。
—多个句子抄自原文。
0
白卷、内容太少无法评判或所写内容与所提供内容无关。
Possible version【原创】
A new study shows that youth e-cigarette use will more likely produce future tobacco smoking users. (要点1) This finding is based on a survey in which data analysis was conducted among 2500 students who were tracked for one year. (要点2) The study not only proves that youth e-cigarette use should be alerted for its risk of addiction, (要点3)but also brings worries that due to the popularity of e-cigarette use the smoking-related illness will continuously exist.(要点4)
(73words)
听力部分录音稿
Text 1:
W: Are you ready to order now, sir?
M: Yes. I’ll have tomato soup, roast beef, mashed potatoes, and peas.
Text 2:
W: I expected you’d come to my birthday party yesterday.
M: I’m terribly sorry, Susan. I had to say goodbye to a friend of mine at the airport last night.
Text 3:
W: I got two letters and eight e-mails from old friends this week.
M: Oh, really? I seldom hear from anyone. But I never write, either.
Text 4:
M: At what time does the next plane to London leave, please?
W: The next one is flight 12 at eleven, gate 10.
Text 5:
W: Alex, we should get started on our science project.
M: Relax. It’s not due for another couple of months.
W: Today is January 24th. There’s less than a month left!
M: Oh, dear, I thought it wasn’t due until March.
Text 6:
W: Officer! Officer! Someone just took my purse! Everything’s gone! My money, ID card and credit card!
M: Just calm down a minute…Ok. Now what did the person look like?
W: He was tall. Around 180cm.
M: And about how old was he?
W: Oh, he was quite young. I think…sixteen or seventeen.
M: Do you know about how heavy he was? And what color was his hair?
W: Oh, he was about 170 pounds, I guess. His hair was black and long. And he was wearing a T-shirt and jeans.
Text 7:
M: Lucy, I heard that you got a part-time job. Is that true?
W: Yes, Jack. I am working as a guide in our city’s museum. I introduce pictures, items and the like to the visitors.
M: That sounds like a hard job. You must have to learn a lot about history.
W: I do. I like reading about the past. History helps us know what to do in our present situation. I love the job.
M: You will learn a lot in this job.
W: And, most importantly, I can get some good work experience.
Text 8:
W: Doctor, I feel much better now. Will I be able to go home some time this week?
M: That’s good to hear. You’ve recovered well from your operation. We’re going to send you home tomorrow.
W: Do you think I can get back to work very soon?
M: Don’t be in such a hurry. I’m confident that you’ll be completely recovered in 4 weeks.
W: Is there anything I should do?
M: You’d better have a good rest for a week. Be sure to have regular meals. Stay away from alcohol. Give up smoking, at least for a little while.
W: Should I take some medicine?
M: Yes. I’m going to give you some. Take one of these tablets three times a day before meals. For that one, two tablets. And remember to come back for a check-up in two weeks, please.
W: Thank you for your help.
M: You’re welcome. We wish you a speedy recovery. Goodbye.
Text 9:
W: Mike, I know you’re Mr. know-all in our university. You set a good example for us on how to apply to an American university. Can you tell me something about it?
M: You should go to the library to find some information about American universities, and write to the Admissions Office. Then the Admission Office will send you application forms and other related materials. From experience, many applicants write to several universities instead of just one.
W: I was told that it took a lot of time and effort to apply.
M: That is true. I’ll list for you the requirements of almost all the universities. First of all, you need official transcripts of your undergraduate work, three letters of recommendation from your professors who know your ability, and the official TOEFL score. Then you need a financial guarantee, and an application fee of 25 dollars.
W: What comes next?
M: If they agree to your application, they will send you’re a TAP-66 Form. With TAP-66, you can apply for a passport from our government, and then apply for a visa from the US Embassy in Beijing.
W: How long will it take to go over all the procedures?
M: Six months if everything goes well.
W: Thank you. I appreciate all your help.
M: You are welcome. Please feel free to ask if you have any more questions.
Text 10:
W: No matter what kind of job you have, you will, at some point, have to write an e-mail. Let’s say that you are applying for a job or need to ask a co-worker for help, or a favor. So, you send an e-mail. You really want to get a reply. Can the words you choose increase your chance of getting a response? Yes, they can. The company Boomerang did a study. They found that several factors affect whether or not you get a reply to your e-mail. Want a response to your e-mail? Follow these tips. First, the subject is what people will see first. Boomerang says that subjects with three to four words are the best for getting a response. Second, the reading level of the language you use in your e-mail’s matters. Boomerang found that a third-grade level works best and gets the most responses. So, use simple words in simple sentences. Third, Boomerang found that the sweet spot for e-mail length is between 50 and 125 words. Experts say the response rate for e-mails of this length is above 60 per cent. But, do not write all 125 words into one long paragraph. Break them up into a couple of short paragraphs. It is much easier to read this way.
依据《全国考试说明》(高考综合改革实验省份试用)命题
————————————————————————————
·体验高考 ·锤炼心态
2019年中学教师新课程教学质量检测卷
命题比赛参赛试卷
细致 严谨 规范
——————————————————————— 双向命题
CONTENTS
(P3)
1.命题整体规划表 ◎题型 ◎命题原则
◎ 表一:本卷对完形填空素材长度及词汇的整理
◎ 表二:本卷对阅读素材长度及词汇的整理
◎ 表三:2018年11月、2018年6月、2017年11月浙江高考卷与本卷题材对比
◎ 表四:2018年11月、2018年6月、2017年11月浙江高考卷与本卷完形填空词类分析
2.完形填空与阅读
(P4-6)
素材解读表
(P7-9)
◎命题双向细目表 (一) 阅读理解
◎命题双向细目表 (二) 完形填空
◎命题双向细目表 (三)语法填空考点分布、应用文写作、续写
3.命题双向细目表
(P10-17)
◎2019年高考模拟试卷 英语卷
4.模拟试卷
◎2019年高考模拟试卷英语参考答案及评分标准
(P18-23)
5.参考答案
2019高考英语模拟试卷命题整体规划表
题型
命题原则
第一部分
听力
第一节
简短对话
1. 题材广泛,涉及英语国家日常生活的许多方面,有利于全面有效的检测考生在不同实际生活环境对所学语言的感悟和接受能力。
2. 考生应能就听到的材料理解主旨和要义、获取事实性的具体信息、对所听内容做出简单推断、并且理解说话者的意图、观点和态度。
第二节
长对话或独白
第二部分
阅读理解
第一节
短文阅读
1.测试考生对语言信息的获取、处理和传递语言信息的能力。
2.正确把握考生对阅读文章长度和阅读速度的要求。
3.加大了从语篇结构到深层次信息的考查力度,体现了对诸如情感、态度等维度的关注。
第二节
七选五
对“移动办公室”的理解;重点考查考生对文章的整体内容和结构以及理解语篇上下文逻辑关系的能力。
第三部分
语言运用
第一节
完形填空
1.突出语篇、强调应用,强调英语基础知识、基本技能的有机结合。考生应通过归纳、推测、比较等方式,真正理解语篇,把握文脉来判断正确答案。
2. 既有基于全篇理解的宏观题,也有基于对单句理解的局部题。
3.重视考生的逻辑思维能力和评价性思维能力的检测。
第二节
语法填空
1. 语法填空选材贴近生活,句子语言形式正确,原汁原味,意思清晰明了。
2. 从语法的句子结构与语法形式、词汇的本义和转义以及前后缀的变化、语境语篇的线索以及标志词等方面测试考生的整体语篇能力。
第四部分
写作
第一节
应用文写作
考生能围绕写作主题,根据提供的要点,借助一些句型、词组等的支持,准确、清楚、连贯地表达自己的思想,体现交际性。
第二节
概要
考生能根据所提供的材料内容进行概要写作,要求能准确表达原文,词汇短语使用准确、句型表达精炼,
对整体逻辑性有较好的把握
2019高考英语模拟试卷完形、阅读素材解读表
表一:本卷对完形填空素材长度及词汇的整理
原则与依据
2019年浙江考试说明对完形填空的表述为:一篇约250个词的短文中留出20个空白。完形填空不仅考查考生对不同语境中规范的语言要素(包括词汇、表达方式和结构)的掌握程度,而且还考查考生对语段特征(如连贯性和一致性等)的辨识能力。
具体操作方法
1. 原素材来自教研室。删减原则是围绕“老邻居种树浇水到作者人生的感悟”来呈现整篇文章。
2. 寻找适当的方法呈现全文,强调对文本内容理解的深度。本语篇的内容简单易懂,特色在于通过呈现简单的故事来揭示道理,内容丰富,娓娓道来,生动感人。为让故事更具备完整性,争取做到在有限的字数里,尽可能的呈现每一个细节。
3. 为保持文本意思更紧凑,命题人对文本做了细节上的改变。例如:本属于心灵鸡汤类的美文,有作者较多的种树描写且短句较多,命题人在不违背原文主旨的基础上,对雷同的种树情节大胆做了删除,并将类似的句子结构和意义紧凑的短句进行删减和合并。
4.为更符合考纲要求,适合高考,对某些语句做了修改。例如:原文是horticulture 换成gardening, robust换成strong, went to glory换成passed away,替换的词均为考纲词汇。还把较难的词,如husbandry、robust等做了删除。
5. 为突出考试说明中对文本体裁特点的要求 --- 以记叙为主线、突出作者对浇水种树的感悟,命题人把原文本中的结尾整理为I’ve been thinking that it’s … to change my prayer. I know my children are going to encounter hardship, and my praying they won’t is … because there’s always a cold wind blowing somewhere. 来更好地帮助学生完整、全面地理解文章内容。
表二:本卷对阅读素材长度及词汇的整理
(依据:2018年考试说明对阅读理解的要求是:3篇短文的阅读量为总长度不少于800词。)
语 篇
改编原 则
具 体 操 作 方 法
A篇
本文为说明文
1. 字数控制
2. 难词替换
本文在字数上只是略作删减,难词替换的也不多,作为第一篇阅读材料,是大部分同学都能能看懂的文章。因此笔者在设置问题的时候尽量选择了一些比较大的词汇以及在表达上尽量多样化,以期能稍稍增加做题难度。
B篇
本文为记叙文
1. 字数控制
2. 难词替换
3. 事件发展的逻辑性
1. 本文摘自英国卫报,原文有1980个字,因此笔者只是选择了其中的一部分,同时替换了一些考纲词汇没有的单词。
2. 记叙文的特点是必须有明确的时间发展逻辑,本文的逻辑很简单,一个美国墨西哥裔的作家暂停写作由于了解到墨西哥儿童悲惨的移民生活,后来又重新开始写作的事情。重点是描写墨西哥儿童的不幸
3. 题目设置上用了一些迷惑性的选项,考察能否准确理解文章,以及细心度。
C篇
本文为带议论性质的说明文
1. 字数控制
2. 难词替换
3. 突出问题说明和观点表达
1. 本文是对美国今年来减肥人数减少的一个调查,因此文章在词汇上面有些比较难,笔者做了一些替换,段落也根据笔者自己的理解做了比较合理的调整,使文章看起来更加流畅。
2. 题目设置上,第二题和第三题都比较有难度,因为考虑已经是第三篇阅读,需要又一定的区分度。
七选五
考查学生理解语篇上下文逻辑关系的能力
1.主题是对“移动办公室”新技术的理解,旨在对移动办公室产生的原因,好处和面临的挑战及作者的态度有逻辑性的理解 。
2.命题人对文本细节作了适当的删减,通过阅读考查学生推断主题句的能力、找准能承担承上启下作用的句子的能力以及把握全篇文脉,即句与句、段与段之间的逻辑关系来组织文章的能力。
3. 在做7个选择项时,命题人增加了2个与文本话题相接近的干扰项,来考查考生在理解文章总体内容的基础上,根据文章提供的事实和线索进行逻辑推理、推测作者未提到的事实的能力。
4. 命题人对文本中mobile office的产生原因进行的逻辑性的合并与重组,使之容易理解。
表三:近三次浙江高考卷与本卷之间的题材对比
题材
完形填空
阅读A
阅读B
阅读C
七选五
2018.11高考
学生手指被卡住
伦敦出租车司机
美国暑假
暑期读书
科技改变了人们对礼节的认识
2018.06高考
越忙越有时间
狄更斯的人物传记
科学家保护塑料袋行业
美国汽车历史
搬进新社区的注意事项
2017.11高考
Harvold老师面对危险,沉着冷静,勇敢挽救全车师生的英勇事迹
做报童的经历
具衣认知理论
利用回收材料节能
如何记住自己阅读过的知识和信息
本卷
通过老邻居浇水种树,作者感悟到人生中遭遇历练,自我成长的重要性
年轻人爱吸猫
墨西哥移民儿童的不幸生活
美国人放弃减肥了吗?
对移动办公室的理解
表四:近三次浙江高考卷与本卷完形填空之间的词类分析 比较
考
点年 份
动 词
形容词
副 词
名词、代词
介 词
连 词
2018.11
高考
12
2
0
5
1
0
2018.06
高考
10
4
1
5
0
0
2017.11
高考
12
6
0
6
0
0
本卷
10
2
2
5
1
0
命题双向细目表 (一) 阅读理解
文本
题
号
分
值
内容
测量目标
事实细节
推理判断
主旨要义
态度意图
信息匹配
文体
题材
短文
词量
试题
词量
A.
改编自英语网站putclub的文化版
21
2.5
说明文
年轻人爱吸猫
319
121
√
22
2.5
√
23
2.5
√
B
改编自英语卫报
24
2.5
记叙文
墨西哥移民儿童的不幸生活
308
142
√
25
2.5
√
26
2.5
√
27
2.5
√
C
改编自英语网站putclub的文化版
28
2.5
带议论性质说明文
美国放弃减肥了吗?
282
97
√
29
2.5
√
30
2.5
√
七选五
改编自
《可可英语》
31
2
说明文
移动办公室
262
91
√
32
2
√
33
2
√
34
2
√
35
2
√
4篇
15
35
1171
451
4
4
1
1
5
命题双向细目表 (二)完形填空
来源
题号
内容
测量目标
语境
语义
上下文连贯
惯用法
改编自教研室 材料
36
动词
√
37
动词
√
38
名词
√
39
动词
√
40
名词
√
41
动词
√
42
名词
√
43
动词
√
44
名词
√
45
动词
√
46
副词
√
47
名词
√
48
动词
√
49
形容词
√
50
介词
√
51
动词
√
52
形容词
√
53
动词
√
54
副词
√
55
动词
√
命题双向细目表 (三)
语法填空考点分布
1
2
3
4
5
6
7
8
9
10
考点
定语从句
名词
非谓语动词
冠词
并列结构
时态
状语从句
动词
介词
副词
分
值
15
1.5
1.5
1.5
1.5
1.5
1.5
1.5
1.5
1.5
1.5
来 源
词 数
原创
185
应用文写作
来 源
字 数
内 容
测 量 目 标
原 创
80词左右
假如你是李华,今天早上你突然感觉身体不适,下午不能去学校上外教Nana 的英语课。你给她发了一封e-mail,向她请假。请根据以下内容完成写作任务:
1. 说明请假原因;
2. 征求弥补方式;
3. 表示歉意。
1.语言实际运用能力和信息组合能力。
2.用英语表达的能力。
概要
来 源
字 数
内 容
测 量 目 标
教研室提供材料
317词
文章体裁:说明文
时态:一般现在时
文章大意:研究表明青少年吸电子烟会更容易让他们开始吸烟草烟
1.考查学生正确理解文章,了解作者意图的能力;
2.合理的逻辑思维能力以及概括能力;
3. 用恰当语言、句式表述文本的能力。
2019年高考模拟试卷 英语卷
时间120分钟 分值150分
本试卷分第I卷(选择题)、第II卷(非选择题) 。考试结束,将本试卷和答题卡一并交回。
第 I 卷
注意事项:
1. 答第Ⅰ卷前,考生务必将自己的姓名、准考证号填写在答题卡上。
2.选出每小题答案后,用铅笔把答题卡上对应题目的答案标号涂黑。如需改动,用橡皮擦干净后,再选涂其他答案标号。不能答在本试卷上,否则无效。
第一部分:听力(共两节,满分30分) 选自《听力考场 高考英语》
做题时,先将答案标在试卷上。录音内容结束后,你将有两分钟的时间将试卷上的答案转涂到答题卡上。
第一节(共5小题;每小题1.5分,满分7.5分)
听下面5段对话。每段对话后有一个小题,从题中所给的A、B、C三个选项中选出最佳选项,并标在试卷的相应位置。听完每段对话后,你都有10秒钟的时间来回答有关小题和阅读下一小题。每段对话仅读一遍。
1. Where does this conversation most probably take place?
A. In a restaurant. B. In a shop. C. In a vegetable market.
2. What did the man do last night?
A. He went to visit a friend.
B. He went to see off his friend.
C. He went to another city with his friend.
3. What can we learn about the man?
A. He enjoys using the e-mail.
B. He often receives letters from friends.
C. He never writes letters to his friends.
4. What time does the next plane to London leave?
A. At 10:00. B. At 11:00. C. At 12:00.
5. What is the deadline of the project?
A. In January. B. In February. C. In March.
第二节(共 15 小题;每小题 1.5 分,满分 22.5 分)
听下面5段对话或独白。每段对话或独白后有几个小题,从题中所给的A、B、C三个选项中选出最佳选项,并标在试卷的相应位置。听每段对话或独白前,你将有时间阅读各个小题,每小题5秒钟;听完后,各小题将给出5秒钟的作答时间。每段对话或独白读两遍。
听第6段材料,回答第6-7题
6. Why is the woman crying for help?
A. She was attacked by a robber.
B. She lost her handbag.
C. She found her money was missing.
7. What clothes was the suspect wearing?
A. Pants and a shirt. B. Jeans and a long shirt. C. Jeans and a T-shirt.
听第7段材料,回答第8-9题
8.What part-time job does the woman do?
A. She’s an interpreter. B. She’s a guide. C. She’s a cleaner.
9.Why does the woman like the job?
A. She can get a high pay.
B. She can get some experience.
C. She can have more spare time.
听第8段材料,回答第10-12题
10. What will the woman do tomorrow?
A. Go back home. B. Have an operation. C. Get back to work.
11. How long will the woman take to recover completely?
A. One week B. Two weeks. C. One month.
12. What does the man advise the woman to do in two weeks?
A. Fetch her medicine. B. Have a check-up. C. Have regular exercise.
听第9段材料,回答第13-16题
13. What is the probable relationship between the speakers?
A. Schoolmates. B. Colleagues. C. Strangers.
14. What does the woman want to do?
A. Study abroad. B. Use the library. C. Fill in the form.
15. What can the woman apply for after she gets the TAP-66 Form?
A. Official transcripts. B. Financial guarantee. C. Passport and visa.
16. How long will it take to go over all the procedures?
A. Six months. B. 15 days. C. One year.
听第10段材料,回答第17-20题
17. What do people want to see first when they see your e-mail?
A. The subject. B. The length. C. The content.
18. What does the speaker advise you to do when writing an e-mail?
A. Ask a question. B. Write simply. C. Show some feelings.
19. How many words make the sweet spot for e-mail length?
A. 60~150. B. 50~150. C. 50~125.
20.What is the speaker mainly talking about?
A. Responding to the e-mail.
B. Using the e-mail.
C. Writing your e-mail effectively.
第二部分:阅读理解(共两节,满分35分)
第一节 (共10小题;每小题2.5分,满分25分) 【原创】
阅读下列短文,从每题所给的A、B、C和D四个选项中,选出最佳选项,并在答题卡上将该选项涂黑。
A
In September, a charitable activity called "Cat Month" was held in Beijing. It was meant to encourage more people to care for our furry friends, especially homeless cats. Cats become such a big part of pop culture in China that young people have come up with cat-related slang phrases, such as “cat slave” to refer to people who adore their cats, and “a daily dose of cats” to refer to having to watch a certain number of cat videos to get through the day.
People in Japan are also huge fans of cats. As the birthplace of Hello Kitty and the "beckoning cat", Japan made a "cat train" that was ridden around the country by 30 homeless cats in 2017. Passengers could sit and play with the cats on the train, offering the animals plenty of care and warmth.
Istanbul, a historic city in Turkey, is also friendly to cats. In the recent documentary film Kedi, which hit Chinese cinemas in September, director Ceyda Torun showed us the daily lives of seven street cats with vivid narration. Cats there are not afraid of people. They go in and out of almost everywhere- coffee shops, markets, universities, and even government buildings. If you sit on a park bench, a cat is likely to come and snuggle (依偎) with you.
Seeing how cats have become a worldwide addiction, you may wonder why some people prefer cats over dogs. This may be down to how they identify with themselves – modern young people see the independent attitude of cats as something they value more. "Unlike dogs, who look at us with their loving eyes, cats appear to show off their independence. They ask for attention in a way that tells us that they desire human companionship, but they don't need it," author Marie-Louise von Franz wrote in her book The Cat: A Tale of Feminine Redemption.
21.Why does the writer mention “cat slave” and “a daily dose of cats”?
A. to explain the two phrases. B. to encourage the care for cats.
C. to show the popularity of cats. D. to attract cat videos viewers.
22. How do the seven homeless cats live in the documentary film Kedi?
A. They settle themselves on a train. B. They enjoy freedom in the city.
C. They avoid contacting with people. D. They receive help from charities.
23. Why do some young people worldwide prefer cats over dogs?
A. They seek more companionship from cats.
B. They get inspiration from Marie’s words.
C. They share the same attitude with cats.
D. They adore the lovely manners of the cats.
B
A few years after Valeria Luiselli began writing Lost Children Archive, she broke off to write something more urgent. For months, Luiselli, who was born in Mexico and lives in the United States, had been volunteering as an interpreter for undocumented child migrants(移民) appealing for shelter in the US. It was heartbreaking and hard, and none of those she helped has in the years since, been given permission to stay. Luiselli’s writing paused and in a fever she wrote Tell Me How It Ends, a non-fiction account of the terrible journey of these children. “I couldn’t think or write about anything else. That book was the evidence of what I was seeing.”
What she was seeing was this: Mexican children who had entered the country, unaccompanied, aboard La Bestia – “the beast” – a network of trains on the roofs of which half a million Central Americans ride annually. It is terrifically dangerous. Those who don’t fall on to the tracks risk death from exposure, overhanging branches, or violence from robbers, thieves and police who attack people onboard. But of course, “children do what their stomachs tell them to do. They chase after life, even if that chase might end up killing them.” If and when they finally reach the US, they fall into the hands of immigration officers known to shout: “Speak English! Now you’re in America!”, and a new nightmare begins.
The act of bearing witness would become the driving force behind the novel to which she returned. Lost Children Archive longlisted for the Women’s prize for fiction this week. Valeria Luiselli also found the value of fiction itself. “Sometimes a little light can make you aware of the dark, unknown space that surrounds it”, writes Luiselli in the novel. “And that recognition and tolerating darkness is more valuable than all the factual knowledge that may ever accumulate.”
24. Valeria Luiselli paused his writing Lost Children Archive mainly because______.
A. She had to work full-time as a volunteer to help the poor.
B. She decided to collect some evidence for her new novel.
C. She couldn’t support her family by writing in America.
D. She desired to write about the Mexican child migrants.
25. Which of the following dangers is NOT included during the journey?
A. Falls on the tracks B. Attack from police
C. Violence from drinkers D. Death from exposure
26. What can be inferred from the passage?
A. Children may have bright future in American.
B. Valeria Luiselli valued the factual knowledge most.
C. Many children might suffer from hunger in Mexico.
D. Valeria Luiselli would finally abandon her writing.
27. Which of the following word can best describe Valeria Luiselli?
A. sympathetic B. humorous C. creative D. optimistic
C
More than two-thirds of Americans are either overweight or obese, and recent research suggests many are increasingly fine with staying that way.
Researchers studied data from an ongoing, nationally representative survey of Americans’ eating and lifestyle habits, specifically looking at people who responded to a question asking if they had attempted to lose weight during the past 12 months. The percentage of overweight and obese adults who answered "yes" had steadily declined over the past 30 years, the authors found, even as the percentage of overweight and obese adults rose.
The changing trends suggest that, at the very least, Americans’ idea of their own weight has gradually changed in response to rising obesity rates, senior study author Dr. Jian Zhou, an epidemiologist (流行病学家) at Georgia Southern University, told Vocativ in an email. “More and more adults compare themselves with their friends, coworkers, neighbors with heavier body weight, to keep a positive image of their own.” explained Zhou.
For his part, he agrees that focusing on reducing obesity is a fool’s errand for doctors and patients alike. “You cannot stop a train. The problem is hard to fix if it occurs, even identified early,” he said. “The best way, most likely the only way, is to prevent it from happening. Let’s do more to prevent obesity at its beginning, among kids, at home and in school. That is the right-time-right-person-and right-place strategy(策略).”
Dr. Zhou also added that people don’t have to lose weight mindfully; building a healthy lifestyle and having it as a part of routine is the key. And the definition of a healthy lifestyle is very simple—eat less and keep moving.
28. Which of the followings causes fewer attempts to lose weight for Americans?
A. Eating and lifestyle habits B. More obese people around
C. Mental pressure from work D. Busy life in cities
29. The underlined phrase “a fool’s errand” in paragraph4 can be replaced by ______?
A. a painful process B. a tough decision
C. a wasted effort D. a heavy burden
30. What is the best title of the passage?
A. Eat Less, and Exercise More.
B. Americans Give Up Losing Weight?
C. Harmful Effects of Rising Obesity
D. Suggestions on How to Reduce Obesity
第二节 (共5小题;每小题2分,满分10分) 【原创】
根据短文内容,从短文后的选项中选出能填入空白处的最佳选项。选项中有两项为多余选项。
Mobile office is the mutual product of economic, scientific, and social progress. 31 It provides users with convenient, safe and reliable communications and office staff anywhere anytime. With the support of mobile interconnection platform and its applications systems, mobile office is available for business world.
When you leave your office to attend meetings or travel on business, faxes and e-mails would be still sent to your office. But you cannot read them and make reaction timely. 32 In that case, you have to say “sorry” to the them. Meanwhile, your business will be affected and the clients will be unhappy because of your delay.
In fact, very frequently, you need to check, reply, distribute, display, modify, or read some materials when you are not in your office. 33 The best solution to normally handle your business anywhere anytime and not to disappoint your clients is to let your office “move” with you.
With the development of communications technology, network application, and wireless interconnection, mobile office has become simpler and smaller, and even can be realized via one mobile phone with data communications function. 34
Mobile office has provided people with convenient working environment, but at the same time it still has some unsatisfactory aspects such as mismatching equipment interface(接口) and inadequate battery. 35 Users will enjoy more colorful life and better working environment, and their living standard, working efficiency, and even enterprises’ efficiency will certainly be extremely raised.
A. You must get out of this dilemma.
B. Mobile office is popular with its users and the key to success.
C. Therefore, it is easier for users to collect any data they want.
D. What if your business clients need an urgent response?
E. Mobile office has become a solution for office workers.
F. Thus, mobile office has already been put into your pocket, and office mobility has been realized.
G. Nevertheless, we believe that with technical progress, people can certainly overcome all kinds of difficulties.
第三部分 语言运用(共两节,满分45分)
第一节 完形填空(共20小题;每小题1.5分,满分30分) 改编自教研室材料【原创】
阅读下面短文,从短文后各题所给的A、B、C和D四个选项中,选出可以填入空白处的最佳选项,并在答题卡上将该项涂黑。
When I was growing up, I had an old neighbor named Dr. Gibbs, who didn’t look like any doctor I’d ever known. Every time I saw him, he always 36 a smile that matched his old denim overalls(工作服) and a straw hat. I remember him as someone who was nice, never 37 at us for playing in his yard.
When Dr. Gibbs wasn’t saving lives, he was planting trees. The good doctor had some interesting 38 concerning planting, which 39 the belief “no pain, no gain”. He never watered his new trees, which flew in the face of conventional 40 . Once I asked why. He said that watering plants 41 them, and that if you water them, each successive tree 42 will grow weaker and weaker. So you have to make things rough for them so that they have to 43 deep, strong and adaptable roots in search of 44 .
So he never watered his trees. Instead, he’d 45 them with a rolled-up newspaper every morning. Smack! Slap! Pow! I asked him 46 he did that, and he said it was to get the trees’ 47 .
Dr. Gibbs passed away a couple of years after I left home. Every now and again, I walk by his house and look at the trees that I’d watched him plant some twenty-five years ago. Those trees are so strong that they 48 in the morning and beat their chests and drink their coffee black, standing out against the 49 trees in my garden.
Every night before I go to bed, I check on my two sons. I stand 50 them and watch their little bodies, the 51 and falling of life within. I often pray for them that their lives will be 52 . But lately I’ve been thinking that it’s time to 53 my prayer. I know my children are going to 54 hardship for there’s always a cold wind blowing 55 .
36.
A. carried
B. made
C. dressed
D. wore
37.
A. staring
B. yelling
C. whispering
D. laughing
38.
A. plans
B. courses
C. advice
D. theories
39.
A. shared
B. stuck
C. invented
D. developed
40.
A. record
B. effort
C. wisdom
D. symbol
41.
A. protected
B. spoiled
C. reserved
D. prevented
42.
A. generation
B. motivation
C. population
D. determination
43.
A. support
B. bloom
C. grow
D. spread
44.
A. mineral
B. water
C. mud
D. stone
45.
A. strike
B. knock
C. kick
D. beat
46.
A. where
B. why
C. when
D. how
47.
A. production
B. ambition
C. attention
D. expectation
48.
A. wake up
B. hold up
C. stay up
D. go up
49.
A. loving
B. gentle
C. straight
D. weak
50.
A. above
B. up
C. over
D. for
51.
A. turning
B. lifting
C. rising
D. tiring
52.
A. easy
B. tough
C. fair
D. unique
53.
A. schedule
B. insist
C. examine
D. change
54.
A. overcome
B. encounter
C. engage
D. involve
55.
A. everywhere
B. nowhere
C. anywhere
D. somewhere
第Ⅱ卷
注意:将答案写在答题卡上。写在本试卷上无效。
第三部分 语言运用(共两节,满分45分) 【原创】
第二节 (共10小题;每小题1.5分,满分15分)
阅读下面材料,在空白处填入适当的内容(1个单词)或括号内单词的正确形式。
Calligrapher said to a man 56 was practicing calligraphy with waste newspapers, “if you write with the best paper, you may do it better.”
The man asked out of 57 (curious).
The calligrapher smiled without reply, only 58 (write) one word “Compel”. It suddenly dawned on the man that this was compelling him to cherish his own paper to write it better. As 59 boy when I practiced calligraphy, I would hear the teacher repeat it, __60 I felt it useless and couldn’t understand. Looking back suddenly, I 61 __(come) to know its depth.
I remember there is such a proverb, “If you want to climb over a wall, please throw your hat first.” 62 your hat is on the other side of the wall, you have already had no choice but __63__ (find) ways to climb over it. It is 64 such a pressure that you will make every effort to exercise yourself. Many times, we always put our hopes in the future, feeling that our life has many drafts. In fact, the drafts of life that belong to us are 65 __(extreme) limited.
第四部分 写作(共两节,满分40分)
第一节 应用文写作(满分15分) 【原创】
假如你是李华,今天早上你突然感觉身体不适,下午不能去学校上外教Nana 的英语课。你给她发了一封e-mail,向她请假。请根据以下内容完成写作任务:
4. 说明请假原因;
5. 征求弥补方式;
6. 表示歉意。
注意:
1.词数80左右,格式已经给出,不计入总词数;
2.可适当增加细节,以使行文连贯。
Dear Nana,
___________________________________________________________________________________________________________________________________________________________________________________________________________________________________________________________________________________________________________________________________________________________________________________________________________
Yours sincerely,
Li Hua
第二节:概要(满分25分) 改编自教研室材料【原创】
阅读下面短文,根据其内容写一篇60词左右的内容概要。
Students who have used electronic cigarettes by the time they start ninth grade are more likely than others to start smoking tobacco products within the next year, according to a new study funded by the National Institutes of Health. E-cigarettes deliver nicotine to the lungs by heating a liquid solution that contains nicotine and other chemicals to produce an aerosol (喷雾剂)that the users take in.
The study compared tobacco use initiation among 222 students who had used e-cigarettes, but not tobacco products, and 2,308 who had neither used e-cigarettes or tobacco products when initially surveyed at the start of ninth grade. During the first six months after being surveyed, 30.7 percent of those who had used e-cigarettes started using tobacco products, such as cigarettes, and cigars, compared to only 8.1 percent of those who had never used e-cigarettes. Over the following six months leading into the start of 10th grade, 25.2 percent of e-cigarette users had used tobacco products, compared to just 9.3 percent of nonusers.
“While teen tobacco use has fallen in recent years, this study confirms that we should continue to alertly watch for teen smoking patterns,” said NIDA Director Nora D. Volkow, M.D. “Parents and teens should recognize that although e-cigarettes might not have the same effects of regular cigarettes which are likely to cause causer, they do carry a risk of addiction.”
“Recreational e-cigarette use is becoming increasingly popular among teens who have never smoked tobacco. Adolescents who enjoy the experience of taking in nicotine via e-cigarettes could be more appropriate for the experiment with other nicotine products, including smokeable tobacco,” said Adam M. Leventhal, Ph.D., the first author on the study. “While we cannot conclude that e-cigarette use directly leads to smoking, this research raises concerns that recent increases in youth e-cigarette use will eventually contribute to the permanent existence of smoking-related illness."
2019年高考模拟试卷英语参考答案及评分标准
第一部分:听力(共两节,满分30分)
第一节 (共5小题;每小题1.5分,满分7.5分)
1—5 ABCBB
第二节 (共15小题;每小题1.5分,满分22.5分)
6---10 ACBBA 11---15 CBAAC 16---20 AABCC
第二部分:阅读理解(共两节,满分35分)
第一节 (共10小题;每小题2.5分,满分25分)
21-23 CBC 24-27 DCCA 28-30 BCB
第二节 (共5小题;每小题2分,满分10分)
31-35 EDAFG
第三部分 语言运用(共两节,满分45分)
第一节 完形填空(共20小题;每小题1.5分,满分30分)
36-40 DBDAC 41-45 BACBD 46-50 BCADC 51-55 CADBD
第二节 语法填空(共10小题;每小题1.5分,满分15分)
56. who 57. curiosity 58. writing 59. a 60. but
61. came 62. Because 63. to find 64. with/under 65. extremely
第四部分 写作(共两节,满分40分)
第一节:应用文写作(满分15分)
一、评分原则
1. 本题总分为15分,按5个档次给分。
2. 评分时,先根据文章的内容和语言初步确定其所属档次,然后以该档次的要求来衡量、确定或调整档次,最后给分。
3. 词数少于60和多于100的,从总分中减去2分。
4. 评分时,应注意的主要内容为:内容要点、应用词汇和语法结构的丰富性和准确性及上下文的连贯性。
5. 拼写与标点符号是语言准确性的一个方面,评分时,应视其对交际的影响程度予以考虑。英美拼写及词汇用法均可接受。
6. 如书写较差,以至影响交际,将分数降低一个档次。
二、各档次的给分范围和要求
档次
描述
第五档
(13—15)
完全完成了试题规定的任务。
—覆盖所有内容要点。
—应用了较多的语法结构和词汇。
—语法结构或词汇方面有些许错误,但为尽力使用较复杂结构或较高级词汇所致;具备较强的语言运用能力。
—有效地使用了语句间的连接成分,使全文结构紧凑。
完全达到了预期的写作目的。
第四档
(10—12)
完全完成了试题规定的任务。
—虽漏掉1、2个次重点,但覆盖所有主要内容。
—应用的语法结构和词汇能满足任务的要求。
—语法结构或词汇方面应用基本准确,些许错误主要是因尝试较复杂语法结构或词汇所致。
—应用简单的语句间连接成分,使全文结构紧凑。
达到了预期的写作目的。
第三档
(7—9)
基本完成了试题规定的部分任务。
—虽漏掉一些内容,但覆盖所有主要内容。
—应用的语法结构和词汇能满足任务的要求。
—有一些语法结构或词汇方面的错误,但不影响理解。
—应用简单的语句间连接成分,使全文内容连贯。
整体而言,基本达到了预期的写作目的。
第二档
(4—6)
未适当完成试题规定的任务。
—漏掉或未描述清楚一些主要内容,写了一些无关内容。
—语法结构单调、词汇项目有限。
—有一些语法结构或词汇方面的错误,影响了对写作内容的理解。
—较少使用语句间的连接成分,内容缺少连贯性。
信息未能清楚地传达给读者。
第一档
(1—3)
未完成试题规定的任务。
—明显遗漏主要内容,写了一些无关内容,原因可能是未理解试题要求。
—语法结构单调、词汇项目有限。
—较多语法结构或词汇方面的错误,影响对写作内容的理解。
—缺乏语句间的连接成分,内容不连贯。
信息未能传达给读者。
0
未能传达给读者任何信息:内容太少,无法评判;写的内容均与所要求内容无关或所写内容无法看清。
三、该题具体要求
(一)内容要点
1. 说明为什么请假的原因;
2. 征询弥补方式;
3. 再次表示歉意
(二)应用词汇和语法结构情况
时态以一般现在为主;
使用与主题相关的词汇;
能够使用恰当的语法结构
(三)上下文的连贯
按照内容要点展开写作,使用恰当的连接词或表达法使文章内容连贯。
Possible version【原创】
Dear Nana,
I’m sorry to ask for a casual leave of absence from your English class this afternoon. This morning I didn’t feel well with a bad headache and stomachache, and definitely, I am to have myself examined thoroughly. I’m wondering if I could do something to make up for my lost lesson. Could I come to your office and give me a lesson? Or may I ask my deskmate to record what you teach in class?
Don’t worry about me. I will be fine in a couple of days! Say sorry again to you!
Yours sincerely,
Li Hua(93words)
第二节:概要(满分25分)
一、评分原则
1. 本题总分为25分,按5个档次给分。
2. 评分时,先根据所续写短文的内容和语言初步确定其所属档次,然后以该档次的要求衡量、确定或调整档次,最后给分。
3. 词数少于60或多于80的,从总分中减去2分。
4. 评分时,应主要从以下四个方面考虑:
(1)要点是否充分覆盖
(2)连接词是否使用到位
(3)应用语法结构和词汇的丰富性和准确性;
(4)文章的整体的把握。
5. 拼写与标点符号是语言准确性的一个方面,评分时,应视其对交际的影响程度予以考虑。
6. 如书写较差,以至影响交际,将分数降低一个档次。
二、各档次的给分范围和要求
档次
描述
第五档
(21-25)
—理解准确,涵盖全部要点。
—能准确使用相应的语法结构和词汇。
—有效地使用了语句间的连接成分,使所完成的概要结构紧凑。
—完全使用自己的语言。
第四档
(16-20)
—理解准确,涵盖大部分要点。
—能使用相应的语法结构和词汇可能有些许错位,但完全不影响意义表达。
—比较有效地使用了语句间的连接成分,使所完成的概要结构紧凑。
—有个别整句抄原文。
第三档
(11-15)
—理解较为准确,涵盖大部分要点。
—所使用语法结构和词汇虽有错误,但不影响意义表达。
—应用简单的语句间的连接成分,全文内容缺少连贯性。
—出现两句以上整句抄自原文现象。
第二档
(6-10)
—理解有误差,仅涵盖半数要点。
—有些语法结构和词汇方面的错误,影响了意义表达。
—较少使用语句间的连接成分,全文内容缺少连贯性。
—出现两句以上整句抄自原文现象。
第一档
(1-5)
—没有理解原文,造成概要内容和原文主题不符。
—有较多语法结构和词汇方面的错误,严重影响了意义表达。
—缺乏语句间的连接成分,全部内容不连贯。
—多个句子抄自原文。
0
白卷、内容太少无法评判或所写内容与所提供内容无关。
Possible version【原创】
A new study shows that youth e-cigarette use will more likely produce future tobacco smoking users. (要点1) This finding is based on a survey in which data analysis was conducted among 2500 students who were tracked for one year. (要点2) The study not only proves that youth e-cigarette use should be alerted for its risk of addiction, (要点3)but also brings worries that due to the popularity of e-cigarette use the smoking-related illness will continuously exist.(要点4)
(73words)
听力部分录音稿
Text 1:
W: Are you ready to order now, sir?
M: Yes. I’ll have tomato soup, roast beef, mashed potatoes, and peas.
Text 2:
W: I expected you’d come to my birthday party yesterday.
M: I’m terribly sorry, Susan. I had to say goodbye to a friend of mine at the airport last night.
Text 3:
W: I got two letters and eight e-mails from old friends this week.
M: Oh, really? I seldom hear from anyone. But I never write, either.
Text 4:
M: At what time does the next plane to London leave, please?
W: The next one is flight 12 at eleven, gate 10.
Text 5:
W: Alex, we should get started on our science project.
M: Relax. It’s not due for another couple of months.
W: Today is January 24th. There’s less than a month left!
M: Oh, dear, I thought it wasn’t due until March.
Text 6:
W: Officer! Officer! Someone just took my purse! Everything’s gone! My money, ID card and credit card!
M: Just calm down a minute…Ok. Now what did the person look like?
W: He was tall. Around 180cm.
M: And about how old was he?
W: Oh, he was quite young. I think…sixteen or seventeen.
M: Do you know about how heavy he was? And what color was his hair?
W: Oh, he was about 170 pounds, I guess. His hair was black and long. And he was wearing a T-shirt and jeans.
Text 7:
M: Lucy, I heard that you got a part-time job. Is that true?
W: Yes, Jack. I am working as a guide in our city’s museum. I introduce pictures, items and the like to the visitors.
M: That sounds like a hard job. You must have to learn a lot about history.
W: I do. I like reading about the past. History helps us know what to do in our present situation. I love the job.
M: You will learn a lot in this job.
W: And, most importantly, I can get some good work experience.
Text 8:
W: Doctor, I feel much better now. Will I be able to go home some time this week?
M: That’s good to hear. You’ve recovered well from your operation. We’re going to send you home tomorrow.
W: Do you think I can get back to work very soon?
M: Don’t be in such a hurry. I’m confident that you’ll be completely recovered in 4 weeks.
W: Is there anything I should do?
M: You’d better have a good rest for a week. Be sure to have regular meals. Stay away from alcohol. Give up smoking, at least for a little while.
W: Should I take some medicine?
M: Yes. I’m going to give you some. Take one of these tablets three times a day before meals. For that one, two tablets. And remember to come back for a check-up in two weeks, please.
W: Thank you for your help.
M: You’re welcome. We wish you a speedy recovery. Goodbye.
Text 9:
W: Mike, I know you’re Mr. know-all in our university. You set a good example for us on how to apply to an American university. Can you tell me something about it?
M: You should go to the library to find some information about American universities, and write to the Admissions Office. Then the Admission Office will send you application forms and other related materials. From experience, many applicants write to several universities instead of just one.
W: I was told that it took a lot of time and effort to apply.
M: That is true. I’ll list for you the requirements of almost all the universities. First of all, you need official transcripts of your undergraduate work, three letters of recommendation from your professors who know your ability, and the official TOEFL score. Then you need a financial guarantee, and an application fee of 25 dollars.
W: What comes next?
M: If they agree to your application, they will send you’re a TAP-66 Form. With TAP-66, you can apply for a passport from our government, and then apply for a visa from the US Embassy in Beijing.
W: How long will it take to go over all the procedures?
M: Six months if everything goes well.
W: Thank you. I appreciate all your help.
M: You are welcome. Please feel free to ask if you have any more questions.
Text 10:
W: No matter what kind of job you have, you will, at some point, have to write an e-mail. Let’s say that you are applying for a job or need to ask a co-worker for help, or a favor. So, you send an e-mail. You really want to get a reply. Can the words you choose increase your chance of getting a response? Yes, they can. The company Boomerang did a study. They found that several factors affect whether or not you get a reply to your e-mail. Want a response to your e-mail? Follow these tips. First, the subject is what people will see first. Boomerang says that subjects with three to four words are the best for getting a response. Second, the reading level of the language you use in your e-mail’s matters. Boomerang found that a third-grade level works best and gets the most responses. So, use simple words in simple sentences. Third, Boomerang found that the sweet spot for e-mail length is between 50 and 125 words. Experts say the response rate for e-mails of this length is above 60 per cent. But, do not write all 125 words into one long paragraph. Break them up into a couple of short paragraphs. It is much easier to read this way.
相关资料
更多

