搜索
      上传资料 赚现金

      高考语文一轮复习古代诗歌阅读与默写学案07 赏析古代诗歌的语言风格(含答案)

      • 35.51 KB
      • 2026-03-18 07:46:24
      • 3
      • 0
      • M.T.杨
      加入资料篮
      立即下载
      高考语文一轮复习古代诗歌阅读与默写学案07 赏析古代诗歌的语言风格(含答案)第1页
      1/11
      高考语文一轮复习古代诗歌阅读与默写学案07 赏析古代诗歌的语言风格(含答案)第2页
      2/11
      高考语文一轮复习古代诗歌阅读与默写学案07 赏析古代诗歌的语言风格(含答案)第3页
      3/11
      还剩8页未读, 继续阅读

      高考语文一轮复习古代诗歌阅读与默写学案07 赏析古代诗歌的语言风格(含答案)

      展开

      这是一份高考语文一轮复习古代诗歌阅读与默写学案07 赏析古代诗歌的语言风格(含答案),共11页。
      教学目标
      掌握古代诗歌语言风格类别。
      教学重点 难点
      正确鉴赏分析古代诗歌语言的风格。
      教学过程
      鉴赏语言风格
      所谓语言风格,是指作者在长期的创作实践中逐渐形成的独特的语言艺术个性,是作者的个人气质、诗歌美学观念在作品中的凝结,是具有恒定性的、区别于其他作者的艺术特色。
      不同的作者往往表现出不同的语言风格,同一作者不同时期的作品,语言风格也不尽相同。
      常见、常考的诗歌的语言风格类别
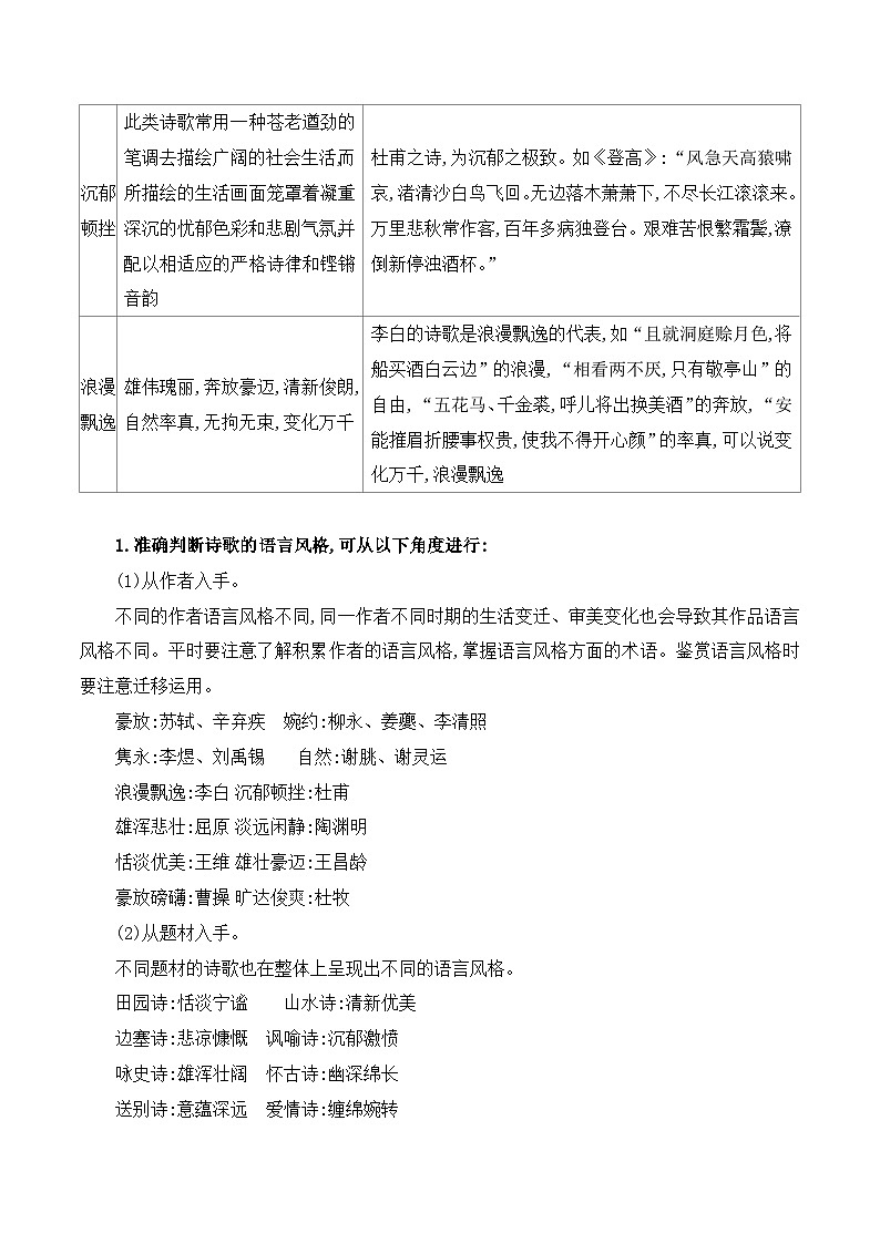
      1.准确判断诗歌的语言风格,可从以下角度进行:
      (1)从作者入手。
      不同的作者语言风格不同,同一作者不同时期的生活变迁、审美变化也会导致其作品语言风格不同。平时要注意了解积累作者的语言风格,掌握语言风格方面的术语。鉴赏语言风格时要注意迁移运用。
      豪放:苏轼、辛弃疾 婉约:柳永、姜夔、李清照
      隽永:李煜、刘禹锡自然:谢朓、谢灵运
      浪漫飘逸:李白沉郁顿挫:杜甫
      雄浑悲壮:屈原淡远闲静:陶渊明
      恬淡优美:王维雄壮豪迈:王昌龄
      豪放磅礴:曹操旷达俊爽:杜牧
      (2)从题材入手。
      不同题材的诗歌也在整体上呈现出不同的语言风格。
      田园诗:恬淡宁谧 山水诗:清新优美
      边塞诗:悲凉慷慨讽喻诗:沉郁激愤
      咏史诗:雄浑壮阔怀古诗:幽深绵长
      送别诗:意蕴深远爱情诗:缠绵婉转
      (3)从文本整体入手。
      ①从全文入手。语言风格的判断要立足于整个作品,就整体进行判断。②从主旨入手。语言是为内容服务的,内容决定语言风格,故主旨也是判断语言风格的一个方面,切忌脱离诗歌主旨而空谈语言。
      2.赏析语言风格要从细节切入。如从语言的格调、色彩、修辞手法、境界特点等角度入手。
      [答题步骤]
      【对点训练】
      1读下面这首宋诗,按要求作答。
      次韵孔宪蓬莱阁[注]
      赵 抃
      山巅危构傍蓬莱,水阁风长此快哉。
      天地涵容百川入,晨昏浮动两潮来。
      遥思坐上游观远,逾觉胸中度量开。
      忆我去年曾望海,杭州东向亦楼台。
      [注] 赵抃(1008—1084),北宋名臣,在朝弹劾不避权势,时称“铁面御史”,熙宁四年(1071),赵抃由越州改知杭州,遗缺由孔延之继任,因而有此赠答。和诗所押之韵与原诗全同,叫作次韵;宪:御史的省称。
      有人说本诗颔联与杜甫的“吴楚东南坼,乾坤日夜浮”风格接近,请加以比较。
      【答案】本诗颔联感情豪迈,气势雄浑,具有一种豪壮之美;写潮水,先说大海总汇江河百川之水,将天地包容在它的怀抱里,写出了大海的广阔和气派;第四句并没有正面描写潮水的气势,只写了晨昏两次起潮,令读者可以想见潮水之势大。胸怀豪迈,气象恢宏,展现了作者作为一位正直清廉的政治家的广阔胸襟。杜甫《登岳阳楼》“吴楚东南坼,乾坤日夜浮”写洞庭的浩瀚无边。洞庭湖坼吴楚、浮日夜,波浪掀天,浩茫无际,写景更为壮阔,景中融合情感,委婉含蓄,巧妙无痕,形成沉雄悲壮、博大深远的意境,展现了杜甫那种忧国忧民的博大气度。所以说二者风格是接近的。
      [解析] 此诗颔联意思是说大海包容了高天厚地,把千百条河川接纳进自己胸膛,清晨和傍晚波翻浪涌,每天两次潮落潮涨。颔联以濡染大笔绘出大海涵容天地、收纳百川的壮阔怀抱和早潮晚汐变幻的动荡景象。结构上承接上句“水阁风长此快哉”继续发挥想象,写在蓬莱阁上观潮望海的情景。虽然作者并未亲见其景,却能将笔触伸至天地百川,以虚写的手法烘托出潮来时的气势。站在蓬莱阁上,仰观是湛蓝高远的苍天,俯察是深邃汹涌的大海。极目远眺,天没有尽头,海也不见穷处,仿若天地百川都被这漫无边际的海水所涵容,水天一色,风月无边。每天晨昏两次潮汐涨落时,海水升腾,天地也仿佛被海水托举而浮动起来。“晨昏浮动两潮来”句,借用孟浩然“气蒸云梦泽,波撼岳阳城”和杜甫“乾坤日夜浮”的诗意,将诗境拓宽,气象恢宏。写景至此,已将蓬莱阁上观潮的情境很好地展现出来。
      杜诗“吴楚东南坼,乾坤日夜浮”意思是说吴、楚两地在这里被分割开来,日夜在湖中浮动。从总体上看,江山的壮阔,在诗中互为表里。虽然悲伤,却不消沉;虽然沉郁,却不压抑。反映了其关心民生疾苦的风格。诗人摒弃对眼前景物的精微刻画,从大处着笔,吐纳天地,心系国家安危,悲壮苍凉,催人泪下。时间上抚今追昔,空间上包吴楚、越关山。其身世之悲,国家之忧,浩浩茫茫,与洞庭水势融合无间,形成沉雄悲壮、博大深远的意境。所以说二者风格接近。
      [读懂诗歌]
      靠近蓬莱的高高楼阁,耸立在山顶上,凌空的水阁四面来风,千里长风令人心怀舒畅。大海包容了高天厚地,把千百条河川接纳进自己胸膛,清晨和傍晚波翻浪涌,每天两次潮落潮涨。遥想你在蓬莱阁座上,游乐观览,视野多么宽广,因着那壮美的海景,胸襟器量更加开张。回想去年我也曾经望海,在杭州东面的望海楼上。
      3.语言风格的鉴赏题往往更具灵活性和综合性,当题干中出现“语言风格”等字眼儿时,可多角度切入,如:
      1.从语言的角度。(1)用词的特点。如:①感情色彩、语体上的搭配;②叠词、动词、形容词、副词、关联词的使用。(2)造句的特点。如:①句式的选择。是否有长短句,语句中的对仗是否工整等等。②修辞手法的运用等。(3)表达方式的选择。如:记叙、描写、议论、抒情。(4)语言风格。如“突破二”中所讲。
      2.从内容的角度,如从营造的意境、塑造的人物、表达的情感等角度切入。比如豪放诗风的表达不仅体现在用语角度,还体现在所营造的意境、塑造的人物、表达的情感等角度。
      作答时先要疏通文意,整体感知文本内容;然后结合文本内容进行分析并阐明表达效果。在分析文本时,既要关注整体文本风格,也要关注局部,如字词句等的特点、表现手法的运用等方面,同时也要关注诗歌中塑造的形象和表达的情感。
      典例剖析
      例4 [2021·全国乙卷] 阅读下面这首宋词,完成题目。
      鹊桥仙·赠鹭鸶
      辛弃疾
      溪边白鹭,来吾告汝:“溪里鱼儿堪数。主人怜汝汝怜鱼,要物我欣然一处。
      白沙远浦,青泥别渚,剩有虾跳鳅舞。听君飞去饱时来,看头上风吹一缕。”
      这首词的语言特色鲜明,请简要分析。
      【答题演示】

      【对点训练】
      1.阅读下面这首清诗,完成题目。
      雨余小步
      王夫之
      莲花莲叶柳塘西,疏雨疏风斜照低。
      竹箨①冠轻容雪鬓,桃枝杖滑困春泥。
      垂虹疑饮双溪水,砌草新添一寸荑②。
      不拟孤山闲放鹤,鹁鸠③恰恰向人啼。
      [注] ①箨(tuò):竹笋上一片一片的皮。②荑:茅草的嫩芽。③鹁(bó)鸠:鸟名。
      本诗风格清新,其“清新”表现在哪些方面?请结合诗句具体分析。
      【答案】①语言清爽。用语不事雕琢,明白晓畅,如“莲花莲叶”“疏雨疏风”“垂虹疑饮双溪水”等。②景物清新。柳塘、莲花、莲叶、砌草柔美、彩虹饮水等描绘出雨后风景的清新自然。③情感轻松。雨余散步,见美好景色,心情轻松愉悦。
      [解析] “清新”指清爽而新鲜,可从语言、形象、思想内容等方面进行分析。语言方面,本诗遣词造句不事雕琢,符合“清新”的特点;形象方面,本诗选取的“莲”“柳”“砌草”等意象清新自然;思想内容方面,诗人写自己雨后散步时的所见所闻,情感轻松愉悦。
      强化巩固
      eq \a\vs4\al(1) 阅读下面这首宋词,完成题目。
      行 香 子
      秦 观
      树绕村庄,水满陂塘。倚东风、豪兴徜徉。小园几许,收尽春光。有桃花红,李花白,菜花黄。
      远远围墙,隐隐茅堂。飏青旗、流水桥旁。偶然乘兴,步过东冈。正莺儿啼,燕儿舞,蝶儿忙。
      请赏析这首词的语言特色。
      答:________________________________________________________________________
      [答案]①通俗生动,朴素清新,质朴自然。“树绕村庄,水满陂塘”如同口语,生动自然。写景如“桃花红,李花白,菜花黄”,色彩简单鲜明又显出农家本色。②用词准确。“倚东风、豪兴徜徉”,“豪兴”点明心情,“倚”“徜徉”则写出词人怡然自得的神态。“莺儿啼,燕儿舞,蝶儿忙”,“啼”“舞”“忙”三字概括准确,写出了春天的生命活力。③句式整齐,格调轻快。本词句式都是三、四字句式,轻快流畅。
      eq \a\vs4\al(2) 阅读下面这首宋词,完成题目。
      临 江 仙①
      欧阳修
      记得金銮同唱第,春风上国繁华。如今薄宦老天涯。十年歧路,空负曲江花②。
      闻说阆山通阆苑③,楼高不见君家。孤城寒日等闲斜。离愁难尽,红树远连霞。
      【注】①欧阳修贬任滁州太守期间,一位同榜及第的朋友将赴任阆州(今四川阆中)通判,远道来访,欧阳修席上作此词相送。②曲江花:代指新科进士的宴会。③阆苑:指传说中神仙居住的地方。
      前人评此词,称其“飘逸”。请结合“闻说阆山通阆苑,楼高不见君家”两句作简要赏析。
      答:________________________________________________________________________
      [答案]①想象奇特,虚实相生。词人忽发奇想,将本来荒僻的阆州说成神仙阆苑,赋予阆州神话般的美丽。虚实处理得当,富有浪漫色彩。②境界缥缈开阔,语言洒脱灵动。“阆山”通“阆苑”,“滁州”望“阆州”,展现了多重时空的组合变化。“闻说”二字导入传说,忽又接以“楼高”句设想将来,灵动超逸,挥洒自如。
      [解析]“闻说阆山通阆苑,楼高不见君家”,意思是“听说您要到的阆州,有阆山可以通往神仙阆苑,可我登上高楼却望不到您的家”。“闻说”的意思是“听说”,由此可知后面对友人前去之处的描写纯属想象:把友人前往之处说成与“阆苑”相通,而“阆苑”是传说中神仙居住的地方。诗人将人间僻地的阆州说成天上仙境阆苑,赋予阆州以神奇、浪漫、缥缈的特点,具有神话色彩。
      eq \a\vs4\al(3) 阅读下面这首金诗,完成题目。
      横波亭为青口帅赋①
      元好问
      孤亭突兀插飞流,气压元龙百尺楼②。
      万里风涛接瀛海,千年豪杰壮山丘。
      疏星澹月鱼龙夜,老木清霜鸿雁秋。
      倚剑长歌一杯酒,浮云西北是神州。
      【注】①本诗是诗人为镇守金国青口要塞的老朋友所作,写于元灭金之前。②元龙百尺楼:元龙指三国时的陈登,刘备赞扬他有文才武略。百尺楼指抒发壮怀的登临处。
      有人评此诗,称其具有“豪迈”之风,请作简要分析。
      答:________________________________________________________________________
      [答案]此诗“豪迈”之风体现有二:一是思想情感豪迈,(第一步)如在首联和颔联中,诗人以横波亭的孤高气势,周围山川的雄壮(第二步)烘托青口帅之豪情;(第三步)尾联写倚剑高歌,慷慨豪饮,遥想西北神州,(第二步)表现出诗人重整河山、收复中原的豪迈气概。(第三步)
      二是用词不凡,(第一步)如“插”“压”形象地写出横波亭下临飞流的险要之势;颔联“万里”“千年”分别从空间的广阔与时间的悠远的角度,(第二步)表现了景的壮观与人的豪情。(第三步)
      eq \a\vs4\al(4) 阅读下面这首唐诗,完成题目。
      赠卖松人
      于武陵
      入市虽求利,怜君意独真。
      欲将寒涧树,卖与翠楼人。
      瘦叶几经雪,淡花应少春。
      长安重桃李,徒染六街尘!
      本诗语言婉而多讽,请结合全诗进行赏析。
      答:________________________________________________________________________
      [答案]①本诗“婉”体现在巧用比喻手法。用“松树”喻有德有才之人,用“翠楼人”喻朝廷掌权之人,用“桃李”喻趋时媚俗无德之人。言在此而意在彼,用语委婉。②本诗的“讽”体现在对社会现实的讽刺。诗人所讽喻的是:一切像松树一样正直而有才干的人,不用到长安来谋求出路,因为他们绝不会得到这个朝廷掌权之人的重视。掌权之人所需要的是像桃李一样趋时媚俗之人。
      [解析]题干已经给出赏析的方向——婉而多讽。“婉”,指委婉;“讽”,指讽刺。“婉而多讽”的意思是用委婉的语言,来表达讥讽的意思。答题时,要通读诗歌,结合诗歌具体内容分析本诗分别是如何体现“婉”和“讽”的。
      eq \a\vs4\al(5) 阅读下面这首唐诗,完成题目。
      春 怨
      金昌绪
      打起黄莺儿,莫教枝上啼。
      啼时惊妾梦,不得到辽西。
      请分析此诗的语言特色。
      答:________________________________________________________________________
      [答案]此诗语言特点是清新自然,口语化。(明特色)“黄莺儿”是儿化音,显出女子的纯真娇憨。“啼时惊妾梦,不得到辽西”用质朴的语言表明了打黄莺是因为它惊扰了自己思念丈夫的美梦。(列例证)这样非常自然地表现了女子对丈夫的思念之情。(析效果)
      [解析]第一步:明特色。根据“打起”“莫教”“黄莺儿”“不得”等词,可概括出本诗的语言特点是清新自然,口语化。第二步:列例证。结合诗句具体分析语言特色。第三步:析效果。指出这些语言所蕴含的女主人公的情感。
      类型
      释义
      示例
      平实
      质朴
      语言力求平淡,或用白描,不加修饰,平易近人;或用口语,情真意切;或朴素自然,宛如民歌
      “采菊东篱下,悠然见南山。山气日夕佳,飞鸟相与还。”陶渊明这首诗中的这20个字平淡质朴
      诙谐
      幽默
      常运用夸张、比拟、讽喻、反语、谐音、曲解等手法来构成幽默的情境。语言俏丽活泼,含蓄隽永,充满浓郁的幽默色彩
      “一面旗鸡学舞,一面旗狗生双翅,一面旗蛇缠葫芦……红漆了叉,银铮了斧,甜瓜苦瓜黄金镀,明晃晃马镫枪尖上挑,白雪雪鹅毛扇上铺。”(《般涉调·哨遍·高祖还乡》)用乡间生动的口语方言写威武的仪仗队,极具幽默感
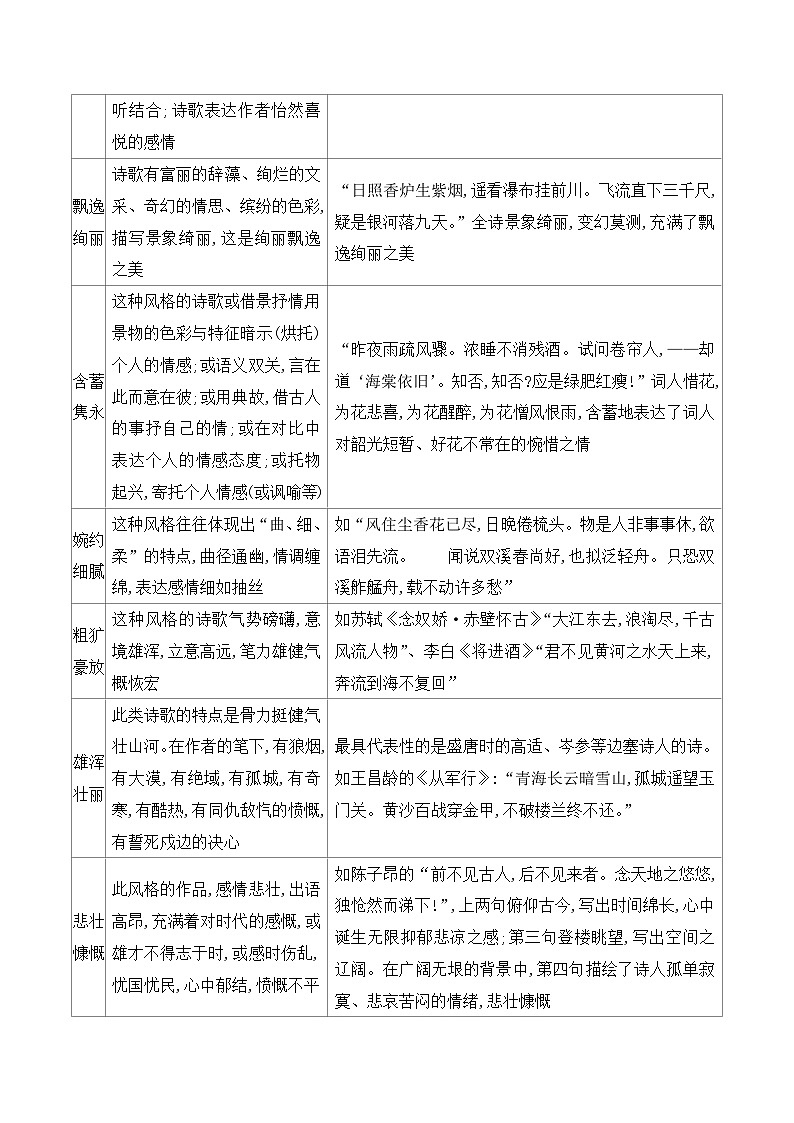
      清新
      明丽
      具有此种语言风格的诗歌常为写景诗,诗中景物优美,色彩明丽。作者多用比喻或拟人的手法;景物描写或动静结合,或视听结合;诗歌表达作者怡然喜悦的感情
      “小荷才露尖尖角,早有蜻蜓立上头。”杨万里诗歌中的这两句用语新颖别致,给人清新自然之感
      飘逸
      绚丽
      诗歌有富丽的辞藻、绚烂的文采、奇幻的情思、缤纷的色彩,描写景象绮丽,这是绚丽飘逸之美
      “日照香炉生紫烟,遥看瀑布挂前川。飞流直下三千尺,疑是银河落九天。”全诗景象绮丽,变幻莫测,充满了飘逸绚丽之美
      含蓄
      隽永
      这种风格的诗歌或借景抒情,用景物的色彩与特征暗示(烘托)个人的情感;或语义双关,言在此而意在彼;或用典故,借古人的事抒自己的情;或在对比中表达个人的情感态度;或托物起兴,寄托个人情感(或讽喻等)
      “昨夜雨疏风骤。浓睡不消残酒。试问卷帘人,——却道‘海棠依旧’。知否,知否?应是绿肥红瘦!”词人惜花,为花悲喜,为花醒醉,为花憎风恨雨,含蓄地表达了词人对韶光短暂、好花不常在的惋惜之情
      婉约
      细腻
      这种风格往往体现出“曲、细、柔”的特点,曲径通幽,情调缠绵,表达感情细如抽丝
      如“风住尘香花已尽,日晚倦梳头。物是人非事事休,欲语泪先流。 闻说双溪春尚好,也拟泛轻舟。只恐双溪舴艋舟,载不动许多愁”
      粗犷
      豪放
      这种风格的诗歌气势磅礴,意境雄浑,立意高远,笔力雄健,气概恢宏
      如苏轼《念奴娇·赤壁怀古》“大江东去,浪淘尽,千古风流人物”、李白《将进酒》“君不见黄河之水天上来,奔流到海不复回”
      雄浑
      壮丽
      此类诗歌的特点是骨力挺健,气壮山河。在作者的笔下,有狼烟,有大漠,有绝域,有孤城,有奇寒,有酷热,有同仇敌忾的愤慨,有誓死戍边的决心
      最具代表性的是盛唐时的高适、岑参等边塞诗人的诗。如王昌龄的《从军行》:“青海长云暗雪山,孤城遥望玉门关。黄沙百战穿金甲,不破楼兰终不还。”
      悲壮
      慷慨
      此风格的作品,感情悲壮,出语高昂,充满着对时代的感慨,或雄才不得志于时,或感时伤乱,忧国忧民,心中郁结,愤慨不平
      如陈子昂的“前不见古人,后不见来者。念天地之悠悠,独怆然而涕下!”,上两句俯仰古今,写出时间绵长,心中诞生无限抑郁悲凉之感;第三句登楼眺望,写出空间之辽阔。在广阔无垠的背景中,第四句描绘了诗人孤单寂寞、悲哀苦闷的情绪,悲壮慷慨
      沉郁
      顿挫
      此类诗歌常用一种苍老遒劲的笔调去描绘广阔的社会生活,而所描绘的生活画面笼罩着凝重深沉的忧郁色彩和悲剧气氛,并配以相适应的严格诗律和铿锵音韵
      杜甫之诗,为沉郁之极致。如《登高》:“风急天高猿啸哀,渚清沙白鸟飞回。无边落木萧萧下,不尽长江滚滚来。万里悲秋常作客,百年多病独登台。艰难苦恨繁霜鬓,潦倒新停浊酒杯。”
      浪漫
      飘逸
      雄伟瑰丽,奔放豪迈,清新俊朗,自然率真,无拘无束,变化万千
      李白的诗歌是浪漫飘逸的代表,如“且就洞庭赊月色,将船买酒白云边”的浪漫,“相看两不厌,只有敬亭山”的自由,“五花马、千金裘,呼儿将出换美酒”的奔放,“安能摧眉折腰事权贵,使我不得开心颜”的率真,可以说变化万千,浪漫飘逸
      第一步
      明风格
      用一两个词准确概括语言风格
      第二步
      列例证
      结合诗(词)中的有关语句具体分析这种特色,一般可从意象、手法、境界等角度分析
      第三步
      析效果
      指出这一特色在表情达意上有什么作用,产生怎样的艺术效果




      第一步,
      感知
      文本
      这首词借与白鹭的对话,采用口语化的语言,直白而生动,表现出词人美好的生活情趣
      第二步,
      结合文
      本,具体
      分析
      (1)从语言角度分析,选词方面:“鱼儿”“堪数”“主人”“剩有”“来”“头上”等词浅近直白,通俗易懂。
      句式方面:采用四字句、六字句、七字句多种句式,整散结合。
      (2)从表达方式角度分析,作者采用与鹭鸶对话的形式,将鹭鸶作为题赠对象,使用拟人的修辞手法,以第二人称“汝”“君”称之,以“来”字呼之,词人好似抚摸着白鹭说着悄悄话,营造出轻松亲切的氛围,显得自然而亲切,语言显得活泼生动、诙谐风趣。
      (3)从情感表达上分析,词人用口语化的语言,诙谐风趣地将笔下的山水湖泊、鱼虫虾草、青天白鹭、人鸟私语融合为一体,表达了人与自然和谐共处的美好愿望




      ①本词采用对话口吻,多用口语,“鱼儿堪数”“主人怜汝汝怜鱼”通俗易懂,浅近直白,清新明快,句式整散结合,和谐统一。②语言诙谐风趣,活泼生动。将鹭鸶作为题赠对象,运用拟人手法以第二人称“汝”“君”称之,以“来”字呼之,词人好似抚摸着白鹭说着悄悄话,营造出轻松亲切的氛围,显得自然而亲切。且词人借助口语化的语言,诙谐风趣地将笔下的山水湖泊、鱼虫虾草、青天白鹭、人鸟私语融合为一体,表达了人与自然和谐共处的美好愿望

      相关学案

      高考语文一轮复习古代诗歌阅读与默写学案07 赏析古代诗歌的语言风格(含答案):

      这是一份高考语文一轮复习古代诗歌阅读与默写学案07 赏析古代诗歌的语言风格(含答案),共11页。

      高考语文一轮复习古代诗歌阅读与默写学案09 鉴赏古代诗歌的表达方式 构思立意(含答案):

      这是一份高考语文一轮复习古代诗歌阅读与默写学案09 鉴赏古代诗歌的表达方式 构思立意(含答案),共22页。学案主要包含了描写手法,抒情方式,四句写白莲绽开的风姿等内容,欢迎下载使用。

      高考语文一轮复习古代诗歌阅读与默写学案06 赏析诗歌语言之炼字炼句(含答案):

      这是一份高考语文一轮复习古代诗歌阅读与默写学案06 赏析诗歌语言之炼字炼句(含答案),共11页。学案主要包含了炼字,诗眼,炼句等内容,欢迎下载使用。

      资料下载及使用帮助
      版权申诉
      • 1.电子资料成功下载后不支持退换,如发现资料有内容错误问题请联系客服,如若属实,我们会补偿您的损失
      • 2.压缩包下载后请先用软件解压,再使用对应软件打开;软件版本较低时请及时更新
      • 3.资料下载成功后可在60天以内免费重复下载
      版权申诉
      若您为此资料的原创作者,认为该资料内容侵犯了您的知识产权,请扫码添加我们的相关工作人员,我们尽可能的保护您的合法权益。
      入驻教习网,可获得资源免费推广曝光,还可获得多重现金奖励,申请 精品资源制作, 工作室入驻。
      版权申诉二维码
      高考专区
      • 精品推荐
      • 所属专辑14份
      欢迎来到教习网
      • 900万优选资源,让备课更轻松
      • 600万优选试题,支持自由组卷
      • 高质量可编辑,日均更新2000+
      • 百万教师选择,专业更值得信赖
      微信扫码注册
      手机号注册
      手机号码

      手机号格式错误

      手机验证码 获取验证码 获取验证码

      手机验证码已经成功发送,5分钟内有效

      设置密码

      6-20个字符,数字、字母或符号

      注册即视为同意教习网「注册协议」「隐私条款」
      QQ注册
      手机号注册
      微信注册

      注册成功

      返回
      顶部
      学业水平 高考一轮 高考二轮 高考真题 精选专题 初中月考 教师福利
      添加客服微信 获取1对1服务
      微信扫描添加客服
      Baidu
      map