


高考语文一轮复习古代诗歌阅读与默写学案05 鉴赏诗歌的意境(含答案)
展开 这是一份高考语文一轮复习古代诗歌阅读与默写学案05 鉴赏诗歌的意境(含答案),共10页。学案主要包含了 分析意境,诗歌中常见的意境类型,综合练习等内容,欢迎下载使用。
05 鉴赏诗歌的意境
教学目标
掌握古代诗歌意境的类别特征,正确把握意境术语。
教学重难点
正确鉴赏分析诗歌意境
教学过程
一 分析意境
意境,通俗地讲,就是诗歌中所有意象的“总和”。意象是具体可感的个体,意境是由多个意象组成的抽象的整体。意境的范围比较大,通常指整首诗,或几句诗,或一句诗所营造的境界。如马致远《天净沙·秋思》中的“枯藤老树昏鸦,小桥流水人家”两句,“枯藤”“老树”“昏鸦”“小桥”“流水”“人家”是意象,这些意象组合在一起,就构成了具有凄凉气氛和灰暗色彩的画面,就是意境。
诗中的景物形象是情中之景,有单个景物形象(即意象,在前面已讲解),也有由多个景物形象组合成的意境。“意境”,就是作者的“真感情”与客观景物融为一体而创造出来的艺术境界。
1.意境的组成
意境由意象组成,其构成要素为时、地、人、景及其特征:意象要从形、色、声、味四个角度去观察,然后判断基调,如冷暖、喜悦、悲凉、清新、明丽、灰暗等;再具体说明意境的具体构成。
意境由景与景、景与人、景与情的关系构成,要辨析景物间的主从、详略、先后、虚实、动静、点面等关系,确定“景”因“人”生、“景”缘“情”生、“情”由“景”生、情景交融等构成方式。
2.意境的类型
意境类型较多,常见的类型有孤寂冷清、恬静优美、雄浑壮阔、萧瑟凄凉、生机勃勃、富丽堂皇、肃杀荒寒、瑰丽雄壮、虚幻缥缈、凄寒萧条、繁华热闹、幽静朦胧等,在判定其类型特点时,要特别注意使用这些术语。
鉴于意境的复杂性,高考很少直接涉及意境,大多以考查画面、氛围等间接形式出现。这里要关注三个要素:景、情、境。像描绘画面题,一般要说出景物组成(描述画面)、画面特点(意境特点或类型)、画面名称三个要素,个别情况还可以分析蕴含的思想感情。
3.常用的意境特点术语:
1.动景类:活泼、热烈、喧闹、高亢、繁丽、富庶。
2.静景类:恬静、幽静、清幽、静谧、明净、宁谧。
3.悲凉类:渺茫、寥落、萧条、冷寂、孤寂、寂寥。
4.苍茫类:辽阔、宏阔、壮丽、高远、深远、雄浑。
5.细腻类:朦胧、缠绵、清新、清丽、淳朴、和谐。
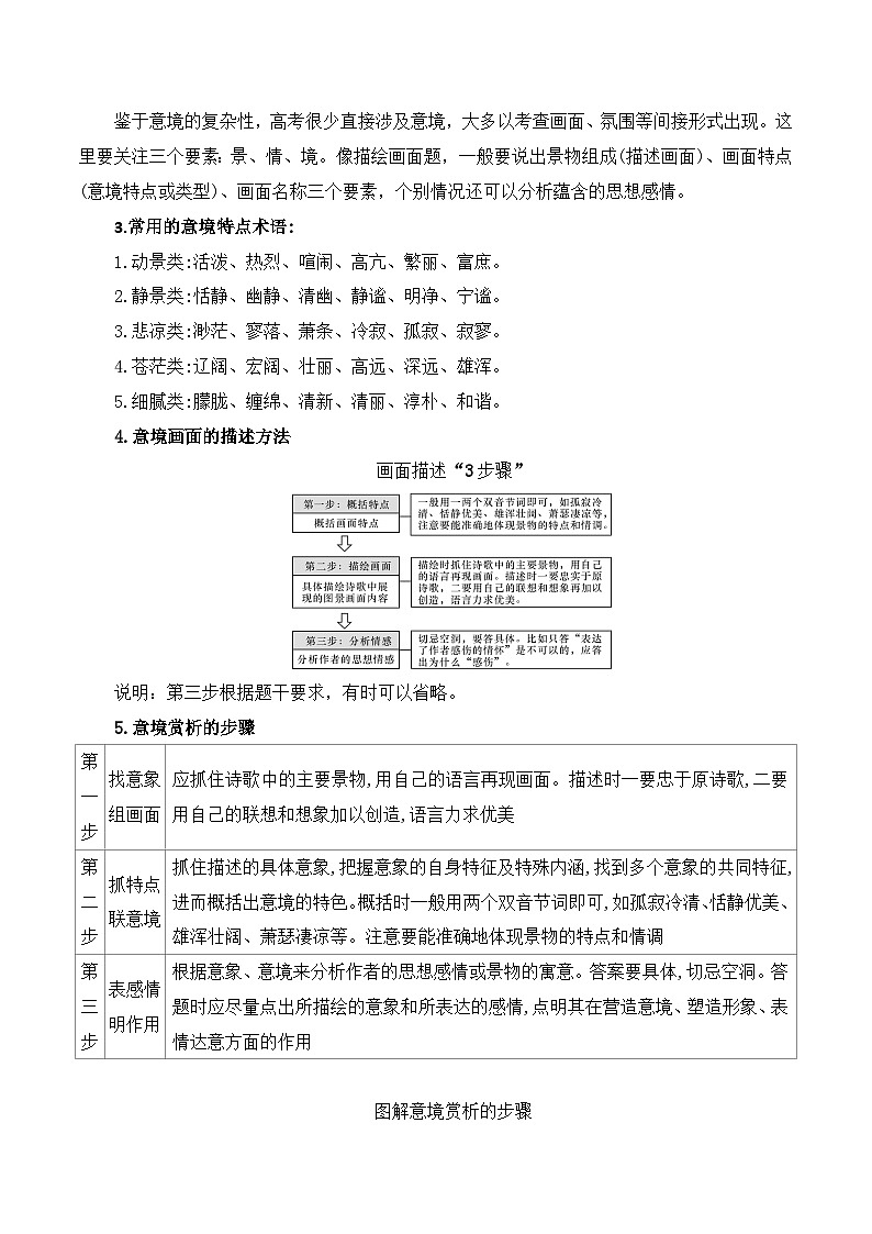
4.意境画面的描述方法
画面描述“3步骤”
说明:第三步根据题干要求,有时可以省略。
5.意境赏析的步骤
图解意境赏析的步骤
说明:有时有些步骤需要结合在一起运用,因此,作答时要根据题目的具体情况灵活处理。
二 诗歌中常见的意境类型
例3 阅读下面这首唐诗,完成题目。
金陵望汉江
李 白
汉江回万里,派①作九龙盘。
横溃豁中国,崔嵬飞迅湍。
六帝②沦亡后,三吴③不足观。
我君混区宇,垂拱众流安。
今日任公子,沧浪罢钓竿。④
[注] ①派:河的支流。长江在湖北、江西一带,分为很多支流。②六帝:代指六朝。③三吴:古吴地后分为三,即吴兴、吴郡、会稽。④这两句的意思是,当今任公子已无须垂钓了,因为江海中已无巨鱼,比喻已无危害国家的巨寇。任公子是《庄子》中的传说人物,他用很大的钓钩和极多的食饵钓起一条巨大的鱼。
诗的前四句描写了什么样的景象?这样写有什么用意?
【答题演示】
三 对点训练
1.阅读下面这首宋诗,完成题目。
歌元丰五首①(其五)
王安石
豚栅鸡埘②晻霭间,暮林摇落献南山③。
丰年处处人家好,随意飘然得往还。
[注] ①元丰初,神宗没有因王安石辞去相位而废止新法,王安石退居江宁多时,却仍关注着朝廷对施行新法的态度,于元丰二年写下一组《歌元丰》诗。②埘:墙壁上挖洞做成的鸡窝。③南山:钟山的南面。
(鉴赏诗歌意境)“暮林摇落献南山”描绘了一幅怎样的景象?它和陶渊明的诗句“悠然见南山”在意境上有何不同?试做简要分析。
【答案】①描绘了一幅深秋暮色山林图:晚暮深秋,木叶凋尽,南山兀立,清晰呈现。②王诗重在客观描述眼前之景,描绘了宁静开阔的意境,表达的是愉悦的心情;而陶诗则描绘了静穆而高远的意境,表达的是脱离官场羁绊后的闲逸悠然自在之情。
[解析] 题干共有两问,先看第一问,“‘暮林摇落献南山’描绘了一幅怎样的景象”,应先圈出诗句中所写的景物形象,观其特点,然后描绘画面,最后概括其特点。这句诗中主要写“林”“落叶”“南山”,从诗句来看,此诗所写的时间是傍晚,季节是秋季,描绘的是一幅深秋暮色山林图。再看第二问,王诗中,诗人描绘的是眼前之景,结合前后的诗句可以知道,在诗人笔下,深秋时节的山林呈现出宁静开阔的意境,诗歌中流露出的是愉悦的心情。如诗歌最后两句说的“丰年处处人家好,随意飘然得往还”,诗歌格调明快,诗人虽然不在官场,但他的新政依然在造福于民,诗人带着欢快的心情结束行程,余味悠扬,兴致不尽。再看陶渊明的“悠然见南山”,“悠然”呈现出诗人的情态,诗人脱离官场羁绊,内心悠然自得,诗句描绘的是静穆而高远的意境。
2.阅读下面这首唐诗,完成题目。
度破讷沙①二首(其二)
李 益
破讷沙头雁正飞,鹈泉②上战初归。
平明日出东南地,满碛寒光生铁衣。
【注】①破讷沙:沙漠名。②鹈泉:泉水名。
请从意境营造的角度,赏析全诗。
答:________________________________________________________________________
[答案]全诗描绘了戍边将士战罢归来的图景。前两句写大漠辽远、大雁高飞,既有胜利者的喜悦,也有征人的乡思;后两句写日出东南、铁衣生寒,既表现了壮阔背景下军容的整肃,也暗含了军旅生活的艰辛。诗歌撷取极具边塞特色的含蕴丰富的意象,通过喜忧、暖冷、声色等的比照映衬,营造出雄健、壮美的意境。(步骤一、二、三)抒写了征人慷慨悲壮的情怀。(步骤四)
[解析]第一步:筛选诗歌中的典型景物(意象)。前两句的主要意象有辽远的大漠、高飞的大雁。后两句的主要意象有日出、铁衣。第二步:描述诗歌中所呈现的图景画面。把第一步中筛选出来的主要意象组合和画面描摹出来。全诗描绘了戍边将士战罢归来的图景。第三步:概括画面氛围特征。辽远的大漠、高飞的大雁,既有胜利者的喜悦,也有征人的乡思,构成喜忧对比;日出东南、铁衣生寒,既表现了壮阔背景下军容的整肃,也暗含了军旅生活的艰辛,构成暖冷、声色等的比照。由此可概括出雄健、壮美的意境。第四步:据氛围特征分析情感。根据上面的意境分析,不难概括出征人慷慨悲壮的情怀。
3.阅读下面这首唐诗,然后回答问题。
晚秋夜
白居易
碧空溶溶月华静,月里愁人吊孤影。
花开残菊傍疏篱,叶下衰桐落寒井。
塞鸿飞急觉秋尽,邻鸡鸣迟知夜永。
凝情不语空所思,风吹白露衣裳冷。
(1)首联描绘了一幅什么样的画面?
答:________________________________________________________________________
(2)这首诗描写了哪些意象?营造了怎样的意境?
答:________________________________________________________________________
(1)首联描绘了一幅在明月高悬、碧空如洗、宁静安谧的环境中,月下人形单影只、愁思萦怀的画面。
(2)意象:溶溶的月光、凋残的菊花、疏篱、飘零的桐叶、寒井、急飞的塞鸿、迟鸣的鸡。(写出四个即可) 营造了一种清冷、寂寥的意境。
4.阅读下面一首宋诗,然后回答问题。
月夜舟中
戴复古
满船明月浸虚空,绿水无痕夜气冲。
诗思浮沉樯影里,梦魂摇曳橹声中。
星辰冷落碧潭水,鸿雁悲鸣红蓼风。
数点渔灯依古岸,断桥垂露滴梧桐。
诗歌的颈联“星辰冷落碧潭水,鸿雁悲鸣红蓼风”营造了怎样的一种意境?
【答案】颈联用寥落的星辰、深碧的潭水、悲鸣的鸿雁、瑟瑟的秋风等营造出一种寒冷、孤寂、悲凉的意境。
四 综合练习
1.阅读下面这首宋词,完成后面的题。
南歌子
苏 轼
雨暗初疑夜,风回便报晴,淡云斜照著山明。细草软沙溪路马蹄轻。
卯酒醒还困,仙村梦不成,蓝桥何处觅云英[注]?只有多情流水伴人行。
[注] 相传蓝桥有仙息,为唐人裴航遇仙女云英处。
1.下列对这首词的理解和赏析,不正确的一项是( )
A.上片前两句描写了由雨转晴的景象,“暗”字从光线着笔,“报”字则将风人格化。
B.上片第三句描绘云出山明的景象,“明”与首句“暗”相呼应,写出了词人心境的变化。
C.上片尾句由景及人,描写了词人酒后赶路的片段小景,勾勒出一幅明丽轻快的画面。
D.下片转入叙事和抒情,“梦不成”意指归乡梦难成,故下句有“何处觅云英”的感叹。
【答案】D
[解析] D项,“意指归乡梦难成”错误,曲解词作意思。这里的“梦”是指成仙之梦,“梦不成”谓神仙缥缈不可求。
★2.本词末句与李白《渡荆门送别》“仍怜故乡水,万里送行舟”中都有水的意象,两者在表情达意上有何异同?请简要分析。
【答案】相同之处:二者都使用拟人的修辞,赋予流水人的情思。
不同之处:李白《渡荆门送别》中借助故乡流水万里迢迢送“我”来表达自己的思乡怀亲之情;苏词写欲成仙而不得,从梦境回到现实,空对流水惆怅不已,表达了词人孤寂、落寞、凄婉的心绪。
[解析] 先看李白的诗歌。“仍怜故乡水,万里送行舟”意思是“但我还是更爱恋故乡的滔滔江水,它奔流万里送别‘我’的小舟”。这里的“故乡水”是指流经故乡的水,其行为是“万里送行舟”,“送”本是人的行为,此处写水,使用拟人的手法。诗人离开故乡远游,对故乡本是依依不舍,此处却说故乡水有情,不远万里来送“我”这个远别故乡的人,事实上是以水之不舍“我”来写“我”之不舍故乡,所以这里借“故乡水”来抒发自己的思乡怀亲之情。再看苏轼的词。“只有多情流水伴人行”意思是“只有多情的流水伴着‘我’向前走”。结合前面“仙村梦不成,蓝桥何处觅云英?”可知,词人欲成仙却不得,只有多情的流水陪伴着“我”行走;此处“多情”本是形容人的,却用来形容“水”,“伴”是人的行为,此处也用来形容“水”,使用了拟人的修辞。结合“只有”二字来看,此处表现了作者的叹惋,词人本想成仙却无处“觅云英”,回到现实之中,却只有流水相伴而行,在词人眼中,也只有路边的溪水是有情的,它鸣着潺潺的乐曲,伴随着自己,向前流淌着,可见词人内心的孤寂落寞。由此可见,二者都使用拟人的修辞,融情于景;但情感上却是截然不同。
四、阅读下面这首唐诗,完成7~8题。
骢 马
万 楚
金络青骢白玉鞍,长鞭紫陌野游盘。
朝驱东道尘恒灭,暮到河源日未阑。
汗血每随边地苦,蹄伤不惮陇阴寒。
君能一饮长城窟,为尽天山行路难。
7.下列对这首诗的理解和赏析,不正确的一项是( )
A.首联写骢马的毛色、装饰与气派。青色的皮毛配以金饰的笼头、白玉的马鞍,狂野地奔跑在大道上,主人鞭长莫及。
B.颔联写骢马的敏捷、矫健。“朝”“暮”极言时间短促,“东道”至“河源”,写空间的阔远,表现骢马飞奔的雄风。
C.颈联刻画骢马的功业和品格。“每随”“不惮”表现骢马艰苦卓绝、征战沙场,出生入死、为国捐躯的昂扬战斗精神。
D.首联写外在美。后面三联写内在美,主次分明,重点突出;格调高亢,豪放旷达,体现了盛唐奋发昂扬、热情奔放的诗风。
【答案】A
[解析] A项,“狂野地奔跑在大道上,主人鞭长莫及”理解有误。首联的意思是“有着一身青白相间斑驳有致的毛色,装饰着金光闪闪的马络头,配以洁白玉石似的马鞍,主人骑着它,扬着长长的鞭子,在京郊的大道上来回奔跑,气派十足”。此处是表现主人高扬马鞭,策马奔跑在京郊大道上,豪迈不凡。
★8.这首诗主要用了什么表现手法?尾联表达了怎样的情感?请简要分析。
【答案】(1)这首诗托物言志,明是赞马,实为喻人,表现诗人自己的胸襟和抱负(写骢马即抒写诗人自己不甘寂寞、一展宏图的雄心壮志)。
(2)尾联表达的情感:①主人对骢马的信任。“能”“尽”二字,表达主人认为其定能为人驰骋,为国尽职,肩负起横行关塞、守边保疆的重任。②对骢马历尽艰难险阻建功立业精神的赞颂。“长城窟”“天山行路难”写边地艰险,但这匹马只要能有机会,哪怕是奔赴长城内外和天山也在所不辞。
[解析] (1)这首诗从马的华饰写到马的才能,突出马的品质和德行,盛赞它为国建功立业而不怕艰苦的精神。第一联写外在美,第二、三、四联写内在美,主次分明,重点突出。明是赞马,实为喻人,表现诗人自己的胸襟和抱负,是一首借马抒怀、咏物言志的律诗。
(2)尾联写对骢马的信任、勉励和希望。“君能一饮长城窟,为尽天山行路难”表达了主人对骢马的期望;“能”“尽”二字,充分表达了主人对马的信任,认为其定能为人驰骋,为国尽职,肩负起横行关塞、守边保疆的重任。反之,也表明了骢马的决心、壮志和宏愿。结句引用乐府古题,意思是只要能有建功立业、为国献身的机会,哪怕是奔赴长城内外和天山也在所不辞,表现了骢马的不甘寂寞、一展宏图的雄心壮志,由马及人,展现了诗人昂扬奋发的进取精神和立功边陲的宏伟抱负。
第
一
步
找意象
组画面
应抓住诗歌中的主要景物,用自己的语言再现画面。描述时一要忠于原诗歌,二要用自己的联想和想象加以创造,语言力求优美
第
二
步
抓特点
联意境
抓住描述的具体意象,把握意象的自身特征及特殊内涵,找到多个意象的共同特征,进而概括出意境的特色。概括时一般用两个双音节词即可,如孤寂冷清、恬静优美、雄浑壮阔、萧瑟凄凉等。注意要能准确地体现景物的特点和情调
第
三
步
表感情
明作用
根据意象、意境来分析作者的思想感情或景物的寓意。答案要具体,切忌空洞。答题时应尽量点出所描绘的意象和所表达的感情,点明其在营造意境、塑造形象、表情达意方面的作用
类型
术 语
豪放型
雄浑开阔、旷达洒脱、浩瀚辽阔、广袤高远、雄奇瑰丽。
清幽型
和谐静谧、淡雅闲适、宁静恬淡、清新明丽、恬静优美。
伤感型
凄惨萧条、哀怨低沉、凄清冷寂、孤寂冷清、苍凉悲壮。
婉约型
委婉含蓄、哀婉动人、缠绵悱恻、蕴藉风流、朦胧缥缈。
超脱型
远离尘嚣、超脱世俗、高雅脱俗、超凡脱尘、风致雅洁。
华美型
华美绚丽、富丽堂皇、华妙艳丽、瑰丽神奇、色彩斑斓。
审题
要点
题干中明确了分析的范围——前四句,分析的重点——景象、用意,即意境
答题
步骤
第
一
步
找意象,
组画面
整首诗的主要意象是汉江。前四句运用了多种手法对汉江进行集中描写。长江延绵曲折长达万里,分作九条支流,如同九条巨龙盘踞。江水四溢,泛滥于中原大地,波涛汹涌,迅疾奔流
第
二
步
抓特点,
联意境
前四句主要通过“万里”“九龙盘”“溃”“豁”“崔嵬”等词让画面呈现出一派气势恢宏的浩瀚景象
第
三
步
表感情,
明作用
作者以此为下文颂扬盛唐天下一家、国运兴盛积蓄气势,有利于突出诗的主旨
组织
答案
这四句描写了江水万流横溃、水势浩瀚、气势宏大的景象。作者以此为下文颂扬盛唐天下一家、国运兴盛积蓄气势,有利于突出诗的主旨
相关学案
这是一份高考语文一轮复习古代诗歌阅读与默写学案05 鉴赏诗歌的意境(含答案),共10页。学案主要包含了 分析意境,诗歌中常见的意境类型,综合练习等内容,欢迎下载使用。
这是一份高考语文一轮复习古代诗歌阅读与默写学案04 鉴赏诗歌的意象(含答案),共10页。学案主要包含了考情考向,、熟记诗歌中常用的意象等内容,欢迎下载使用。
这是一份新高考语文一轮复习学案26 鉴赏诗歌的意象,品味诗歌的意境(含答案),共9页。
相关学案 更多
- 1.电子资料成功下载后不支持退换,如发现资料有内容错误问题请联系客服,如若属实,我们会补偿您的损失
- 2.压缩包下载后请先用软件解压,再使用对应软件打开;软件版本较低时请及时更新
- 3.资料下载成功后可在60天以内免费重复下载
免费领取教师福利 




.png)




