若您为此资料的原创作者,认为该资料内容侵犯了您的知识产权,请扫码添加我们的相关工作人员,我们尽可能的保护您的合法权益。

1/21

2/21

3/21
还剩18页未读, 继续阅读
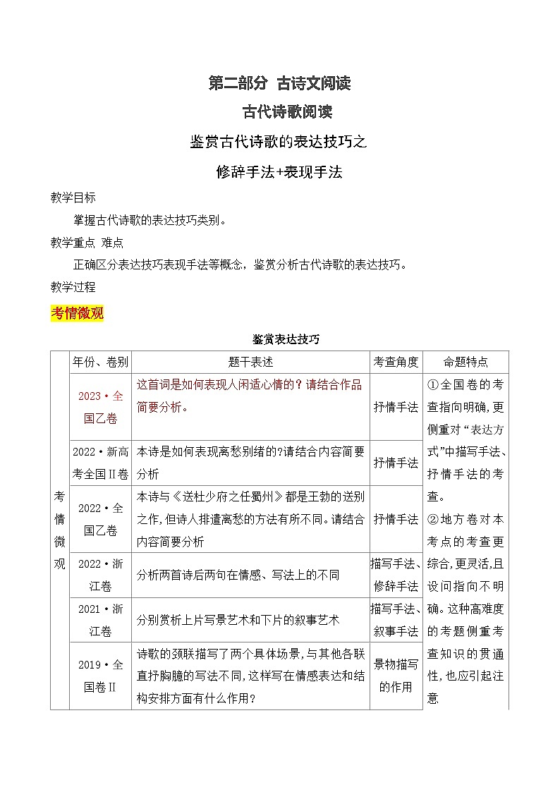
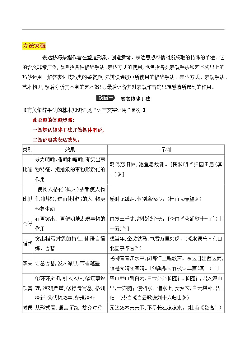
高考语文一轮复习古代诗歌阅读与默写学案08 鉴赏古代诗歌的表达技巧之修辞手法 表现手法(含答案)
展开相关学案
新高考语文一轮复习学案29 鉴赏诗歌的修辞手法和表达方式(含答案):
这是一份新高考语文一轮复习学案29 鉴赏诗歌的修辞手法和表达方式(含答案),共7页。学案主要包含了常见手法及效果,解题步骤等内容,欢迎下载使用。
高考语文一轮复习古代诗歌阅读与默写学案09 鉴赏古代诗歌的表达方式 构思立意(含答案):
这是一份高考语文一轮复习古代诗歌阅读与默写学案09 鉴赏古代诗歌的表达方式 构思立意(含答案),共22页。学案主要包含了描写手法,抒情方式,四句写白莲绽开的风姿等内容,欢迎下载使用。
新高考语文一轮复习学案古诗词阅读与鉴赏课时46赏析表达技巧之修辞手法与表现手法——精准判断,精析效果:
这是一份新高考语文一轮复习学案古诗词阅读与鉴赏课时46赏析表达技巧之修辞手法与表现手法——精准判断,精析效果,共10页。学案主要包含了熟悉古诗常用修辞手法及其作用,区分借代与借喻的区别,联想想象,衬托,用典,对比等内容,欢迎下载使用。
相关学案 更多
资料下载及使用帮助
版权申诉
- 1.电子资料成功下载后不支持退换,如发现资料有内容错误问题请联系客服,如若属实,我们会补偿您的损失
- 2.压缩包下载后请先用软件解压,再使用对应软件打开;软件版本较低时请及时更新
- 3.资料下载成功后可在60天以内免费重复下载
版权申诉
免费领取教师福利 




.png)




