搜索
      上传资料 赚现金

      人教版高一数学必修一函数性质综合应用经典题汇编学案

      • 15.16 KB
      • 2026-03-02 15:56:12
      • 16
      • 0
      • 教习网用户9149410
      加入资料篮
      立即下载
      人教版高一数学必修一函数性质综合应用经典题汇编学案第1页
      高清全屏预览
      1/8
      人教版高一数学必修一函数性质综合应用经典题汇编学案第2页
      高清全屏预览
      2/8
      人教版高一数学必修一函数性质综合应用经典题汇编学案第3页
      高清全屏预览
      3/8
      还剩5页未读, 继续阅读

      数学第一册上册函数学案及答案

      展开

      这是一份数学第一册上册函数学案及答案,共8页。学案主要包含了单调性,奇偶性,周期性等内容,欢迎下载使用。
      函数性质综合应用
      经典题汇编
      ━━━━━━━━━━━━━━━━━━━━━━━━━━━━━━━
      精选函数单调性、奇偶性、周期性结合的综合题
      提升解题能力,突破重难点
      适用于高一数学同步学习与高考复习
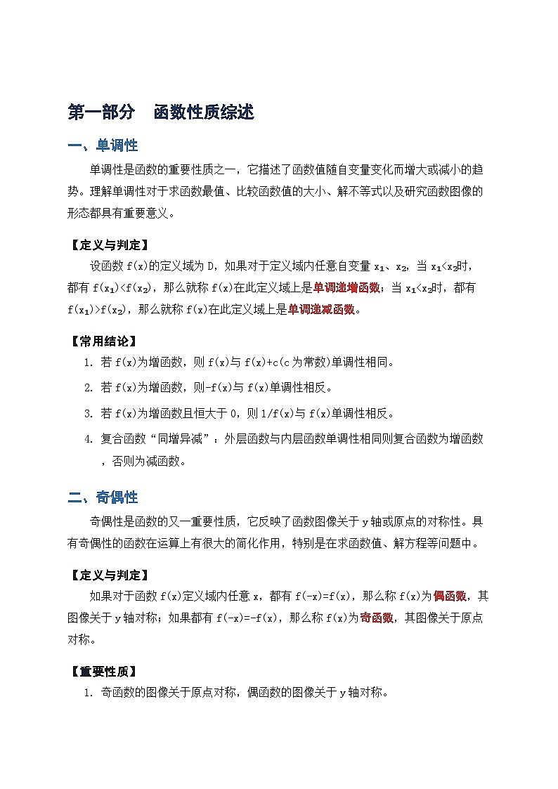
      第一部分 函数性质综述
      一、单调性
      单调性是函数的重要性质之一,它描述了函数值随自变量变化而增大或减小的趋势。理解单调性对于求函数最值、比较函数值的大小、解不等式以及研究函数图像的形态都具有重要意义。
      【定义与判定】
      设函数f(x)的定义域为D,如果对于定义域内任意自变量x₁、x₂,当x₁0时,f(x)=x²+2x,解不等式f(2-a)+f(a-4)>0。
      练习6 已知偶函数f(x)在[0,+∞)上单调递减,且f(2)=0,解不等式f(lg₂x)>0。
      参考答案
      以下是综合训练的参考答案,请同学们在独立完成后再对照检查。
      练习1答案:a ≥ 5
      解析:函数f(x)=x²+2(a-1)x+2的对称轴为x=1-a。要使f(x)在(-∞,4]上单调递减,需要对称轴在区间的右侧或端点处,即1-a≥4,解得a≤-3。但这里要注意,题目说的是减函数,所以应该是对称轴在区间左侧或端点处,即1-a≥4,解得a≥-3。重新审题:开口向上的抛物线在对称轴左侧单调递减,所以1-a≥4,即a≤-3。但题目说在(-∞,4]上是减函数,这意味着对称轴应该在x=4的右侧或等于4,即1-a≥4,解得a≤-3。实际上,开口向上抛物线在对称轴左边递减,在对称轴右边递增。要在(-∞,4]上递减,需要整个区间都在对称轴的左边,即4≤1-a,解得a≥-3。但这是递增的情况。对于递减,需要对称轴在区间的右边或端点处。正确理解:要使f(x)在(-∞,4]上单调递减,对称轴x=1-a应满足1-a≥4,即a≤-3。但这样的话,当x1-a时函數递增。所以要使(-∞,4]完全在递减区间内,需要4≤1-a,即a≤-3。但这是对的吗?让我们验证:当a=-3时,对称轴x=4,在(-∞,4]上函數递减,满足条件。当a4,整个区间(-∞,4]都在对称轴左边,函數递减,满足条件。所以a≤-3。但这与我们的分析相矛盾。让我们重新理清:开口向上抛物线在对称轴左侧单调递减。要使f(x)在(-∞,4]上递减,需要(-∞,4]完全位于对称轴的左侧,即4f(a-2)等价于|a-4|>|a-2|。平方得(a-4)²>(a-2)²,展开得a²-8a+16>a²-4a+4,化简得-4a>-12,即a 4
      解析:由f(x)为偶函数且在[0,+∞)上单调递减,知f(x)在(-∞,0]上单调递增。由f(2)=0,知f(-2)=0。f(lg₂x)>0的解为lg₂x∈(-2,0)∪A(2,+∞),即02时,f(x)

      相关学案

      数学第一册上册函数学案及答案:

      这是一份数学第一册上册函数学案及答案,共8页。学案主要包含了单调性,奇偶性,周期性等内容,欢迎下载使用。

      人教版第一册上册函数学案:

      这是一份人教版第一册上册函数学案,共6页。

      2021学年第一章 集合与函数概念综合与测试学案:

      这是一份2021学年第一章 集合与函数概念综合与测试学案,共8页。学案主要包含了定义域 值域,函数表示法,单调性与最值,奇偶性,综合等内容,欢迎下载使用。

      资料下载及使用帮助
      版权申诉
      • 1.电子资料成功下载后不支持退换,如发现资料有内容错误问题请联系客服,如若属实,我们会补偿您的损失
      • 2.压缩包下载后请先用软件解压,再使用对应软件打开;软件版本较低时请及时更新
      • 3.资料下载成功后可在60天以内免费重复下载
      版权申诉
      若您为此资料的原创作者,认为该资料内容侵犯了您的知识产权,请扫码添加我们的相关工作人员,我们尽可能的保护您的合法权益。
      入驻教习网,可获得资源免费推广曝光,还可获得多重现金奖励,申请 精品资源制作, 工作室入驻。
      版权申诉二维码
      高中数学人教版第一册上册电子课本

      函数

      版本: 人教版

      年级: 第一册上册

      切换课文
      • 同课精品
      • 所属专辑6份
      • 课件
      • 教案
      • 试卷
      • 学案
      • 更多
      欢迎来到教习网
      • 900万优选资源,让备课更轻松
      • 600万优选试题,支持自由组卷
      • 高质量可编辑,日均更新2000+
      • 百万教师选择,专业更值得信赖
      微信扫码注册
      手机号注册
      手机号码

      手机号格式错误

      手机验证码 获取验证码 获取验证码

      手机验证码已经成功发送,5分钟内有效

      设置密码

      6-20个字符,数字、字母或符号

      注册即视为同意教习网「注册协议」「隐私条款」
      QQ注册
      手机号注册
      微信注册

      注册成功

      返回
      顶部
      学业水平 高考一轮 高考二轮 高考真题 精选专题 初中月考 教师福利
      添加客服微信 获取1对1服务
      微信扫描添加客服
      Baidu
      map