


所属成套资源:人教版八年级上册生物学小节配套练习题
初中生物人教版(2024)八年级上册(2024)第四节 选择健康的生活方式综合训练题
展开 这是一份初中生物人教版(2024)八年级上册(2024)第四节 选择健康的生活方式综合训练题,共15页。试卷主要包含了人类染色体组成与性别决定,性染色体的传递规律与概率计算,遗传病与概率结合,综合概念辨析与易错点等内容,欢迎下载使用。
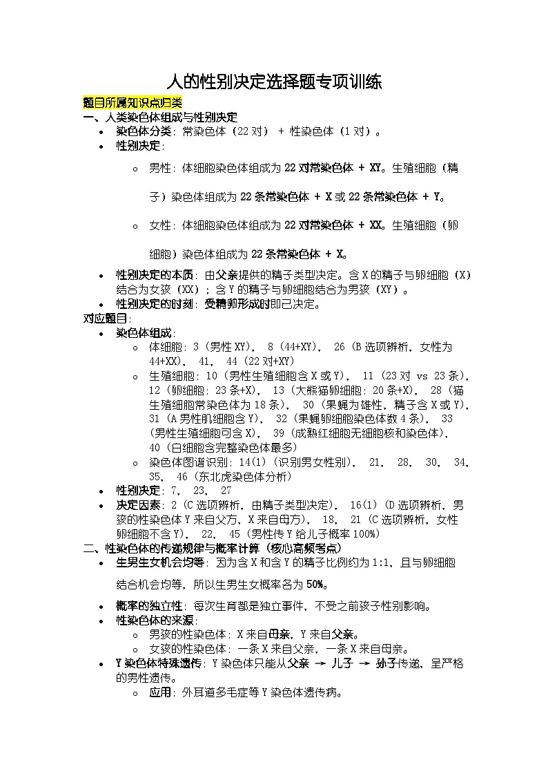
一、人类染色体组成与性别决定
染色体分类:常染色体(22对) + 性染色体(1对)。
性别决定:
男性:体细胞染色体组成为 22对常染色体 + XY。生殖细胞(精子)染色体组成为 22条常染色体 + X 或 22条常染色体 + Y。
女性:体细胞染色体组成为 22对常染色体 + XX。生殖细胞(卵细胞)染色体组成为 22条常染色体 + X。
性别决定的本质:由父亲提供的精子类型决定。含X的精子与卵细胞(X)结合为女孩(XX);含Y的精子与卵细胞结合为男孩(XY)。
性别决定的时刻:受精卵形成时即已决定。
对应题目:
染色体组成:
体细胞:3 (男性XY), 8 (44+XY), 26 (B选项辨析,女性为44+XX), 41, 44 (22对+XY)
生殖细胞:10 (男性生殖细胞含X或Y), 11 (23对 vs 23条), 12 (卵细胞:23条+X), 13 (大熊猫卵细胞:20条+X), 28 (猫生殖细胞常染色体为18条), 30 (果蝇为雄性,精子含X或Y), 31 (A男性肌细胞含Y), 32 (果蝇卵细胞染色体数4条), 33 (男性生殖细胞可含X), 39 (成熟红细胞无细胞核和染色体), 40 (白细胞含完整染色体最多)
染色体图谱识别:14(1) (识别男女性别), 21, 28, 30, 34, 35, 46 (东北虎染色体分析)
性别决定:7, 23, 27
决定因素:2 (C选项辨析,由精子类型决定), 16(1) (D选项辨析,男孩的性染色体Y来自父方,X来自母方), 18, 21 (C选项辨析,女性卵细胞不含Y), 22, 45 (男性传Y给儿子概率100%)
二、性染色体的传递规律与概率计算 (核心高频考点)
生男生女机会均等:因为含X和含Y的精子比例约为1:1,且与卵细胞结合机会均等,所以生男生女概率各为 50%。
概率的独立性:每次生育都是独立事件,不受之前孩子性别影响。
性染色体的来源:
男孩的性染色体:X来自母亲,Y来自父亲。
女孩的性染色体:一条X来自父亲,一条X来自母亲。
Y染色体特殊遗传:Y染色体只能从父亲 → 儿子 → 孙子传递,呈严格的男性遗传。
应用:外耳道多毛症等Y染色体遗传病。
X染色体的传递:男性的X染色体一定来自母亲,并会传给女儿;女性的X染色体可能来自父亲或母亲。
对应题目:
生男生女概率:6 (50%), 9 (50%), 14(2) (50%), 19 (C选项辨析,二胎生女概率50%), 28 (生雌性概率50%), 38 (连生两胎男孩是概率事件), 42 (第三胎生女概率仍为50%)
Y染色体遗传:5 (Y染色体病传男概率100%), 37 (Y染色体病基因来自父亲)
性染色体来源:
男孩的Y来自父:14(3), 21 (体细胞中X来自母方), 34 (C选项辨析,男性X来自母方), 35 (B选项辨析,男性X来自母方)
女孩的X一条来自父:36 (C选项辨析,女儿X一条来自父亲)
男性X传女不传男:45 (男性传X给儿子的可能性为0)
遗传图谱/概率综合:43 (白化病+生正常男孩概率:3/4正常 × 1/2男孩 = 3/8)
三、遗传病与概率结合
白化病等隐性遗传病:根据父母基因型推断后代患病概率。
染色体异常病:
唐氏综合征:21号染色体多了一条。25
XYY综合征(超雄):性染色体为XYY。29
这类变异属于可遗传变异。
对应题目:
隐性遗传病分析:4 (白化病,二胎正常概率75%,性别随机), 43 (白化病+生正常男孩概率计算)
染色体异常病:25 (唐氏综合征), 29 (XYY综合征,D选项辨析,是可遗传变异)
可遗传变异:29D
四、综合概念辨析与易错点
生殖与发育过程:1 (人的发育过程,受精卵在输卵管形成,在子宫发育)
染色体、DNA、基因关系:15 (B选项错误,生殖细胞中染色体成单), 16(2) (C选项错误,一条染色体通常含一个DNA分子), 26 (B选项辨析,女性为44+XX), 33 (C选项错误,男性生殖细胞可含X), 46 (染色体组成,基因概念)
遗传物质传递:16(1) (B选项错误,每个基因的来源是随机的,并非恰好一半), 17 (D选项错误,生殖细胞中染色体为23条)
绝对化表述:2 (A选项“一定比”错误), 4 (C选项“一定是女孩”错误), 19 (A选项,成熟红细胞无细胞核和X染色体;C选项,生女概率50%)
单选题
1. 在妈妈的精心呵护下,婷婷从一个受精卵发育成青春美少女,下列说法正确的是( )
2. 自然界中的生物通过生殖和发育,遗传和变异与环境的变化相互作用,演奏着延绵不绝跌宕起伏的生命乐章,下列说法正确的是( )
3. 张明是个小帅哥,他的体细胞中的性染色体是( )
4. 一对肤色正常的夫妇生下了一个白化病男孩,现在妻子再次怀孕。下列说法错误的是( )
5. 外耳道多毛症的致病基因只位于Y染色体上、一个患有外耳道多毛症的父亲将该基因传给儿子的概率是( )
6. 一对夫妇生了两个儿子,想要第三胎生个女儿,可能性是( )
7. 决定人性别的是( )
8. 正常男性体细胞中的染色体组成为( )
9. 一对夫妇第一胎生了一个男孩,第二胎再生男孩的几率是( )
10. 该个体生殖细胞的性染色体是( )
11. 人的体细胞和生殖细胞中染色体的数目分别是( )
12. 在正常情况下,女性的卵细胞中染色体的数目和性染色体组成分别为( )
13. 2020年全球首对圈养大熊猫双胞胎在成都熊猫基地诞生,研究人员给这对熊猫宝宝取名为“热干面”和“蛋烘糕”,将武汉和成都两地紧紧相连,让“战疫”精神得以体现。大熊猫的性别决定方式与人类相同,其体细胞中含有21对染色体。雌性大熊猫正常卵细胞的染色体组成是( )
14. 人体染色体图,又称为人类染色体图谱或核型图,是一种展示人类染色体组成和结构的视觉表示。读人体染色体图,阅读材料完成下列小题:
1.下列对两图中所含信息的描述,正确的是( )
2.我国目前已放开“三孩政策”,有一对夫妇已经生了两个女孩,准备再生第三胎,那么第三胎是男孩的概率为( )
3.小明(男孩)从爸爸那里获得的染色体是( )
15. 下列关于染色体的叙述中,不正确的是 ( )
16. 亲代通过生殖过程将基因传递给子代,在这个过程中,精子和卵细胞的结合到底给子代带去了什么?阅读材料完成下列小题:
1.如图表示人的生殖过程染色体的变化,下列说法错误的是( )
2.如图是染色体结构图解,结合图示分析。下列说法错误的是( )
17. 下列关于人类生殖的说法错误的是( )
18. 生男生女机会均等。下列说法正确的是( )
19. 以下与遗传和变异有关的结构和信息,叙述正确的是( )
20. 生男生女的概率是均等的,其主要原因是( )
21. 如图为某人的体细胞染色体排序图。下列叙述错误的是( )
22. 生男生女的机会均等,其原因是( )
23. 人类性别决定的时期是在
24. 如上图,正常情况下,胎儿的体细胞与“N”相比,染色体数目( )
25. 对唐氏综合征患者进行染色体筛查时,患者比正常人多了一条21号染色体(如图),下列分析正确的是( )
26. 下列叙述错误的是
27. 人的性别决定于下列哪个时期 ( )
28. 家猫顽皮可爱,给人们带来很多乐趣,其性别决定方式与人类相同。家猫的染色体组成如图所示,下列叙述正确的是( )
29. XYY综合征,又称超雄综合征,是一种性染色体异常病。患有XYY综合征的男孩往往很高,并在语言方面有困难,与家庭中的其他成员相比,智商(1Q)常轻度降低。患者可能会出现学习障碍、注意力缺陷、多动症和轻微的品行障碍。下列说法错误的是( )
30. 果蝇的性别决定方式与人类的相同,下图为某果蝇体细胞中染色体组成模式图。下列有关该果蝇的叙述中正确的是( )
31. 一定含有Y染色体的是( )
32. 因果蝇体细胞染色体数少(4对染色体),性别决定方式与人类相似,常常作为遗传学研究的实验材料。如图是果蝇体细胞的染色体组成,下列叙述错误的是( )
33. 如图是正常人体细胞中的性染色体示意图。下列叙述错误的是( )
34. 如图为人体细胞染色体组成图谱,下列叙述正确的是( )
35. 如图为人体细胞染色体组成图谱,下列叙述正确的是( )
36. 下列关于人类性染色体的叙述中,正确的是( )
37. 某遗传病的致病基因位于Y染色体上,有一男孩患了该遗传病,其致病基因来自于( )
38. 某对夫妇,生育了两胎,全部是男孩,下列有关原因的分析中,正确的一项是()
39. 关于人的细胞中染色体,下列说法不正确的是( )
40. 下列细胞中含染色体数目最多的是( )
41. 下列关于正常男性和女性的相关细胞中染色体组成的描述,正确的是( )
42. 国家放开三孩政策后,已育两个儿子的妈妈想再生一个女孩的概率是( )
43. 一对肤色正常的夫妇生了一个患白化病的孩子,预计他们再生一个肤色正常男孩子的可能性为( )
44. 正常男性体细胞中的染色体组成为( )
45. 男性将X染色体和Y染色体上的某基因遗传给儿子的可能性分别是( )
46. 东北虎是我国一级保护动物。图一为某东北虎体细胞染色体组成,图二是染色体的结构示意图。下列叙述正确的是( )
A.a表示正在受精的卵细胞,受精卵在妈妈的卵巢内继续发育
B.d由b经分裂和分化等过程形成的,能通过自身消化系统从妈妈的体内获得营养物质和氧
C.婷婷体细胞中的性染色体组成为XY
D.进入青春期后,婷婷体内会出现月经等正常的生理现象,这与卵巢分泌的雌性激素有关
A.无性生殖能保持母本的优良性状,繁殖速度快,所以无性生殖一定比有性生殖好
B.玉米种子中的子叶将来发育成叶,胚芽发育成茎和叶,胚根发育成根
C.在人类的生殖过程中,生男生女是由卵巢产生的卵细胞中含有的性染色体决定的
D.近亲结婚所生的后代患隐性遗传病的概率比非近亲结婚的显著提高
A.X
B.Y
C.XX
D.XY
A.白化病男孩含有白化病基因
B.二胎肤色正常的概率为75%
C.第二胎所生的一定是女孩
D.这对夫妇都携带有白化病基因
A.0%
B.25%
C.50%
D.100%
A.100%
B.50%
C.33%
D.0%
A.性染色体
B.基因
C.身体特征
D.性别基因
A.44条常染色体+XX
B.46条常染色体+XY
C.22条常染色体+X或22条常染色体+Y
D.44条常染色体+XY
A.100%
B.50%
C.75%
D.0%
A.X
B.Y
C.XY
D.XX
A.23对和23对
B.23条、23条
C.23对和23条
A.46条、XX
B.46条、XY
C.23条、X
D.23条、Y
A.20对常染色体+X
B.20对常染色体+XX
C.20条常染色体+X
D.20条常染色体+XX
A.从图中可以看出,人体细胞中有44条染色体
B.从图中可以发现,乙代表的是男性
C.从图中可以看出,男性的染色体组成为22条常染色体和XX性染色体
D.女性能产生两种类型的卵细胞
A.100%
B.50%
C.25%
D.0
A.X
B.XX
C.XY
D.Y
A.染色体由蛋白质和 DNA 组成
B.所有细胞中的染色体都是成对存在的
C.每条染色体上有一个 DNA 分子
D.男性正常体细胞中性染色体组成为 XY
A.子代体细胞的染色体一半来自父方
B.子代体细胞核中的每一个基因一半来自父方,一半来自母方
C.子代体细胞核中的DNA一半来自父方
D.男孩体细胞的性染色体一半来自父方
A.图中①是蛋白质分子,②是DNA分子
B.DNA是链状结构,外形很像一个螺旋形的梯子
C.一条染色体应该含有2个DNA分子
D.每条染色体上有很多蛋白质,蛋白质不能控制生物性状
A.禁止近亲结婚的目的是降低遗传病的发病率
B.生男生女取决于哪种类型的精子与卵细胞结合
C.正常人体的每一对染色体一条来自父亲,一条来自母亲
D.人的生殖细胞中染色体有23对、受精卵中染色体有23条
A.男女性别也属于人的性状,与遗传有关
B.男女性别不属于人的性状,与遗传无关
C.生男生女是由卵细胞含有的性染色体决定的
D.生男生女是由母亲的体质决定的
A.男性的肝脏细胞、成熟的红细胞、精子中都含有X染色体
B.由环境引起的变异都是不可遗传的
C.夫妻俩生了一个儿子,二胎再生一个女儿的概率是100%
D.细菌的抗药性变异属于有利变异
A.含 X和含 Y的精子数量相等
B.含 X的卵细胞和含 Y的卵细胞数量相等
C.女性只产生纯含X的卵细胞
D.男性只产生纯含Y的精子
A.人的受精卵和体细胞中染色体的数目都是23对
B.正常情况下,此人产生的精子含X染色体或Y染色体
C.若此人产生的含X染色体的精子和女性的含Y染色体的卵细胞结合,所生孩子为男孩
D.此人所生后代是男孩的几率是50%,此人的体细胞中X染色体来自母方
A.含X染色体和含Y染色体的精子数量相等
B.含X染色体和含Y染色体的卵细胞数量相等
C.男性产生的精子全部含有Y染色体
D.女性产生的卵细胞全部含有X染色体
A.胎儿出生时
B.胎儿发育时
C.受精卵分裂时
D.形成受精卵时
A.相同
B.增加一倍
C.增加两倍
D.减少一半
A.唐氏综合征患者体细胞中有46条染色体
B.进行染色体筛查必须用正在分裂的细胞
C.患者的性别是21号染色体中的c决定的
D.患者多的那条21号染色体一半来自父方
A.染色体主要由DNA和蛋白质组成
B.女性的性染色体组成为44(条)+XX
C.男性含Y染色体的精子只传给儿子,不传给女儿
D.男女性别是人的一对相对性状
A.精子和卵细胞形成受精卵时
B.生殖细胞形成时
C.胎儿发育过程中
D.胎儿生殖系统形成时
A.其体细胞的染色体组成是18条XY
B.此猫的后代为雌性的概率是50%
C.其生殖细胞的常染色体组成是9对
D.此猫的性别是雌性
A.患者体细胞内有47条染色体
B.女性婴儿一般是不存在XYY综合征
C.XYY综合征可能与父方的精子异常有关
D.夫妇正常生出超雄综合征,是一种不可遗传的变异
A.为雄性个体
B.只能产生一种精子
C.体细胞中有3对染色体
D.每对染色体都与XY 染色体形态相似
A.男性肌细胞
B.精子
C.受精卵
D.卵细胞
A.雌性果蝇体细胞中染色体组成为3对常染色体+XX
B.果蝇卵细胞和受精卵中染色体数依次为8条、8条
C.雌果蝇的卵细胞中的性染色体组成为X
D.雄果蝇能产生含X染色体或含Y染色体的两种类型的精子
A.该图为男性体细胞中的性染色体示意图
B.染色体上有多个基因
C.该人的生殖细胞中一定不含X染色体
D.性染色体上的基因会随着生殖细胞传递给后代
A.该图表示的为男性染色体图谱
B.该图可表示为23对常染色体+XY
C.该图中的X染色体一定来自父方
D.第23对染色体中较小的为X染色体
A.该图表示的是女性染色体图谱
B.该图中的X 染色体一定来自母方
C.该图可表示为23 对常染色体+XY
D.该图中的Y染色体传递给儿子的概率是50%
A.精子中不可能含有X染色体
B.男性体细胞中含X染色体
C.女儿的X染色体只能来自母亲
D.外孙的Y染色体可能来自外公
A.外公
B.外婆
C.爸爸
D.妈妈
A.该妇女所产生的卵细胞,全部都含有一个X一个Y染色体
B.该男子所产生的精子中,全部都是含Y染色体的
C.该夫妇受精作用时,每次都是含Y染色体的精子与卵细胞结合的
D.以上三种情况均有可能出现
A.染色体在成熟的红细胞中成对存在
B.人的生殖细胞中染色体有23条
C.人的体细胞中染色体有46条
D.体细胞中的染色体由DNA和蛋白质组成
A.卵细胞
B.精子
C.白细胞
D.成熟红细胞
A.男性体细胞:22对+Y
B.男性精子:22条+X或22条+Y
C.女性体细胞:22对+X
D.女性卵细胞:X
A.50%
B.100%
C.25%
D.75%
A.1/2
B.3/4
C.1/4
D.3/8
A.22条+Y或22条+X
B.XY
C.23对+XY
D.22对+XY
A.0,0
B.0,100%
C.50%,25%
D.50%,50%
A.图二中染色体由②蛋白质和①DNA组成
B.一条染色体上有多个①
C.图二中①上的片段都叫做基因
D.对东北虎的基因组进行测序时,需要研究38条染色体
答案及解析
1. 【答案】D
解析:a是受精过程,发生在输卵管;d是胎儿,通过胎盘和脐带从母体获得营养;婷婷是女孩,性染色体组成为XX;青春期出现月经与卵巢分泌雌性激素有关。D正确。
2. 【答案】D
解析:近亲结婚会使后代患隐性遗传病的概率显著提高。A“一定比”错误;B玉米种子中子叶储存营养,不发育成叶;C生男生女由精子类型决定。
3. 【答案】D
解析:男性体细胞的性染色体组成为XY。
4. 【答案】C
解析:肤色正常夫妇生白化病男孩(aa),说明父母基因型均为Aa。再生孩子,肤色正常(A_)的概率为3/4,白化病(aa)为1/4。孩子性别与肤色遗传是独立事件,第二胎可能是男孩或女孩。C选项“一定是女孩”错误。
5. 【答案】D
解析:Y染色体上的基因只传给儿子。父亲患有此病(Y染色体带致病基因),他一定会将这条Y染色体传给所有儿子,因此概率是100%。
6. 【答案】B
解析:生男生女取决于父亲提供的精子类型(X或Y),每次生育概率均为50%,与之前孩子的性别无关。
7. 【答案】A
解析:人的性别是由性染色体的组成决定的。
8. 【答案】D
解析:正常男性体细胞染色体组成为22对常染色体(44条)+ XY。常染色体22对,性染色体1对。
9. 【答案】B
解析:每胎生男生女的概率是独立的,均为50%。
10. 【答案】A
解析:图中性染色体为XX,代表女性个体。女性产生的生殖细胞(卵细胞)性染色体只能是X。
11. 【答案】C
解析:人的体细胞染色体为23对(46条),生殖细胞(精子或卵细胞)染色体为23条。
12. 【答案】C
解析:正常女性卵细胞中染色体数目减半,为23条,性染色体组成为X。
13. 【答案】C
解析:大熊猫体细胞有21对(42条)染色体,雌性性染色体为XX。卵细胞染色体数目减半,为21条(即20条常染色体 + 1条X染色体)。
14. 【答案】1.B 2.B 3.D
解析:
1. 乙图最后一对染色体大小不同(XY),代表男性。B正确。
2. 每胎生男孩的概率都是50%。
3. 小明是男孩(XY),从爸爸那里获得的是Y染色体。
15. 【答案】B
解析:生殖细胞(精子、卵细胞) 中的染色体是成单存在的,不是成对。B选项“所有细胞”错误。
16. 【答案】1.B 2.C
解析:
1. 子代体细胞核中的基因来自父母双方,但每个具体基因的来源是随机的,不一定是恰好“一半来自父方”。B说法错误。
2. 一条染色体通常包含一个DNA分子(分裂期复制后为两个染色单体)。C选项“含有2个DNA分子”错误。
17. 【答案】D
解析:人的生殖细胞(精子或卵细胞)中染色体数目是23条,受精卵中染色体是23对(46条)。D错误。
18. 【答案】A
解析:男女性别是人的一种性状,由性染色体决定,因此与遗传有关。生男生女由精子类型决定。
19. 【答案】D
解析:在特定环境(如使用抗生素)下,细菌的抗药性变异有利于生存,属于有利变异。D正确。A成熟红细胞无细胞核和染色体;B由环境引起但遗传物质改变的变异可遗传;C生女概率50%。
20. 【答案】A
解析:男性产生含X和含Y的两种精子,数量大致相等,且与卵细胞结合机会均等,导致生男生女概率各半。
21. 【答案】C
解析:图为男性染色体图谱(XY)。C选项错误,女性的卵细胞性染色体只能是X,不可能含Y。含X的精子与卵细胞(X)结合发育为女孩。
22. 【答案】A
解析:生男生女机会均等的根本原因是男性产生的含X和含Y的精子数量相等,且结合机会均等。
23. 【答案】D
解析:人的性别在受精卵形成时(即精卵结合的那一刻)就已经决定了。
24. 【答案】A
解析:“N”代表卵细胞(23条染色体),与精子(23条)结合形成受精卵(46条/23对)。胎儿由受精卵发育而来,体细胞染色体数与受精卵相同。所以胎儿体细胞与卵细胞(N)相比,染色体数目增加了一倍(从23条到46条)。但严格来说,受精卵是第一个体细胞。题干可能将N理解为卵细胞,则胎儿体细胞染色体数是其两倍。故B“增加一倍”更符合常见理解。
25. 【答案】B
解析:染色体只能在细胞分裂时(尤其是中期)观察到清晰形态,进行筛查。B正确。A患者有47条;C性别由性染色体决定,与21号无关;D多出的染色体可能来自父方或母方。
26. 【答案】B
解析:女性的性染色体组成为XX,应描述为“44条常染色体+XX”或“22对常染色体+XX”。“44(条)+XX”表示常染色体44条(22对),加上性染色体XX,总共46条,但表述不规范,易引起数量误解。更标准的错误是常染色体对数错误。结合选项,B的表述不够准确,是常见的错误选项。严格来说,女性体细胞染色体为:22对常染色体 + XX。
27. 【答案】A
解析:人的性别在精子和卵细胞结合形成受精卵时就已经决定了。
28. 【答案】B
解析:图中性染色体为XY,是雄猫。其后代性别由精子类型决定,生雌性(XX)的概率为50%。B正确。
29. 【答案】D
解析:XYY综合征是由于精子形成过程中Y染色体未分离,产生YY精子,与正常卵细胞(X)结合所致。这种染色体数目变异属于可遗传变异。D错误。
30. 【答案】A
解析:果蝇性别决定与人类相同。图中最后一对性染色体大小不同(XY),因此该果蝇为雄性。
31. 【答案】A
解析:男性肌细胞(体细胞)的性染色体为XY,一定含有Y染色体。精子可能含X或Y;受精卵可能为XX或XY;卵细胞只含X。
32. 【答案】B
解析:果蝇体细胞有4对染色体(8条)。卵细胞染色体数目减半,为4条;受精卵由精卵结合形成,恢复为8条(4对)。B选项“卵细胞和受精卵中染色体数依次为8条、8条”错误,应为4条、8条。
33. 【答案】C
解析:图为男性性染色体(XY)。男性产生的精子有两种:含X染色体或含Y染色体。C选项“一定不含X染色体”错误。
34. 【答案】A
解析:图中第23对染色体大小不同(XY),表示男性染色体图谱。A正确。B应为22对常染色体+XY;C男性X染色体来自母亲;D第23对中较小的是Y染色体。
35. 【答案】A
解析:图中第23对染色体形态相同(XX),表示女性染色体图谱。A正确。
36. 【答案】B
解析:男性体细胞性染色体为XY,含有X染色体。B正确。A精子可能含X;C女儿的X一条来自父亲;D外孙的Y一定来自父亲,而父亲的Y来自祖父,不可能来自外公。
37. 【答案】C
解析:致病基因位于Y染色体上,属于伴Y遗传病。患病男孩的Y染色体(携带致病基因)一定来自其父亲。
38. 【答案】C
解析:生两胎都是男孩,从概率上是有可能的(1/4),但概率很小。最可能的原因是巧合,即两次受精都是含Y染色体的精子与卵细胞结合。C是最合理的单一解释。
39. 【答案】A
解析:人成熟的红细胞没有细胞核,因此没有染色体。A错误。
40. 【答案】C
解析:白细胞是有细胞核的体细胞,含有完整的46条染色体。卵细胞和精子含23条,成熟红细胞含0条。因此白细胞含染色体数目最多。
41. 【答案】B
解析:男性精子有两种类型:22条常染色体 + X 或 22条常染色体 + Y。B正确。A男性体细胞为22对+XY;C女性体细胞为22对+XX;D女性卵细胞为22条+X。
42. 【答案】A
解析:每胎生男生女的概率独立,均为50%。想生女孩的概率仍是50%。
43. 【答案】D
解析:正常夫妇生白化病孩子,说明父母基因型均为Aa。再生孩子,肤色正常(A_)的概率是3/4,是男孩的概率是1/2。所以生一个肤色正常男孩的概率是 (3/4) × (1/2) = 3/8。
44. 【答案】D
解析:正常男性体细胞染色体组成为22对常染色体 + XY。
45. 【答案】B
解析:男性将X染色体传给女儿,传给儿子的可能性为0;男性将Y染色体传给儿子,传给儿子的可能性为100%。
46. 【答案】A
解析:图二中,染色体由①DNA和②蛋白质组成。A正确。B一条染色体上通常有一个DNA分子;C基因是有遗传效应的DNA片段;D基因组测序需研究常染色体一半(18条)+ XY性染色体,共20条。
相关试卷
这是一份初中生物人教版(2024)八年级上册(2024)第四节 选择健康的生活方式综合训练题,共15页。试卷主要包含了人类染色体组成与性别决定,性染色体的传递规律与概率计算,遗传病与概率结合,综合概念辨析与易错点等内容,欢迎下载使用。
这是一份初中生物人教版(2024)八年级上册(2024)第四单元 人体生理与健康(二)第七章 健康地生活第四节 选择健康的生活方式同步训练题,共14页。试卷主要包含了植物的生殖方式,昆虫的生殖和发育,两栖动物的生殖和发育,鸟类的生殖和发育,人的生殖和发育,现代生物技术与生殖,综合等内容,欢迎下载使用。
这是一份人教版(2024)八年级上册(2024)第四节 选择健康的生活方式综合训练题,共17页。试卷主要包含了常见的无性生殖方式及应用,植物的有性生殖,现代生物技术,动物生殖与发育,综合与易错点等内容,欢迎下载使用。
相关试卷 更多
- 1.电子资料成功下载后不支持退换,如发现资料有内容错误问题请联系客服,如若属实,我们会补偿您的损失
- 2.压缩包下载后请先用软件解压,再使用对应软件打开;软件版本较低时请及时更新
- 3.资料下载成功后可在60天以内免费重复下载
免费领取教师福利 






.png)





