


所属成套资源:2025-2026高中化学人教版必修第二册同步练习
人教版 (2019)必修 第二册硫及其化合物课后练习题
展开 这是一份人教版 (2019)必修 第二册硫及其化合物课后练习题,共7页。试卷主要包含了单选题,解答题等内容,欢迎下载使用。
基础层(侧重基础知识点识记与简单应用)
1.实验室检验SO42−用到以下试剂中的( )
①氯化钡溶液 ②盐酸 ③澄清的石灰水
A. ① B. ①③ C. ①②③ D. ①②
2.下列关于某无色溶液中离子检验的操作、现象与结论对应正确的是( )
A. A B. B C. C D. D
3.某酸性溶液中加Ba2+后出现白色沉淀,则该溶液中一定含有( )
A. Fe3+ B. SO42− C. NO3− D. Cl−
4.某溶液中可能含有SO42−、CO32−、Cl−,检验其中是否含有SO42−除BaCl2溶液外,还需要的溶液是( )
A. H2SO4 B. HCl C. NaOH D. NaNO3
巩固层(侧重实验方案分析、现象与结论对应)
5.下列方案设计、现象和结论正确的是( )
A. A B. B C. C D. D
6.含硫物质在一定条件下存在如下转化关系,下列说法错误的是( )
A. 实验室制取气体a不能用e的浓溶液干燥
B. 气体c通入氯化钡溶液中,有白色沉淀产生
C. 我国古代四大发明之一的黑火药由b等原料配制
D. 检验g中的阴离子先加稀盐酸后加氯化钡溶液
7.根据实验操作和现象得出的结论正确的是( )
A. A B. B C. C D. D
8.由下列实验操作和现象得出的结论正确的是( )
A. A B. B C. C D. D
9.已知反应Na2SO4+BaCl2=BaSO4↓+2NaCl,下列说法错误的是( )
A. 可用焰色反应来鉴别Na2SO4化合物中的钠元素
B. 检验SO42−时,应先加入过量的稀盐酸,再加入氯化钡溶液
C. 氯化钠在生活中的用途:腌制腊肉
D. 该反应中,每消耗2.08gBaCl2,同时生成0.1mlBaSO4
提升层(侧重物质转化、综合检验、价类应用)
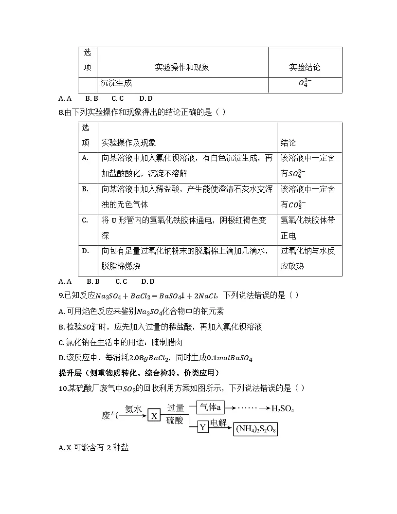
10.某硫酸厂废气中SO2的回收利用方案如图所示,下列说法错误的是( )
A. X可能含有2种盐
B. a是SO3
C. Y可能含有(NH4)2SO4
D. 可用热的NaOH溶液和湿润的红色石蕊试纸检验(NH4)2S2O8中的NH4+
11.M、N、Z、X四种不同物质之间具有如图所示转化关系(反应条件及部分产物已略去)。下列有关物质的推断不正确的是( )
A. A B. B C. C D. D
12.在给定条件下,下列选项所示的物质间转化能实现的是( )
A. Fe→O2Fe2O3→H2SO4FeSO4
B. Mg→O2MgO→H2OMg(OH)2
C. S→O2SO2→NaOHNa2SO4
D. Na→O2Na2O→O2Na2O2
13.已知SO2通入BaCl2溶液无明显现象。某同学利用如图装置探究SO2与BaCl2溶液反应生成白色沉淀的条件。下列判断正确的是( )
A. e、f两管中的试剂可以分别是浓氨水和NaOH固体
B. 乙中产生的一定为氧化性气体,将BaSO3氧化为BaSO4沉淀
C. 玻璃管的作用是连通大气,使空气中的氧气进入广口瓶,参与反应
D. c、d两根导管都必须插入BaCl2溶液中,保证气体与Ba2+充分接触
二、解答题(共2小题)
14.下图是自然界中不同价态硫元素之间的转化关系图。回答下列问题:
(1) 硫元素在自然界中的存在形态有___、___,单质硫矿主要存在于___,硫单质有多种,正交硫和单斜硫,它们均为硫元素的___;
(2) H2SO4的电离方程式为___;
(3) 硫酸是重要的化工原料,接触法制硫酸主要分三步:
①煅烧黄铁矿(FeS2): FeS2+ O2=高温 Fe2O3+ SO2;
②SO2的接触氧化;
③98.3% H2SO4吸收:SO3+H2O=H2SO4;
(4) Fe2O3可用于焊接钢轨,写出反应的化学方程式___;
(5) 写出铜与浓硫酸反应的化学方程式为___,若反应产生672mL(标准状况)还原性气体,转移电子的数目为___。
15.价-类二维图是梳理元素及其化合物性质的重要工具,以下是S及其常见化合物的价-类二维图,图示中横坐标表示物质类别,纵坐标表示其中硫元素的化合价。根据图示回答下列问题:
(1) Y的化学式为___;
(2) 根据“价-类”二维图预测,下列能与SO2反应且SO2表现还原性的物质是___(填序号)
a. H2O b. Cl2 c. Na2SO3溶液 d. CaO
(3) 分析SO2的物质类别,写出它和过量NaOH溶液反应的离子方程式___;
(4) 欲制备Na2S2O3,从氧化还原角度分析,合理的是___(填序号)。
a. Na2S+S b. Na2SO3+S c. Na2SO3+Na2SO4 d. SO2+Na2SO4
一、单选题
1.D 2.B 3.B 4.B 5.B 6.B 7.A 8.D 9.D 10.B 11.D 12.B 13.A
二、解答题
14.(1) 游离态;化合态;火山喷发口附近;同素异形体
(2) H2SO4=2 H++SO42−
(3) 4FeS2+11 O2=高温 2 Fe2O3+8 SO2
(4) Fe2O3+2 Al=高温 Al2O3+2 Fe
(5) Cu +2 H2SO4(浓)=Δ CuSO4+SO2↑+2 H2O;0.06NA(或3.612×1022)
15.(1) H2SO3
(2) b
(3) SO2+2 OH−=SO32−+H2O
(4) b
检验操作
现象
结论
A. 焰色反应
焰色呈黄色
一定没有K+
B. 加入稀盐酸酸化,再加氯化钡
产生白色沉淀
一定有SO42−
C. 加入足量稀盐酸
产生无色无味气体
一定有CO32−
D. 加入硝酸银
产生白色沉淀
一定有Cl−
目的
方案设计
现象和结论
A. 比较Na2CO3和NaHCO3溶液碱性强弱
同温下,向等物质的量浓度的溶液中分别滴几滴酚酞,观察现象
观察到红色较深的是NaHCO3,说明碱性NaHCO3大于Na2CO3
B. 区别Na2CO3和NaHCO3固体
分别在两支试管中各加入少量Na2CO3和NaHCO3固体,再加入几滴水,用温度计测定变化
温度升高的是Na2CO3固体,温度降低的是NaHCO3固体
C. 检验某溶液中是否存在SO42−
某澄清溶液中加入盐酸酸化的BaCl2溶液,观察现象
若观察到有白色沉淀产生,则溶液中存在SO42−
D. 检验Cl2是否有漂白性
将干燥的Cl2通入到装有潮湿有色布条的广口瓶中,观察现象
若观察到有色布条的颜色逐渐褪去,则说明Cl2有漂白性
选项
实验操作和现象
实验结论
A.
用铂丝蘸取少量某溶液进行焰色试验,火焰呈黄色,透过蓝色钴玻璃显紫色
该溶液中一定含有钠、钾两种元素
B.
取一定量可能被氧化的还原铁粉,加稀盐酸溶解,滴入几滴KSCN溶液,溶液不显血红色
还原铁粉未变质
C.
测等浓度的HF溶液与HCl溶液的pH,前者大于后者
F的非金属性强于Cl
D.
向某溶液中加入盐酸酸化的BaCl2溶液,有白色沉淀生成
该溶液中一定含SO42−
选项
实验操作及现象
结论
A.
向某溶液中加入氯化钡溶液,有白色沉淀生成,再加盐酸酸化,沉淀不溶解
该溶液中一定含有SO42−
B.
向某溶液中加入稀盐酸,产生能使澄清石灰水变浑浊的无色气体
该溶液中一定含有CO32−
C.
将U形管内的氢氧化铁胶体通电,阴极红褐色变深
氢氧化铁胶体带正电
D.
向包有足量过氧化钠粉末的脱脂棉上滴加几滴水,脱脂棉燃烧
过氧化钠与水反应放热
选项
假设
结论
A.
M为CO2
X可能是NaOH溶液
B.
N为Na2SO3
X可能是SO2
C.
M为Cl2
N可能是FeCl2
D.
X为O2
Z可能是SO2
相关试卷
这是一份人教版 (2019)必修 第二册硫及其化合物课后练习题,共7页。试卷主要包含了单选题,解答题等内容,欢迎下载使用。
这是一份人教版 (2019)必修 第二册硫及其化合物同步训练题,共5页。试卷主要包含了单选题,解答题等内容,欢迎下载使用。
这是一份高中化学人教版 (2019)必修 第二册硫及其化合物课时训练,共5页。试卷主要包含了单选题,解答题等内容,欢迎下载使用。
相关试卷 更多
- 1.电子资料成功下载后不支持退换,如发现资料有内容错误问题请联系客服,如若属实,我们会补偿您的损失
- 2.压缩包下载后请先用软件解压,再使用对应软件打开;软件版本较低时请及时更新
- 3.资料下载成功后可在60天以内免费重复下载
免费领取教师福利 






.png)




