搜索
      上传资料 赚现金

      7.1.3 两条直线被第三条直线所截(教学设计)数学新教材人教版七年级下册

      • 125.08 KB
      • 2025-12-26 18:16:51
      • 47
      • 0
      • ID1169986
      加入资料篮
      立即下载
      7.1.3 两条直线被第三条直线所截(教学设计)数学新教材人教版七年级下册第1页
      1/5
      7.1.3 两条直线被第三条直线所截(教学设计)数学新教材人教版七年级下册第2页
      2/5
      还剩3页未读, 继续阅读

      初中数学人教版(2024)七年级下册(2024)两条直线被第三条直线所截教学设计

      展开

      这是一份初中数学人教版(2024)七年级下册(2024)两条直线被第三条直线所截教学设计,共5页。

      1.教学内容
      本节课是人教版七年级下册第七章相交线平行线,第一节相交线第3课时,内容包括:两条直线被第三条直线所截形成的同位角、内错角、同旁内角的概念,以及三种角的识别方法,为后续学习平行线的判定与性质奠定基础。
      2.内容解析
      本节课从知识脉络看,是在学生学习了直线、射线、线段和相交线的基础上展开的,是相交线知识的延伸,也是研究平行线的“桥梁”。同位角、内错角、同旁内角的概念是几何图形识别的基础,其本质是位置关系角,而非大小关系角,这一特征决定了本节课的教学重点在于角的位置判定。教材通过“三线八角”的直观图形,引导学生从复杂图形中分离出基本图形,培养学生的几何直观能力和抽象思维能力。
      基于以上分析,确定本节课教学重点是:同位角、内错角、同旁内角的概念,能在具体图形中准确识别三种角。
      1.教学目标
      (1)能准确识别两条直线被第三条直线所截形成的同位角、内错角、同旁内角。能在简单图形中指出三线八角的对应位置,说出角的名称。
      (2)通过观察、操作、分类、归纳的过程,经历概念的形成过程,培养几何图形的观察能力和分类讨论思想。
      通过从复杂图形中分离基本图形的练习,提升图形简化的能力。
      (3)在合作探究中感受几何图形的规律性,激发对几何学习的兴趣。体会数学知识的严谨性,培养认真观察、仔细分析的学习习惯。
      2.目标解析
      (1)本节课要求学生掌握“三线八角”的识别方法,这是后续学习平行线判定与性质的前提,需通过大量基础图形练习达成。
      (2)通过“观察—分类—归纳—应用”的环节,让学生主动参与概念的构建,而非被动接受,实现从直观感知到理性认知的过渡。
      (3)通过小组合作、错题辨析等活动,让学生在成功体验中增强自信,同时体会几何知识的逻辑性和实用性。
      (1)本节课的授课对象是七年级学生,他们在之前的学习中已经掌握了直线相交形成的邻补角、对顶角,具备一定的几何图形观察能力,但抽象思维和逻辑推理能力仍较弱。
      (2)七年级学生好奇心强,对直观图形的学习兴趣较高,乐于通过动手操作和小组讨论参与课堂活动。
      (3)学生容易混淆“三线八角”的位置关系,尤其是在多条直线相交的复杂图形中,难以快速确定“截线”和“被截线”;部分学生对“位置角”的概念理解不深,容易与“大小角”(如对顶角、邻补角)的特征混淆。
      基于以上分析,确定本节课的教学难点是:从复杂图形中分离出“两条直线被第三条直线所截”的基本图形,区分同位角、内错角、同旁内角的位置特征,避免混淆。
      创设情景,引入新课
      复习提问:两条直线相交形成几个角?这些角有什么关系?(邻补角、对顶角)
      情境引入:如果两条直线没有相交,而是被第三条直线所截,会形成几个角?(展示三线八角图)
      引出课题:今天我们就来研究这八个角的位置关系——同位角、内错角、同旁内角。
      (设计意图:通过复习旧知,建立知识联系,激发学生的认知冲突,自然引入新课)
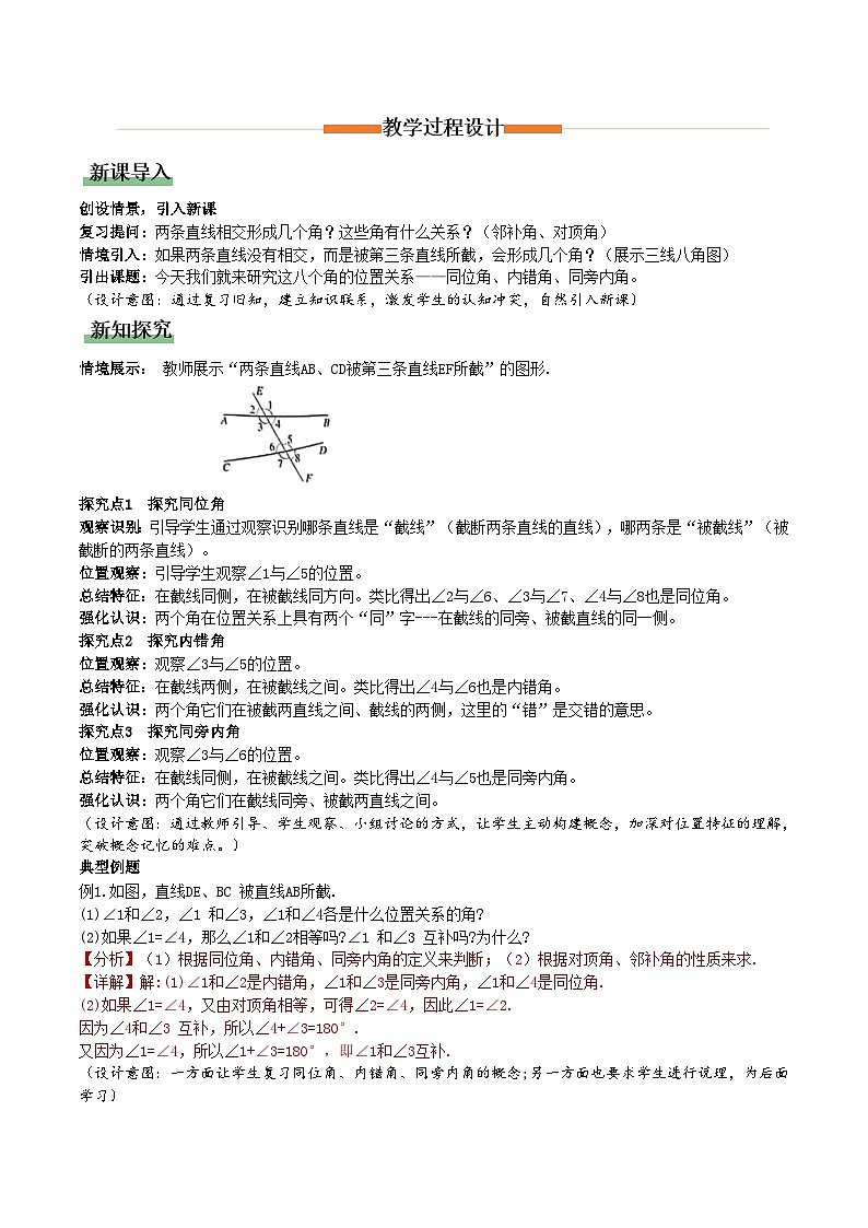
      情境展示: 教师展示“两条直线AB、CD被第三条直线EF所截”的图形.

      探究点1 探究同位角
      观察识别:引导学生通过观察识别哪条直线是“截线”(截断两条直线的直线),哪两条是“被截线”(被截断的两条直线)。
      位置观察:引导学生观察∠1与∠5的位置。
      总结特征:在截线同侧,在被截线同方向。类比得出∠2与∠6、∠3与∠7、∠4与∠8也是同位角。
      强化认识:两个角在位置关系上具有两个“同”字---在截线的同旁、被截直线的同一侧。
      探究点2 探究内错角
      位置观察:观察∠3与∠5的位置。
      总结特征:在截线两侧,在被截线之间。类比得出∠4与∠6也是内错角。
      强化认识:两个角它们在被截两直线之间、截线的两侧,这里的“错”是交错的意思。
      探究点3 探究同旁内角
      位置观察:观察∠3与∠6的位置。
      总结特征:在截线同侧,在被截线之间。类比得出∠4与∠5也是同旁内角。
      强化认识:两个角它们在截线同旁、被截两直线之间。
      (设计意图:通过教师引导、学生观察、小组讨论的方式,让学生主动构建概念,加深对位置特征的理解,突破概念记忆的难点。)
      典型例题
      例1.如图,直线DE、BC 被直线AB所截.
      (1)∠1和∠2,∠1 和∠3,∠1和∠4各是什么位置关系的角?
      (2)如果∠1=∠4,那么∠1和∠2相等吗?∠1 和∠3 互补吗?为什么?
      【分析】(1)根据同位角、内错角、同旁内角的定义来判断;(2)根据对顶角、邻补角的性质来求.
      【详解】解:(1)∠1和∠2是内错角,∠1和∠3是同旁内角,∠1和∠4是同位角.
      (2)如果∠1=∠4,又由对顶角相等,可得∠2=∠4,因此∠1=∠2.
      因为∠4和∠3 互补,所以∠4+∠3=180°.
      又因为∠1=∠4,所以∠1+∠3=180°,即∠1和∠3互补.
      (设计意图:一方面让学生复习同位角、内错角、同旁内角的概念;另一方面也要求学生进行说理,为后面学习)
      例2.(1)如图,写出∠BOH的对顶角;
      (2)如图,写出∠HQC的邻补角;
      (3)下图中∠HOE和∠HQC,∠EOQ和∠CQO,∠EOQ和∠OQD各是哪两条直线被哪一条直线所截形成的?它们各是什么位置关系的角?

      【分析】对照图形根据对顶角、邻补角写出;观察图中两个角是哪两条直线被哪一条直线所截形成的,根据同位角、内错角、同旁内角的定义确定它们各是什么位置关系的角.
      【详解】解:(1)∠BOH的对顶角是∠GOA;
      (2)∠HQC的邻补角是∠HQD和∠GQC;
      (3)∠HOE和∠HQC是直线EF和CD被直线HG所截形成的同位角;∠EOQ和∠CQO是直线EF和CD被直线HG所截形成的同旁内角;∠EOQ和∠OQD是直线EF和CD被直线HG所截形成的内错角.
      (设计意图:巩固对顶角、邻补角、同位角、内错角、同旁内角的概念)
      课堂练习:1.分别指由下列各图中的同位角、内错角、同旁内角.
      2.如图,∠B与哪个角是内错角?与哪个角是同旁内角?它们分别是哪两条直线被哪一条直线所截形成的?对∠C进行同样的讨论.
      参考答案:1.图(1)中,同位角有∠1与∠5、∠2 与∠6、∠3 与∠7、∠4 与∠8;内错角有∠3与∠5,
      ∠4与∠6;同旁内角有∠3与∠6,∠4 与∠5.
      图(2)中,同位角有∠1与∠3、∠2与∠4;同旁内角有∠2与∠3.
      2.∠B 与∠DAB是直线DE,BC被直线AB所截形成的内错角;∠B与∠BAE 是直线DE,BC被直线AB所截形成的同旁内角,∠B与∠BAC是直线AC,BC被直线AB所截形成的同旁内角,∠B与∠C是直线 AB,AC 被直线BC所截形成的同旁内角.对∠C的讨论略.
      (设计意图:学完新知识后及时进行课堂巩固练习,不仅可以强化学生对新知的记忆,加深学生对新知的理解,还可以及时反馈学习情况,帮助学生查漏补缺,帮助教师及时调整教学策略)
      1.如图,下图中∠1与∠2、∠1与∠4、∠3与∠B各是哪两条直线被哪一条直线所截形成的?它们各是什么位置关系的角?
      【详解】解:∠1与∠2是直线AB与CD被直线CD所截形成的,它们是内错角;∠1与∠4是直线AB与BE被直线AC所截形成的,它们是同旁内角;∠3与∠B是直线AB与CD被直线BE所截形成的,它们是同位角.
      (设计意图:强化画直线的垂线)
      1.(2025金安校检测)如图,直线被直线所截,与是( )
      A.同位角 B.内错角 C.同旁内角 D.对顶角
      【详解】解:与在直线的下方,在直线的左侧,是直线被直线所截得的同位角.
      故选:A.
      (设计意图:在学习完知识后加入中考等真题练习,不仅可以帮助学生明确考试方向,熟悉考试题型,检验学习成果,提升应考能力,还可以提升学生的学习兴趣和动力)
      1. 知识总结:本节课学到了什么?如何识别同位角、内错角、同旁内角?
      2. 方法总结:三种角的本质是位置关系角;识别关键是确定截线和被截线;分离基本图形是解题技巧。
      3. 易错提醒:展示易混淆的图形(如截线不明显的情况),让学生判断对错,强调“位置关系”。
      (设计意图:对本课的知识进行总结,有利于学生对增强学习的主动性与连贯性. )
      必做题:教材习题7.1第7题.
      2.画出一个含有三线八角的图形,标注出所有的同位角、内错角、同旁内角,并与同桌交流。
      探究性作业:教材习题7.1第9题.
      (设计意图:对本节课的知识进行巩固训练,为后续探究铺垫 )
      主板书
      7.1.3两条直线被第三条直线所截
      探究点1 探究同位角
      探究点2 探究内错角
      探究点3 探究同旁内角
      课堂小结
      副板书
      典型例题
      学生练习板演

      资料下载及使用帮助
      版权申诉
      • 1.电子资料成功下载后不支持退换,如发现资料有内容错误问题请联系客服,如若属实,我们会补偿您的损失
      • 2.压缩包下载后请先用软件解压,再使用对应软件打开;软件版本较低时请及时更新
      • 3.资料下载成功后可在60天以内免费重复下载
      版权申诉
      若您为此资料的原创作者,认为该资料内容侵犯了您的知识产权,请扫码添加我们的相关工作人员,我们尽可能的保护您的合法权益。
      入驻教习网,可获得资源免费推广曝光,还可获得多重现金奖励,申请 精品资源制作, 工作室入驻。
      版权申诉二维码
      初中数学人教版(2024)七年级下册(2024)电子课本 新教材

      7.1.3 两条直线被第三条直线所截

      版本: 人教版(2024)

      年级: 七年级下册(2024)

      切换课文
      • 同课精品
      • 所属专辑22份
      • 课件
      • 教案
      • 试卷
      • 学案
      • 更多
      欢迎来到教习网
      • 900万优选资源,让备课更轻松
      • 600万优选试题,支持自由组卷
      • 高质量可编辑,日均更新2000+
      • 百万教师选择,专业更值得信赖
      微信扫码注册
      手机号注册
      手机号码

      手机号格式错误

      手机验证码 获取验证码 获取验证码

      手机验证码已经成功发送,5分钟内有效

      设置密码

      6-20个字符,数字、字母或符号

      注册即视为同意教习网「注册协议」「隐私条款」
      QQ注册
      手机号注册
      微信注册

      注册成功

      返回
      顶部
      中考一轮 精选专题 初中月考 教师福利
      添加客服微信 获取1对1服务
      微信扫描添加客服
      Baidu
      map