所属成套资源:人教版初中数学七年级下册同步课(教学 + 导练)
初中数学人教版(2024)七年级下册(2024)两条直线被第三条直线所截学案
展开
这是一份初中数学人教版(2024)七年级下册(2024)两条直线被第三条直线所截学案,文件包含713两条直线被第三条直线所截导学案解析版数学人教版七年级下册docx、713两条直线被第三条直线所截导学案原卷版数学人教版七年级下册docx等2份学案配套教学资源,其中学案共6页, 欢迎下载使用。
(1)能准确识别两条直线被第三条直线所截形成的同位角、内错角、同旁内角。能在简单图形中指出三线八角的对应位置,说出角的名称。
(2)通过观察、操作、分类、归纳的过程,经历概念的形成过程,培养几何图形的观察能力和分类讨论思想。
通过从复杂图形中分离基本图形的练习,提升图形简化的能力。
(3)在合作探究中感受几何图形的规律性,激发对几何学习的兴趣。体会数学知识的严谨性,培养认真观察、仔细分析的学习习惯。
重点:同位角、内错角、同旁内角的概念,能在具体图形中准确识别三种角。
难点:从复杂图形中分离出“两条直线被第三条直线所截”的基本图形,区分同位角、内错角、同旁内角的位置特征,避免混淆。
第一环节 自主学习
温故知新:
复习:两条直线相交形成几个角?这些角有什么关系?(邻补角、对顶角)
问题1:如果两条直线没有相交,而是被第三条直线所截,会形成几个角?(展示三线八角图)
问题2:“两条直线相交时,所成的角有什么关系?若其中一个角是35°,其他三个角分别是多少度?”.如果其中一个角是90°,其他三个角是多少度?此时两条直线的位置关系有什么特殊性?
【学法指导】
新知自研:自研课本第7-8页的内容
【学法指导】自研课本P7-8页内容,
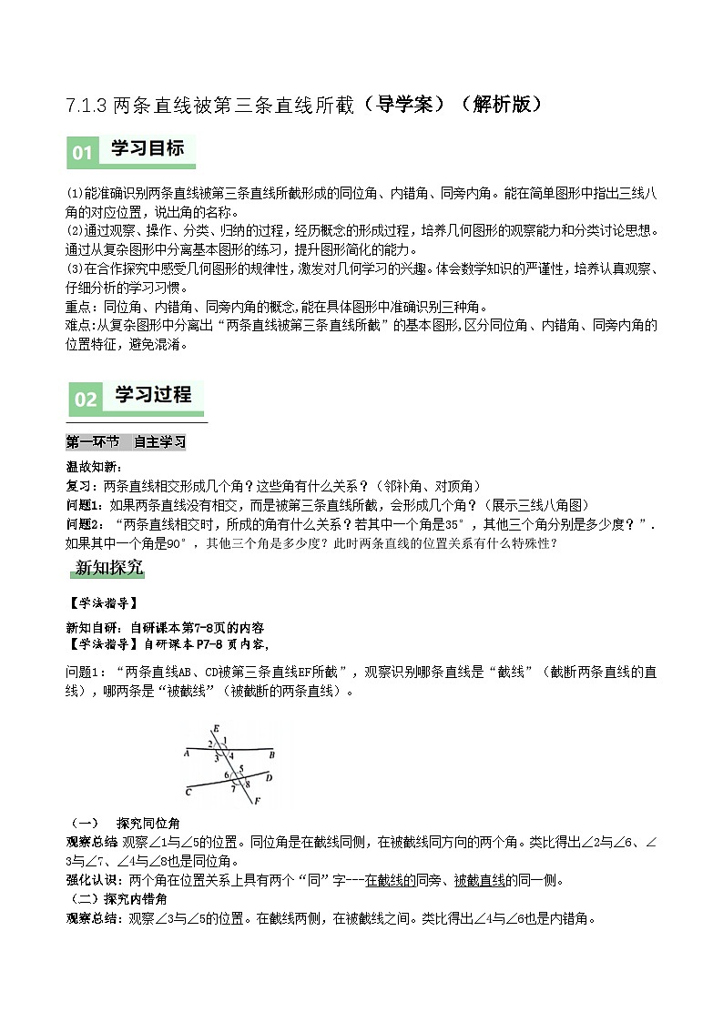
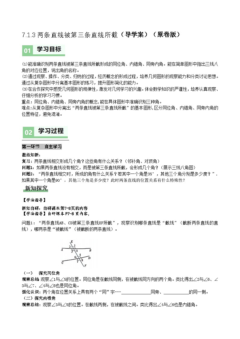
问题1:“两条直线AB、CD被第三条直线EF所截”,观察识别哪条直线是“截线”(截断两条直线的直线),哪两条是“被截线”(被截断的两条直线)。
(一) 探究同位角
观察总结:观察∠1与∠5的位置。同位角是在截线同侧,在被截线同方向的两个角。类比得出∠2与∠6、∠3与∠7、∠4与∠8也是同位角。
强化认识:两个角在位置关系上具有两个“同”字---在截线的同旁、被截直线的同一侧。
(二)探究内错角
观察总结:观察∠3与∠5的位置。在截线两侧,在被截线之间。类比得出∠4与∠6也是内错角。
强化认识:两个角它们在被截两直线之间、截线的两侧,这里的“错”是交错的意思。
(三)探究同旁内角
观察总结:观察∠3与∠6的位置。在截线同侧,在被截线之间。类比得出∠4与∠5也是同旁内角。
强化认识:两个角它们在截线同旁、被截两直线之间。
【自研自探】
自研课本P7-8页内容
典型例题
例1.如图,直线DE、BC 被直线AB所截.
(1)∠1和∠2,∠1 和∠3,∠1和∠4各是什么位置关系的角?
(2)如果∠1=∠4,那么∠1和∠2相等吗?∠1 和∠3 互补吗?为什么?
【详解】解:(1)∠1和∠2是内错角,∠1和∠3是同旁内角,∠1和∠4是同位角.
(2)如果∠1=∠4,又由对顶角相等,可得∠2=∠4,因此∠1=∠2.
因为∠4和∠3 互补,所以∠4+∠3=180°.
又因为∠1=∠4,所以∠1+∠3=180°,即∠1和∠3互补.
例2.(1)如图,写出∠BOH的对顶角;
(2)如图,写出∠HQC的邻补角;
(3)下图中∠HOE和∠HQC,∠EOQ和∠CQO,∠EOQ和∠OQD各是哪两条直线被哪一条直线所截形成的?它们各是什么位置关系的角?
【详解】解:(1)∠BOH的对顶角是∠GOA;
(2)∠HQC的邻补角是∠HQD和∠GQC;
(3)∠HOE和∠HQC是直线EF和CD被直线HG所截形成的同位角;∠EOQ和∠CQO是直线EF和CD被直线HG所截形成的同旁内角;∠EOQ和∠OQD是直线EF和CD被直线HG所截形成的内错角.
第二环节 合作探究
1.讨论什么是同位角?定义中的两同是什么意思?
2.讨论什么是内错角?
3.讨论什么是同旁内角?
拓展提升:
1.如图,下图中∠1与∠2、∠1与∠4、∠3与∠B各是哪两条直线被哪一条直线所截形成的?它们各是什么位置关系的角?
【详解】解:∠1与∠2是直线AB与CD被直线CD所截形成的,它们是内错角;∠1与∠4是直线AB与BE被直线AC所截形成的,它们是同旁内角;∠3与∠B是直线AB与CD被直线BE所截形成的,它们是同位角.
课堂练习:
1.分别指由下列各图中的同位角、内错角、同旁内角.
2.如图,∠B与哪个角是内错角?与哪个角是同旁内角?它们分别是哪两条直线被哪一条直线所截形成的?对∠C进行同样的讨论.
参考答案:1.图(1)中,同位角有∠1与∠5、∠2 与∠6、∠3 与∠7、∠4 与∠8;内错角有∠3与∠5,
∠4与∠6;同旁内角有∠3与∠6,∠4 与∠5.
图(2)中,同位角有∠1与∠3、∠2与∠4;同旁内角有∠2与∠3.
2.∠B 与∠DAB是直线DE,BC被直线AB所截形成的内错角;∠B与∠BAE 是直线DE,BC被直线AB所截形成的同旁内角,∠B与∠BAC是直线AC,BC被直线AB所截形成的同旁内角,∠B与∠C是直线 AB,AC 被直线BC所截形成的同旁内角.对∠C的讨论略.
1.(2025金安校检测)如图,直线被直线所截,与是( )
A.同位角 B.内错角 C.同旁内角 D.对顶角
【详解】解:与在直线的下方,在直线的左侧,是直线被直线所截得的同位角.
故选:A.
知识总结:(1)同位角是在截线同侧,在被截线同方向的两个角.
(2)内错角是在截线两侧,在被截线之间的两个角.(3)同旁内角是在截线同侧,在被截线之间的两个角.
2. 方法总结:三种角的本质是位置关系角;识别关键是确定截线和被截线;分离基本图形是解题技巧。
3. 易错提醒:展示易混淆的图形(如截线不明显的情况),让学生判断对错,强调“位置关系”。
相关学案
这是一份人教版(2024)七年级下册(2024)两条直线相交学案,文件包含711两条直线相交导学案解析版数学人教版七年级下册docx、711两条直线相交导学案原卷版数学人教版七年级下册docx等2份学案配套教学资源,其中学案共7页, 欢迎下载使用。
这是一份初中数学人教版(2024)七年级下册(2024)两条直线被第三条直线所截学案设计,共4页。学案主要包含了即时测评,范例应用等内容,欢迎下载使用。
这是一份人教版(2024)七年级下册(2024)两条直线相交导学案,共4页。学案主要包含了即时测评等内容,欢迎下载使用。
相关学案 更多
- 1.电子资料成功下载后不支持退换,如发现资料有内容错误问题请联系客服,如若属实,我们会补偿您的损失
- 2.压缩包下载后请先用软件解压,再使用对应软件打开;软件版本较低时请及时更新
- 3.资料下载成功后可在60天以内免费重复下载
免费领取教师福利

