搜索
      上传资料 赚现金

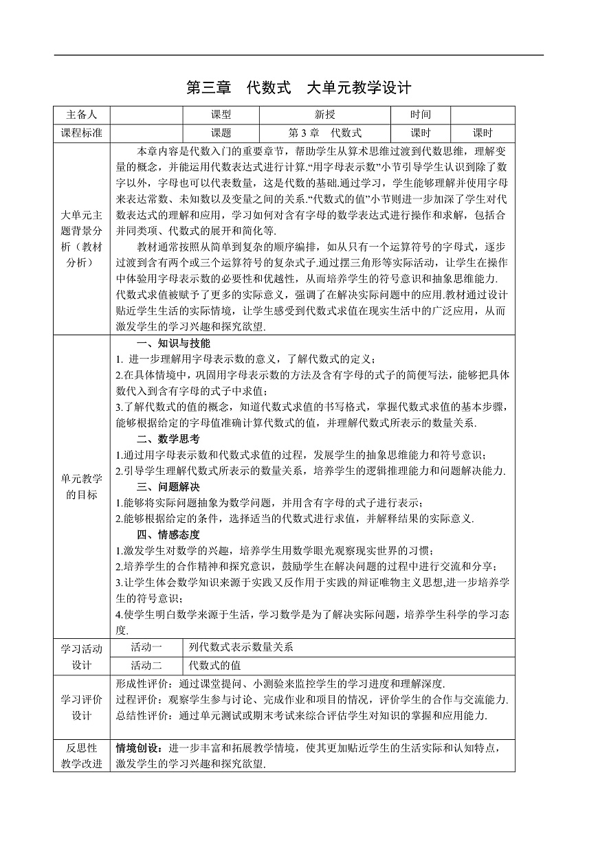
      大单元教学设计:新人教版初中数学七上第三章 代数式

      • 1.59 MB
      • 2025-11-05 16:32:52
      • 31
      • 0
      • 天 涯 孤 旅
      加入资料篮
      立即下载
      大单元教学设计:新人教版初中数学七上第三章 代数式第1页
      1/27
      大单元教学设计:新人教版初中数学七上第三章 代数式第2页
      2/27
      大单元教学设计:新人教版初中数学七上第三章 代数式第3页
      3/27
      还剩24页未读, 继续阅读

      数学人教版(2024)代数式教案

      展开

      这是一份数学人教版(2024)代数式教案,共27页。教案主要包含了知识与技能,数学思考,问题解决,情感态度等内容,欢迎下载使用。

      主备人
      课型
      新授
      时间
      课程标准
      课题
      第3章 代数式
      课时
      课时
      大单元主题背景分析(教材分析)
      本章内容是代数入门的重要章节,帮助学生从算术思维过渡到代数思维,理解变量的概念,并能运用代数表达式进行计算.“用字母表示数”小节引导学生认识到除了数字以外,字母也可以代表数量,这是代数的基础.通过学习,学生能够理解并使用字母来表达常数、未知数以及变量之间的关系.“代数式的值”小节则进一步加深了学生对代数表达式的理解和应用,学习如何对含有字母的数学表达式进行操作和求解,包括合并同类项、代数式的展开和简化等.
      教材通常按照从简单到复杂的顺序编排,如从只有一个运算符号的字母式,逐步过渡到含有两个或三个运算符号的复杂式子.通过摆三角形等实际活动,让学生在操作中体验用字母表示数的必要性和优越性,从而培养学生的符号意识和抽象思维能力.
      代数式求值被赋予了更多的实际意义,强调了在解决实际问题中的应用.教材通过设计贴近学生生活的实际情境,让学生感受到代数式求值在现实生活中的广泛应用,从而激发学生的学习兴趣和探究欲望.
      单元教学的目标
      一、知识与技能
      1. 进一步理解用字母表示数的意义,了解代数式的定义;
      2.在具体情境中,巩固用字母表示数的方法及含有字母的式子的简便写法,能够把具体数代入到含有字母的式子中求值;
      3.了解代数式的值的概念,知道代数式求值的书写格式,掌握代数式求值的基本步骤,能够根据给定的字母值准确计算代数式的值,并理解代数式所表示的数量关系.
      二、数学思考
      1.通过用字母表示数和代数式求值的过程,发展学生的抽象思维能力和符号意识;
      2.引导学生理解代数式所表示的数量关系,培养学生的逻辑推理能力和问题解决能力.
      三、问题解决
      1.能够将实际问题抽象为数学问题,并用含有字母的式子进行表示;
      2.能够根据给定的条件,选择适当的代数式进行求值,并解释结果的实际意义.
      四、情感态度
      1.激发学生对数学的兴趣,培养学生用数学眼光观察现实世界的习惯;
      2.培养学生的合作精神和探究意识,鼓励学生在解决问题的过程中进行交流和分享;
      3.让学生体会数学知识来源于实践又反作用于实践的辩证唯物主义思想,进一步培养学生的符号意识;
      4.使学生明白数学来源于生活,学习数学是为了解决实际问题,培养学生科学的学习态度.
      学习活动设计
      活动一
      列代数式表示数量关系
      活动二
      代数式的值
      学习评价设计
      形成性评价:通过课堂提问、小测验来监控学生的学习进度和理解深度.
      过程评价:观察学生参与讨论、完成作业和项目的情况,评价学生的合作与交流能力.
      总结性评价:通过单元测试或期末考试来综合评估学生对知识的掌握和应用能力.
      反思性
      教学改进
      情境创设:进一步丰富和拓展教学情境,使其更加贴近学生的生活实际和认知特点,激发学生的学习兴趣和探究欲望.
      活动设计:设计更多具有层次性和挑战性的教学活动,让学生在活动中逐步深化对知识的理解和应用.
      合作学习:鼓励学生进行小组合作学习,通过互相讨论和启发,促进学生之间的交流和分享,提高学习效率和质量.
      信息技术融合:充分利用信息技术手段,如数学软件、多媒体教学资源等,将抽象的数学知识直观化、具体化,帮助学生更好地理解和掌握.
      单元教学结构图
      教学设计
      课题
      代数式
      学习活动设计
      教师活动
      学生活动
      设计意图
      情景引入:
      科赫雪花,也被称为科赫曲线,是一种由瑞典数学家赫尔格·冯·科赫(Helge vn Kch)在1904年提出的分形曲线.它的形态独特,类似于雪花,因此得名.科赫雪花的构造过程充满了数学的魅力和趣味性,科赫雪花的构造始于一个等边三角形,具体步骤如下:首先,画一个等边三角形作为起点,然后将三角形的每条边等分为三段,然后以中间一段为底边,向外作一个等边三角形,并去掉原来的中间一段,如此往复即可得到.
      如果用a表示等边三角形的边长,那么第二个图形中红色方框内的线段长度之和为多少?
      新知探究:
      1.果果在暑暑假间取北京天安门观看升旗仪式,假设果果所住宾馆距离天安门广场s千米,出租车的平均速度为v千米/小时,打车需 小时到达天安门广场;
      2.乘坐公交车平均每人m元,全家n人一共 元;
      3.家庭旅游成员中有成人a人,儿童b人,总共有 人;租赁双人自行车c辆,则步行的有 人;
      4.升旗仪式的护旗手平均每一步的距离为0.5米,q步之后到达升旗台,则一共步行的距离是 ;
      5天安门广场上有一个圆形的花坛,其半径为r,则这个花坛的面积为

      6.果果在旅游过程每小时行驶2千米,中向南行驶a小时记作2a千米,则向北行驶2小时记作 千米.
      思考
      前面得到的5个式子中都有哪些运算?以前所学的都是数与数的运算,这些式子中都是谁和谁进行运算?
      上述问题中,,mn,(a+b);(a+b-2c),,,-2a,它们都是运用运算符号把数或表示数的字母连起来的式子,我们把这样的式子成为代数式.单独的一个数字或字母也是代数式,例如5,t,都是代数式.
      特别注意,在代数式的数学过程中要注意:
      ①数和字母相乘,可省略乘号,并把数字写在字母的前面 ;
      ②字母和字母相乘,乘号可以省略不写或用“ · ” 表示. 一般情况下,按 26 个字母的顺序从左到右来写.
      ③后面带单位的相加或相减的式子要用括号括起来;
      ④除法运算写成分数形式,即除号改为分数线;
      ⑤带分数与字母相乘时,带分数要写成假分数的形式;
      6. 当“1”与任何字母相乘时,“1”省略不写;当“-1”乘字母时,只要在那个字母前加上“-”号.
      练习:判断下列式子中,哪些是代数式
      (1)4x+5y
      (2)3y
      (3)2x+3y≠2
      (4)2+1=3
      (5)10
      (6)3x>0
      练习:判断下列各式是否符合代数式书写格式,若不符合,请指出不符合哪条要求,并写出规范格式
      (1) 4×a (2) xy6 (3)aa-1
      (4) (5) (m+n) ÷2
      思考:字母式子除了能表示数与等量关系以外,还能表示什么呢?
      正方体的底面积和体积怎样计算?
      S表示正方体的底面积,V表示正方体的体积.你能用字母表示正方体的底面积和体积公式吗?
      除了正方形和正方体,我们还学过哪些图形的面积或者公式?
      用公式表示一些常见图形的面积,请填写下表:
      图形名称
      面积公式
      长方形
      正方形
      三角形
      平行四边形
      梯形

      我们可以用字母表示公式,其实还可以表示运算法则和运算律,下面的这三道题,怎样计算简便呢?
      45+32+68+55
      36×25+36×75
      125×25×32
      利用我们以前学习的运算律可以使计算简便,那么回忆一下,这些运算律用字母是怎样表示的的?完成下表.
      用字母表示法则
      有理数减法法则:
      有理数除法法则:
      a的相反数是-a;
      去绝对值的法则
      用字母表示运算律
      有理数加法交换律和结合律
      有理数乘法交换律和结合律
      有理数乘法分配律
      看一看这些公式与以往的文字公式相比,你有什么感觉?
      你知道历史上第一个开始用字母表示数的人是谁呢?你知道最早有意识地系统使用字母来表示数的人是谁吗?他就是法国数学家韦达.韦达一生致力于对数学的研究,做出了很多重要贡献,成为那个时代最伟大的数学家.自从韦达系统使用字母表示数后,引出了大量的数学发现,解决了很多古代的复杂问题.
      再来看情景引入的问题:
      第二个图形中红色方框内的线段长度之和.
      因此第二个线段之和l与原来正三角形边长a是成正比例的量,它们成正比例关系.
      2024年巴黎奥运会场馆备受关注,法兰西体育场应该算得上是法国最著名的体育场,赛场容量为77083人,某场比赛前工作人员安排观众入场,每小时进场m人,进场时间为t小时,填表:
      每小时进场人数m
      10000
      15000
      20000
      时间t
      像这样,两个相关联的量,一个量变化,另一个量也随着变化,且这两个量的乘积一定,这两个量就叫做成反比例的量.它们之间的关系叫作反比例关系.
      如果用字母x和y表示两个相关联的量,用k表示它们的乘积(k是一个确定的值,且k≠0),反比例关系可以用或,其中k叫作比例系数.
      思考:果果在去北京旅游时,爸爸开车从家驶向北京,汽车的平均速度和时间是否成反比例关系?为什么?
      当堂练习
      1.用代数式表示:
      (1) m的3倍与n的一半的差;
      (2) x与y两数和的平方;
      (3) x与y两数差的平方;
      (4) x与y两数平方的差.
      2.果果和家人又去参观了故宫:
      (1)平时日参观人数为a人次,暑暑假间的日参观人数比平时的4倍少b人次,则暑暑假间的日参观人数为 人次为 ;
      (2)暑假第一天的参观人数为x人次, 第二天的参观人数比第一天多30%,则第二天的参观人数为 人次.

      3.果果在超市准备买饮料,一种功能性饮料每瓶5元,某种牛奶每瓶4元.
      (1)购买p瓶功能性饮料需付款
      元;
      (2)购买q瓶牛奶需付款 元;
      (3)购买p瓶功能性饮料和q瓶牛奶一共需付款 元;
      (4)5m+4n的含义是 .
      4.观察下列等式:
      1+2+1=4
      1+2+3+2+1=9
      1+2+3+4+3+2+1=16
      1+2+3+4+5+4+3+2+1=25

      写出和上面等式具有同样结构,等号左边最大数是10的式子;
      写出一个等式,要求它能代表所有类似的等式并清楚反映出这类等式的特点.
      学生尝试理解科赫雪花的形成过程,尝试解答教师提出的问题.
      学生回答:
      1.
      2.mn
      3.(a+b);(a+b-2c)
      4.
      5.
      6.-2a
      学生在回答的过程中可能出现表示不规范的地方,教师应当允许这种错误的出现,对于不会的学生提供相应的指导,最后总结代数式的书写规范.
      由学生的回答归纳代数式的定义
      对于定义教师要强调只有用运算符号把数或字母连接而成的式子才是代数式,其它符号连接的式子不是代数式,同时提醒学生单独的一个数或字母也是代数式
      利用代数式的定义进行判断,举手回答
      让学生说出不是代数式的理由,进一步熟悉代数式的定义,对有争议的题由学生说理
      (1)(2)(5)是代数式,(3)(6)是不等式,(4)是等式.
      学生独自完成,然后集体订正与交流.
      正方体的底面积=棱长×棱长;
      正方体的体积=棱长×棱长×棱长.
      学生在学案上独立完成
      学生举手回答
      教师点评
      学生回顾前面学习过的有理数的运算法则和运算律,举手回答
      计算45+32+68+55时,可以利用加法交换律和结合律;
      计算36×25+36×75时,可以利用乘法分配律;
      计算125×25×32时,可利用乘法交换律和结合律.
      学生填表
      学生思考,发表看法
      教师总结用字母表示数的优越性,解释为什么要用字母表示数,同时介绍相应的数学文化.
      通过情景引入的案例让学生再次强化用字母表示数的过程,同时理解正比例关系.
      学生填表
      尝试理解反比例关系
      学生独立思考
      举手作答
      教师点评
      学生先独立思考
      教师板书例题的求解过程
      对于学生的错误答案要让其他学生找出错在哪,并借由错误分析“和的平方”和“平方的和”的区别.在这一题中还要提醒学生注意文字语言的顺序决定运算的顺序 .
      先让学生填第一个空,再由这个问题情境引导学生完成第二个空,再让学生反过来思考5m+4n的实际意义.
      提示学生思考:
      这个等式有怎样的结构和规律?
      2、如何用字母来表示数,从而呈现式的结构和规律?
      解:(1)
      1+2+3+4+5+6+7+8+9+10+9+8+7+6+5+4+3+2+1
      =100
      (2)1+2+3+…+(n-1)+n+(n-1)+…+3+2+1
      =n2.
      为学生创造一个有趣的学习情境,激发激发学生的学习兴趣,同时为后面渗透数学文化做铺垫.
      引导学生用字母在思考数学问题.

      由简单的文字语言转化为符号语言,培养学生列代数式的能力
      利用字母表示生活中的数量关系,让学生充分感受到学习数学知识的价值,从而提高了学生学习的兴趣与热情.
      通过对比,让学生充分感受到简写的必要性与省略乘号的原因,这样加深了学生的理解.
      通过复习,为后面学习新知识做好准备.
      通过复习用字母表示运算律,唤起学生的回忆,让学生初步感受用字母表示数的优越性.
      渗透数学文化,了解数学历史.
      综合考察学生对本节知识的掌握情况
      同通过找规律,让学生明白用字母表示数的深层含义,为后面学习函数做铺垫.
      通过这几道题目来反馈学生对本节所学知识的掌握程度,落实基础.学生刚刚接触到新的知识需要一个过程,也就是对新知识从不熟悉到熟练的过程,无论是基础的习题,还是变式强化,都要以学生理解透彻为最终目标.
      活动一:列代数式表示数量关系
      活动二:代数式的值
      情景引入
      学校阶梯教室第1排有18个座位,往后每排比前一排多2个座位,问:
      第2排、第3排、第4排各有多少个座位?
      第n排有多少个座位?(用含n的代数式表示)
      假设教室无限大,那么第2025排有多少个座位?
      新知探究
      在研学旅行中,有一节课是制作航天模型,我校七年级有300名同学参加了航模制作,其中有的同学制作了a个模型,其余同学每人制作3个模型.你能用代数式表示他们制作的航天模型的总个数吗?
      (1)他们共制作模型 个;
      (2)当a=3时,他们共制作模型
      个;
      (3)当a=4时,他们共制作模型
      个.
      (4)a能为-2吗?a能为吗?
      一般地,用数值代替代数式中的字母,按照代数式中的运算关系计算得出的结果,叫作代数式的值.当字母取不同数值时,代数式的值也一般不同.
      用火柴棒按如下方式搭小鱼
      典例精析
      例1.搭20条“小鱼”用多少根火柴棒?
      搭100条“小鱼”呢?
      填表:
      从所填的数据看,所用火柴棒的根数随所搭“小鱼”条数的增加而 .(填“减少”或“增加”)
      例2.当a=2,b=-1,c=-3时,求下列各代数式的值:


      分析:(1)什么叫代数式的值?(2)用负数代替字母时,需要注意些什么?
      教师总结:计算代数式的值就像下面的机器一样,输入字母等于的数字,通过代数式的计算法则,得到的结果就是代数式的值.
      代数式
      例3.中国电力发展迅速,2024年6月规模以上工业发电量达到7685亿千瓦时,同比增长a%,请你预测一下,如果按照当前速度增长,明年6月的发电量将能达到多少亿千瓦时?若a=2.3,明年6月的发电量将能达到多少亿千瓦时?
      分析:(1)增长率是什么意思?(2)怎样计算明年的发电量?
      例4.已知8a-8b+17=1,3ab-2=10,求5a-2ab+5b的值.
      分析:1.字母a、b的值是什么?
      2.能否很快求出a、b的值?
      3.你能求出a-b和ab的值吗?
      4.如何求代数式的值?
      例5.芷涵对变成非常感兴趣,经过不断努力,不但成绩直线上升,而且现在还能设计程序计算呢!如图就是芷涵设计的一个程序.当输入x的值为2024时,你能求出输出的值吗?当输入x的值为2025时,你能求出输出的值吗?


      例6.在长和宽分别是a、b的矩形纸片的四个角都剪去一个边长为m的正方形.
      用a、b,m表示纸片剩余部分的面积;
      当a=9,b=8,且剪去部分的面积等于剩余部分的面积时,求正方形的边长.
      再来看情景引入的问题:
      学校阶梯教室第1排有18个座位,往后每排比前一排多2个座位,问:
      第2排、第3排、第4排各有多少个座位?
      第n排有多少个座位?(用含n的代数式表示)
      假设教室无限大,那么第2025排有多少个座位?
      分析:
      第1排:18个座位;
      第2排:18+2=20个座位,比第1排多2个座位;18+2
      第3排:20+2=22个座位;比第1排多2×2个座位,18+2×2;
      第4排:22+2=24个座位,比第1排多2×3个座位,18+2×3;
      以此类推
      课堂训练
      1.如图所示,某水渠的横断面为梯形,如果水渠的上口宽为am,水渠的下口宽和深都为bm.
      (1)请你用代数式表示水渠的横断面面积;
      (2)计算当a=3、b=1时,水渠的横断面面积.
      2.下面的三角形是由火柴棒围成的.

      第1个 第2个
      第3个 第4个
      (1)第n个图形需要多少根火柴围成?
      (2)第2024个图形需要多少根火柴围成?
      通过学生熟悉的场景设问,循序渐进,从特殊到一般,从具体数字抽象到用代数式表示,再从一般到特殊,当字母取具体的数值时,求代数式的值.
      学生:积极思考
      带着问题参与新课.
      (1)120a+540;
      (2)900;
      (3)1020;
      (4)不能.
      代入数值得出结果,但是字母所取的数值必须使代数式有意义,也必须符合实际意义
      理解代数式的值的含义以及其求解过程.
      学生积极思考,举手回答
      巩固所学
      解:(1)当a=2,b=-1,c=-3时,

      (2)当a=2,b=-1,c=-3时,
      为学习一元二次方程判别式打基础
      1.计算时,先代入,再计算;
      2.代数式的值是由字母的取值决定,所以必须先写“当···时”,表示在此情况下求得.
      3.不能笼统地说代数式的值是多少,只能说,当字母取何值时,代数式的值是多少.
      解:明年6月的发电量为
      7685×(1+a%)(亿千瓦时),
      当a=2.3时,明年6月的发电量为
      7685×(1+2.3%)=7861.8(亿千瓦时).
      当字母的值不易求出时,一般考虑整体代入法.
      解:由8a-8b+17=1,得a-b=-2;
      由3ab-2=10,得ab=4;
      5a-2ab+5b=5(a-b)-2ab=5×(-2)-2×4=-18
      当输入x的值为2024时,输出的值为2024+5=2029;
      当输入x的值为2025时,输出的值为-2025.
      学生思考,解答,教师给予指导
      学生思考讨论,说出解题步骤

      正方形的边长为
      .
      解:
      第2排有18+2=20个座位
      第3排有18+2×2=22个座位;第4排有18+2×3=24个座位;
      一般地,第n排是第一排后的(n-1)排,它的座位数应比第1排多2(n-1)个,即为18+2(n-1)=2n+16.
      当n=2025时,2n+16=2×2025+16=4066,第2025排有4066个座位.
      特殊

      一般

      特殊
      解:(1)∵梯形面积=eq \f(1,2)(上底+下底)×高,
      ∴水渠的横断面面积为: ;
      (2)当a=3,b=1时,水渠的横断面面积为 .
      学生动脑筋,试着填空,最后总结出代数式的值.

      学生独立完成
      教师给予指导

      激发学生学习兴趣,培养学生探究思维
      鼓励学生用数学的眼光观察研学旅行中的活动,用数学的思维思考研学旅行中的数学问题,用数学的语言也即代数式表达.
      深化代数式的含义,讲解代数式的值的含义,让学生弄清求解代数式的值的方法和步骤.
      学生通过思考过程,充分发挥学习的主动性,同时也培养了学生分析问题的能力.
      归纳求解代数式的值的注意事项和常见易错点.
      通过国家统计局的数据编辑成例题,让学生注意关注周围的世界,理解数学来源于生活,又服务于生活.
      通过代入求值,训练学生计算能力,同时强调整体思想.
      初步理解程序框图的含义,明白不同的取值会有不同的结果.
      赋予代数求值几何意义,在几何环境中学会求值,为学习函数打好基础.
      学以致用,解决情景引入的问题,形成学习闭环,让学生自行解决.
      通过练习强化所学,检验本节课学习效果.
      单元作业设计
      A组
      1.我们知道,用字母表示的代数式是具有一般意义的.请仔细分析下列赋予实际意义的例子中不正确的是()
      A.若葡萄的价格是3元/千克,则表示买a千克葡萄的金额
      B.若a表示一个等边三角形的边长,则表示这个等边三角形的周长
      C.某校七年级共有3个班,每个班平均有a名女生,则表示七年级女生总数
      D.若3和a分别表示一个两位数中的十位数字和个位数字,则表示这个数
      【答案】D
      【分析】本题主要考查列代数式,解题的关键是掌握代数式的书写规范和实际问题中数量间的关系.根据各选项的表述,结合相应的等量关系进行分析即可.
      【详解】解:A、若葡萄的价格是3元千克,则表示买千克葡萄的金额,正确,故A不符合题意;
      B、若表示一个等边三角形的边长,则表示这个等边三角形的周长,正确,故B不符合题意;
      C、若某校七年级共有3个班,平均每个班有名女生,表示该校七年级女生总数,正确,故C不符合题意;
      D、若3和分别表示一个两位数中的十位数字和个位数字,则表示这个两位数,此选项错误,故D符合题意.
      故选:D.
      2.按如图所示的运算程序,能使运算输出的结果为1的是( )
      A.,B.,C.,D.,
      【答案】D
      【分析】本题考查了代数式求值,以及有理数的混合运算,把各自的值代入运算程序中计算,使其结果为1即可,熟练掌握运算法则是解本题的关键.
      【详解】解:A、把,输入,
      ∵,
      ∴,不符合题意;
      B、把,输入,
      ∵,
      ∴,不符合题意;
      C、把,输入,
      ∵,
      ∴,不符合题意;
      D、把,输入,
      ∵,
      ∴,符合题意.
      故选:D
      3.某数的平方的5倍与1的差的一半,用代数式表示是( )
      A.B.C.D.
      【答案】D
      【分析】本题考查了列代数式.数的平方为,的5倍是,再表示与1的差,最后表示出差的一半,即可.
      【详解】解:某数的平方的5倍与1的差的一半,用代数式表示是.
      故选:D.
      4.下面各式中,符合书写要求的是( )
      A.B.C.D.
      【答案】D
      【分析】本题主要考查了代数式的书写.根据代数式的书写要求,逐项判断即可求解.
      【详解】解:A、应该是,故本选项不符合题意;
      B、应该是,故本选项不符合题意;
      C、应该是,故本选项不符合题意;
      D、,书写正确,故本选项符合题意;
      故选:D
      5.,则代数式的值为 .
      【答案】11
      【分析】本题考查了整体代入法求代数式的值,运用整体思想是本题的关键.利用整体代入法即可求得代数式的值.
      【详解】解:,

      故答案为:11.
      6.按照如图所示的计算机程序计算,若开始输入的x值为2,第一次输出的结果是1,第二次输出的结果为4,…,第2024次输出的结果为 .
      【答案】4
      【分析】本题主要考查的是数字变化规律,一元一次方程,熟练掌握相关方法是解题的关键;
      将代入,然后依据程序进行计算,依据计算结果得到其中的规律,然后依据规律求解即.
      【详解】解∶第一次时,代入,输出结果,
      第二次,代入,输出结果,
      第三次,代入,输出结果,
      第四次,代入,输出结果,
      ……

      所以第2024次得到的结果为4,
      故答案为∶4.
      7.已知代数式的值是,则代数式的值是 .
      【答案】
      【分析】本题主要考查了已知式子的值,求代数式的值,把代数式变形成还有已知式子的代数式,然后整体代入求值即可.
      【详解】解:∵,
      ∴,
      故答案为:.
      8.笔记本每本m元,圆珠笔每支n元,买3本笔记本和4支圆珠笔共需 元.
      【答案】
      【分析】此题考查了列代数式,关键是读懂题意,找出题目中的数量关系,列出代数式.
      先求出买3本笔记本的钱数和买4支圆珠笔的钱数,再把两者相加即可.
      【详解】解:根据题意,笔记本每本m元,圆珠笔每支n元,买3本笔记本和4支圆珠笔共需元.
      故答案为:.
      9.如图是1个纸杯和若干个叠放在一起的纸杯的示意图,在探究纸杯叠放在一起后的总高度H与杯子数量n的变化规律的活动中,我们可以获得以下数据(字母),请选用适当的字母表示 .
      ①杯子底部到杯沿底边的高h;②杯口直径D;③杯底直径d;④杯沿高a.
      【答案】
      【分析】本题考查的是列代数式,由总高度H等于杯子底部到杯沿底边的高h加上n个杯子的杯沿高即可得到答案;
      【详解】解:由题意可得:,
      故答案为:;
      10.某种水果售价是每千克5元,小红按八折购买了千克,需付 元(用含的代数式表示).
      【答案】
      【分析】本题考查了代数式的运用,掌握运用代数式表示数或数量关系是的方法是解题的关键.
      【详解】解:根据题意得,,
      故答案为: .
      11.已知有理数,,,,,其中,互为倒数,,互为相反数,的绝对值为2,求的值.
      【答案】或
      【分析】本题考查代数式求值,涉及倒数定义与性质、相反数定义与性质、绝对值定义与性质,根据题意,由倒数定义与性质、相反数定义与性质、绝对值定义与性质得到、及,再分类讨论,代值求解即可得到答案,熟记倒数定义与性质、相反数定义与性质、绝对值定义与性质是解决问题的关键.
      【详解】解:、互为倒数,

      、互为相反数,

      的绝对值为2,

      当时,;
      当时,.
      12.某校准备订购一批篮球和跳绳,经过市场调查后发现每个篮球的定价为120元,每根跳绳的定价为20元.某体育用品商店提供A,B两种优惠方案,方案A:买1个篮球送1根跳绳;方案B:篮球和跳绳均按定价的90%付款.已知要购买篮球50个,跳绳根.
      (1)分别求出按A,B两种方案购买,各需费用多少元?(用含的代数式表示,结果需化简)
      (2)当时,请说明用哪种方案购买较为划算?
      (3)取何值时,A,B两种方案购买费用相等?
      【答案】(1)A方案费用为元,B方案费用为元
      (2)用A方案购买较为划算
      (3)
      【分析】本题考查了列代数式并求值,一元一次方程的应用:
      (1)根据“总价数量单价”分别列式即可;
      (2)将代入(1)中列出的代数式计算,比较结果,即可得出结论.
      (3)由A,B两种方案购买费用相等,再建立方程求解即可;
      【详解】(1)解: A方案:.
      B方案:.
      所以,A方案费用为元,B方案费用为元.
      (2)解:当时,
      A方案:.
      B方案:.
      因为,
      所以,用A方案购买较为划算.
      (3)解:由题意,得,
      解得.
      13.已知有理数,,满足,计算的值.
      【答案】27
      【分析】本题考查非负式子和为0它们分别为0、代数式的求值问题,熟练掌握非负数的性质是解题的关键.
      根据非负式子和为0它们分别为0求出字母的值,再代入求解即可得到答案.
      【详解】解:∵,
      ∴,,,
      ∴,,,
      ∴.
      14.说出下列代数式的意义:
      (1);
      (2).
      【答案】(1)a的5倍与b的差
      (2)a与b的平方和的相反数
      【分析】本题考查了代数式,体验了数学的现实意义,数学是为现实服务的.说出代数式的意义,实际上就是把代数式用语言叙述出来.叙述时,要求既要表明运算的顺序,又要说出运算的最终结果.
      (1)把代数式用语言叙述出来即可;
      (2)把代数式用语言叙述出来即可.
      【详解】(1)解:a的5倍与b的差;
      (2)解:a与b的平方和的相反数.
      B组
      1.若,,则代数式的值为( )
      A.B.C.D.
      【答案】B
      【分析】本题考查整式的加减运算,首先将代数式去括号,再根据加法的交换律与结合律得,然后整体代入即可求解,熟练掌握知识点的应用是解题的关键.
      【详解】解:,

      将,代入得,,
      故选:.
      2.若,互为相反数,的绝对值为,则的值是( )
      A.B.或C.或D.
      【答案】D
      【分析】此题重在考查、相反数、绝对值的意义以及有理数的混合运算等知识点.正确计算是解题的关键;根据,互为相反数,可得,的绝对值为,求出的值,代入计算即可求解;
      【详解】解:a,b互为相反数
      的绝对值为
      故选:D
      3.已知代数式的值是8,那么的值是( )
      A.1B.2C.3D.4
      【答案】D
      【分析】本题主要考查代数式的代入求值.根据代数式的值是,可求出的值,由此即可求解.
      【详解】解:,
      ∴移项,,
      ∴,
      故选:D.
      4.若,则 .
      【答案】0
      【分析】本题考查“三元一次方程的应用”,先设,即可得到,然后代入即可得到答案.
      【详解】解:设,
      ∴,
      ∴,
      故答案为:.
      5.将长方形分割成如图所示的7个正方形,其中两个正方形内的三块空白为长方形.若两个阴影部分周长之和为68,则长方形的周长为 .
      【答案】58
      【分析】题目主要考查列代数式,设正方形①的边长为x,正方形②的边长为y,则,设,根据题意确定k=1,即可得出边长,然后求周长即可,找准图中各边的关系是解题关键.
      【详解】解:设正方形①的边长为x,正方形②的边长为y,
      则左下角正方形的边长为,右上角正方形边长为3x,
      ∴,
      设,则,
      ∵两个阴影部分周长之和为68,
      ∴即,
      ∴,
      解得:k=1,
      ∴正方形①的边长为,正方形②的边长为,
      ∴,
      ∴长方形的周长为:,
      故答案为:58.
      6.如图,正方形 与正方形 的边长分别为 a、b, B、C、G 三点在同一直线上, 连接 .
      (1)求阴影部分图形的面积(用含 a、b 的代数式表示);
      (2)若 ,求阴影部分图形的面积.
      【答案】(1)
      (2)
      【分析】此题考查了利用数形结合解决问题的能力以及完全平方公式的应用,关键是能根据图形达到正确的数量关系并列式计算.
      (1)根据正方形与三角形的面积公式即可求出答案;
      (2)把已知代入(1)式即可求出答案.
      【详解】(1)解:阴影部分的面积可表示为:


      阴影部分的面积是;
      (2)当时,
      原式.
      7.如图1是一个数表,现用一个矩形在数表中图中所示的方式任意框出4个数,若任意框出的数为图2中的a,b,c,d四个数,请根据数表中的规律解决如下问题:

      (1)若,则 ; ;
      (2)a与c的数量关系是 ;
      (3)当时,求的值.
      【答案】(1)22,21
      (2)
      (3)241
      【分析】本题考查了代数式求值和一元一次方程的应用,解题的关键是结合图表弄清题意.
      (1)结合图可分别求出b和c;
      (2)结合图任意列举两组数字,即可发现与的关系;
      (3)根据已知条件列一元一次方程求解,再求代数式的值即可.
      【详解】(1)解:由数表可得,若,则,,
      故答案为:22,21;
      (2)由数表可得,a与c的数量关系是,
      故答案为:;
      (3)将代入,得,
      解得:,
      则,

      C组
      1.定义,如.若为两不相等整数,且满足,则的值为( )
      A.36B.6C.8D.64
      【答案】A
      【分析】本题考查新定义的实数运算,解答此题的关键是根据题意列出不等式,根据x,y均为整数求出x、y的值即可.
      【详解】解:,
      解得:,
      ∵为两不相等整数,

      ∴时
      ∴,
      ∴,
      故选A.
      2.如图数字三角形被称为“杨辉三角”,图中两平行线之间的一列数:1,3,6,10,15,…,我们把第一个数记为,第二个数记为,第三个数记为…,第n个数记为,则 .
      【答案】
      【分析】此题考查了数字变化规律问题,通过归纳出第n个数记为,再进行求解即可.
      【详解】解:根据题意知



      则,

      故答案为:210.
      3.【阅读材料】如何化简整式呢?数学教材第76页提示,可以把看成一个整体,进而.“看成一个整体”在数学中称为“整体思想”,它往往能把复杂问题简单化,在数学问题的解决中应用广泛.请参考阅读材料,解决以下问题:
      【尝试应用】
      (1)填空:已知,,则______;
      【拓展探究】
      (2)若关于的一元一次方程的解是,求关于的方程的解是多少;
      【迁移提升】
      (3)如图,分别为定角内的两条动射线,当运动到如图的位置时,,,求的度数.
      【答案】();();().
      【分析】()首先由得,然后将,,代入之中进行计算即可得出答案;
      ()首先设则方程可转化为 ,进而得,然后结合已知可得出,进而得 ,由此解出即可;
      ()设,,,则,然后将代入之中得 ,继而由可得出答案;
      此题考查了求代数式的值,解一元一次方程,角度的计算,理解题意,熟练掌握整体思想的应用是解题的关键.
      【详解】()∵,
      ∴,即,
      又∵,


      故答案为:;
      ()设,
      则方程可转化为:,
      即,
      ∵关于的一元一次方程的解是,
      ∴关于的一元一次方程的解是,
      ∴,
      即,
      ∴,
      即关于的方程的解是;
      ()设,,,则,,
      ∵,,
      ∴,,即,
      将代入,得:,
      ∴,
      ∴,
      将,,代入上式得:.

      相关教案

      数学人教版(2024)代数式教案:

      这是一份数学人教版(2024)代数式教案,共27页。教案主要包含了知识与技能,数学思考,问题解决,情感态度等内容,欢迎下载使用。

      人教版(2024)七年级上册(2024)3.1 代数式教案:

      这是一份人教版(2024)七年级上册(2024)3.1 代数式教案,共10页。教案主要包含了素养目标,教学重点,教学难点,教学过程,对应训练,课堂总结,作业布置,教学后记等内容,欢迎下载使用。

      人教版(2024)七年级上册(2024)第三章 代数式3.1 代数式教案设计:

      这是一份人教版(2024)七年级上册(2024)第三章 代数式3.1 代数式教案设计,共7页。教案主要包含了素养目标,教学重点,教学难点,教学过程,对应训练,课堂总结,作业布置,教学后记等内容,欢迎下载使用。

      资料下载及使用帮助
      版权申诉
      • 1.电子资料成功下载后不支持退换,如发现资料有内容错误问题请联系客服,如若属实,我们会补偿您的损失
      • 2.压缩包下载后请先用软件解压,再使用对应软件打开;软件版本较低时请及时更新
      • 3.资料下载成功后可在60天以内免费重复下载
      版权申诉
      若您为此资料的原创作者,认为该资料内容侵犯了您的知识产权,请扫码添加我们的相关工作人员,我们尽可能的保护您的合法权益。
      入驻教习网,可获得资源免费推广曝光,还可获得多重现金奖励,申请 精品资源制作, 工作室入驻。
      版权申诉二维码
      初中数学人教版(2024)七年级上册(2024)电子课本 新教材

      3.1 代数式

      版本: 人教版(2024)

      年级: 七年级上册(2024)

      切换课文
      • 同课精品
      • 所属专辑58份
      • 课件
      • 教案
      • 试卷
      • 学案
      • 更多
      欢迎来到教习网
      • 900万优选资源,让备课更轻松
      • 600万优选试题,支持自由组卷
      • 高质量可编辑,日均更新2000+
      • 百万教师选择,专业更值得信赖
      微信扫码注册
      手机号注册
      手机号码

      手机号格式错误

      手机验证码 获取验证码 获取验证码

      手机验证码已经成功发送,5分钟内有效

      设置密码

      6-20个字符,数字、字母或符号

      注册即视为同意教习网「注册协议」「隐私条款」
      QQ注册
      手机号注册
      微信注册

      注册成功

      返回
      顶部
      中考一轮 精选专题 初中月考 教师福利
      添加客服微信 获取1对1服务
      微信扫描添加客服
      Baidu
      map