所属成套资源:2025-2026学年湘美版(2024)小学美术三年级上册(全册)每课教学设计(完整版)
湘美版(2024)三年级上册(2024)第3课 周末日记教案及反思
展开
这是一份湘美版(2024)三年级上册(2024)第3课 周末日记教案及反思,共7页。
教材分析
《周末日记》是湘美版(2024)小学美术三年级上册第三单元《珍惜时光》的核心课程。本单元以 “时光” 为线索,旨在引导学生感受时间的流逝,学会用美术的方式记录生活中的美好瞬间,培养珍惜时光的意识。作为单元中的实践型课程,《周末日记》打破了传统文字日记的局限,鼓励学生运用绘画、拼贴、手工等多元美术形式,将周末的难忘经历、有趣场景或特殊感受转化为视觉作品。
教材内容设计贴合三年级学生的生活经验与认知特点:开篇通过展示不同风格的学生周末日记作品,如彩色铅笔画的 “公园野餐”、拼贴画的 “亲子购物”、线描画的 “图书馆阅读” 等,让学生直观感受美术日记的多样性;中间板块详细介绍了 “确定主题 — 构思场景 — 选择材料 — 创作表现” 的创作步骤,并搭配步骤示意图和材料小贴士,降低创作难度;结尾设置 “作品分享” 与 “创意拓展” 环节,引导学生交流作品背后的故事,鼓励在基础创作上加入个性化元素。教材注重 “生活与艺术” 的联结,强调从真实体验出发,既培养学生的造型表现能力,又引导学生学会观察生活、感悟生活,体现了美术学科 “以美育人、以美化人” 的核心价值。
核心素养目标
1.审美感知:通过欣赏不同形式的周末日记作品,感受线条、色彩、构图在表现场景和情感中的作用,能辨别不同美术形式(如绘画、拼贴)的审美特点,提高对生活场景的审美捕捉能力。
2.艺术表现:掌握 “场景选取 — 元素组合 — 细节刻画” 的基本方法,能根据周末经历选择恰当的美术工具(如水彩笔、彩纸、超轻黏土等),生动表现周末的典型场景、人物或事件,准确传递自己的情绪与感受。
3.创意实践:在创作中尝试将绘画与拼贴、手工等形式结合,大胆运用夸张、拟人等表现手法,设计具有个人特色的周末日记形式,培养创新思维与动手实践能力。
4.文化理解:了解美术日记作为一种记录生活的艺术形式,是人们表达情感、留存记忆的重要方式,体会 “艺术源于生活” 的道理,增强用艺术记录生活的意识,培养珍惜时光的良好品质。
教学重难点
1.教学重点
能从周末经历中选取有意义、有趣的主题,明确日记作品的核心内容。
掌握基本的场景构图方法,运用绘画或拼贴等形式,清晰、生动地表现周末场景与人物。
1.教学难点
如何通过线条、色彩、细节刻画等美术语言,准确表达周末经历中的情感(如快乐、温馨、兴奋等)。
如何突破单一的绘画形式,尝试多元材料的组合运用,创作出富有创意和个性的周末日记作品。
教学过程
情境导入:聊聊我的周末
师:同学们,周末就像生活中的小礼物,总能给我们带来很多快乐和难忘的回忆。今天老师带来了一段小视频,里面记录了几位小朋友的周末生活,我们一起来看看吧!(播放提前录制的学生周末片段:公园放风筝、在家做蛋糕、和朋友打球等)
师:视频里的周末是不是很有趣?那谁愿意和大家分享一下,你上个周末做了什么特别的事情?可以说说在哪里做的、和谁一起、当时的心情怎么样哦!
生 1:我上个周末和爸爸妈妈去了动物园,看到了大熊猫,特别开心!
生 2:我周末在家和奶奶一起包饺子,虽然包得不好看,但吃起来特别香。
生 3:我和同学去图书馆看书,还借了一本漫画书,特别满足。
师:大家的周末真是丰富多彩!那我们除了用嘴巴说,还能用什么方式把这些美好的周末回忆留下来呢?(引导学生思考记录方式)
生:可以写日记、拍照片、画画……
师:没错!今天我们就来学习一种特别的记录方式 —— 用美术的方法做 “周末日记”。它不用写字,而是用画笔、彩纸等材料,把周末的故事画出来、贴出来。现在,我们一起翻开教材第 XX 页,看看其他小朋友是怎么创作周末日记的吧!
设计意图:通过生活化的视频情境和分享互动,激活学生的周末记忆,拉近课堂与生活的距离;以 “如何记录回忆” 的问题引发思考,自然导入课题,同时引导学生关注教材内容,明确学习方向。
新知探究:读懂周末日记
师:请大家仔细观察教材上的作品,先看看这些小朋友的周末日记都记录了什么主题?(给学生 2 分钟自主观察教材作品)
生 1:有小朋友画了和爷爷钓鱼的场景。
生 2:还有的用彩纸拼贴了去游乐园玩旋转木马的样子。
生 3:教材上还有一个用超轻黏土做的 “周末烘焙” 立体日记呢!
师:大家观察得真仔细!这些作品的主题都来自真实的周末生活,有亲子互动、娱乐玩耍,还有劳动体验。那再想一想,这些作品是用什么材料和方法做出来的呢?我们可以分成 “绘画类” 和 “综合材料类” 来讨论。
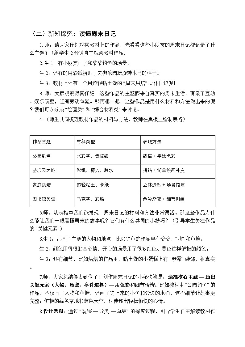
(师生共同梳理教材作品的材料与方法,教师在黑板上绘制表格)
5.师:从表格中我们能发现,周末日记的材料和方法非常灵活。那这些作品为什么能让我们一眼看懂周末的故事呢?它们有什么共同的小技巧?(引导学生关注作品的 “关键元素”)
6.生 1:都画了主要的人物和地点,比如钓鱼的作品里有爷爷、“我” 和鱼塘。
生 2:颜色用得很贴合心情,开心的场景用了很多红色、黄色这样鲜艳的颜色。
生 3:还有细节,比如烘焙的作品里,黏土做的小蛋糕上有 “糖霜” 装饰,很真实。
7.师:大家总结得太到位了!创作周末日记的小秘诀就是:选准核心主题 — 画出关键元素(人物、地点、事件道具)— 用色彩和细节传情。比如教材中 “公园钓鱼” 的作品,不仅画了人物和鱼塘,还画了钓上来的小鱼和旁边的水桶,这些细节让故事更完整;鲜艳的绿色草地和蓝色天空,也传递出轻松愉快的心情。
8.设计意图:通过 “观察 — 分类 — 总结” 的探究过程,引导学生自主解读教材作品,梳理创作的核心要素;借助表格直观呈现材料与方法的多样性,降低学生对 “创作形式” 的畏难情绪;强调 “关键元素” 和 “情感表达”,为后续创作奠定理论基础。
示范讲解:我的周末日记怎么画
师:现在老师也来分享自己的周末故事,并现场创作一篇简单的周末日记,大家看看老师是怎么一步步完成的。我的周末主题是 “和妹妹一起种多肉”,你们觉得这个主题里有哪些关键元素呢?
生:老师、妹妹、多肉植物、花盆、铲子、泥土……
师:没错!首先我要确定构图,把主要人物(我和妹妹)放在画面中间,周围摆放花盆、铲子等道具,背景画简单的阳台场景,这样画面重点突出。(教师在画纸上用铅笔轻轻勾勒构图框架)
师:接下来是造型刻画。画人物的时候,不用画得太复杂,用圆圆的脑袋、弯弯的眼睛表现开心的表情;多肉植物可以画成 “一朵一朵” 的小花瓣形状,花盆用简单的几何图形(圆形、方形)就可以。(教师边示范边讲解:“大家看,妹妹的辫子可以画成两条弧线,手里的小铲子要画出手柄和铲头的区别,这样更形象。”)
师:然后是色彩搭配。因为种多肉是温馨的小事,我选了柔和的颜色:妹妹的衣服用粉色,我的衣服用浅蓝色,多肉的叶子用嫩绿色,花盆用淡黄色,背景阳台用浅灰色,这样画面看起来很舒服。(教师用水彩笔示范平涂和渐变的简单方法:“涂色的时候要顺着一个方向涂,不要出边;多肉叶子的边缘可以轻轻加深一点绿色,显得更有层次。”)
师:最后可以加一点小细节,比如妹妹脸上的小汗珠、花盆上的小图案,再在画面旁边用简单的符号(比如笑脸、小太阳)补充心情,这样我的周末日记就更生动了!(教师快速添加细节,完成示范作品)
师:老师的作品完成了。现在请大家想一想,如果你要创作自己的周末日记,你想选什么主题?用什么材料和方法表现?可以和同桌互相说一说自己的想法。
(学生同桌交流,教师巡视倾听,对思路不清晰的学生进行引导,如:“你说周末去爬山,那可以用线描表现山路和树木,再用红色彩铅画山顶的太阳,突出‘登顶的开心’。”)
设计意图:通过教师的完整示范,将 “构图 — 造型 — 色彩 — 细节” 的创作步骤具象化,解决学生 “不会画” 的问题;示范过程中结合提问和讲解,增强师生互动;同桌交流环节为学生提供表达思路的机会,帮助其明确创作方向,同时落实 “创意实践” 的素养目标。
实践创作:我的周末日记
1.师:现在就到了大家大显身手的时间!请大家根据自己的周末经历,创作一篇独一无二的周末日记。老师给大家准备了丰富的材料:绘画类(素描纸、水彩笔、彩铅、马克笔)、拼贴类(彩纸、剪刀、固体胶、旧杂志)、立体类(超轻黏土、卡纸、毛根),大家可以自由选择单一材料或组合使用。
2.师:创作前请大家记住三个小提醒:第一,主题要明确,只选一个最难忘的周末片段,不要贪多;第二,元素要完整,画出人物、地点和关键道具;第三,情感要真实,用颜色和细节表达你的心情。如果遇到困难,可以看看教材上的作品,或者举手问老师、和小组同学商量。
3.(学生分组进行创作,教师巡回指导,针对不同问题进行个性化辅导)
针对 “主题不明确” 的学生:“你说周末又去了公园又去了超市,选一个你觉得最有趣的,比如‘超市里帮妈妈挑水果’,重点画你和水果的互动,会更生动。”
针对 “造型困难” 的学生:“画骑自行车的场景时,不用画完整的自行车,只画车轮和车把手,再画人物的坐姿,大家就能看懂啦。”
针对 “材料使用不当” 的学生:“用彩纸拼贴人物时,可以先在纸上画出轮廓,再沿着轮廓剪彩纸,这样拼出来的形状更准确。”
针对 “缺乏细节” 的学生:“你画了生日派对,在蛋糕上画几根蜡烛,再在人物手里画气球,画面就更有派对的氛围了。”
4.(创作接近尾声时,提醒学生:“如果已经完成主体创作,可以在画面边缘加一点小装饰,比如画一圈小花朵,或者用彩笔写一个简单的周末日期,让日记更完整。”)
5.设计意图:提供多元材料满足不同学生的创作需求,降低创作门槛;明确的 “创作提醒” 帮助学生把握创作重点;巡回指导中针对共性和个性问题精准辅导,既解决技术难题,又保护学生的创意;鼓励添加细节和装饰,培养学生的严谨态度和审美意识。
作品展示与评价:分享周末的故事
师:请大家把自己的作品放在小组的展示板上,每组推选 2-3 件最有特色的作品,贴到班级 “周末日记长廊” 上。推选的时候要说说为什么选这件作品哦!
(小组推选作品,教师协助布置 “周末日记长廊”)
师:现在我们来开展 “周末故事讲解员” 活动,请作品的小主人拿着自己的作品,给大家介绍一下:你的日记记录了什么周末故事?用了什么材料和方法?创作的时候有什么特别的想法?其他同学认真倾听,听完可以提问或说说自己的感受。
生 1(展示拼贴画《奶奶的菜园》):“我画的是周末帮奶奶摘蔬菜,用绿色彩纸剪了黄瓜和青菜,用橙色彩纸剪了胡萝卜。我把奶奶画得比我高很多,因为奶奶在我心里很厉害!”
师:“你用拼贴的方式表现菜园的生机,还通过人物大小表达对奶奶的敬佩,特别有想法!谁想说说自己的感受?”
生 2:“我觉得他剪的蔬菜很像真的,尤其是黄瓜上的小刺,用黑笔点出来很细节。”
生 3(展示黏土作品《足球赛》):“我和同学周末踢足球,用棕色黏土做了足球场,白色黏土做了足球,人物是用卡纸剪的,因为黏土捏人物太难了。我给赢球的同学画了笑脸,输的同学画了哭脸,很真实。”
师:“你懂得灵活选择材料解决困难,还通过表情表现比赛的输赢,特别生动!老师觉得如果在足球场边加几个小观众,会更热闹哦。”
师:现在我们来做 “星级评价”,请大家拿出桌上的小星星贴纸,根据 “主题明确、造型生动、创意独特” 三个标准,给你最喜欢的 3 件作品贴星。同时老师也会结合大家的展示,从 “艺术表现” 和 “情感表达” 两个方面进行评价。
(学生贴星后,教师总结评价):“今天所有同学的作品都很棒!有的同学用细腻的绘画表现温馨场景,有的用创意拼贴展现奇思妙想,还有的用立体造型让故事‘站起来’。尤其是很多同学都通过色彩和细节传递了真实的心情,这正是周末日记最珍贵的地方。老师给每一位认真创作的同学都点个赞!”
设计意图:通过 “小组推选 — 故事讲解 — 互动评价” 的环节,让学生成为评价的主体,既锻炼表达能力,又学会欣赏他人作品;教师的针对性评价既肯定优点,又提出合理建议,帮助学生明确提升方向;“星级评价” 直观有趣,符合三年级学生的年龄特点,增强评价的参与感。
课堂小结:留住时光的美好
师:今天这节课,我们一起学习了用美术的方式创作周末日记。谁能说说,你今天学会了什么?
生 1:我学会了用拼贴的方法画周末的故事。
生 2:我知道了画场景要突出关键人物和道具。
生 3:我觉得用美术记日记比写字更有趣,还能让人一眼看到当时的心情。
师:大家说得都很全面!周末日记不仅是一件美术作品,更是我们留住时光的 “小相册”。它让我们发现,平凡的周末里藏着那么多美好瞬间。教材最后还提到,可以把每周的周末日记收集起来,做成一本 “周末日记画册”,这样日积月累,就是一份特别珍贵的回忆。
师:希望大家以后都能坚持用美术的方式记录生活,无论是周末、节日还是特别的日子,都能用画笔、彩纸留住那些温暖的、快乐的时光,做一个懂得观察生活、珍惜时光的小艺术家。
设计意图:通过提问引导学生梳理课堂知识,巩固学习成果;结合教材的 “创意拓展” 建议,为课后实践提供方向;最后升华主题,将美术创作与 “珍惜时光” 的情感目标结合,实现 “知识与情感” 的双重落实。作品主题
材料类型
表现方法
公园钓鱼
水彩笔、素描纸
线描 + 平涂色彩
游乐园之旅
彩纸、剪刀、胶水
拼贴 + 简单绘画补充
家庭烘焙
超轻黏土、卡纸
立体造型 + 场景搭建
图书馆阅读
马克笔、彩铅
色彩渐变 + 细节刻画
相关教案
这是一份小学美术湘美版(2024)三年级上册(2024)第3课 我们来下棋教案及反思,共6页。教案主要包含了学情分析,核心素养目标,教学重难点,教学过程等内容,欢迎下载使用。
这是一份美术三年级上册(2024)第3课 浮雕形象教学设计及反思,共6页。
这是一份湘美版(2024)第三单元 珍惜时光第2课 立体台历教学设计,共6页。教案主要包含了教材分析,核心素养目标,教学重难点,教学准备,教学过程等内容,欢迎下载使用。
相关教案 更多
- 1.电子资料成功下载后不支持退换,如发现资料有内容错误问题请联系客服,如若属实,我们会补偿您的损失
- 2.压缩包下载后请先用软件解压,再使用对应软件打开;软件版本较低时请及时更新
- 3.资料下载成功后可在60天以内免费重复下载
免费领取教师福利

